Submit manuscript...
eISSN: 2576-4543

Physics & Astronomy International Journal

Review Article Volume 4 Issue 3

Propagation properties of dissipative waves in non Maxwellian plasmas

M Mehdipoor

Department of Physics, Faculty of Science, Gonbad Kavous University, Iran

Correspondence: M Mehdipoor Department of Physics, Faculty of Science, Gonbad Kavous University, Gonbad Kavous, Iran

Received: May 28, 2020 | Published: June 24, 2020

Citation: Mehdipoor M. Propagation properties of dissipative waves in non Maxwellian plasmas. Phys Astron Int J. 2020;4(3):124-132. DOI: 10.15406/paij.2020.04.00210

Download PDF

Abstract

The propagation of the ion-acoustic shock waves (dissipative waves) are presented in a plasma consisting of fluid ions and cold and hot electrons. Cold and hot electrons are considered as Maxwellian and kappa distribution functions, respectively. Using reductive perturbation technique, Korteweg-de-Vries-Burger (KdVB) and Burgers equations are derived for shock waves in the present plasma model. It is found that both positive (compressive) and negative (rarefactive) ion-acoustic shock waves can be propagating in present medium. Finally, the influence of different parameters on both these shock waves are studied numerically. Our results are important for the electrostatic shock wave structures in space plasmas.

Keywords: two-temperature plasmas, K-dVB equation, burgers equation, ion-acoustic shock waves, superthermal electrons

Introduction

One the most important subjects in the plasma physics is the propagation of nonlinear waves that can be described by different partial differential equations as Korteweg-de Vries (K-dV) equation,1 Korteweg-de-Vries Burger (K-dVB) equation2 and the nonlinear Schrödinger equation (NLSE).3 Electrostatic solitary waves (solitons) that described usually by K-dV equation derived by balancing the nonlinearity of the medium with the wave dispersion. On the other hand, for a dissipative media, the balance between nonlinearity and dissipation may lead to formation of the shock structure. Shock waves in plasmas are different from these in normal gases. Because of presence of charge particles, certain types of shock waves can exist in a plasma. Shock waves can also be observed in space4–6 and experimental7–9 plasmas. Plasma with two-distinct group of electrons (cold and hot) can also be seen in space plasmas.10,11 Many papers have investigated the propagation of ion-acoustic solitons in a plasma with two types electrons.12–14 In such as media the theoretical and experimental results have been shown that the characteristics of solitary waves strongly modified by the presence of  minority population of cold electrons.15–17

However, in the space and astrophysical plasma environments such as solar wind, magnetosphere and auroral zone plasmas, particles are often characterized by velocity distributions that are not Maxwellian and modeled by a kappa (or generalized Lorentzian) distribution function.18–20 Recently, the propagation of ion acoustic solitons in collisionless plasmas with high-energy particles (represented by kappa distribution) is investigated in many papers.21–27 In addition, the existence and propagation of ion acoustic solitons in a plasma with two-temperature kappa distributed electrons have been investigated in.28–30 They have been studied treatment of small and arbitrary solitary waves by deriving an energy integral equation. On the other hand, it should be remarked that a medium with dispersive and significant dissipative properties supports another solitary wave such as shock waves instead of solitons. Many researchers have studied shock wave structures in superthermal plasmas. For example, Sultana et al.31 have studied dynamic of shock waves in a collisionless electron-ion plasma with superthermal electrons which is modeled by kappa distribution function. They obtained that higher deviations from a pure Maxwellian behavior induced shocks which were larger, narrower and faster.31 Ion-acoustic shock waves in a plasma consisting of electrons, positrons and ions with Boltzmann distributed positrons and superthermal electrons were also studied by Pakzad.32

It is observed that an increasing positron concentration decreases the amplitude of the waves. The characteristics of ion-acoustic shock waves in electron-positron-ion plasma were investigated in33 where electrons and positrons were modeled by kappa distribution function. It is seen that the amplitude of ion-acoustic shock waves decreases as the positron density and electron temperature increases.33 In addition, Shah et al.34 have investigated the effect of  positron beam on the ion-acoustic shock wave in a plasma consisting of inertial ions and superthermal electrons and the positron beam. They have derived the spectral index of the superthermal electrons, and concentration of impinging positron beam have significant effects on both the amplitude and steepness of the ion-acoustic shock wave. The oblique propagation of ion-acoustic solitons in magnetized plasmas containing kappa distributed hot and cold electrons have examined by several authors.35,36 In addition, Bains et al.37 studied the propagation of ion-acoustic shock waves in a magnetized plasma consisting of cold ions and two different temperature kappa distributed electrons. It is seen that all plasma parameters such as the density of hot electrons, the superthermality of electrons, the obliqueness, the strength of external magnetic field and the ion kinematic viscosity increase the shock height. The investigation of dust ion acoustic shock waves in two temperature plasmas has attracted significant attention among researchers.38–40 However, the properties of shock waves in a plasma containing cold ions, cold (Maxwellian) and hot (superthermal) electrons has not been reported so far in papers. Therefore, in this paper using reductive perturbation technique, we have investigated shock structures from the solutions of the K-dV Burgers equation. Both the cases with quasi-neutrality condition as well as Poisson’s equation have been considered to observe such type of structures. It has been noticed that with the presence of the dissipation terms, a significant variation of the structures is observed. The layout of this paper is as follows: in section 2, we present basic equations and obtain K-dVB and Burgers equations. Also, these equations are solved by tanh method. Numerical results are given in Sec. 3. Finally, in Sec. 4 the conclusions of the present work are discussed.

Basic equation

We consider one nonlinear three -component homogeneous plasma consisting of cold fluid ions, cold and hot (superthermal) electrons. Here, it is assumed that cold and hot electrons have Maxwellian and kappa distribution functions, respectively. In equilibrium, the quasi-neutrality condition is as n c0 + n h0 = n i0 , MathType@MTEF@5@5@+= feaagKart1ev2aaatCvAUfeBSjuyZL2yd9gzLbvyNv2CaerbuLwBLn hiov2DGi1BTfMBaeXatLxBI9gBaerbd9wDYLwzYbItLDharqqtubsr 4rNCHbGeaGqk0=Mr0xXdbba91rFfpec8Eeeu0xXdbba9frFj0=OqFf ea0dXdd9vqaq=JfrVkFHe9pgea0dXdar=Jb9hs0dXdbPYxe9vr0=vr 0=vqpWqaaeaabiGaciaacaqabeaadaqaaqaaaOqaaiaad6gadaWgaa WcbaqcLbmacaWGJbGaaGimaaWcbeaakiabgUcaRiaad6gajuaGdaWg aaqaaiaadIgacaaIWaaabeaakiabg2da9iaad6gadaWgaaWcbaqcLb macaWGPbGaaGimaaWcbeaakiaacYcaaaa@4529@   where n c0 MathType@MTEF@5@5@+= feaagKart1ev2aaatCvAUfeBSjuyZL2yd9gzLbvyNv2CaerbuLwBLn hiov2DGi1BTfMBaeXatLxBI9gBaerbd9wDYLwzYbItLDharqqtubsr 4rNCHbGeaGqk0=Mr0xXdbba91rFfpec8Eeeu0xXdbba9frFj0=OqFf ea0dXdd9vqaq=JfrVkFHe9pgea0dXdar=Jb9hs0dXdbPYxe9vr0=vr 0=vqpWqaaeaabiGaciaacaqabeaadaqaaqaaaOqaaiaad6gadaWgaa WcbaqcLbmacaWGJbGaaGimaaWcbeaaaaa@3B2A@ , n h0 MathType@MTEF@5@5@+= feaagKart1ev2aaatCvAUfeBSjuyZL2yd9gzLbvyNv2CaerbuLwBLn hiov2DGi1BTfMBaeXatLxBI9gBaerbd9wDYLwzYbItLDharqqtubsr 4rNCHbGeaGqk0=Mr0xXdbba91rFfpec8Eeeu0xXdbba9frFj0=OqFf ea0dXdd9vqaq=JfrVkFHe9pgea0dXdar=Jb9hs0dXdbPYxe9vr0=vr 0=vqpWqaaeaabiGaciaacaqabeaadaqaaqaaaOqaaiaad6gajuaGda WgaaqaaiaadIgacaaIWaaabeaaaaa@3A79@ and n i0 MathType@MTEF@5@5@+= feaagKart1ev2aaatCvAUfeBSjuyZL2yd9gzLbvyNv2CaerbuLwBLn hiov2DGi1BTfMBaeXatLxBI9gBaerbd9wDYLwzYbItLDharqqtubsr 4rNCHbGeaGqk0=Mr0xXdbba91rFfpec8Eeeu0xXdbba9frFj0=OqFf ea0dXdd9vqaq=JfrVkFHe9pgea0dXdar=Jb9hs0dXdbPYxe9vr0=vr 0=vqpWqaaeaabiGaciaacaqabeaadaqaaqaaaOqaaiaad6gadaWgaa WcbaqcLbmacaWGPbGaaGimaaWcbeaaaaa@3B30@  are theunperturbed number densities of the cold electrons, hot electrons and ions, respectively. It is assumed that the present medium has dissipative properties in addition to what mentioned earlier. The fluid model for the ions is described by the following continuity and momentum equations:

ni t + x ( n i u i )=0, MathType@MTEF@5@5@+= feaagKart1ev2aaatCvAUfeBSjuyZL2yd9gzLbvyNv2CaerbuLwBLn hiov2DGi1BTfMBaeXatLxBI9gBaerbd9wDYLwzYbItLDharqqtubsr 4rNCHbGeaGqkY=Mj0xXdbba91rFfpec8Eeeu0xXdbba9frFj0=OqFf ea0dXdd9vqaq=JfrVkFHe9pgea0dXdar=Jb9hs0dXdbPYxe9vr0=vr 0=vqpWqaaeaabiGaciaacaqabeaadaqaaqaaaOqaamaalaaabaGaey OaIy7aaSbaaSqaaiaad6gacaWGPbaabeaaaOqaaiabgkGi2kaadsha aaGaey4kaSYaaSaaaeaacqGHciITaeaacqGHciITcaWG4baaamaabm aabaGaamOBamaaBaaaleaacaWGPbaabeaakiaadwhadaWgaaWcbaGa amyAaaqabaaakiaawIcacaGLPaaacqGH9aqpcaaIWaGaaiilaaaa@49E3@     (1)

m i n i u i t m i n i u i ui x +e n i Φ x m i n i u i 2 u i x 2 =0. MathType@MTEF@5@5@+= feaagKart1ev2aaatCvAUfeBSjuyZL2yd9gzLbvyNv2CaerbuLwBLn hiov2DGi1BTfMBaeXatLxBI9gBaerbd9wDYLwzYbItLDharqqtubsr 4rNCHbGeaGqkY=Mj0xXdbba91rFfpec8Eeeu0xXdbba9frFj0=OqFf ea0dXdd9vqaq=JfrVkFHe9pgea0dXdar=Jb9hs0dXdbPYxe9vr0=vr 0=vqpWqaaeaabiGaciaacaqabeaadaqaaqaaaOqaaiaad2gadaWgaa WcbaGaamyAaaqabaGccaWGUbWaaSbaaSqaaiaadMgaaeqaaOWaaSaa aeaacqGHciITcaWG1bWaaSbaaSqaaiaadMgaaeqaaaGcbaGaeyOaIy RaamiDaaaacaWGTbWaaSbaaSqaaiaadMgaaeqaaOGaamOBamaaBaaa leaacaWGPbaabeaakiaadwhadaWgaaWcbaGaamyAaaqabaGcdaWcaa qaaiabgkGi2kaadwhacaWGPbaabaGaeyOaIyRaamiEaaaacqGHRaWk caWGLbGaamOBamaaBaaaleaacaWGPbaabeaakmaalaaabaGaeyOaIy RaeuOPdyeabaGaeyOaIyRaamiEaaaacqGHsislcaWGTbWaaSbaaSqa aiaadMgaaeqaaOGaamOBamaaBaaaleaacaWGPbaabeaakiaadwhada WgaaWcbaGaamyAaaqabaGcdaWcaaqaaiabgkGi2oaaCaaaleqabaGa aGOmaaaakiaadwhadaWgaaWcbaGaamyAaaqabaaakeaacqGHciITca WG4bWaaWbaaSqabeaacaaIYaaaaaaakiabg2da9iaaicdacaGGUaaa aa@67F7@     (2)

The system is closed by Poisson’s equation:

2 Φ x 2 =4πe( n c + n h n i ). MathType@MTEF@5@5@+= feaagKart1ev2aaatCvAUfeBSjuyZL2yd9gzLbvyNv2CaerbuLwBLn hiov2DGi1BTfMBaeXatLxBI9gBaerbd9wDYLwzYbItLDharqqtubsr 4rNCHbGeaGqkY=Mj0xXdbba91rFfpec8Eeeu0xXdbba9frFj0=OqFf ea0dXdd9vqaq=JfrVkFHe9pgea0dXdar=Jb9hs0dXdbPYxe9vr0=vr 0=vqpWqaaeaabiGaciaacaqabeaadaqaaqaaaOqaamaalaaabaGaey OaIy7aaWbaaSqabeaacaaIYaaaaOGaeuOPdyeabaGaeyOaIyRaamiE amaaCaaaleqabaGaaGOmaaaaaaGccqGH9aqpcaaI0aGaeqiWdaNaam yzamaabmaabaGaamOBamaaBaaaleaacaWGJbaabeaakiabgUcaRiaa d6gadaWgaaWcbaGaamiAaaqabaGccqGHsislcaWGUbWaaSbaaSqaai aadMgaaeqaaaGccaGLOaGaayzkaaGaaiOlaaaa@4CFA@     (3)

In the above equation nc, nh and ni are the density of cold electrons, hot electrons and ions, respectively.  is the velocity of ions; and is the electrostatic potential. An ad hoc damping term is introduced in the momentum equation, involving the (ion) kinematic viscositye is the magnitude of the electron charge and is the ion mass. In our analysis, all parameters are normalized as follows, the ion and cold (hot) electron densities by the unperturbed ion density nio the ion velocity by c s = ( k B T e / m i ) 1/2 , MathType@MTEF@5@5@+= feaagKart1ev2aaatCvAUfeBSjuyZL2yd9gzLbvyNv2CaerbuLwBLn hiov2DGi1BTfMBaeXatLxBI9gBaerbd9wDYLwzYbItLDharqqtubsr 4rNCHbGeaGqkY=Mj0xXdbba91rFfpec8Eeeu0xXdbba9frFj0=OqFf ea0dXdd9vqaq=JfrVkFHe9pgea0dXdar=Jb9hs0dXdbPYxe9vr0=vr 0=vqpWqaaeaabiGaciaacaqabeaadaqaaqaaaOqaaiaadogadaWgaa WcbaGaam4CaaqabaGccqGH9aqpdaqadaqaaiaadUgadaWgaaWcbaGa amOqaaqabaGccaWGubWaaSbaaSqaaiaadwgaaeqaaOGaai4laiaad2 gadaWgaaWcbaGaamyAaaqabaaakiaawIcacaGLPaaadaahaaWcbeqa aiaaigdacaGGVaGaaGOmaaaakiaacYcaaaa@4573@  the electrostatic potential by φ 0 =( k B T e /e ), MathType@MTEF@5@5@+= feaagKart1ev2aaatCvAUfeBSjuyZL2yd9gzLbvyNv2CaerbuLwBLn hiov2DGi1BTfMBaeXatLxBI9gBaerbd9wDYLwzYbItLDharqqtubsr 4rNCHbGeaGqkY=Mj0xXdbba91rFfpec8Eeeu0xXdbba9frFj0=OqFf ea0dXdd9vqaq=JfrVkFHe9pgea0dXdar=Jb9hs0dXdbPYxe9vr0=vr 0=vqpWqaaeaabiGaciaacaqabeaadaqaaqaaaOqaaiabeA8aQnaaBa aaleaacaaIWaaabeaakiabg2da9maabmaabaGaam4AamaaBaaaleaa caWGcbaabeaakiaadsfadaWgaaWcbaGaamyzaaqabaGccaGGVaGaam yzaaGaayjkaiaawMcaaiaacYcaaaa@427D@ the space and time are normalized by Debye length λ D = C s / ω pi MathType@MTEF@5@5@+= feaagKart1ev2aaatCvAUfeBSjuyZL2yd9gzLbvyNv2CaerbuLwBLn hiov2DGi1BTfMBaeXatLxBI9gBaerbd9wDYLwzYbItLDharqqtubsr 4rNCHbGeaGqkY=Mj0xXdbba91rFfpec8Eeeu0xXdbba9frFj0=OqFf ea0dXdd9vqaq=JfrVkFHe9pgea0dXdar=Jb9hs0dXdbPYxe9vr0=vr 0=vqpWqaaeaabiGaciaacaqabeaadaqaaqaaaOqaaiabeU7aSnaaBa aaleaacaGGebaabeaakiabg2da9iaacoeadaWgaaWcbaGaai4Caaqa baGccaGGVaGaeqyYdC3aaSbaaSqaaiaacchacaGGPbaabeaaaaa@4147@ and ion plasma frequency ω pi = ( e 2 n i0 / ε 0 m i ) 1/2 MathType@MTEF@5@5@+= feaagKart1ev2aaatCvAUfeBSjuyZL2yd9gzLbvyNv2CaerbuLwBLn hiov2DGi1BTfMBaeXatLxBI9gBaerbd9wDYLwzYbItLDharqqtubsr 4rNCHbGeaGqkY=Mj0xXdbba91rFfpec8Eeeu0xXdbba9frFj0=OqFf ea0dXdd9vqaq=JfrVkFHe9pgea0dXdar=Jb9hs0dXdbPYxe9vr0=vr 0=vqpWqaaeaabiGaciaacaqabeaadaqaaqaaaOqaaiabeM8a3naaBa aaleaacaGGWbGaaiyAaaqabaGccqGH9aqpdaqadaqaaiaadwgadaah aaWcbeqaaiaaikdaaaGccaWGUbWaaSbaaSqaaiaadMgacaaIWaaabe aakiaac+cacqaH1oqzdaWgaaWcbaGaaGimaaqabaGccaWGTbWaaSba aSqaaiaadMgaaeqaaaGccaGLOaGaayzkaaWaaWbaaSqabeaacaaIXa Gaai4laiaaikdaaaaaaa@49E6@  respectively. Therefore, the basic normalized equations in this system can be written as:

n t + x ( nu )=0, MathType@MTEF@5@5@+= feaagKart1ev2aaatCvAUfeBSjuyZL2yd9gzLbvyNv2CaerbuLwBLn hiov2DGi1BTfMBaeXatLxBI9gBaerbd9wDYLwzYbItLDharqqtubsr 4rNCHbGeaGqkY=Mj0xXdbba91rFfpec8Eeeu0xXdbba9frFj0=OqFf ea0dXdd9vqaq=JfrVkFHe9pgea0dXdar=Jb9hs0dXdbPYxe9vr0=vr 0=vqpWqaaeaabiGaciaacaqabeaadaqaaqaaaOqaamaalaaabaGaey OaIyRaamOBaaqaaiabgkGi2kaadshaaaGaey4kaSYaaSaaaeaacqGH ciITaeaacqGHciITcaWG4baaamaabmaabaGaamOBaiaadwhaaiaawI cacaGLPaaacqGH9aqpcaaIWaGaaiilaaaa@4677@     (4)

u t +u u x + φ x η 2 u x 2 0, MathType@MTEF@5@5@+= feaagKart1ev2aaatCvAUfeBSjuyZL2yd9gzLbvyNv2CaerbuLwBLn hiov2DGi1BTfMBaeXatLxBI9gBaerbd9wDYLwzYbItLDharqqtubsr 4rNCHbGeaGqkY=Mj0xXdbba91rFfpec8Eeeu0xXdbba9frFj0=OqFf ea0dXdd9vqaq=JfrVkFHe9pgea0dXdar=Jb9hs0dXdbPYxe9vr0=vr 0=vqpWqaaeaabiGaciaacaqabeaadaqaaqaaaOqaamaalaaabaGaey OaIyRaamyDaaqaaiabgkGi2kaadshaaaGaey4kaSIaamyDamaalaaa baGaeyOaIyRaamyDaaqaaiabgkGi2kaadIhaaaGaey4kaSYaaSaaae aacqGHciITcqaHgpGAaeaacqGHciITcaWG4baaaiabgkHiTiabeE7a OnaalaaabaGaeyOaIy7aaWbaaSqabeaacaaIYaaaaOGaamyDaaqaai abgkGi2kaadIhadaahaaWcbeqaaiaaikdaaaaaaOGaaGimaiaacYca aaa@53C0@     (5)

2 φ x 2 n c + n h n MathType@MTEF@5@5@+= feaagKart1ev2aaatCvAUfeBSjuyZL2yd9gzLbvyNv2CaerbuLwBLn hiov2DGi1BTfMBaeXatLxBI9gBaerbd9wDYLwzYbItLDharqqtubsr 4rNCHbGeaGqkY=Mj0xXdbba91rFfpec8Eeeu0xXdbba9frFj0=OqFf ea0dXdd9vqaq=JfrVkFHe9pgea0dXdar=Jb9hs0dXdbPYxe9vr0=vr 0=vqpWqaaeaabiGaciaacaqabeaadaqaaqaaaOqaamaalaaabaGaey OaIy7aaWbaaSqabeaacaaIYaaaaOGaeqOXdOgabaGaeyOaIyRaamiE amaaCaaaleqabaGaaGOmaaaaaaGccqGHsislcaWGUbWaaSbaaSqaai aadogaaeqaaOGaey4kaSIaamOBamaaBaaaleaacaWGObaabeaakiab gkHiTiaad6gaaaa@4660@     (6)

Where the normalized (ion) kinematic viscosity variable is defined as η= η i /( ω pi λ D 2 ). MathType@MTEF@5@5@+= feaagKart1ev2aaatCvAUfeBSjuyZL2yd9gzLbvyNv2CaerbuLwBLn hiov2DGi1BTfMBaeXatLxBI9gBaerbd9wDYLwzYbItLDharqqtubsr 4rNCHbGeaGqkY=Mj0xXdbba91rFfpec8Eeeu0xXdbba9frFj0=OqFf ea0dXdd9vqaq=JfrVkFHe9pgea0dXdar=Jb9hs0dXdbPYxe9vr0=vr 0=vqpWqaaeaabiGaciaacaqabeaadaqaaqaaaOqaaiabeE7aOjabg2 da9iabeE7aOnaaBaaaleaacaWGPbaabeaakiaac+cadaqadaqaaiab eM8a3naaBaaaleaacaWGWbGaamyAaaqabaGccqaH7oaBdaqhaaWcba GaamiraaqaaiaaikdaaaaakiaawIcacaGLPaaacaGGUaaaaa@46D4@  The normalized number densities of electrons are given by

nc=α e σφ MathType@MTEF@5@5@+= feaagKart1ev2aaatCvAUfeBSjuyZL2yd9gzLbvyNv2CaerbuLwBLn hiov2DGi1BTfMBaeXatLxBI9gBaerbd9wDYLwzYbItLDharqqtubsr 4rNCHbGeaGqkY=Mj0xXdbba91rFfpec8Eeeu0xXdbba9frFj0=OqFf ea0dXdd9vqaq=JfrVkFHe9pgea0dXdar=Jb9hs0dXdbPYxe9vr0=vr 0=vqpWqaaeaabiGaciaacaqabeaadaqaaqaaaOqaaiaad6gacaWGJb Gaeyypa0JaeqySdeMaamyzamaaCaaaleqabaGaeq4WdmNaeqOXdOga aaaa@4025@ n h =β ( 1 Sφ k3/2 ) k+1/2 , MathType@MTEF@5@5@+= feaagKart1ev2aaatCvAUfeBSjuyZL2yd9gzLbvyNv2CaerbuLwBLn hiov2DGi1BTfMBaeXatLxBI9gBaerbd9wDYLwzYbItLDharqqtubsr 4rNCHbGeaGqkY=Mj0xXdbba91rFfpec8Eeeu0xXdbba9frFj0=OqFf ea0dXdd9vqaq=JfrVkFHe9pgea0dXdar=Jb9hs0dXdbPYxe9vr0=vr 0=vqpWqaaeaabiGaciaacaqabeaadaqaaqaaaOqaaiaad6gadaWgaa WcbaGaamiAaaqabaGccqGH9aqpcqaHYoGydaqadaqaaiaaigdacqGH sisldaWcaaqaaiaadofacqaHgpGAaeaacaWGRbGaeyOeI0IaaG4mai aac+cacaaIYaaaaaGaayjkaiaawMcaamaaCaaaleqabaGaeyOeI0Ia am4AaiabgUcaRiaaigdacaGGVaGaaGOmaaaakiaacYcaaaa@4B7A@     (7)

Where α= n c0 / n i0 , MathType@MTEF@5@5@+= feaagKart1ev2aaatCvAUfeBSjuyZL2yd9gzLbvyNv2CaerbuLwBLn hiov2DGi1BTfMBaeXatLxBI9gBaerbd9wDYLwzYbItLDharqqtubsr 4rNCHbGeaGqkY=Mj0xXdbba91rFfpec8Eeeu0xXdbba9frFj0=OqFf ea0dXdd9vqaq=JfrVkFHe9pgea0dXdar=Jb9hs0dXdbPYxe9vr0=vr 0=vqpWqaaeaabiGaciaacaqabeaadaqaaqaaaOqaaiabeg7aHjabg2 da9iaad6gadaWgaaWcbaGaam4yaiaaicdaaeqaaOGaai4laiaad6ga daWgaaWcbaGaamyAaiaaicdaaeqaaOGaaiilaaaa@40B2@   β= n c0 / n i0 , MathType@MTEF@5@5@+= feaagKart1ev2aaatCvAUfeBSjuyZL2yd9gzLbvyNv2CaerbuLwBLn hiov2DGi1BTfMBaeXatLxBI9gBaerbd9wDYLwzYbItLDharqqtubsr 4rNCHbGeaGqkY=Mj0xXdbba91rFfpec8Eeeu0xXdbba9frFj0=OqFf ea0dXdd9vqaq=JfrVkFHe9pgea0dXdar=Jb9hs0dXdbPYxe9vr0=vr 0=vqpWqaaeaabiGaciaacaqabeaadaqaaqaaaOqaaiabek7aIjabg2 da9iaad6gadaWgaaWcbaGaam4yaiaaicdaaeqaaOGaai4laiaad6ga daWgaaWcbaGaamyAaiaaicdaaeqaaOGaaiilaaaa@40B4@ S= T e / T h = [ ( 1β )τ+β ] 1 MathType@MTEF@5@5@+= feaagKart1ev2aaatCvAUfeBSjuyZL2yd9gzLbvyNv2CaerbuLwBLn hiov2DGi1BTfMBaeXatLxBI9gBaerbd9wDYLwzYbItLDharqqtubsr 4rNCHbGeaGqkY=Mj0xXdbba91rFfpec8Eeeu0xXdbba9frFj0=OqFf ea0dXdd9vqaq=JfrVkFHe9pgea0dXdar=Jb9hs0dXdbPYxe9vr0=vr 0=vqpWqaaeaabiGaciaacaqabeaadaqaaqaaaOqaaiaadofacqGH9a qpcaWGubWaaSbaaSqaaiaadwgaaeqaaOGaai4laiaadsfadaWgaaWc baGaamiAaaqabaGccqGH9aqpdaWadaqaamaabmaabaGaaGymaiabgk HiTiabek7aIbGaayjkaiaawMcaaiabes8a0jabgUcaRiabek7aIbGa ay5waiaaw2faamaaCaaaleqabaGaeyOeI0IaaGymaaaaaaa@4B7B@ and σ= T e / T c =τS, MathType@MTEF@5@5@+= feaagKart1ev2aaatCvAUfeBSjuyZL2yd9gzLbvyNv2CaerbuLwBLn hiov2DGi1BTfMBaeXatLxBI9gBaerbd9wDYLwzYbItLDharqqtubsr 4rNCHbGeaGqkY=Mj0xXdbba91rFfpec8Eeeu0xXdbba9frFj0=OqFf ea0dXdd9vqaq=JfrVkFHe9pgea0dXdar=Jb9hs0dXdbPYxe9vr0=vr 0=vqpWqaaeaabiGaciaacaqabeaadaqaaqaaaOqaaiabeo8aZjabg2 da9iaadsfadaWgaaWcbaGaamyzaaqabaGccaGGVaGaamivamaaBaaa leaacaWGJbaabeaakiabg2da9iabes8a0jaadofacaGGSaaaaa@42CD@  where Tc and Th  are the temperature of cold and hot electrons, respectively and the variable τ MathType@MTEF@5@5@+= feaagKart1ev2aaatCvAUfeBSjuyZL2yd9gzLbvyNv2CaerbuLwBLn hiov2DGi1BTfMBaeXatLxBI9gBaerbd9wDYLwzYbItLDharqqtubsr 4rNCHbGeaGqkY=Mj0xXdbba91rFfpec8Eeeu0xXdbba9frFj0=OqFf ea0dXdd9vqaq=JfrVkFHe9pgea0dXdar=Jb9hs0dXdbPYxe9vr0=vr 0=vqpWqaaeaabiGaciaacaqabeaadaqaaqaaaOqaaiabes8a0baa@38D3@  is defined as hot to cold electron temperature ratio, namely τ= T h / T c . MathType@MTEF@5@5@+= feaagKart1ev2aaatCvAUfeBSjuyZL2yd9gzLbvyNv2CaerbuLwBLn hiov2DGi1BTfMBaeXatLxBI9gBaerbd9wDYLwzYbItLDharqqtubsr 4rNCHbGeaGqkY=Mj0xXdbba91rFfpec8Eeeu0xXdbba9frFj0=OqFf ea0dXdd9vqaq=JfrVkFHe9pgea0dXdar=Jb9hs0dXdbPYxe9vr0=vr 0=vqpWqaaeaabiGaciaacaqabeaadaqaaqaaaOqaaiabes8a0jabg2 da9iaadsfadaWgaaWcbaGaamiAaaqabaGccaGGVaGaamivamaaBaaa leaacaWGJbaabeaakiaac6caaaa@3F31@  The effective temperature Te given as

T e = T c T h [ ( n c0 n i0 ) T h +( n h0 n i0 ) T c ] 1 . MathType@MTEF@5@5@+= feaagKart1ev2aaatCvAUfeBSjuyZL2yd9gzLbvyNv2CaerbuLwBLn hiov2DGi1BTfMBaeXatLxBI9gBaerbd9wDYLwzYbItLDharqqtubsr 4rNCHbGeaGqkY=Mj0xXdbba91rFfpec8Eeeu0xXdbba9frFj0=OqFf ea0dXdd9vqaq=JfrVkFHe9pgea0dXdar=Jb9hs0dXdbPYxe9vr0=vr 0=vqpWqaaeaabiGaciaacaqabeaadaqaaqaaaOqaaiaadsfadaWgaa WcbaGaamyzaaqabaGccqGH9aqpcaWGubWaaSbaaSqaaiaadogaaeqa aOGaamivamaaBaaaleaacaWGObaabeaakmaadmaabaWaaeWaaeaada Wcaaqaaiaad6gadaWgaaWcbaGaam4yaiaaicdaaeqaaaGcbaGaamOB amaaBaaaleaacaWGPbGaaGimaaqabaaaaaGccaGLOaGaayzkaaGaam ivamaaBaaaleaacaWGObaabeaakiabgUcaRmaabmaabaWaaSaaaeaa caWGUbWaaSbaaSqaaiaadIgacaaIWaaabeaaaOqaaiaad6gadaWgaa WcbaGaamyAaiaaicdaaeqaaaaaaOGaayjkaiaawMcaaiaadsfadaWg aaWcbaGaam4yaaqabaaakiaawUfacaGLDbaadaahaaWcbeqaaiabgk HiTiaaigdaaaGccaGGUaaaaa@55C7@     (8)

Here k is the spectral index that measuring deviation from Maxwellian equilibrium and valid for k>3/2. MathType@MTEF@5@5@+= feaagKart1ev2aaatCvAUfeBSjuyZL2yd9gzLbvyNv2CaerbuLwBLn hiov2DGi1BTfMBaeXatLxBI9gBaerbd9wDYLwzYbItLDharqqtubsr 4rNCHbGeaGqkY=Mj0xXdbba91rFfpec8Eeeu0xXdbba9frFj0=OqFf ea0dXdd9vqaq=JfrVkFHe9pgea0dXdar=Jb9hs0dXdbPYxe9vr0=vr 0=vqpWqaaeaabiGaciaacaqabeaadaqaaqaaaOqaaiaacUgacqGH+a GpcaaIZaGaai4laiaaikdacaGGUaaaaa@3BE3@

Ion-Acoustic shock waves

We are now interested for investigation propagation of shock waves in present plasma model. Therefore, we shall employ reductive perturbation technique.41 The independent variables can be stretched as

ξ= ε 1/2 ( xλt ) MathType@MTEF@5@5@+= feaagKart1ev2aaatCvAUfeBSjuyZL2yd9gzLbvyNv2CaerbuLwBLn hiov2DGi1BTfMBaeXatLxBI9gBaerbd9wDYLwzYbItLDharqqtubsr 4rNCHbGeaGqkY=Mj0xXdbba91rFfpec8Eeeu0xXdbba9frFj0=OqFf ea0dXdd9vqaq=JfrVkFHe9pgea0dXdar=Jb9hs0dXdbPYxe9vr0=vr 0=vqpWqaaeaabiGaciaacaqabeaadaqaaqaaaOqaaiabe67a4jabg2 da9iabew7aLnaaCaaaleqabaGaaGymaiaac+cacaaIYaaaaOWaaeWa aeaacaWG4bGaeyOeI0Iaeq4UdWMaamiDaaGaayjkaiaawMcaaaaa@43FF@  and τ= ε 3/2 t, MathType@MTEF@5@5@+= feaagKart1ev2aaatCvAUfeBSjuyZL2yd9gzLbvyNv2CaerbuLwBLn hiov2DGi1BTfMBaeXatLxBI9gBaerbd9wDYLwzYbItLDharqqtubsr 4rNCHbGeaGqkY=Mj0xXdbba91rFfpec8Eeeu0xXdbba9frFj0=OqFf ea0dXdd9vqaq=JfrVkFHe9pgea0dXdar=Jb9hs0dXdbPYxe9vr0=vr 0=vqpWqaaeaabiGaciaacaqabeaadaqaaqaaaOqaaiabes8a0jabg2 da9iabew7aLnaaCaaaleqabaGaaG4maiaac+cacaaIYaaaaOGaamiD aiaacYcaaaa@3F8C@  (9)

Where ε<<1 MathType@MTEF@5@5@+= feaagKart1ev2aaatCvAUfeBSjuyZL2yd9gzLbvyNv2CaerbuLwBLn hiov2DGi1BTfMBaeXatLxBI9gBaerbd9wDYLwzYbItLDharqqtubsr 4rNCHbGeaGqkY=Mj0xXdbba91rFfpec8Eeeu0xXdbba9frFj0=OqFf ea0dXdd9vqaq=JfrVkFHe9pgea0dXdar=Jb9hs0dXdbPYxe9vr0=vr 0=vqpWqaaeaabiGaciaacaqabeaadaqaaqaaaOqaaiabew7aLjabgY da8iabgYda8iaaigdaaaa@3B78@ is a small parameter and λ MathType@MTEF@5@5@+= feaagKart1ev2aaatCvAUfeBSjuyZL2yd9gzLbvyNv2CaerbuLwBLn hiov2DGi1BTfMBaeXatLxBI9gBaerbd9wDYLwzYbItLDharqqtubsr 4rNCHbGeaGqkY=Mj0xXdbba91rFfpec8Eeeu0xXdbba9frFj0=OqFf ea0dXdd9vqaq=JfrVkFHe9pgea0dXdar=Jb9hs0dXdbPYxe9vr0=vr 0=vqpWqaaeaabiGaciaacaqabeaadaqaaqaaaOqaaiabeU7aSbaa@38C2@  is the unknown linear phase velocity to be determined later. Also, the independent variables, and can expanded as follow

( n u φ )=( 1 0 0 )+ l=0 ( ε l+1 n l+1 ε l+1 u l+1 ε l+1 φ l+1 ) . MathType@MTEF@5@5@+= feaagKart1ev2aaatCvAUfeBSjuyZL2yd9gzLbvyNv2CaerbuLwBLn hiov2DGi1BTfMBaeXatLxBI9gBaerbd9wDYLwzYbItLDharqqtubsr 4rNCHbGeaGqkY=Mj0xXdbba91rFfpec8Eeeu0xXdbba9frFj0=OqFf ea0dXdd9vqaq=JfrVkFHe9pgea0dXdar=Jb9hs0dXdbPYxe9vr0=vr 0=vqpWqaaeaabiGaciaacaqabeaadaqaaqaaaOqaamaabmaaeaqabe aacaWGUbaabaGaamyDaaqaaiabeA8aQbaacaGLOaGaayzkaaGaeyyp a0ZaaeWaaqaabeqaaiaaigdaaeaacaaIWaaabaGaaGimaaaacaGLOa GaayzkaaGaey4kaSYaaabmaeaadaqadaabaeqabaGaeqyTdu2aaWba aSqabeaacaWGSbGaey4kaSIaaGymaaaakiaad6gadaWgaaWcbaGaam iBaiabgUcaRiaaigdaaeqaaaGcbaGaeqyTdu2aaWbaaSqabeaacaWG SbGaey4kaSIaaGymaaaakiaadwhadaWgaaWcbaGaamiBaiabgUcaRi aaigdaaeqaaaGcbaGaeqyTdu2aaWbaaSqabeaacaWGSbGaey4kaSIa aGymaaaakiabeA8aQnaaBaaaleaacaWGSbGaey4kaSIaaGymaaqaba aaaOGaayjkaiaawMcaaaWcbaGaamiBaiabg2da9iaaicdaaeaacqGH EisPa0GaeyyeIuoakiaac6caaaa@639C@     (10)

In continue, substituting equations (9) and (10) into equations (4)– (6), and isolating distinct orders in ε, MathType@MTEF@5@5@+= feaagKart1ev2aaatCvAUfeBSjuyZL2yd9gzLbvyNv2CaerbuLwBLn hiov2DGi1BTfMBaeXatLxBI9gBaerbd9wDYLwzYbItLDharqqtubsr 4rNCHbGeaGqkY=Mj0xXdbba91rFfpec8Eeeu0xXdbba9frFj0=OqFf ea0dXdd9vqaq=JfrVkFHe9pgea0dXdar=Jb9hs0dXdbPYxe9vr0=vr 0=vqpWqaaeaabiGaciaacaqabeaadaqaaqaaaOqaaiabew7aLjaacY caaaa@3965@  we obtain a Korteweg-de Vries Burgers (K-dVB) type equation in the form

τ φ 1 +A φ 1 ξ φ 1 +Bφ 3 φ 1 ξ 3 C 3 φ 1 ξ 2 =0 MathType@MTEF@5@5@+= feaagKart1ev2aaatCvAUfeBSjuyZL2yd9gzLbvyNv2CaerbuLwBLn hiov2DGi1BTfMBaeXatLxBI9gBaerbd9wDYLwzYbItLDharqqtubsr 4rNCHbGeaGqkY=Mj0xXdbba91rFfpec8Eeeu0xXdbba9frFj0=OqFf ea0dXdd9vqaq=JfrVkFHe9pgea0dXdar=Jb9hs0dXdbPYxe9vr0=vr 0=vqpWqaaeaabiGaciaacaqabeaadaqaaqaaaOqaamaalaaabaGaey OaIylabaGaeyOaIyRaeqiXdqhaaiabeA8aQnaaBaaaleaacaaIXaaa beaakiabgUcaRiaadgeacqaHgpGAdaWgaaWcbaGaaGymaaqabaGcda WcaaqaaiabgkGi2cqaaiabgkGi2kabe67a4baacqaHgpGAdaWgaaWc baGaaGymaaqabaGccqGHRaWkcaWGcbGaeqOXdO2aaSaaaeaacqGHci ITdaahaaWcbeqaaiaaiodaaaGccqaHgpGAdaWgaaWcbaGaaGymaaqa baaakeaacqGHciITcqaH+oaEdaahaaWcbeqaaiaaiodaaaaaaOGaey OeI0Iaam4qamaalaaabaGaeyOaIy7aaWbaaSqabeaacaaIZaaaaOGa eqOXdO2aaSbaaSqaaiaaigdaaeqaaaGcbaGaeyOaIyRaeqOVdG3aaW baaSqabeaacaaIYaaaaaaakiabg2da9iaaicdaaaa@6344@     (11)

Where

A=[ β C 2 S 2 + 1 2 ( 1β ) σ 2 ] λ 3 + 3 2λ , MathType@MTEF@5@5@+= feaagKart1ev2aaatCvAUfeBSjuyZL2yd9gzLbvyNv2CaerbuLwBLn hiov2DGi1BTfMBaeXatLxBI9gBaerbd9wDYLwzYbItLDharqqtubsr 4rNCHbGeaGqkY=Mj0xXdbba91rFfpec8Eeeu0xXdbba9frFj0=OqFf ea0dXdd9vqaq=JfrVkFHe9pgea0dXdar=Jb9hs0dXdbPYxe9vr0=vr 0=vqpWqaaeaabiGaciaacaqabeaadaqaaqaaaOqaaiaadgeacqGH9a qpcqGHsisldaWadaqaaiabek7aIjaadoeadaWgaaWcbaGaaGOmaaqa baGccaWGtbWaaWbaaSqabeaacaaIYaaaaOGaey4kaSYaaSaaaeaaca aIXaaabaGaaGOmaaaadaqadaqaaiaaigdacqGHsislcqaHYoGyaiaa wIcacaGLPaaacqaHdpWCdaahaaWcbeqaaiaaikdaaaaakiaawUfaca GLDbaacqaH7oaBdaahaaWcbeqaaiaaiodaaaGccqGHRaWkdaWcaaqa aiaaiodaaeaacaaIYaGaeq4UdWgaaiaacYcaaaa@5247@

B= λ 3 2 MathType@MTEF@5@5@+= feaagKart1ev2aaatCvAUfeBSjuyZL2yd9gzLbvyNv2CaerbuLwBLn hiov2DGi1BTfMBaeXatLxBI9gBaerbd9wDYLwzYbItLDharqqtubsr 4rNCHbGeaGqkY=Mj0xXdbba91rFfpec8Eeeu0xXdbba9frFj0=OqFf ea0dXdd9vqaq=JfrVkFHe9pgea0dXdar=Jb9hs0dXdbPYxe9vr0=vr 0=vqpWqaaeaabiGaciaacaqabeaadaqaaqaaaOqaaiaadkeacqGH9a qpdaWcaaqaaiabeU7aSnaaCaaaleqabaGaaG4maaaaaOqaaiaaikda aaaaaa@3C4F@

C= η 0 2 , MathType@MTEF@5@5@+= feaagKart1ev2aaatCvAUfeBSjuyZL2yd9gzLbvyNv2CaerbuLwBLn hiov2DGi1BTfMBaeXatLxBI9gBaerbd9wDYLwzYbItLDharqqtubsr 4rNCHbGeaGqkY=Mj0xXdbba91rFfpec8Eeeu0xXdbba9frFj0=OqFf ea0dXdd9vqaq=JfrVkFHe9pgea0dXdar=Jb9hs0dXdbPYxe9vr0=vr 0=vqpWqaaeaabiGaciaacaqabeaadaqaaqaaaOqaaiaadoeacqGH9a qpdaWcaaqaaiabeE7aOnaaBaaaleaacaaIWaaabeaaaOqaaiaaikda aaGaaiilaaaa@3CF4@     (12)

Where

λ= 1 ασ+β C 1 s , MathType@MTEF@5@5@+= feaagKart1ev2aaatCvAUfeBSjuyZL2yd9gzLbvyNv2CaerbuLwBLn hiov2DGi1BTfMBaeXatLxBI9gBaerbd9wDYLwzYbItLDharqqtubsr 4rNCHbGeaGqkY=Mj0xXdbba91rFfpec8Eeeu0xXdbba9frFj0=OqFf ea0dXdd9vqaq=JfrVkFHe9pgea0dXdar=Jb9hs0dXdbPYxe9vr0=vr 0=vqpWqaaeaabiGaciaacaqabeaadaqaaqaaaOqaaiabeU7aSjabg2 da9maakaaabaWaaSaaaeaacaaIXaaabaGaeqySdeMaeq4WdmNaey4k aSIaeqOSdiMaam4qamaaBaaaleaacaaIXaaabeaakiaadohaaaaale qaaOGaaiilaaaa@43FE@

C 1 = ( k 1 2 ) ( k 3 2 ) , MathType@MTEF@5@5@+= feaagKart1ev2aaatCvAUfeBSjuyZL2yd9gzLbvyNv2CaerbuLwBLn hiov2DGi1BTfMBaeXatLxBI9gBaerbd9wDYLwzYbItLDharqqtubsr 4rNCHbGeaGqkY=Mj0xXdbba91rFfpec8Eeeu0xXdbba9frFj0=OqFf ea0dXdd9vqaq=JfrVkFHe9pgea0dXdar=Jb9hs0dXdbPYxe9vr0=vr 0=vqpWqaaeaabiGaciaacaqabeaadaqaaqaaaOqaaiaacoeadaWgaa WcbaGaaGymaaqabaGccqGH9aqpdaWcaaqaamaabmaabaGaam4Aaiab gkHiTmaalaaabaGaaGymaaqaaiaaikdaaaaacaGLOaGaayzkaaaaba WaaeWaaeaacaWGRbGaeyOeI0YaaSaaaeaacaaIZaaabaGaaGOmaaaa aiaawIcacaGLPaaaaaGaaiilaaaa@4468@   C 2 = (k 1 2 )(k+ 1 2 ) 2 (k 3 2 ) 2 . MathType@MTEF@5@5@+= feaagKart1ev2aaatCvAUfeBSjuyZL2yd9gzLbvyNv2CaerbuLwBLn hiov2DGi1BTfMBaeXatLxBI9gBaerbd9wDYLwzYbItLDharqqtubsr 4rNCHbGeaGqkY=Mj0xXdbba91rFfpec8Eeeu0xXdbba9frFj0=OqFf ea0dXdd9vqaq=JfrVkFHe9pgea0dXdar=Jb9hs0dXdbPYxe9vr0=vr 0=vqpWqaaeaabiGaciaacaqabeaadaqaaqaaaOqaaiaacoeadaWgaa WcbaGaaGOmaaqabaGccqGH9aqpdaWcaaqaaiaacIcacaWGRbGaeyOe I0YaaSaaaeaacaaIXaaabaGaaGOmaaaacaGGPaGaaiikaiaadUgacq GHRaWkdaWcaaqaaiaaigdaaeaacaaIYaaaaiaacMcaaeaacaaIYaGa aiikaiaadUgacqGHsisldaWcaaqaaiaaiodaaeaacaaIYaaaaiaacM cadaahaaWcbeqaaiaaikdaaaaaaOGaaiOlaaaa@4A6C@  (13)

Here η= ε 1/2 η 0 MathType@MTEF@5@5@+= feaagKart1ev2aaatCvAUfeBSjuyZL2yd9gzLbvyNv2CaerbuLwBLn hiov2DGi1BTfMBaeXatLxBI9gBaerbd9wDYLwzYbItLDharqqtubsr 4rNCHbGeaGqkY=Mj0xXdbba91rFfpec8Eeeu0xXdbba9frFj0=OqFf ea0dXdd9vqaq=JfrVkFHe9pgea0dXdar=Jb9hs0dXdbPYxe9vr0=vr 0=vqpWqaaeaabiGaciaacaqabeaadaqaaqaaaOqaaiabeE7aOjabg2 da9iabew7aLnaaCaaaleqabaGaaGymaiaac+cacaaIYaaaaOGaeq4T dG2aaSbaaSqaaiaaicdaaeqaaaaa@405A@  where η 0 MathType@MTEF@5@5@+= feaagKart1ev2aaatCvAUfeBSjuyZL2yd9gzLbvyNv2CaerbuLwBLn hiov2DGi1BTfMBaeXatLxBI9gBaerbd9wDYLwzYbItLDharqqtubsr 4rNCHbGeaGqkY=Mj0xXdbba91rFfpec8Eeeu0xXdbba9frFj0=OqFf ea0dXdd9vqaq=JfrVkFHe9pgea0dXdar=Jb9hs0dXdbPYxe9vr0=vr 0=vqpWqaaeaabiGaciaacaqabeaadaqaaqaaaOqaaiabeE7aOnaaBa aaleaacaaIWaaabeaaaaa@39A0@  is the finite quantity of the order of unitary. On the other hand, if we assume the quasi-neutrality condition by employing the reductive perturbation method and using equations (4) -(5) and the Poisson's equation in form

0=α e σφ β ( 1 sφ k3/2 ) k+1/2 n, MathType@MTEF@5@5@+= feaagKart1ev2aaatCvAUfeBSjuyZL2yd9gzLbvyNv2CaerbuLwBLn hiov2DGi1BTfMBaeXatLxBI9gBaerbd9wDYLwzYbItLDharqqtubsr 4rNCHbGeaGqkY=Mj0xXdbba91rFfpec8Eeeu0xXdbba9frFj0=OqFf ea0dXdd9vqaq=JfrVkFHe9pgea0dXdar=Jb9hs0dXdbPYxe9vr0=vr 0=vqpWqaaeaabiGaciaacaqabeaadaqaaqaaaOqaaiaaicdacqGH9a qpcqaHXoqycaWGLbWaaWbaaSqabeaacqaHdpWCcqaHgpGAaaGccqGH sislcqaHYoGydaqadaqaaiaaigdacqGHsisldaWcaaqaaiaadohacq aHgpGAaeaacaWGRbGaeyOeI0IaaG4maiaac+cacaaIYaaaaaGaayjk aiaawMcaamaaCaaaleqabaGaeyOeI0Iaam4AaiabgUcaRiaaigdaca GGVaGaaGOmaaaakiabgkHiTiaad6gacaGGSaaaaa@534B@     (14)

one can drive the Burgers equation as follow:

τ φ 1 +A φ 1 ξ φ 1 +C 2 φ 1 ξ 2 =0, MathType@MTEF@5@5@+= feaagKart1ev2aaatCvAUfeBSjuyZL2yd9gzLbvyNv2CaerbuLwBLn hiov2DGi1BTfMBaeXatLxBI9gBaerbd9wDYLwzYbItLDharqqtubsr 4rNCHbGeaGqkY=Mj0xXdbba91rFfpec8Eeeu0xXdbba9frFj0=OqFf ea0dXdd9vqaq=JfrVkFHe9pgea0dXdar=Jb9hs0dXdbPYxe9vr0=vr 0=vqpWqaaeaabiGaciaacaqabeaadaqaaqaaaOqaamaalaaabaGaey OaIylabaGaeyOaIyRaeqiXdqhaaiabeA8aQnaaBaaaleaacaaIXaaa beaakiabgUcaRiaadgeacqaHgpGAdaWgaaWcbaGaaGymaaqabaGcda WcaaqaaiabgkGi2cqaaiabgkGi2kabe67a4baacqaHgpGAdaWgaaWc baGaaGymaaqabaGccqGHRaWkcaWGdbWaaSaaaeaacqGHciITdaahaa WcbeqaaiaaikdaaaGccqaHgpGAdaWgaaWcbaGaaGymaaqabaaakeaa cqGHciITcqaH+oaEdaahaaWcbeqaaiaaikdaaaaaaOGaeyypa0JaaG imaiaacYcaaaa@574D@     (15)

Finally, we will obtain exact solution for ion acoustic shock waves in current plasma model by tanh method.42,43 For K-dVB equation (11) a monotonic, kink-like shaped, solution is obtained via using this method in the form:

φ 1 = 3 C 2 25AB [ 4 ( 1+tanh X ) 2 ], MathType@MTEF@5@5@+= feaagKart1ev2aaatCvAUfeBSjuyZL2yd9gzLbvyNv2CaerbuLwBLn hiov2DGi1BTfMBaeXatLxBI9gBaerbd9wDYLwzYbItLDharqqtubsr 4rNCHbGeaGqkY=Mj0xXdbba91rFfpec8Eeeu0xXdbba9frFj0=OqFf ea0dXdd9vqaq=JfrVkFHe9pgea0dXdar=Jb9hs0dXdbPYxe9vr0=vr 0=vqpWqaaeaabiGaciaacaqabeaadaqaaqaaaOqaaiabeA8aQnaaBa aaleaacaaIXaaabeaakiabg2da9maalaaabaGaaG4maiaadoeadaah aaWcbeqaaiaaikdaaaaakeaacaaIYaGaaGynaiaadgeacaWGcbaaam aadmaabaGaaGinaiabgkHiTmaabmaabaGaaGymaiabgUcaRiaadsha caWGHbGaamOBaiaadIgaqaaaaaaaaaWdbiaacckacaWGybaapaGaay jkaiaawMcaamaaCaaaleqabaGaaGOmaaaaaOGaay5waiaaw2faaiaa cYcaaaa@4EA7@     (16)

Where we have performed a transformation of the coordinates X=k( ξVτ ); MathType@MTEF@5@5@+= feaagKart1ev2aaatCvAUfeBSjuyZL2yd9gzLbvyNv2CaerbuLwBLn hiov2DGi1BTfMBaeXatLxBI9gBaerbd9wDYLwzYbItLDharqqtubsr 4rNCHbGeaGqkY=Mj0xXdbba91rFfpec8Eeeu0xXdbba9frFj0=OqFf ea0dXdd9vqaq=JfrVkFHe9pgea0dXdar=Jb9hs0dXdbPYxe9vr0=vr 0=vqpWqaaeaabiGaciaacaqabeaadaqaaqaaaOqaaiaadIfacqGH9a qpcaWGRbWaaeWaaeaacqaH+oaEcqGHsislcaWGwbGaeqiXdqhacaGL OaGaayzkaaGaai4oaaaa@4179@ here k=C/(10B) MathType@MTEF@5@5@+= feaagKart1ev2aaatCvAUfeBSjuyZL2yd9gzLbvyNv2CaerbuLwBLn hiov2DGi1BTfMBaeXatLxBI9gBaerbd9wDYLwzYbItLDharqqtubsr 4rNCHbGeaGqkY=Mj0xXdbba91rFfpec8Eeeu0xXdbba9frFj0=OqFf ea0dXdd9vqaq=JfrVkFHe9pgea0dXdar=Jb9hs0dXdbPYxe9vr0=vr 0=vqpWqaaeaabiGaciaacaqabeaadaqaaqaaaOqaaiaacUgacqGH9a qpcaGGdbGaai4laiaacIcacaaIXaGaaGimaiaackeacaGGPaaaaa@3E11@ and V=6 C 2 /(25B) MathType@MTEF@5@5@+= feaagKart1ev2aaatCvAUfeBSjuyZL2yd9gzLbvyNv2CaerbuLwBLn hiov2DGi1BTfMBaeXatLxBI9gBaerbd9wDYLwzYbItLDharqqtubsr 4rNCHbGeaGqkY=Mj0xXdbba91rFfpec8Eeeu0xXdbba9frFj0=OqFf ea0dXdd9vqaq=JfrVkFHe9pgea0dXdar=Jb9hs0dXdbPYxe9vr0=vr 0=vqpWqaaeaabiGaciaacaqabeaadaqaaqaaaOqaaiaacAfacqGH9a qpcaaI2aGaai4qamaaCaaaleqabaGaaGOmaaaakiaac+cacaGGOaGa aGOmaiaaiwdacaWGcbGaaiykaaaa@3FB6@ are related to the inverse width and the speed of the shock, respectively.42,43

In which for Burger equation (15) we have

φ1=φm[ 1tanh( ς/Δ ) ], MathType@MTEF@5@5@+= feaagKart1ev2aaatCvAUfeBSjuyZL2yd9gzLbvyNv2CaerbuLwBLn hiov2DGi1BTfMBaeXatLxBI9gBaerbd9wDYLwzYbItLDharqqtubsr 4rNCHbGeaGqkY=Mj0xXdbba91rFfpec8Eeeu0xXdbba9frFj0=OqFf ea0dXdd9vqaq=JfrVkFHe9pgea0dXdar=Jb9hs0dXdbPYxe9vr0=vr 0=vqpWqaaeaabiGaciaacaqabeaadaqaaqaaaOqaaiabeA8aQjaaig dacqGH9aqpcqaHgpGAcaWGTbWaamWaaeaacaaIXaGaeyOeI0IaamiD aiaadggacaWGUbGaamiAamaabmaabaGaeqOWdyLaai4laiabgs5aeb GaayjkaiaawMcaaaGaay5waiaaw2faaiaacYcaaaa@4A8C@     (17)

where the amplitude φm MathType@MTEF@5@5@+= feaagKart1ev2aaatCvAUfeBSjuyZL2yd9gzLbvyNv2CaerbuLwBLn hiov2DGi1BTfMBaeXatLxBI9gBaerbd9wDYLwzYbItLDharqqtubsr 4rNCHbGeaGqkY=Mj0xXdbba91rFfpec8Eeeu0xXdbba9frFj0=OqFf ea0dXdd9vqaq=JfrVkFHe9pgea0dXdar=Jb9hs0dXdbPYxe9vr0=vr 0=vqpWqaaeaabiGaciaacaqabeaadaqaaqaaaOqaaiabeA8aQjaad2 gaaaa@39BD@ and the widthare given by

φm= U A , MathType@MTEF@5@5@+= feaagKart1ev2aaatCvAUfeBSjuyZL2yd9gzLbvyNv2CaerbuLwBLn hiov2DGi1BTfMBaeXatLxBI9gBaerbd9wDYLwzYbItLDharqqtubsr 4rNCHbGeaGqkY=Mj0xXdbba91rFfpec8Eeeu0xXdbba9frFj0=OqFf ea0dXdd9vqaq=JfrVkFHe9pgea0dXdar=Jb9hs0dXdbPYxe9vr0=vr 0=vqpWqaaeaabiGaciaacaqabeaadaqaaqaaaOqaaiabeA8aQjaad2 gacqGH9aqpdaWcaaqaaiaadwfaaeaacaWGbbaaaiaacYcaaaa@3D23@  and Δ= 2C U . MathType@MTEF@5@5@+= feaagKart1ev2aaatCvAUfeBSjuyZL2yd9gzLbvyNv2CaerbuLwBLn hiov2DGi1BTfMBaeXatLxBI9gBaerbd9wDYLwzYbItLDharqqtubsr 4rNCHbGeaGqkY=Mj0xXdbba91rFfpec8Eeeu0xXdbba9frFj0=OqFf ea0dXdd9vqaq=JfrVkFHe9pgea0dXdar=Jb9hs0dXdbPYxe9vr0=vr 0=vqpWqaaeaabiGaciaacaqabeaadaqaaqaaaOqaaiabgs5aejabg2 da9maalaaabaGaaGOmaiaadoeaaeaacaWGvbaaaiaac6caaaa@3C9B@  (18)

(Here ς=k( ξUτ ), MathType@MTEF@5@5@+= feaagKart1ev2aaatCvAUfeBSjuyZL2yd9gzLbvyNv2CaerbuLwBLn hiov2DGi1BTfMBaeXatLxBI9gBaerbd9wDYLwzYbItLDharqqtubsr 4rNCHbGeaGqkY=Mj0xXdbba91rFfpec8Eeeu0xXdbba9frFj0=OqFf ea0dXdd9vqaq=JfrVkFHe9pgea0dXdar=Jb9hs0dXdbPYxe9vr0=vr 0=vqpWqaaeaabiGaciaacaqabeaadaqaaqaaaOqaaiabek8awjabg2 da9iaadUgadaqadaqaaiabe67a4jabgkHiTiaadwfacqaHepaDaiaa wIcacaGLPaaacaGGSaaaaa@4231@  and U= C 2 /(5B) MathType@MTEF@5@5@+= feaagKart1ev2aaatCvAUfeBSjuyZL2yd9gzLbvyNv2CaerbuLwBLn hiov2DGi1BTfMBaeXatLxBI9gBaerbd9wDYLwzYbItLDharqqtubsr 4rNCHbGeaGqkY=Mj0xXdbba91rFfpec8Eeeu0xXdbba9frFj0=OqFf ea0dXdd9vqaq=JfrVkFHe9pgea0dXdar=Jb9hs0dXdbPYxe9vr0=vr 0=vqpWqaaeaabiGaciaacaqabeaadaqaaqaaaOqaaiaadwfacqGH9a qpcaWGdbWaaWbaaSqabeaacaaIYaaaaOGaai4laiaacIcacaaI1aGa amOqaiaacMcaaaa@3E3B@ is a velocity [42-43].

Numerical results

In this study, a rigorous theoretical investigation of electrostatic shock structures in two electron temperature plasma (having cold and superthermal electron) with cold ions are carried out. By employing reductive perturbation method, K-dV Burgers equation is derived. It is found that the coefficients of the K-dVB equation are significantly modified by ratio of unperturbed density of hot electron to ion ( β= n h0 / n i0 ), MathType@MTEF@5@5@+= feaagKart1ev2aaatCvAUfeBSjuyZL2yd9gzLbvyNv2CaerbuLwBLn hiov2DGi1BTfMBaeXatLxBI9gBaerbd9wDYLwzYbItLDharqqtubsr 4rNCHbGeaGqkY=Mj0xXdbba91rFfpec8Eeeu0xXdbba9frFj0=OqFf ea0dXdd9vqaq=JfrVkFHe9pgea0dXdar=Jb9hs0dXdbPYxe9vr0=vr 0=vqpWqaaeaabiGaciaacaqabeaadaqaaqaaaOqaamaabmaabaGaeq OSdiMaeyypa0JaamOBamaaBaaaleaacaWGObGaaGimaaqabaGccaGG VaGaamOBamaaBaaaleaacaWGPbGaaGimaaqabaaakiaawIcacaGLPa aacaGGSaaaaa@4242@ hot to cold electrontemperature ratio ( τ= T h / T c ) MathType@MTEF@5@5@+= feaagKart1ev2aaatCvAUfeBSjuyZL2yd9gzLbvyNv2CaerbuLwBLn hiov2DGi1BTfMBaeXatLxBI9gBaerbd9wDYLwzYbItLDharqqtubsr 4rNCHbGeaGqkY=Mj0xXdbba91rFfpec8Eeeu0xXdbba9frFj0=OqFf ea0dXdd9vqaq=JfrVkFHe9pgea0dXdar=Jb9hs0dXdbPYxe9vr0=vr 0=vqpWqaaeaabiGaciaacaqabeaadaqaaqaaaOqaamaabmaabaGaeq iXdqNaeyypa0JaamivamaaBaaaleaacaWGObaabeaakiaac+cacaWG ubWaaSbaaSqaaiaadogaaeqaaaGccaGLOaGaayzkaaaaaa@4008@ and superthermality parameter k. By assuming quasineutrality, Burgers equation is also derived and its details will be investigated in the following.

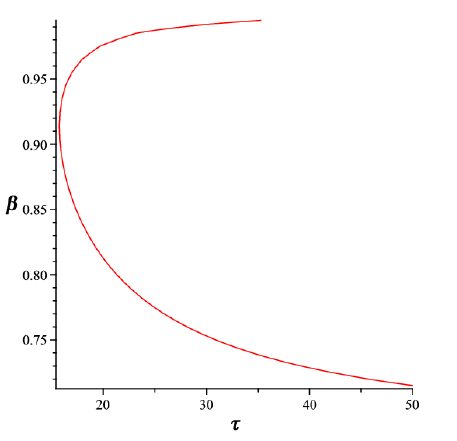
It should be noted that the nonlinear coefficienthave negative, zero and positive values. Therefore, it is observed that shock potential profiles are positive (negative) if A>0( A<0 ). MathType@MTEF@5@5@+= feaagKart1ev2aaatCvAUfeBSjuyZL2yd9gzLbvyNv2CaerbuLwBLn hiov2DGi1BTfMBaeXatLxBI9gBaerbd9wDYLwzYbItLDharqqtubsr 4rNCHbGeaGqkY=Mj0xXdbba91rFfpec8Eeeu0xXdbba9frFj0=OqFf ea0dXdd9vqaq=JfrVkFHe9pgea0dXdar=Jb9hs0dXdbPYxe9vr0=vr 0=vqpWqaaeaabiGaciaacaqabeaadaqaaqaaaOqaaiaadgeacqGH+a GpcaaIWaWaaeWaaeaacaWGbbGaeyipaWJaaGimaaGaayjkaiaawMca aiaac6caaaa@3E55@ On the other hand, the vanishing of the nonlinear coefficient in Eqs. (11) and (15) (i.e., when) determines the critical values of β= β c . MathType@MTEF@5@5@+= feaagKart1ev2aaatCvAUfeBSjuyZL2yd9gzLbvyNv2CaerbuLwBLn hiov2DGi1BTfMBaeXatLxBI9gBaerbd9wDYLwzYbItLDharqqtubsr 4rNCHbGeaGqkY=Mj0xXdbba91rFfpec8Eeeu0xXdbba9frFj0=OqFf ea0dXdd9vqaq=JfrVkFHe9pgea0dXdar=Jb9hs0dXdbPYxe9vr0=vr 0=vqpWqaaeaabiGaciaacaqabeaadaqaaqaaaOqaaiabek7aIjabg2 da9iabek7aInaaBaaaleaacaGGJbaabeaakiaac6caaaa@3D25@ In continue, to find the parametric regimes for the existence of opposite polarity shock potential profiles, we have numerically analyzed the nonlinear A termand obtain A=0( βversus  τ ) MathType@MTEF@5@5@+= feaagKart1ev2aaatCvAUfeBSjuyZL2yd9gzLbvyNv2CaerbuLwBLn hiov2DGi1BTfMBaeXatLxBI9gBaerbd9wDYLwzYbItLDharqqtubsr 4rNCHbGeaGqkY=Mj0xXdbba91rFfpec8Eeeu0xXdbba9frFj0=OqFf ea0dXdd9vqaq=JfrVkFHe9pgea0dXdar=Jb9hs0dXdbPYxe9vr0=vr 0=vqpWqaaeaabiGaciaacaqabeaadaqaaqaaaOqaaiaadgeacqGH9a qpcaaIWaWaaeWaaeaacqaHYoGycaWG2bGaamyzaiaadkhacaWGZbGa amyDaiaadohaqaaaaaaaaaWdbiaacckacaGGGcWdaiabes8a0bGaay jkaiaawMcaaaaa@46C0@ curve in Figure 1. From this figure, it is clear that for the fixed values of τ= T h / T c =20 MathType@MTEF@5@5@+= feaagKart1ev2aaatCvAUfeBSjuyZL2yd9gzLbvyNv2CaerbuLwBLn hiov2DGi1BTfMBaeXatLxBI9gBaerbd9wDYLwzYbItLDharqqtubsr 4rNCHbGeaGqkY=Mj0xXdbba91rFfpec8Eeeu0xXdbba9frFj0=OqFf ea0dXdd9vqaq=JfrVkFHe9pgea0dXdar=Jb9hs0dXdbPYxe9vr0=vr 0=vqpWqaaeaabiGaciaacaqabeaadaqaaqaaaOqaaiabes8a0jabg2 da9iaadsfadaWgaaWcbaGaamiAaaqabaGccaGGVaGaamivamaaBaaa leaacaWGJbaabeaakiabg2da9iaaikdacaaIWaaaaa@40FB@  and k=3 we have two critical values 0.812 and 0.976, where for densities lie in two ranges 0<β< β c1 ( =0.812 ) MathType@MTEF@5@5@+= feaagKart1ev2aaatCvAUfeBSjuyZL2yd9gzLbvyNv2CaerbuLwBLn hiov2DGi1BTfMBaeXatLxBI9gBaerbd9wDYLwzYbItLDharqqtubsr 4rNCHbGeaGqkY=Mj0xXdbba91rFfpec8Eeeu0xXdbba9frFj0=OqFf ea0dXdd9vqaq=JfrVkFHe9pgea0dXdar=Jb9hs0dXdbPYxe9vr0=vr 0=vqpWqaaeaabiGaciaacaqabeaadaqaaqaaaOqaaiaaicdacqGH8a apcqaHYoGycqGH8aapcqaHYoGydaWgaaWcbaGaam4yaiaaigdaaeqa aOWaaeWaaeaacqGH9aqpcaaIWaGaaiOlaiaaiIdacaaIXaGaaGOmaa GaayjkaiaawMcaaaaa@451F@  and 0<β< β c2 ( =0.976 ), MathType@MTEF@5@5@+= feaagKart1ev2aaatCvAUfeBSjuyZL2yd9gzLbvyNv2CaerbuLwBLn hiov2DGi1BTfMBaeXatLxBI9gBaerbd9wDYLwzYbItLDharqqtubsr 4rNCHbGeaGqkY=Mj0xXdbba91rFfpec8Eeeu0xXdbba9frFj0=OqFf ea0dXdd9vqaq=JfrVkFHe9pgea0dXdar=Jb9hs0dXdbPYxe9vr0=vr 0=vqpWqaaeaabiGaciaacaqabeaadaqaaqaaaOqaaiaaicdacqGH8a apcqaHYoGycqGH8aapcqaHYoGydaWgaaWcbaGaam4yaiaaikdaaeqa aOWaaeWaaeaacqGH9aqpcaaIWaGaaiOlaiaaiMdacaaI3aGaaGOnaa GaayjkaiaawMcaaiaacYcaaaa@45DB@ the nonlinear coefficient is positive and we havecompressive shock waves, while the densities lie between these two critical values, namely β c1 <β< β c2 , MathType@MTEF@5@5@+= feaagKart1ev2aaatCvAUfeBSjuyZL2yd9gzLbvyNv2CaerbuLwBLn hiov2DGi1BTfMBaeXatLxBI9gBaerbd9wDYLwzYbItLDharqqtubsr 4rNCHbGeaGqkY=Mj0xXdbba91rFfpec8Eeeu0xXdbba9frFj0=OqFf ea0dXdd9vqaq=JfrVkFHe9pgea0dXdar=Jb9hs0dXdbPYxe9vr0=vr 0=vqpWqaaeaabiGaciaacaqabeaadaqaaqaaaOqaaiabek7aInaaBa aaleaacaWGJbGaaGymaaqabaGccqGH8aapcqaHYoGycqGH8aapcqaH YoGydaWgaaWcbaGaam4yaiaaikdaaeqaaOGaaiilaaaa@425C@ lead to the rarefactive shock waves.

Figure 1 The showing variations of the nonlinear coefficient A = 0, the number density β MathType@MTEF@5@5@+= feaagKart1ev2aaatCvAUfeBSjuyZL2yd9gzLbvyNv2CaerbuLwBLn hiov2DGi1BTfMBaeXatLxBI9gBaerbd9wDYLwzYbItLDharqqtubsr 4rNCHbGeaGqkY=Mj0xXdbba91rFfpec8Eeeu0xXdbba9frFj0=OqFf ea0dXdd9vqaq=JfrVkFHe9pgea0dXdar=Jb9hs0dXdbPYxe9vr0=vr 0=vqpWqaceaabiGaciaacaqabeaadaqaaqaaaOqaaiabek7aIbaa@38B1@ versus temperature τ MathType@MTEF@5@5@+= feaagKart1ev2aaatCvAUfeBSjuyZL2yd9gzLbvyNv2CaerbuLwBLn hiov2DGi1BTfMBaeXatLxBI9gBaerbd9wDYLwzYbItLDharqqtubsr 4rNCHbGeaGqkY=Mj0xXdbba91rFfpec8Eeeu0xXdbba9frFj0=OqFf ea0dXdd9vqaq=JfrVkFHe9pgea0dXdar=Jb9hs0dXdbPYxe9vr0=vr 0=vqpWqaceaabiGaciaacaqabeaadaqaaqaaaOqaaiabes8a0baa@38D5@ for k = 3.

Potential profiles of the ion acoustic shock waves, as given by Eq. (16), for fixed values τ=20,k=3 MathType@MTEF@5@5@+= feaagKart1ev2aaatCvAUfeBSjuyZL2yd9gzLbvyNv2CaerbuLwBLn hiov2DGi1BTfMBaeXatLxBI9gBaerbd9wDYLwzYbItLDharqqtubsr 4rNCHbGeaGqkY=Mj0xXdbba91rFfpec8Eeeu0xXdbba9frFj0=OqFf ea0dXdd9vqaq=JfrVkFHe9pgea0dXdar=Jb9hs0dXdbPYxe9vr0=vr 0=vqpWqaaeaabiGaciaacaqabeaadaqaaqaaaOqaaiabes8a0jabg2 da9iaaikdacaaIWaGaaiilaiaadUgacqGH9aqpcaaIZaaaaa@3EB2@ and different cases of density β MathType@MTEF@5@5@+= feaagKart1ev2aaatCvAUfeBSjuyZL2yd9gzLbvyNv2CaerbuLwBLn hiov2DGi1BTfMBaeXatLxBI9gBaerbd9wDYLwzYbItLDharqqtubsr 4rNCHbGeaGqkY=Mj0xXdbba91rFfpec8Eeeu0xXdbba9frFj0=OqFf ea0dXdd9vqaq=JfrVkFHe9pgea0dXdar=Jb9hs0dXdbPYxe9vr0=vr 0=vqpWqaaeaabiGaciaacaqabeaadaqaaqaaaOqaaiabek7aIbaa@38AF@ are investigated in Figure 2. It is observed that the amplitude of positive shock waves increases (decreases) with β MathType@MTEF@5@5@+= feaagKart1ev2aaatCvAUfeBSjuyZL2yd9gzLbvyNv2CaerbuLwBLn hiov2DGi1BTfMBaeXatLxBI9gBaerbd9wDYLwzYbItLDharqqtubsr 4rNCHbGeaGqkY=Mj0xXdbba91rFfpec8Eeeu0xXdbba9frFj0=OqFf ea0dXdd9vqaq=JfrVkFHe9pgea0dXdar=Jb9hs0dXdbPYxe9vr0=vr 0=vqpWqaaeaabiGaciaacaqabeaadaqaaqaaaOqaaiabek7aIbaa@38AF@ for case 0<β< β c1 ( β< β c2 ), MathType@MTEF@5@5@+= feaagKart1ev2aaatCvAUfeBSjuyZL2yd9gzLbvyNv2CaerbuLwBLn hiov2DGi1BTfMBaeXatLxBI9gBaerbd9wDYLwzYbItLDharqqtubsr 4rNCHbGeaGqkY=Mj0xXdbba91rFfpec8Eeeu0xXdbba9frFj0=OqFf ea0dXdd9vqaq=JfrVkFHe9pgea0dXdar=Jb9hs0dXdbPYxe9vr0=vr 0=vqpWqaaeaabiGaciaacaqabeaadaqaaqaaaOqaaiaaicdacqGH8a apcqaHYoGycqGH8aapcqaHYoGydaWgaaWcbaGaam4yaiaaigdaaeqa aOWaaeWaaeaacqaHYoGycqGH8aapcqaHYoGydaWgaaWcbaGaam4yai aaikdaaeqaaaGccaGLOaGaayzkaaGaaiilaaaa@4744@ (see Figure 2(a) and 2(c), respectively) in which for β c1 <β< β c2 MathType@MTEF@5@5@+= feaagKart1ev2aaatCvAUfeBSjuyZL2yd9gzLbvyNv2CaerbuLwBLn hiov2DGi1BTfMBaeXatLxBI9gBaerbd9wDYLwzYbItLDharqqtubsr 4rNCHbGeaGqkY=Mj0xXdbba91rFfpec8Eeeu0xXdbba9frFj0=OqFf ea0dXdd9vqaq=JfrVkFHe9pgea0dXdar=Jb9hs0dXdbPYxe9vr0=vr 0=vqpWqaaeaabiGaciaacaqabeaadaqaaqaaaOqaaiabek7aInaaBa aaleaacaWGJbGaaGymaaqabaGccqGH8aapcqaHYoGycqGH8aapcqaH YoGydaWgaaWcbaGaam4yaiaaikdaaeqaaaaa@41A2@ (rarefactive shock waves) the amplitude decreases by increasing the hot electron density see Figure 2(b). It should be remarked that our results are different from results given in.36 They studied the influence of hot electron density population on shock waves and shown that there is only a critical value≈ 0.58 and in the both cases (compressive and rarefactive shock waves) the amplitude of shock increases with increase in the hot electron density.37

Figure 2 Variation of φ 1 MathType@MTEF@5@5@+= feaagKart1ev2aaatCvAUfeBSjuyZL2yd9gzLbvyNv2CaerbuLwBLn hiov2DGi1BTfMBaeXatLxBI9gBaerbd9wDYLwzYbItLDharqqtubsr 4rNCHbGeaGqkY=Mj0xXdbba91rFfpec8Eeeu0xXdbba9frFj0=OqFf ea0dXdd9vqaq=JfrVkFHe9pgea0dXdar=Jb9hs0dXdbPYxe9vr0=vr 0=vqpWqaceaabiGaciaacaqabeaadaqaaqaaaOqaaiabeA8aQnaaBa aaleaacaaIXaaabeaaaaa@39B4@ with χ MathType@MTEF@5@5@+= feaagKart1ev2aaatCvAUfeBSjuyZL2yd9gzLbvyNv2CaerbuLwBLn hiov2DGi1BTfMBaeXatLxBI9gBaerbd9wDYLwzYbItLDharqqtubsr 4rNCHbGeaGqkY=Mj0xXdbba91rFfpec8Eeeu0xXdbba9frFj0=OqFf ea0dXdd9vqaq=JfrVkFHe9pgea0dXdar=Jb9hs0dXdbPYxe9vr0=vr 0=vqpWqaceaabiGaciaacaqabeaadaqaaqaaaOqaaiabeE8aJbaa@38C7@ - Eq. (16) - for different values of β MathType@MTEF@5@5@+= feaagKart1ev2aaatCvAUfeBSjuyZL2yd9gzLbvyNv2CaerbuLwBLn hiov2DGi1BTfMBaeXatLxBI9gBaerbd9wDYLwzYbItLDharqqtubsr 4rNCHbGeaGqkY=Mj0xXdbba91rFfpec8Eeeu0xXdbba9frFj0=OqFf ea0dXdd9vqaq=JfrVkFHe9pgea0dXdar=Jb9hs0dXdbPYxe9vr0=vr 0=vqpWqaceaabiGaciaacaqabeaadaqaaqaaaOqaaiabek7aIbaa@38B1@ with k=3, τ MathType@MTEF@5@5@+= feaagKart1ev2aaatCvAUfeBSjuyZL2yd9gzLbvyNv2CaerbuLwBLn hiov2DGi1BTfMBaeXatLxBI9gBaerbd9wDYLwzYbItLDharqqtubsr 4rNCHbGeaGqkY=Mj0xXdbba91rFfpec8Eeeu0xXdbba9frFj0=OqFf ea0dXdd9vqaq=JfrVkFHe9pgea0dXdar=Jb9hs0dXdbPYxe9vr0=vr 0=vqpWqaceaabiGaciaacaqabeaadaqaaqaaaOqaaiabes8a0baa@38D5@ =20, and η 0 MathType@MTEF@5@5@+= feaagKart1ev2aaatCvAUfeBSjuyZL2yd9gzLbvyNv2CaerbuLwBLn hiov2DGi1BTfMBaeXatLxBI9gBaerbd9wDYLwzYbItLDharqqtubsr 4rNCHbGeaGqkY=Mj0xXdbba91rFfpec8Eeeu0xXdbba9frFj0=OqFf ea0dXdd9vqaq=JfrVkFHe9pgea0dXdar=Jb9hs0dXdbPYxe9vr0=vr 0=vqpWqaceaabiGaciaacaqabeaadaqaaqaaaOqaaiabeE7aOnaaBa aaleaacaaIWaaabeaaaaa@39A2@ =0.3 for (a) 0 < β MathType@MTEF@5@5@+= feaagKart1ev2aaatCvAUfeBSjuyZL2yd9gzLbvyNv2CaerbuLwBLn hiov2DGi1BTfMBaeXatLxBI9gBaerbd9wDYLwzYbItLDharqqtubsr 4rNCHbGeaGqkY=Mj0xXdbba91rFfpec8Eeeu0xXdbba9frFj0=OqFf ea0dXdd9vqaq=JfrVkFHe9pgea0dXdar=Jb9hs0dXdbPYxe9vr0=vr 0=vqpWqaceaabiGaciaacaqabeaadaqaaqaaaOqaaiabek7aIbaa@38B1@ < β c1 MathType@MTEF@5@5@+= feaagKart1ev2aaatCvAUfeBSjuyZL2yd9gzLbvyNv2CaerbuLwBLn hiov2DGi1BTfMBaeXatLxBI9gBaerbd9wDYLwzYbItLDharqqtubsr 4rNCHbGeaGqkY=Mj0xXdbba91rFfpec8Eeeu0xXdbba9frFj0=OqFf ea0dXdd9vqaq=JfrVkFHe9pgea0dXdar=Jb9hs0dXdbPYxe9vr0=vr 0=vqpWqaceaabiGaciaacaqabeaadaqaaqaaaOqaaiabek7aInaaBa aaleaacaWGJbGaaGymaaqabaaaaa@3A80@ (=0.812), (b) β c1 MathType@MTEF@5@5@+= feaagKart1ev2aaatCvAUfeBSjuyZL2yd9gzLbvyNv2CaerbuLwBLn hiov2DGi1BTfMBaeXatLxBI9gBaerbd9wDYLwzYbItLDharqqtubsr 4rNCHbGeaGqkY=Mj0xXdbba91rFfpec8Eeeu0xXdbba9frFj0=OqFf ea0dXdd9vqaq=JfrVkFHe9pgea0dXdar=Jb9hs0dXdbPYxe9vr0=vr 0=vqpWqaceaabiGaciaacaqabeaadaqaaqaaaOqaaiabek7aInaaBa aaleaacaWGJbGaaGymaaqabaaaaa@3A80@ < β MathType@MTEF@5@5@+= feaagKart1ev2aaatCvAUfeBSjuyZL2yd9gzLbvyNv2CaerbuLwBLn hiov2DGi1BTfMBaeXatLxBI9gBaerbd9wDYLwzYbItLDharqqtubsr 4rNCHbGeaGqkY=Mj0xXdbba91rFfpec8Eeeu0xXdbba9frFj0=OqFf ea0dXdd9vqaq=JfrVkFHe9pgea0dXdar=Jb9hs0dXdbPYxe9vr0=vr 0=vqpWqaceaabiGaciaacaqabeaadaqaaqaaaOqaaiabek7aIbaa@38B1@ < β c2 MathType@MTEF@5@5@+= feaagKart1ev2aaatCvAUfeBSjuyZL2yd9gzLbvyNv2CaerbuLwBLn hiov2DGi1BTfMBaeXatLxBI9gBaerbd9wDYLwzYbItLDharqqtubsr 4rNCHbGeaGqkY=Mj0xXdbba91rFfpec8Eeeu0xXdbba9frFj0=OqFf ea0dXdd9vqaq=JfrVkFHe9pgea0dXdar=Jb9hs0dXdbPYxe9vr0=vr 0=vqpWqaceaabiGaciaacaqabeaadaqaaqaaaOqaaiabek7aInaaBa aaleaacaWGJbGaaGOmaaqabaaaaa@3A81@ and (c) β MathType@MTEF@5@5@+= feaagKart1ev2aaatCvAUfeBSjuyZL2yd9gzLbvyNv2CaerbuLwBLn hiov2DGi1BTfMBaeXatLxBI9gBaerbd9wDYLwzYbItLDharqqtubsr 4rNCHbGeaGqkY=Mj0xXdbba91rFfpec8Eeeu0xXdbba9frFj0=OqFf ea0dXdd9vqaq=JfrVkFHe9pgea0dXdar=Jb9hs0dXdbPYxe9vr0=vr 0=vqpWqaceaabiGaciaacaqabeaadaqaaqaaaOqaaiabek7aIbaa@38B1@ > β c2 MathType@MTEF@5@5@+= feaagKart1ev2aaatCvAUfeBSjuyZL2yd9gzLbvyNv2CaerbuLwBLn hiov2DGi1BTfMBaeXatLxBI9gBaerbd9wDYLwzYbItLDharqqtubsr 4rNCHbGeaGqkY=Mj0xXdbba91rFfpec8Eeeu0xXdbba9frFj0=OqFf ea0dXdd9vqaq=JfrVkFHe9pgea0dXdar=Jb9hs0dXdbPYxe9vr0=vr 0=vqpWqaceaabiGaciaacaqabeaadaqaaqaaaOqaaiabek7aInaaBa aaleaacaWGJbGaaGOmaaqabaaaaa@3A81@ (=0.976).

The hot to cold electron temperature ratio is examined in Figure 3. It is shown that for a fixed value of density β=0.7 MathType@MTEF@5@5@+= feaagKart1ev2aaatCvAUfeBSjuyZL2yd9gzLbvyNv2CaerbuLwBLn hiov2DGi1BTfMBaeXatLxBI9gBaerbd9wDYLwzYbItLDharqqtubsr 4rNCHbGeaGqkY=Mj0xXdbba91rFfpec8Eeeu0xXdbba9frFj0=OqFf ea0dXdd9vqaq=JfrVkFHe9pgea0dXdar=Jb9hs0dXdbPYxe9vr0=vr 0=vqpWqaaeaabiGaciaacaqabeaadaqaaqaaaOqaaiabek7aIjabg2 da9iaaicdacaGGUaGaaG4naaaa@3BE2@ (where it is assumed lower than first critical density β c1 ) MathType@MTEF@5@5@+= feaagKart1ev2aaatCvAUfeBSjuyZL2yd9gzLbvyNv2CaerbuLwBLn hiov2DGi1BTfMBaeXatLxBI9gBaerbd9wDYLwzYbItLDharqqtubsr 4rNCHbGeaGqkY=Mj0xXdbba91rFfpec8Eeeu0xXdbba9frFj0=OqFf ea0dXdd9vqaq=JfrVkFHe9pgea0dXdar=Jb9hs0dXdbPYxe9vr0=vr 0=vqpWqaaeaabiGaciaacaqabeaadaqaaqaaaOqaaiabek7aInaaBa aaleaacaWGJbGaaGymaaqabaGccaGGPaaaaa@3B35@ the amplitude of the shock waves increases as increases (see Figure 3(a)), while form Figure 3(b) it is found that for case β=0.85 MathType@MTEF@5@5@+= feaagKart1ev2aaatCvAUfeBSjuyZL2yd9gzLbvyNv2CaerbuLwBLn hiov2DGi1BTfMBaeXatLxBI9gBaerbd9wDYLwzYbItLDharqqtubsr 4rNCHbGeaGqkY=Mj0xXdbba91rFfpec8Eeeu0xXdbba9frFj0=OqFf ea0dXdd9vqaq=JfrVkFHe9pgea0dXdar=Jb9hs0dXdbPYxe9vr0=vr 0=vqpWqaaeaabiGaciaacaqabeaadaqaaqaaaOqaaiabek7aIjabg2 da9iaaicdacaGGUaGaaGioaiaaiwdaaaa@3CA2@ (between two critical value) by increasing hot electron temperature, the amplitude of shock waves decreases. Finally, from Figure 3(c), it is clear that for case β=0.985 MathType@MTEF@5@5@+= feaagKart1ev2aaatCvAUfeBSjuyZL2yd9gzLbvyNv2CaerbuLwBLn hiov2DGi1BTfMBaeXatLxBI9gBaerbd9wDYLwzYbItLDharqqtubsr 4rNCHbGeaGqkY=Mj0xXdbba91rFfpec8Eeeu0xXdbba9frFj0=OqFf ea0dXdd9vqaq=JfrVkFHe9pgea0dXdar=Jb9hs0dXdbPYxe9vr0=vr 0=vqpWqaaeaabiGaciaacaqabeaadaqaaqaaaOqaaiabek7aIjabg2 da9iaaicdacaGGUaGaaGyoaiaaiIdacaaI1aaaaa@3D65@ (bigger than second critical density β c2 ) MathType@MTEF@5@5@+= feaagKart1ev2aaatCvAUfeBSjuyZL2yd9gzLbvyNv2CaerbuLwBLn hiov2DGi1BTfMBaeXatLxBI9gBaerbd9wDYLwzYbItLDharqqtubsr 4rNCHbGeaGqkY=Mj0xXdbba91rFfpec8Eeeu0xXdbba9frFj0=OqFf ea0dXdd9vqaq=JfrVkFHe9pgea0dXdar=Jb9hs0dXdbPYxe9vr0=vr 0=vqpWqaaeaabiGaciaacaqabeaadaqaaqaaaOqaaiabek7aInaaBa aaleaacaWGJbGaaGOmaaqabaGccaGGPaaaaa@3B36@ the amplitude increases as τ MathType@MTEF@5@5@+= feaagKart1ev2aaatCvAUfeBSjuyZL2yd9gzLbvyNv2CaerbuLwBLn hiov2DGi1BTfMBaeXatLxBI9gBaerbd9wDYLwzYbItLDharqqtubsr 4rNCHbGeaGqkY=Mj0xXdbba91rFfpec8Eeeu0xXdbba9frFj0=OqFf ea0dXdd9vqaq=JfrVkFHe9pgea0dXdar=Jb9hs0dXdbPYxe9vr0=vr 0=vqpWqaaeaabiGaciaacaqabeaadaqaaqaaaOqaaiabes8a0baa@38D3@ increases. This means with increase temperature the plasma model can support larger (smaller) compressive (rarefactive) shocks. On the other hand, withcomparing Figure 3(a) and 3(c), it is seen that the intensity of compressive shocks is significant when the plasma model satisfies higher density of hot electron. These results are important and don’t see in.37

Figure 3 Variation of φ 1 MathType@MTEF@5@5@+= feaagKart1ev2aaatCvAUfeBSjuyZL2yd9gzLbvyNv2CaerbuLwBLn hiov2DGi1BTfMBaeXatLxBI9gBaerbd9wDYLwzYbItLDharqqtubsr 4rNCHbGeaGqkY=Mj0xXdbba91rFfpec8Eeeu0xXdbba9frFj0=OqFf ea0dXdd9vqaq=JfrVkFHe9pgea0dXdar=Jb9hs0dXdbPYxe9vr0=vr 0=vqpWqaceaabiGaciaacaqabeaadaqaaqaaaOqaaiabeA8aQnaaBa aaleaacaaIXaaabeaaaaa@39B4@ with χ MathType@MTEF@5@5@+= feaagKart1ev2aaatCvAUfeBSjuyZL2yd9gzLbvyNv2CaerbuLwBLn hiov2DGi1BTfMBaeXatLxBI9gBaerbd9wDYLwzYbItLDharqqtubsr 4rNCHbGeaGqkY=Mj0xXdbba91rFfpec8Eeeu0xXdbba9frFj0=OqFf ea0dXdd9vqaq=JfrVkFHe9pgea0dXdar=Jb9hs0dXdbPYxe9vr0=vr 0=vqpWqaceaabiGaciaacaqabeaadaqaaqaaaOqaaiabeE8aJbaa@38C7@ - Eq. (16) - for different values τ MathType@MTEF@5@5@+= feaagKart1ev2aaatCvAUfeBSjuyZL2yd9gzLbvyNv2CaerbuLwBLn hiov2DGi1BTfMBaeXatLxBI9gBaerbd9wDYLwzYbItLDharqqtubsr 4rNCHbGeaGqkY=Mj0xXdbba91rFfpec8Eeeu0xXdbba9frFj0=OqFf ea0dXdd9vqaq=JfrVkFHe9pgea0dXdar=Jb9hs0dXdbPYxe9vr0=vr 0=vqpWqaceaabiGaciaacaqabeaadaqaaqaaaOqaaiabes8a0baa@38D5@ with k = 3 and η 0 MathType@MTEF@5@5@+= feaagKart1ev2aaatCvAUfeBSjuyZL2yd9gzLbvyNv2CaerbuLwBLn hiov2DGi1BTfMBaeXatLxBI9gBaerbd9wDYLwzYbItLDharqqtubsr 4rNCHbGeaGqkY=Mj0xXdbba91rFfpec8Eeeu0xXdbba9frFj0=OqFf ea0dXdd9vqaq=JfrVkFHe9pgea0dXdar=Jb9hs0dXdbPYxe9vr0=vr 0=vqpWqaceaabiGaciaacaqabeaadaqaaqaaaOqaaiabeE7aOnaaBa aaleaacaaIWaaabeaaaaa@39A2@ = 0.3for (a) β MathType@MTEF@5@5@+= feaagKart1ev2aaatCvAUfeBSjuyZL2yd9gzLbvyNv2CaerbuLwBLn hiov2DGi1BTfMBaeXatLxBI9gBaerbd9wDYLwzYbItLDharqqtubsr 4rNCHbGeaGqkY=Mj0xXdbba91rFfpec8Eeeu0xXdbba9frFj0=OqFf ea0dXdd9vqaq=JfrVkFHe9pgea0dXdar=Jb9hs0dXdbPYxe9vr0=vr 0=vqpWqaceaabiGaciaacaqabeaadaqaaqaaaOqaaiabek7aIbaa@38B1@ = 0.7 (b) β MathType@MTEF@5@5@+= feaagKart1ev2aaatCvAUfeBSjuyZL2yd9gzLbvyNv2CaerbuLwBLn hiov2DGi1BTfMBaeXatLxBI9gBaerbd9wDYLwzYbItLDharqqtubsr 4rNCHbGeaGqkY=Mj0xXdbba91rFfpec8Eeeu0xXdbba9frFj0=OqFf ea0dXdd9vqaq=JfrVkFHe9pgea0dXdar=Jb9hs0dXdbPYxe9vr0=vr 0=vqpWqaceaabiGaciaacaqabeaadaqaaqaaaOqaaiabek7aIbaa@38B1@ =0.85 and (c) β MathType@MTEF@5@5@+= feaagKart1ev2aaatCvAUfeBSjuyZL2yd9gzLbvyNv2CaerbuLwBLn hiov2DGi1BTfMBaeXatLxBI9gBaerbd9wDYLwzYbItLDharqqtubsr 4rNCHbGeaGqkY=Mj0xXdbba91rFfpec8Eeeu0xXdbba9frFj0=OqFf ea0dXdd9vqaq=JfrVkFHe9pgea0dXdar=Jb9hs0dXdbPYxe9vr0=vr 0=vqpWqaceaabiGaciaacaqabeaadaqaaqaaaOqaaiabek7aIbaa@38B1@ =0.985.

It is clear that if dissipative effects (due to the kinematic viscosity) in a plasma medium become very strong the shock waves will appear instead solitons. Therefore, to complete discussion, the effect of kinematic viscosity is shown in Figure 4 for different density cases (a)  β=0.6,  (b)  β=0.85,   and   (c)  β=0.995, MathType@MTEF@5@5@+= feaagKart1ev2aaatCvAUfeBSjuyZL2yd9gzLbvyNv2CaerbuLwBLn hiov2DGi1BTfMBaeXatLxBI9gBaerbd9wDYLwzYbItLDharqqtubsr 4rNCHbGeaGqkY=Mj0xXdbba91rFfpec8Eeeu0xXdbba9frFj0=OqFf ea0dXdd9vqaq=JfrVkFHe9pgea0dXdar=Jb9hs0dXdbPYxe9vr0=vr 0=vqpWqaaeaabiGaciaacaqabeaadaqaaqaaaOqaaiaacIcacaWGHb GaaiykaabaaaaaaaaapeGaaiiOaiaacckacqaHYoGycqGH9aqpcaaI WaGaaiOlaiaaiAdacaGGSaGaaiiOaiaacckacaGGOaGaamOyaiaacM cacaGGGcGaaiiOaiabek7aIjabg2da9iaaicdacaGGUaGaaGioaiaa iwdacaGGSaGaaiiOaiaacckacaGGGcGaamyyaiaad6gacaWGKbGaai iOaiaacckacaGGGcGaaiikaiaadogacaGGPaGaaiiOaiaacckacqaH YoGycqGH9aqpcaaIWaGaaiOlaiaaiMdacaaI5aGaaGynaiaacYcaaa a@6377@ respectively. It is observed that ion kinematic viscosity increases the amplitude both compressive and rarefactive shock waves. On the other hand, it is shown that shock strength increases as the viscosity in the system is increased. It is also clear that transformation from solitons profile to shock structure occur in large values η 0 . MathType@MTEF@5@5@+= feaagKart1ev2aaatCvAUfeBSjuyZL2yd9gzLbvyNv2CaerbuLwBLn hiov2DGi1BTfMBaeXatLxBI9gBaerbd9wDYLwzYbItLDharqqtubsr 4rNCHbGeaGqkY=Mj0xXdbba91rFfpec8Eeeu0xXdbba9frFj0=OqFf ea0dXdd9vqaq=JfrVkFHe9pgea0dXdar=Jb9hs0dXdbPYxe9vr0=vr 0=vqpWqaaeaabiGaciaacaqabeaadaqaaqaaaOqaaiabeE7aOnaaBa aaleaacaaIWaaabeaakiaac6caaaa@3A5C@ The results are similar to that obtained in37 for an oblique propagation of shock wave in a superthermal magnetized plasma.

Figure 4 Variation of φ 1 MathType@MTEF@5@5@+= feaagKart1ev2aaatCvAUfeBSjuyZL2yd9gzLbvyNv2CaerbuLwBLn hiov2DGi1BTfMBaeXatLxBI9gBaerbd9wDYLwzYbItLDharqqtubsr 4rNCHbGeaGqkY=Mj0xXdbba91rFfpec8Eeeu0xXdbba9frFj0=OqFf ea0dXdd9vqaq=JfrVkFHe9pgea0dXdar=Jb9hs0dXdbPYxe9vr0=vr 0=vqpWqaceaabiGaciaacaqabeaadaqaaqaaaOqaaiabeA8aQnaaBa aaleaacaaIXaaabeaaaaa@39B4@ with χ MathType@MTEF@5@5@+= feaagKart1ev2aaatCvAUfeBSjuyZL2yd9gzLbvyNv2CaerbuLwBLn hiov2DGi1BTfMBaeXatLxBI9gBaerbd9wDYLwzYbItLDharqqtubsr 4rNCHbGeaGqkY=Mj0xXdbba91rFfpec8Eeeu0xXdbba9frFj0=OqFf ea0dXdd9vqaq=JfrVkFHe9pgea0dXdar=Jb9hs0dXdbPYxe9vr0=vr 0=vqpWqaceaabiGaciaacaqabeaadaqaaqaaaOqaaiabeE8aJbaa@38C7@ - Eq. (16) - for different values of η 0 MathType@MTEF@5@5@+= feaagKart1ev2aaatCvAUfeBSjuyZL2yd9gzLbvyNv2CaerbuLwBLn hiov2DGi1BTfMBaeXatLxBI9gBaerbd9wDYLwzYbItLDharqqtubsr 4rNCHbGeaGqkY=Mj0xXdbba91rFfpec8Eeeu0xXdbba9frFj0=OqFf ea0dXdd9vqaq=JfrVkFHe9pgea0dXdar=Jb9hs0dXdbPYxe9vr0=vr 0=vqpWqaceaabiGaciaacaqabeaadaqaaqaaaOqaaiabeE7aOnaaBa aaleaacaaIWaaabeaaaaa@39A2@ with k = 3 and τ MathType@MTEF@5@5@+= feaagKart1ev2aaatCvAUfeBSjuyZL2yd9gzLbvyNv2CaerbuLwBLn hiov2DGi1BTfMBaeXatLxBI9gBaerbd9wDYLwzYbItLDharqqtubsr 4rNCHbGeaGqkY=Mj0xXdbba91rFfpec8Eeeu0xXdbba9frFj0=OqFf ea0dXdd9vqaq=JfrVkFHe9pgea0dXdar=Jb9hs0dXdbPYxe9vr0=vr 0=vqpWqaceaabiGaciaacaqabeaadaqaaqaaaOqaaiabes8a0baa@38D5@ =20 for (a) β MathType@MTEF@5@5@+= feaagKart1ev2aaatCvAUfeBSjuyZL2yd9gzLbvyNv2CaerbuLwBLn hiov2DGi1BTfMBaeXatLxBI9gBaerbd9wDYLwzYbItLDharqqtubsr 4rNCHbGeaGqkY=Mj0xXdbba91rFfpec8Eeeu0xXdbba9frFj0=OqFf ea0dXdd9vqaq=JfrVkFHe9pgea0dXdar=Jb9hs0dXdbPYxe9vr0=vr 0=vqpWqaceaabiGaciaacaqabeaadaqaaqaaaOqaaiabek7aIbaa@38B1@ =0.6, (b) β MathType@MTEF@5@5@+= feaagKart1ev2aaatCvAUfeBSjuyZL2yd9gzLbvyNv2CaerbuLwBLn hiov2DGi1BTfMBaeXatLxBI9gBaerbd9wDYLwzYbItLDharqqtubsr 4rNCHbGeaGqkY=Mj0xXdbba91rFfpec8Eeeu0xXdbba9frFj0=OqFf ea0dXdd9vqaq=JfrVkFHe9pgea0dXdar=Jb9hs0dXdbPYxe9vr0=vr 0=vqpWqaceaabiGaciaacaqabeaadaqaaqaaaOqaaiabek7aIbaa@38B1@ =0.85 and (c) β MathType@MTEF@5@5@+= feaagKart1ev2aaatCvAUfeBSjuyZL2yd9gzLbvyNv2CaerbuLwBLn hiov2DGi1BTfMBaeXatLxBI9gBaerbd9wDYLwzYbItLDharqqtubsr 4rNCHbGeaGqkY=Mj0xXdbba91rFfpec8Eeeu0xXdbba9frFj0=OqFf ea0dXdd9vqaq=JfrVkFHe9pgea0dXdar=Jb9hs0dXdbPYxe9vr0=vr 0=vqpWqaceaabiGaciaacaqabeaadaqaaqaaaOqaaiabek7aIbaa@38B1@ =0.995.

In continue characteristics of the Burgers shock waves -described by Eq. (17) – is investigated. In Table 1, we give values of the amplitude φm MathType@MTEF@5@5@+= feaagKart1ev2aaatCvAUfeBSjuyZL2yd9gzLbvyNv2CaerbuLwBLn hiov2DGi1BTfMBaeXatLxBI9gBaerbd9wDYLwzYbItLDharqqtubsr 4rNCHbGeaGqkY=Mj0xXdbba91rFfpec8Eeeu0xXdbba9frFj0=OqFf ea0dXdd9vqaq=JfrVkFHe9pgea0dXdar=Jb9hs0dXdbPYxe9vr0=vr 0=vqpWqaaeaabiGaciaacaqabeaadaqaaqaaaOqaaiabeA8aQjaad2 gaaaa@39BD@  and width Δ MathType@MTEF@5@5@+= feaagKart1ev2aaatCvAUfeBSjuyZL2yd9gzLbvyNv2CaerbuLwBLn hiov2DGi1BTfMBaeXatLxBI9gBaerbd9wDYLwzYbItLDharqqtubsr 4rNCHbGeaGqkY=Mj0xXdbba91rFfpec8Eeeu0xXdbba9frFj0=OqFf ea0dXdd9vqaq=JfrVkFHe9pgea0dXdar=Jb9hs0dXdbPYxe9vr0=vr 0=vqpWqaaeaabiGaciaacaqabeaadaqaaqaaaOqaaiabgs5aebaa@3875@  shock waves for various values of density β MathType@MTEF@5@5@+= feaagKart1ev2aaatCvAUfeBSjuyZL2yd9gzLbvyNv2CaerbuLwBLn hiov2DGi1BTfMBaeXatLxBI9gBaerbd9wDYLwzYbItLDharqqtubsr 4rNCHbGeaGqkY=Mj0xXdbba91rFfpec8Eeeu0xXdbba9frFj0=OqFf ea0dXdd9vqaq=JfrVkFHe9pgea0dXdar=Jb9hs0dXdbPYxe9vr0=vr 0=vqpWqaaeaabiGaciaacaqabeaadaqaaqaaaOqaaiabek7aIbaa@38AF@  . It is seen that the amplitude of the compressive shock waves increases (decreases) as the density is lower (larger) than β c1 ( β c2 ), MathType@MTEF@5@5@+= feaagKart1ev2aaatCvAUfeBSjuyZL2yd9gzLbvyNv2CaerbuLwBLn hiov2DGi1BTfMBaeXatLxBI9gBaerbd9wDYLwzYbItLDharqqtubsr 4rNCHbGeaGqkY=Mj0xXdbba91rFfpec8Eeeu0xXdbba9frFj0=OqFf ea0dXdd9vqaq=JfrVkFHe9pgea0dXdar=Jb9hs0dXdbPYxe9vr0=vr 0=vqpWqaaeaabiGaciaacaqabeaadaqaaqaaaOqaaiabek7aInaaBa aaleaacaWGJbGaaGymaaqabaGcdaqadaqaaiabek7aInaaBaaaleaa caWGJbGaaGOmaaqabaaakiaawIcacaGLPaaacaGGSaaaaa@403C@  while the amplitude of the rarefactive shocks decreases by increasing density. In addition, it is interesting to note that the width of the shock waves seems to decreases with density β MathType@MTEF@5@5@+= feaagKart1ev2aaatCvAUfeBSjuyZL2yd9gzLbvyNv2CaerbuLwBLn hiov2DGi1BTfMBaeXatLxBI9gBaerbd9wDYLwzYbItLDharqqtubsr 4rNCHbGeaGqkY=Mj0xXdbba91rFfpec8Eeeu0xXdbba9frFj0=OqFf ea0dXdd9vqaq=JfrVkFHe9pgea0dXdar=Jb9hs0dXdbPYxe9vr0=vr 0=vqpWqaaeaabiGaciaacaqabeaadaqaaqaaaOqaaiabek7aIbaa@38AF@ for all cases of density.

The different cases for density

β MathType@MTEF@5@5@+= feaagKart1ev2aaatCvAUfeBSjuyZL2yd9gzLbvyNv2CaerbuLwBLn hiov2DGi1BTfMBaeXatLxBI9gBaerbd9wDYLwzYbItLDharqqtubsr 4rNCHbGeaGqkY=Mj0xXdbba91rFfpec8Eeeu0xXdbba9frFj0=OqFf ea0dXdd9vqaq=JfrVkFHe9pgea0dXdar=Jb9hs0dXdbPYxe9vr0=vr 0=vqpWqaaeaabiGaciaacaqabeaadaqaaqaaaOqaaiabek7aIbaa@38AF@

φm MathType@MTEF@5@5@+= feaagKart1ev2aaatCvAUfeBSjuyZL2yd9gzLbvyNv2CaerbuLwBLn hiov2DGi1BTfMBaeXatLxBI9gBaerbd9wDYLwzYbItLDharqqtubsr 4rNCHbGeaGqkY=Mj0xXdbba91rFfpec8Eeeu0xXdbba9frFj0=OqFf ea0dXdd9vqaq=JfrVkFHe9pgea0dXdar=Jb9hs0dXdbPYxe9vr0=vr 0=vqpWqaaeaabiGaciaacaqabeaadaqaaqaaaOqaaiabeA8aQjaad2 gaaaa@39BD@

Δ MathType@MTEF@5@5@+= feaagKart1ev2aaatCvAUfeBSjuyZL2yd9gzLbvyNv2CaerbuLwBLn hiov2DGi1BTfMBaeXatLxBI9gBaerbd9wDYLwzYbItLDharqqtubsr 4rNCHbGeaGqkY=Mj0xXdbba91rFfpec8Eeeu0xXdbba9frFj0=OqFf ea0dXdd9vqaq=JfrVkFHe9pgea0dXdar=Jb9hs0dXdbPYxe9vr0=vr 0=vqpWqaaeaabiGaciaacaqabeaadaqaaqaaaOqaaiabgs5aebaa@3875@

0<β< β c1 MathType@MTEF@5@5@+= feaagKart1ev2aaatCvAUfeBSjuyZL2yd9gzLbvyNv2CaerbuLwBLn hiov2DGi1BTfMBaeXatLxBI9gBaerbd9wDYLwzYbItLDharqqtubsr 4rNCHbGeaGqkY=Mj0xXdbba91rFfpec8Eeeu0xXdbba9frFj0=OqFf ea0dXdd9vqaq=JfrVkFHe9pgea0dXdar=Jb9hs0dXdbPYxe9vr0=vr 0=vqpWqaaeaabiGaciaacaqabeaadaqaaqaaaOqaaiaaicdacqGH8a apcqaHYoGycqGH8aapcqaHYoGydaWgaaWcbaGaam4yaiaaigdaaeqa aaaa@3EE1@

0.65

0.023

30.68

 

0.75

0.053

29.41

 

0.80

0.256

28.46

β c1 <β< β c2 MathType@MTEF@5@5@+= feaagKart1ev2aaatCvAUfeBSjuyZL2yd9gzLbvyNv2CaerbuLwBLn hiov2DGi1BTfMBaeXatLxBI9gBaerbd9wDYLwzYbItLDharqqtubsr 4rNCHbGeaGqkY=Mj0xXdbba91rFfpec8Eeeu0xXdbba9frFj0=OqFf ea0dXdd9vqaq=JfrVkFHe9pgea0dXdar=Jb9hs0dXdbPYxe9vr0=vr 0=vqpWqaaeaabiGaciaacaqabeaadaqaaqaaaOqaaiabek7aInaaBa aaleaacaWGJbGaaGymaaqabaGccqGH8aapcqaHYoGycqGH8aapcqaH YoGydaWgaaWcbaGaam4yaiaaikdaaeqaaaaa@41A2@  

0.85

-0.084

27.12

0.90

-0.039

25.14

 

0.93

-0.035

23.39

β> β c2 MathType@MTEF@5@5@+= feaagKart1ev2aaatCvAUfeBSjuyZL2yd9gzLbvyNv2CaerbuLwBLn hiov2DGi1BTfMBaeXatLxBI9gBaerbd9wDYLwzYbItLDharqqtubsr 4rNCHbGeaGqkY=Mj0xXdbba91rFfpec8Eeeu0xXdbba9frFj0=OqFf ea0dXdd9vqaq=JfrVkFHe9pgea0dXdar=Jb9hs0dXdbPYxe9vr0=vr 0=vqpWqaaeaabiGaciaacaqabeaadaqaaqaaaOqaaiabek7aIjabg6 da+iabek7aInaaBaaaleaacaWGJbGaaGOmaaqabaaaaa@3D28@

0.98

0.185

18.63

0.985

0.069

17.94

0.995

0.026

16.38

Table 1 The variations of the amplitude φm MathType@MTEF@5@5@+= feaagKart1ev2aaatCvAUfeBSjuyZL2yd9gzLbvyNv2CaerbuLwBLn hiov2DGi1BTfMBaeXatLxBI9gBaerbd9wDYLwzYbItLDharqqtubsr 4rNCHbGeaGqkY=Mj0xXdbba91rFfpec8Eeeu0xXdbba9frFj0=OqFf ea0dXdd9vqaq=JfrVkFHe9pgea0dXdar=Jb9hs0dXdbPYxe9vr0=vr 0=vqpWqaaeaabiGaciaacaqabeaadaqaaqaaaOqaaiabeA8aQjaad2 gaaaa@39BD@ and width Δ MathType@MTEF@5@5@+= feaagKart1ev2aaatCvAUfeBSjuyZL2yd9gzLbvyNv2CaerbuLwBLn hiov2DGi1BTfMBaeXatLxBI9gBaerbd9wDYLwzYbItLDharqqtubsr 4rNCHbGeaGqkY=Mj0xXdbba91rFfpec8Eeeu0xXdbba9frFj0=OqFf ea0dXdd9vqaq=JfrVkFHe9pgea0dXdar=Jb9hs0dXdbPYxe9vr0=vr 0=vqpWqaaeaabiGaciaacaqabeaadaqaaqaaaOqaaiabgs5aebaa@3875@ shock waves – described by Burgers equation- for fixed values τ= T h / T c =20,k=3 η 0 =0.3 MathType@MTEF@5@5@+= feaagKart1ev2aaatCvAUfeBSjuyZL2yd9gzLbvyNv2CaerbuLwBLn hiov2DGi1BTfMBaeXatLxBI9gBaerbd9wDYLwzYbItLDharqqtubsr 4rNCHbGeaGqkY=Mj0xXdbba91rFfpec8Eeeu0xXdbba9frFj0=OqFf ea0dXdd9vqaq=JfrVkFHe9pgea0dXdar=Jb9hs0dXdbPYxe9vr0=vr 0=vqpWqaaeaabiGaciaacaqabeaadaqaaqaaaOqaaiabes8a0jabg2 da9iaadsfadaWgaaWcbaGaamiAaaqabaGccaGGVaGaamivamaaBaaa leaacaWGJbaabeaakiabg2da9iaaikdacaaIWaGaaiilaiaadUgacq GH9aqpcaaIZaGaeq4TdG2aaSbaaSqaaiaaicdaaeqaaOGaeyypa0Ja aGimaiaac6cacaaIZaaaaa@4A29@ and the various values of β MathType@MTEF@5@5@+= feaagKart1ev2aaatCvAUfeBSjuyZL2yd9gzLbvyNv2CaerbuLwBLn hiov2DGi1BTfMBaeXatLxBI9gBaerbd9wDYLwzYbItLDharqqtubsr 4rNCHbGeaGqkY=Mj0xXdbba91rFfpec8Eeeu0xXdbba9frFj0=OqFf ea0dXdd9vqaq=JfrVkFHe9pgea0dXdar=Jb9hs0dXdbPYxe9vr0=vr 0=vqpWqaaeaabiGaciaacaqabeaadaqaaqaaaOqaaiabek7aIbaa@38AF@

The influence of hot electron temperature τ MathType@MTEF@5@5@+= feaagKart1ev2aaatCvAUfeBSjuyZL2yd9gzLbvyNv2CaerbuLwBLn hiov2DGi1BTfMBaeXatLxBI9gBaerbd9wDYLwzYbItLDharqqtubsr 4rNCHbGeaGqkY=Mj0xXdbba91rFfpec8Eeeu0xXdbba9frFj0=OqFf ea0dXdd9vqaq=JfrVkFHe9pgea0dXdar=Jb9hs0dXdbPYxe9vr0=vr 0=vqpWqaaeaabiGaciaacaqabeaadaqaaqaaaOqaaiabes8a0baa@38D3@ on the amplitude φm MathType@MTEF@5@5@+= feaagKart1ev2aaatCvAUfeBSjuyZL2yd9gzLbvyNv2CaerbuLwBLn hiov2DGi1BTfMBaeXatLxBI9gBaerbd9wDYLwzYbItLDharqqtubsr 4rNCHbGeaGqkY=Mj0xXdbba91rFfpec8Eeeu0xXdbba9frFj0=OqFf ea0dXdd9vqaq=JfrVkFHe9pgea0dXdar=Jb9hs0dXdbPYxe9vr0=vr 0=vqpWqaaeaabiGaciaacaqabeaadaqaaqaaaOqaaiabeA8aQjaad2 gaaaa@39BD@ and width Δ MathType@MTEF@5@5@+= feaagKart1ev2aaatCvAUfeBSjuyZL2yd9gzLbvyNv2CaerbuLwBLn hiov2DGi1BTfMBaeXatLxBI9gBaerbd9wDYLwzYbItLDharqqtubsr 4rNCHbGeaGqkY=Mj0xXdbba91rFfpec8Eeeu0xXdbba9frFj0=OqFf ea0dXdd9vqaq=JfrVkFHe9pgea0dXdar=Jb9hs0dXdbPYxe9vr0=vr 0=vqpWqaaeaabiGaciaacaqabeaadaqaaqaaaOqaaiabgs5aebaa@3875@ shockwaves – described by Burgers equation (17) – is examined in Table 2. This table show that as the hot to cold electron temperature ratio increases the amplitude of compressive shock waves increases. However, for the rare active shock, the amplitude of a shock decreases with increase in Also, it is clearly depicted that the considered plasma model support wider shocks as hot electron temperature increases. We have also investigated the effect of the kinematic viscosity on shock waves propagation in such plasma in Table 3. It is found that an increase in η 0 MathType@MTEF@5@5@+= feaagKart1ev2aaatCvAUfeBSjuyZL2yd9gzLbvyNv2CaerbuLwBLn hiov2DGi1BTfMBaeXatLxBI9gBaerbd9wDYLwzYbItLDharqqtubsr 4rNCHbGeaGqkY=Mj0xXdbba91rFfpec8Eeeu0xXdbba9frFj0=OqFf ea0dXdd9vqaq=JfrVkFHe9pgea0dXdar=Jb9hs0dXdbPYxe9vr0=vr 0=vqpWqaaeaabiGaciaacaqabeaadaqaaqaaaOqaaiabeE7aOnaaBa aaleaacaaIWaaabeaaaaa@39A0@  (meaning an increase in dissipation) considerably caused an increase in the amplitude both compressive and rarefactive shocks. On the other hand, it is found that shock strength increases as the viscosity in the system is increased. In addition, we see from Table 3, that shock waves have low width and propagated narrower for large kinematic viscosity coefficient.

The different cases for density

τ MathType@MTEF@5@5@+= feaagKart1ev2aaatCvAUfeBSjuyZL2yd9gzLbvyNv2CaerbuLwBLn hiov2DGi1BTfMBaeXatLxBI9gBaerbd9wDYLwzYbItLDharqqtubsr 4rNCHbGeaGqkY=Mj0xXdbba91rFfpec8Eeeu0xXdbba9frFj0=OqFf ea0dXdd9vqaq=JfrVkFHe9pgea0dXdar=Jb9hs0dXdbPYxe9vr0=vr 0=vqpWqaaeaabiGaciaacaqabeaadaqaaqaaaOqaaiabes8a0baa@38D3@

φm MathType@MTEF@5@5@+= feaagKart1ev2aaatCvAUfeBSjuyZL2yd9gzLbvyNv2CaerbuLwBLn hiov2DGi1BTfMBaeXatLxBI9gBaerbd9wDYLwzYbItLDharqqtubsr 4rNCHbGeaGqkY=Mj0xXdbba91rFfpec8Eeeu0xXdbba9frFj0=OqFf ea0dXdd9vqaq=JfrVkFHe9pgea0dXdar=Jb9hs0dXdbPYxe9vr0=vr 0=vqpWqaaeaabiGaciaacaqabeaadaqaaqaaaOqaaiabeA8aQjaad2 gaaaa@39BD@

Δ MathType@MTEF@5@5@+= feaagKart1ev2aaatCvAUfeBSjuyZL2yd9gzLbvyNv2CaerbuLwBLn hiov2DGi1BTfMBaeXatLxBI9gBaerbd9wDYLwzYbItLDharqqtubsr 4rNCHbGeaGqkY=Mj0xXdbba91rFfpec8Eeeu0xXdbba9frFj0=OqFf ea0dXdd9vqaq=JfrVkFHe9pgea0dXdar=Jb9hs0dXdbPYxe9vr0=vr 0=vqpWqaaeaabiGaciaacaqabeaadaqaaqaaaOqaaiabgs5aebaa@3875@

β=0.7 MathType@MTEF@5@5@+= feaagKart1ev2aaatCvAUfeBSjuyZL2yd9gzLbvyNv2CaerbuLwBLn hiov2DGi1BTfMBaeXatLxBI9gBaerbd9wDYLwzYbItLDharqqtubsr 4rNCHbGeaGqkY=Mj0xXdbba91rFfpec8Eeeu0xXdbba9frFj0=OqFf ea0dXdd9vqaq=JfrVkFHe9pgea0dXdar=Jb9hs0dXdbPYxe9vr0=vr 0=vqpWqaaeaabiGaciaacaqabeaadaqaaqaaaOqaaiabek7aIjabg2 da9iaaicdacaGGUaGaaG4naaaa@3BE2@

15

0.024

29.3

 

20

0.031

30.13

 

25

0.04

30.67

β=0.85 MathType@MTEF@5@5@+= feaagKart1ev2aaatCvAUfeBSjuyZL2yd9gzLbvyNv2CaerbuLwBLn hiov2DGi1BTfMBaeXatLxBI9gBaerbd9wDYLwzYbItLDharqqtubsr 4rNCHbGeaGqkY=Mj0xXdbba91rFfpec8Eeeu0xXdbba9frFj0=OqFf ea0dXdd9vqaq=JfrVkFHe9pgea0dXdar=Jb9hs0dXdbPYxe9vr0=vr 0=vqpWqaaeaabiGaciaacaqabeaadaqaaqaaaOqaaiabek7aIjabg2 da9iaaicdacaGGUaGaaGioaiaaiwdaaaa@3CA2@

30

-0.02

28.66

35

-0.016

29.17

40

-0.013

29.58

β=0.985 MathType@MTEF@5@5@+= feaagKart1ev2aaatCvAUfeBSjuyZL2yd9gzLbvyNv2CaerbuLwBLn hiov2DGi1BTfMBaeXatLxBI9gBaerbd9wDYLwzYbItLDharqqtubsr 4rNCHbGeaGqkY=Mj0xXdbba91rFfpec8Eeeu0xXdbba9frFj0=OqFf ea0dXdd9vqaq=JfrVkFHe9pgea0dXdar=Jb9hs0dXdbPYxe9vr0=vr 0=vqpWqaaeaabiGaciaacaqabeaadaqaaqaaaOqaaiabek7aIjabg2 da9iaaicdacaGGUaGaaGyoaiaaiIdacaaI1aaaaa@3D65@

10

0.021

16.8

15

0.029

17.39

20

0.069

17.94

Table 2 The variations of the amplitude φm MathType@MTEF@5@5@+= feaagKart1ev2aaatCvAUfeBSjuyZL2yd9gzLbvyNv2CaerbuLwBLn hiov2DGi1BTfMBaeXatLxBI9gBaerbd9wDYLwzYbItLDharqqtubsr 4rNCHbGeaGqkY=Mj0xXdbba91rFfpec8Eeeu0xXdbba9frFj0=OqFf ea0dXdd9vqaq=JfrVkFHe9pgea0dXdar=Jb9hs0dXdbPYxe9vr0=vr 0=vqpWqaaeaabiGaciaacaqabeaadaqaaqaaaOqaaiabeA8aQjaad2 gaaaa@39BD@ and width Δ MathType@MTEF@5@5@+= feaagKart1ev2aaatCvAUfeBSjuyZL2yd9gzLbvyNv2CaerbuLwBLn hiov2DGi1BTfMBaeXatLxBI9gBaerbd9wDYLwzYbItLDharqqtubsr 4rNCHbGeaGqkY=Mj0xXdbba91rFfpec8Eeeu0xXdbba9frFj0=OqFf ea0dXdd9vqaq=JfrVkFHe9pgea0dXdar=Jb9hs0dXdbPYxe9vr0=vr 0=vqpWqaaeaabiGaciaacaqabeaadaqaaqaaaOqaaiabgs5aebaa@3875@ shock waves – described by Burgers equation- for fixed values k=3 η 0 =0.3 MathType@MTEF@5@5@+= feaagKart1ev2aaatCvAUfeBSjuyZL2yd9gzLbvyNv2CaerbuLwBLn hiov2DGi1BTfMBaeXatLxBI9gBaerbd9wDYLwzYbItLDharqqtubsr 4rNCHbGeaGqkY=Mj0xXdbba91rFfpec8Eeeu0xXdbba9frFj0=OqFf ea0dXdd9vqaq=JfrVkFHe9pgea0dXdar=Jb9hs0dXdbPYxe9vr0=vr 0=vqpWqaaeaabiGaciaacaqabeaadaqaaqaaaOqaaiaadUgacqGH9a qpcaaIZaGaeq4TdG2aaSbaaSqaaiaaicdaaeqaaOGaeyypa0JaaGim aiaac6cacaaIZaaaaa@3F8C@ and the different values of τ MathType@MTEF@5@5@+= feaagKart1ev2aaatCvAUfeBSjuyZL2yd9gzLbvyNv2CaerbuLwBLn hiov2DGi1BTfMBaeXatLxBI9gBaerbd9wDYLwzYbItLDharqqtubsr 4rNCHbGeaGqkY=Mj0xXdbba91rFfpec8Eeeu0xXdbba9frFj0=OqFf ea0dXdd9vqaq=JfrVkFHe9pgea0dXdar=Jb9hs0dXdbPYxe9vr0=vr 0=vqpWqaaeaabiGaciaacaqabeaadaqaaqaaaOqaaiabes8a0baa@38D3@

The different cases for density

η 0 MathType@MTEF@5@5@+= feaagKart1ev2aaatCvAUfeBSjuyZL2yd9gzLbvyNv2CaerbuLwBLn hiov2DGi1BTfMBaeXatLxBI9gBaerbd9wDYLwzYbItLDharqqtubsr 4rNCHbGeaGqkY=Mj0xXdbba91rFfpec8Eeeu0xXdbba9frFj0=OqFf ea0dXdd9vqaq=JfrVkFHe9pgea0dXdar=Jb9hs0dXdbPYxe9vr0=vr 0=vqpWqaaeaabiGaciaacaqabeaadaqaaqaaaOqaaiabeE7aOnaaBa aaleaacaaIWaaabeaaaaa@39A0@

φm MathType@MTEF@5@5@+= feaagKart1ev2aaatCvAUfeBSjuyZL2yd9gzLbvyNv2CaerbuLwBLn hiov2DGi1BTfMBaeXatLxBI9gBaerbd9wDYLwzYbItLDharqqtubsr 4rNCHbGeaGqkY=Mj0xXdbba91rFfpec8Eeeu0xXdbba9frFj0=OqFf ea0dXdd9vqaq=JfrVkFHe9pgea0dXdar=Jb9hs0dXdbPYxe9vr0=vr 0=vqpWqaaeaabiGaciaacaqabeaadaqaaqaaaOqaaiabeA8aQjaad2 gaaaa@39BD@

Δ MathType@MTEF@5@5@+= feaagKart1ev2aaatCvAUfeBSjuyZL2yd9gzLbvyNv2CaerbuLwBLn hiov2DGi1BTfMBaeXatLxBI9gBaerbd9wDYLwzYbItLDharqqtubsr 4rNCHbGeaGqkY=Mj0xXdbba91rFfpec8Eeeu0xXdbba9frFj0=OqFf ea0dXdd9vqaq=JfrVkFHe9pgea0dXdar=Jb9hs0dXdbPYxe9vr0=vr 0=vqpWqaaeaabiGaciaacaqabeaadaqaaqaaaOqaaiabgs5aebaa@3875@

β=0.6 MathType@MTEF@5@5@+= feaagKart1ev2aaatCvAUfeBSjuyZL2yd9gzLbvyNv2CaerbuLwBLn hiov2DGi1BTfMBaeXatLxBI9gBaerbd9wDYLwzYbItLDharqqtubsr 4rNCHbGeaGqkY=Mj0xXdbba91rFfpec8Eeeu0xXdbba9frFj0=OqFf ea0dXdd9vqaq=JfrVkFHe9pgea0dXdar=Jb9hs0dXdbPYxe9vr0=vr 0=vqpWqaaeaabiGaciaacaqabeaadaqaaqaaaOqaaiabek7aIjabg2 da9iaaicdacaGGUaGaaGOnaaaa@3BE1@

0.2

0.008

46.7

 

0.5

0.052

18.68

 

0.9

0.17

10.37

β=0.85 MathType@MTEF@5@5@+= feaagKart1ev2aaatCvAUfeBSjuyZL2yd9gzLbvyNv2CaerbuLwBLn hiov2DGi1BTfMBaeXatLxBI9gBaerbd9wDYLwzYbItLDharqqtubsr 4rNCHbGeaGqkY=Mj0xXdbba91rFfpec8Eeeu0xXdbba9frFj0=OqFf ea0dXdd9vqaq=JfrVkFHe9pgea0dXdar=Jb9hs0dXdbPYxe9vr0=vr 0=vqpWqaaeaabiGaciaacaqabeaadaqaaqaaaOqaaiabek7aIjabg2 da9iaaicdacaGGUaGaaGioaiaaiwdaaaa@3CA2@

0.2

-0.037

40.69

0.5

-0.233

16.27

0.9

-0.757

9.04

β=0.995 MathType@MTEF@5@5@+= feaagKart1ev2aaatCvAUfeBSjuyZL2yd9gzLbvyNv2CaerbuLwBLn hiov2DGi1BTfMBaeXatLxBI9gBaerbd9wDYLwzYbItLDharqqtubsr 4rNCHbGeaGqkY=Mj0xXdbba91rFfpec8Eeeu0xXdbba9frFj0=OqFf ea0dXdd9vqaq=JfrVkFHe9pgea0dXdar=Jb9hs0dXdbPYxe9vr0=vr 0=vqpWqaaeaabiGaciaacaqabeaadaqaaqaaaOqaaiabek7aIjabg2 da9iaaicdacaGGUaGaaGyoaiaaiMdacaaI1aaaaa@3D66@

0.2

0.011

24.57

0.5

0.072

9.82

0.9

0.236

5.46

Table 3 The variations of the amplitude φm MathType@MTEF@5@5@+= feaagKart1ev2aaatCvAUfeBSjuyZL2yd9gzLbvyNv2CaerbuLwBLn hiov2DGi1BTfMBaeXatLxBI9gBaerbd9wDYLwzYbItLDharqqtubsr 4rNCHbGeaGqkY=Mj0xXdbba91rFfpec8Eeeu0xXdbba9frFj0=OqFf ea0dXdd9vqaq=JfrVkFHe9pgea0dXdar=Jb9hs0dXdbPYxe9vr0=vr 0=vqpWqaaeaabiGaciaacaqabeaadaqaaqaaaOqaaiabeA8aQjaad2 gaaaa@39BD@ and width Δ MathType@MTEF@5@5@+= feaagKart1ev2aaatCvAUfeBSjuyZL2yd9gzLbvyNv2CaerbuLwBLn hiov2DGi1BTfMBaeXatLxBI9gBaerbd9wDYLwzYbItLDharqqtubsr 4rNCHbGeaGqkY=Mj0xXdbba91rFfpec8Eeeu0xXdbba9frFj0=OqFf ea0dXdd9vqaq=JfrVkFHe9pgea0dXdar=Jb9hs0dXdbPYxe9vr0=vr 0=vqpWqaaeaabiGaciaacaqabeaadaqaaqaaaOqaaiabgs5aebaa@3875@ shock waves – described by Burgers equation- for fixed values τ=20,k=3 MathType@MTEF@5@5@+= feaagKart1ev2aaatCvAUfeBSjuyZL2yd9gzLbvyNv2CaerbuLwBLn hiov2DGi1BTfMBaeXatLxBI9gBaerbd9wDYLwzYbItLDharqqtubsr 4rNCHbGeaGqkY=Mj0xXdbba91rFfpec8Eeeu0xXdbba9frFj0=OqFf ea0dXdd9vqaq=JfrVkFHe9pgea0dXdar=Jb9hs0dXdbPYxe9vr0=vr 0=vqpWqaaeaabiGaciaacaqabeaadaqaaqaaaOqaaiabes8a0jabg2 da9iaaikdacaaIWaGaaiilaiaadUgacqGH9aqpcaaIZaaaaa@3EB2@ and the different values of η 0 MathType@MTEF@5@5@+= feaagKart1ev2aaatCvAUfeBSjuyZL2yd9gzLbvyNv2CaerbuLwBLn hiov2DGi1BTfMBaeXatLxBI9gBaerbd9wDYLwzYbItLDharqqtubsr 4rNCHbGeaGqkY=Mj0xXdbba91rFfpec8Eeeu0xXdbba9frFj0=OqFf ea0dXdd9vqaq=JfrVkFHe9pgea0dXdar=Jb9hs0dXdbPYxe9vr0=vr 0=vqpWqaaeaabiGaciaacaqabeaadaqaaqaaaOqaaiabeE7aOnaaBa aaleaacaaIWaaabeaaaaa@39A0@

Conclusion

We have investigated the nonlinear properties of shock waves in a nonlinear and dissipative media consisting of cold fluid ions and cold and hot (superthermal) electrons. Using the reductive perturbation method, the basic set of equations is reduced to K-dVB equation for lowest order perturbation. By assuming quasi-neutrality, Burgers equation is also derived. Exact stationary shock solution of the K-dVB and Burgers equations is presented through the tanh method [42-43] and the results obtained from present model can be summarized as follows:

  1. The nonlinear term A is zero for some critical value of β= β c , MathType@MTEF@5@5@+= feaagKart1ev2aaatCvAUfeBSjuyZL2yd9gzLbvyNv2CaerbuLwBLn hiov2DGi1BTfMBaeXatLxBI9gBaerbd9wDYLwzYbItLDharqqtubsr 4rNCHbGeaGqkY=Mj0xXdbba91rFfpec8Eeeu0xXdbba9frFj0=OqFf ea0dXdd9vqaq=JfrVkFHe9pgea0dXdar=Jb9hs0dXdbPYxe9vr0=vr 0=vqpWqaaeaabiGaciaacaqabeaadaqaaqaaaOqaaiabek7aIjabg2 da9iabek7aInaaBaaaleaacaGGJbaabeaakiaacYcaaaa@3D23@ therefore shock waves with positive or negative amplitude can be found in present media.
  2. Increase in hot electron to ion unperturbed number density ratio leads to the increase or decrease in the amplitude of shock waves. On the other hand, when the number density is lower than β c1 , MathType@MTEF@5@5@+= feaagKart1ev2aaatCvAUfeBSjuyZL2yd9gzLbvyNv2CaerbuLwBLn hiov2DGi1BTfMBaeXatLxBI9gBaerbd9wDYLwzYbItLDharqqtubsr 4rNCHbGeaGqkY=Mj0xXdbba91rFfpec8Eeeu0xXdbba9frFj0=OqFf ea0dXdd9vqaq=JfrVkFHe9pgea0dXdar=Jb9hs0dXdbPYxe9vr0=vr 0=vqpWqaaeaabiGaciaacaqabeaadaqaaqaaaOqaaiabek7aInaaBa aaleaacaGGJbGaaGymaaqabaGccaGGSaaaaa@3B37@ the amplitude of shock waves increases, while it decreases for the number density larger than β c1 MathType@MTEF@5@5@+= feaagKart1ev2aaatCvAUfeBSjuyZL2yd9gzLbvyNv2CaerbuLwBLn hiov2DGi1BTfMBaeXatLxBI9gBaerbd9wDYLwzYbItLDharqqtubsr 4rNCHbGeaGqkY=Mj0xXdbba91rFfpec8Eeeu0xXdbba9frFj0=OqFf ea0dXdd9vqaq=JfrVkFHe9pgea0dXdar=Jb9hs0dXdbPYxe9vr0=vr 0=vqpWqaaeaabiGaciaacaqabeaadaqaaqaaaOqaaiabek7aInaaBa aaleaacaGGJbGaaGymaaqabaaaaa@3A7D@ in both cases positive and negative shock waves.
  3. Increase in the ratio of the hot to cold electron temperature τ MathType@MTEF@5@5@+= feaagKart1ev2aaatCvAUfeBSjuyZL2yd9gzLbvyNv2CaerbuLwBLn hiov2DGi1BTfMBaeXatLxBI9gBaerbd9wDYLwzYbItLDharqqtubsr 4rNCHbGeaGqkY=Mj0xXdbba91rFfpec8Eeeu0xXdbba9frFj0=OqFf ea0dXdd9vqaq=JfrVkFHe9pgea0dXdar=Jb9hs0dXdbPYxe9vr0=vr 0=vqpWqaaeaabiGaciaacaqabeaadaqaaqaaaOqaaiabes8a0baa@38D3@ have also the significant effects on the amplitude of the shock waves.
  4. An increase in the dissipation factor of the homogeneous plasma η 0 MathType@MTEF@5@5@+= feaagKart1ev2aaatCvAUfeBSjuyZL2yd9gzLbvyNv2CaerbuLwBLn hiov2DGi1BTfMBaeXatLxBI9gBaerbd9wDYLwzYbItLDharqqtubsr 4rNCHbGeaGqkY=Mj0xXdbba91rFfpec8Eeeu0xXdbba9frFj0=OqFf ea0dXdd9vqaq=JfrVkFHe9pgea0dXdar=Jb9hs0dXdbPYxe9vr0=vr 0=vqpWqaaeaabiGaciaacaqabeaadaqaaqaaaOqaaiabeE7aOnaaBa aaleaacaaIWaaabeaaaaa@39A0@ mediumleads to an increase the amplitude of shock waves.
  5. Increase in the number density of hot electrons β MathType@MTEF@5@5@+= feaagKart1ev2aaatCvAUfeBSjuyZL2yd9gzLbvyNv2CaerbuLwBLn hiov2DGi1BTfMBaeXatLxBI9gBaerbd9wDYLwzYbItLDharqqtubsr 4rNCHbGeaGqkY=Mj0xXdbba91rFfpec8Eeeu0xXdbba9frFj0=OqFf ea0dXdd9vqaq=JfrVkFHe9pgea0dXdar=Jb9hs0dXdbPYxe9vr0=vr 0=vqpWqaaeaabiGaciaacaqabeaadaqaaqaaaOqaaiabek7aIbaa@38AF@ and the kinematic viscosity η 0 MathType@MTEF@5@5@+= feaagKart1ev2aaatCvAUfeBSjuyZL2yd9gzLbvyNv2CaerbuLwBLn hiov2DGi1BTfMBaeXatLxBI9gBaerbd9wDYLwzYbItLDharqqtubsr 4rNCHbGeaGqkY=Mj0xXdbba91rFfpec8Eeeu0xXdbba9frFj0=OqFf ea0dXdd9vqaq=JfrVkFHe9pgea0dXdar=Jb9hs0dXdbPYxe9vr0=vr 0=vqpWqaaeaabiGaciaacaqabeaadaqaaqaaaOqaaiabeE7aOnaaBa aaleaacaaIWaaabeaaaaa@39A0@ lead to decrease in the width of shock waves while increase in the temperature of hot electronleads to increase in the width of shock waves.

The findings of this investigation may be important in the laboratory and astrophysical/space plasma environments where two populations of electrons (cold and hot) and cold ions are present. In end, it should be mentioned that the effects warm ions, magnetic field and also the treatment of shock waves exactly in β= β c MathType@MTEF@5@5@+= feaagKart1ev2aaatCvAUfeBSjuyZL2yd9gzLbvyNv2CaerbuLwBLn hiov2DGi1BTfMBaeXatLxBI9gBaerbd9wDYLwzYbItLDharqqtubsr 4rNCHbGeaGqkY=Mj0xXdbba91rFfpec8Eeeu0xXdbba9frFj0=OqFf ea0dXdd9vqaq=JfrVkFHe9pgea0dXdar=Jb9hs0dXdbPYxe9vr0=vr 0=vqpWqaaeaabiGaciaacaqabeaadaqaaqaaaOqaaiabek7aIjabg2 da9iabek7aInaaBaaaleaacaGGJbaabeaaaaa@3C69@ can be considered in such plasmas in future works.

Acknowledgments

None.

Conflicts of interest

The author declares there is no conflict of interest.

Funding

None.

References

  1. PG Drezin, RS Johnson. Solutions. Cambridge University press. 1989.
  2. T Stix. Waves in plasmas. New York: American Institute of physics. 1992.
  3. LD Faddeev, LA Takhtjan. Hamiltonian methods in the theory of solitons Springer –Verlage Berlin. 1980.
  4. KG McClements, ME Dieckmann, A Ynnerman, et al. Surfatron and Stochastic Acceleration of Electrons at Supernova Remnant Shocks. Phys Rev Lett. 2001;87:255002.
  5. SD Bale, MA Balikhin, TS Horbury, et al. The Microphysics of Collisionless Shocks a dissertation submitted to the faculty of the graduate school of the university of minnesota by lynn bruce wilson iii in partial  ulfillment of the requirements for the degree of doctor of PhilosophySpace Sci Rev. 2005;118:161.
  6. E Lee, GK Parks, M Wilbr, et al. Nonlinear Development of Shocklike Structure in the Solar Wind. Phys Rev Lett. 2009;103:031101.
  7. Y Nakamura, H Bailung, PK Shukla. Observation of Ion-Acoustic Shocks in a Dusty Plasma. Phys Rev Lett. 1999;83:1602.
  8. Y Nakamura, H Bailung, Y Saitou. Observation of ion-acoustic shock waves undergoing Landau damping. Phys Plasmas. 2004;11:3925.
  9. H Heinrich, SH Kim, RL Merlino. Laboratory Observations of Self-Excited Dust Acoustic Shocks. Phys Rev Lett. 2009;103:115002.
  10. RB Spielman, JS De Groot, DA Rasmussen. An improved low‐pressure dc discharge. J Appl Phys. 1976;47:1909.
  11. J Geiss, H Balsiger, P Eberhadt, et al. Investigation of Ion-Acoustic Solitons in Magnetosphere and Tokamak Warm Plasma with Two-Temperature Electrons. Space Sci Rev. 1978;22:537.
  12. WD Jones, AL Lee, SM Gleman, et al. Effect of trapped electrons on soliton propagation in a plasma having a density gradient. Phys Rev Lett. 1975;35:1349.
  13. MA Rehman, MK Mirsha. Ion-acoustic Gardner Solitons in electron-positron-ion plasmawith two-electron temperature distributions. Phys Plasmas. 2016;23:012302.
  14. BN Goswaminm, B Buti. Large Mach number ion acoustic rarefactive solitary waves for a two electron temperature warm ion plasma. Phys Lett A. 1976;57:149.
  15. M Tajiri, K Nishihara. Solitons and Shock Waves in Two-Electron-Temperature Plasmas. J Phys Soc Japan. 1984;54:572.  
  16. B Buti. Ion-acoustic holes in a two-electron-temperature plasma. Phys Lett A. 1980;76:251.  
  17. K Nishihara, M Tajiri. Solitons and Shock Waves in Two-Electron-Temperature Plasmas. J Phys Soc Japan. 1981;50:4047.
  18. VM Vasyliunas. Low‐energy electrons on the day side of the magnetosphere. J Geophys Res. 1968;73:2839.
  19. MP Leubner. A Nonextensive Entropy Approach to Kappa-Distributions. Astrophysics and space Sci. 2002;282:573–579.
  20. V Pierrard, M Lazar. Kappa Distributions: Theory and Applications in Space Plasmas. Solar Phys. 2010;267:153–174.
  21. MA Hellberg, RL Mace. Generalized plasma dispersion function for a plasma with a kappa-Maxwellian velocity distribution. Phys Plasmas. 2002;9:1495.
  22. NS Saini, I  Kourakis, MA Hellberg. Electrostatic solitary waves in superthermal plasmas:an overview of recent results. Phys Plasmas. 2009;16:062903.
  23. YD Jung, WP Hong. Ion acoustic solitons and supersolitons in a magnetized plasma with nonthermal hot electrons and Boltzmann cool electrons. Phys Plasmas. 2001;18:024502..
  24. SH Chuang, LN Hau. Propagation of solitary waves in relativistic electron-positron-ion plasmas with kappa distributed electrons and positrons. Phys Plasmas. 2009;16:022901.
  25. S Sultana, I Kourakis, NS Saini, et al. Oblique electrostatic excitations in a magnetized plasma in the presence of excess superthermal electrons. Phys Plasmas. 2010;17:032310.  
  26. MP Leubner, N Schupfer. A universal mirror wave-mode threshold condition for non-thermalspace plasma environments. Nonlinear Processes Geophysics. 2002;9:75.
  27. MP Leubner. Fundamental issues on kappa-distributions in space plasmas and interplanetary proton distributions. Phys Plasmas. 2004;11:1308.
  28. TK Baluku, MA Hellberg. Ion acoustic solitons in a plasma with two-temperature kappa-distributed electrons. Phys Plasmas. 2012;19:012106.
  29. M Shahmansouri, H Alinejad. Electrostatic wave structures in a magnetized superthermal plasma with two-temperature electrons. Phys Plasmas. 2013;20:082130.
  30. F Verheest, MA Hellberg, I Kourakis. Electrostatic supersolitons and double layers at the acoustic speed. Phys Plasmas. 2013;20:082309.
  31. S Sultana, G Sarri, I Kourakis. Ion acoustic shock waves in plasmas with warm ions and kappa distributed electrons and positrons. Phys Plasmas. 2012;19:012310.
  32. HR Pakzad. The effect of q-distributed electrons on the head-on collision of ion acoustic solitary waves. Astrophys Space Sci. 2011;331:169.
  33. M Mehdipoor. The characteristics of ion acoustic shock waves in non-Maxwellian plasmas with (G′/G)-expansion method. Astrophys Space Sci. 2011;338:1.
  34. A Shah, S Mahmood, Q Haque. Positron-acoustic shock waves associated with cold viscous positron fluid in superthermal electron-positron-ion plasmas. Phys Plasmas. 2012;19:032302.
  35. NS Saini, BS Chahal, AS Bains, et al. Zakharov-Kuznetsov equation in a magnetized plasma with two temperature superthermal electrons. Phys Plasmas. 2014;21:022114.
  36. A Panwar, CM Ryu, AS Bains. Oblique ion-acoustic cnoidal waves in two temperature superthermal electrons magnetized plasma. Phys Plasmas. 2014;21:122105.
  37. AS Bains, A Panwar, CM Ryu. Excitation and Formation Conditions of Monotonic Shock Waves in Magnetized Plasmas with Superthermality Distributed Electrons. Astrophys Space Sci. 2015;360:17.
  38. MM Masud, M Asaduzzaman, AA Mamun. Cylindrical and spherical dust-acoustic Gardner solitons in dusty plasmas with nonthermal ions of distinct temperatures. Journal of Plasma Phys. 2012;79:2.
  39. MS Alam, MM Masud, AA Mamun. Effects of bi-kappa distributed electrons on dust-ion-acoustic shock waves in dusty superthermal plasmas. Chinese Physics B. 2013;22(11):115202.
  40. Effects of bi-kappa distributed electrons on dust-ion-acoustic shock waves in dusty superthermal plasmas. Chinese Phys. 2013;B22:115202.
  41. Y Ghai, NS Saini. Low-frequency shock waves in a magnetized superthermal dusty plasma. Astrophys Space Sci. 2017;362:58.
  42. T Taniuti, N Yajima J. Perturbation Method for a Nonlinear Wave Modulation. II. Math Phys. 1969;10:1369.  
  43. W Maliet, W Hereman. The Tanh Method: Exact Solutions of Nonlinear Evolution and Wave Equations.Physica Scripta. 1996;54:563.
  44. I Kourakis, S Sultana, F Verheest.  Note on the single-shock solutions of the Korteweg-de Vries-Burgers equation. Astrophys Space Sci. 2012;338:245–249.
Creative Commons Attribution License

©2020 Mehdipoor. This is an open access article distributed under the terms of the, which permits unrestricted use, distribution, and build upon your work non-commercially.