Submit manuscript...
eISSN: 2469-2794

Forensic Research & Criminology International Journal

Research Article Volume 7 Issue 1

Enhancement of the compliance to the updated Egyptian mental health law, a six sigma breakthrough project

Amr M Elghazali,1 Mahmoud El Damaty,2 Dina A Shokry,3 Ahmed Dobie4

1Certified Independent Medical Examiner (ABIME), Egypt
2AUC Business School - Executive Education Instructor, Egypt
3Professor and head of Forensic Medicine Department, Faculty of Medicine, Cairo University, Egypt
4Professor and Consultant of Psychiatry, Egypt

Correspondence: Amr M Elghazali, Certified Independent Medical Examiner (ABIME), Egypt

Received: January 23, 2018 | Published: January 11, 2019

Citation: Elghazali AM, El Damaty M, Shokry DA, et al. Enhancement of the compliance to the updated Egyptian mental health law, a six sigma breakthrough project. Forensic Res Criminol Int J. 2019;7(1):16?23. DOI: 10.15406/frcij.2019.07.00259

Download PDF

Introduction

Compliance to the updated Mental Health law is a quality concern, though primarily is a medico legal one.

In medical ethics, the principle of a patient’s self-determination obliges the physician to obtain the patient’s consent prior to medical treatment. A condition for valid informed consent is the patient’s competence, which may be impaired, particularly in patients with mental problems. In most cases, if the situation causes the physician to examine competence, he will proceed using his own subjective judgment and clinical experience and has difficulty applying standards suggested in the literature. Physicians also often evaluate competence differently. The admission for treatment should be authorized by a psychiatrist and audited from the National/ local Counsel of Mental Health within one week, reporting defects.1

Definitions

  1. The term competence to consent refers to an individual's legal capacity to accept a proposed treatment, to refuse treatment, or to select among treatment options.
  2.  Voluntary admission: should base on patient’s competence and free Volition to give informed written consent. The patient has the right to ask for being discharged.
  3. Involuntary admission: conditioned with Presence of apparent signs and symptoms of severe mental illness, serious risky symptoms impacting the safety, health or life of the patient or the others or possibility of impending sever deterioration of the mental status.2
  4. Medical Abbreviations:
  1. BPRS: brief psychiatric rating scale measurement tool
  2. GAF: global functioning assessment tool
  3. HCR-20: history, clinical picture, risk management assessment scale

Hard benefits

  1. Compliance to the law prevents legal consequences.
  2. Decrease patient complaints Increasing the effective utilization of time by decreasing chances of re-do.
  3. Increasing the total hospital's revenue
  4. Save money payed in court sue and malpractice claims.
  5. Minimizing ineffective services.
  6. Minimizing defective services.

Soft benefits

  1. Improve professional image within the Regional/National Counsel.
  2. Increase the public image of the hospital in the community.
  3. Increase confidence of the customers, internal and external.
  4. Increase the awareness of the employees
  5. Facilitate quest for accreditation.

Situational analysis

Compliance to the mental health law project has been selected by Quality Council after identification of the internal process defects through the auditing reports by the National/regional Counsel of Mental Health Table 1.3

 

Feb

Mar

Apr

May

Jun

Jul

Aug

Oct

Nov

December

Total

Total Number of patients

100

100

100

100

100

100

100

100

100

100

1000

Schizophrenia

7

5

3

5

7

12

23

9

1

10

82

Bipolar

1

2

2

6

2

7

9

1

0

6

36

depression

2

0

4

3

0

5

1

2

0

3

20

Personality disorder

3

0

1

4

3

6

2

1

4

0

24

addiction

1

2

1

0

2

4

6

5

1

6

28

Obsessive Compulsive Neurosis OCN

1

0

1

0

0

2

1

2

3

0

10

Total No. of reported Non Compliance

15

9

12

18

14

36

42

20

9

25

200

Table 1 Customer segmentation

Sigma level calculation

According to data collected during the 01-02-2017 to 30-12-2017:

  1. Total number of units = 1000 Cases
  2. Opportunities for defect per unit = 10
  3. Numbers of defects (non-compliance) = 200
  4. DPU= 200/1000 = 0.2
  5. DPO = 200/1000 × 1/10 = 0.02
  6. DPMO = 20000
  7. Sigma level = 3.55 (Yield 98%).

Steps of a six sigma project

Define phase

  1. Team selection

The quality council has selected a Cross Functional Team that will be compromised of the Following members:

  1. Medical director
  2. Quality specialist
  3. Psychiatrist, resident
  4. Psychologist, resident
  5. Nurse of the shit
  6. Administrator of the shift
  7. Forensic Psychiatrist, six sigma belt.

Project mission statement
Problem statement

It is a common concept that psychiatric patients are generally lacking the competence necessary for making treatment decision and the association with clinical and legal variables such as psychiatric illness, illness severity and involuntary admission that are usually assumed to be enough for the involuntary admission. Insight, as a conclusion from the symptoms is the strongest discriminator of competence and usually mistaken as the same concept for the competence though, this is not the matching the conditions of the Egyptian Mental Health law.

Objectives

To establish proper policies and procedures for the compliance with the Egyptian Mental Health Law and increase the sigma level of the process up to 4.5 sigma within 10 months starting 01/02/2017.

Project goals

  1. To improve the performance by more compliance to the conditions of the Egyptian Mental Health Law conditions that regulating the admission and restricting the involuntary admission to that condition.
  2. To reduce the non- compliance reports from the National and Regional counsel of Mental Health by 75% within one year after finding the root cause and the remedy for improvement.
  3. A six-sigma approach was used to achieve the compliance to the legal standards for competence to consent to or refuse admission.4

Mission verification process

The cross functional team have verified the mission to recognize and acknowledge that it is Specific task related to the admission process outcome, Measurable as it is linked to the steps of the admission to be monitored and inspected, Attainable, as the leadership approval and support is gained with a supportive to neutral behavior of the hospital staff. This is a Reasonable one because the data is already available and the defined Time table is 10 months, from Feb 1st 2017 to December, 1st 2017. The team members have verified the mission statement with the quality council with SMART attributes. The team members shall be liable to sign the project charter devised by the sponsor under delegated authority from the council.

Voice of customer
External customers

Primary data

Drawn from the National and Regional Mental Health council reports

Secondary data

  1. Direct observation and data collected from the quality department and the team members in favor of the project on the issue of not in compliance with the Egyptian Mental Health Law
  2. Data collected about number of non-compliance for the law for 10 months (From Feb, 1st 2017 to December, 1st 2017).

Internal customer

The VOC have been obtained by Table 2:

  1. Direct observation through reading the counsel auditing reports (the reports include the defects and dis-satisfaction comments).
  2. Interviews with the senior psychiatrist.
  3. Focus group (Resident psychiatrist and Psychologist, the Specialized Nurse and the Administrator) (Figure 1 & Table 3).

Customer Type

VOC (The patient’s or the counsel`s voice in-behave of the patients)

Schizophrenia

The counsel reported non compliance

Bipolar Disorder

Patient complains

Depression

The counsel reported non compliance

Personality disorder

The counsel reported non compliance

Addiction

The counsel reported non compliance

Obsessive Compulsive Neurosis OCN

The counsel reported non compliance

Table 2 Internal customer

2. Business Case

1. Problem Statement (opportunity)

-The reported non-compliance to admission rules in the law have had financial consequences in the form of fine penalties and official announcements declared to professional and public media.

The average rate The process is currently running at six sigma level = 3.55

-The average cash loss that is directly related to the fines

and decrease patient flow, is estimated by almost

1,000,000 LE (One Million Egyptian Pounds) annually.

4. Goal Statement

3. Project Scope

1. Reduce the Customer dissatisfaction (The patients and the counsel) and Increase sigma level up to 4.5
2. Improve the process of admission and reduce non-compliance rate

To improve existing Hospital`s Admission processes, Six Sigma uses a five-phases DMAIC methodology that helps to Define, Measure, Analyze, Improve, and Control process capability.

6. Project Plan

5. Team Selection

- Define phase:
From 01/02/2017 till 31/03/2017
- Measure Phase :
From 01/04/2017 till 31/05/2017
- Analyze phase :
From 01/06/2017 till 31/07/2017
- Improve phase:
From 01/08/2017 till 30/09/2017
- Control Phase :
From 01/10/2017 till 01/12/2017

The quality council has selected a Cross Functional Team that will be compromised of the following members:
1- Psychiatrist (senior and resident)
2- Psychologist
3- Forensic Psychiatrist (six sigma belt)
4- Nurse
5- Administrator

Table 3 Project Charter

Figure 1 Kano analysis.

Measure phase

Data sampling

Data collection has been implemented by data collection sheets that have been authorized, stamped and verified by the quality department (Table 4) and (Figure 2).

Supply

Inputs

Process

Output

Customer

Family
Senior Psychiatrist

Assessment of symptoms severity

BBRS assessment scale

-Voluntary admission
-Involuntary admission

-Inpatient Department
-Patient
-Family
-Auditing Council

Family
Psychologist

Assessment of Cognitive Functions

GAF assessment scale

Voluntary admission
-Involuntary admission

-Inpatient Department
-Patient
-Family
-Auditing Council

Specialized Nurse
Family

Risk Assessment

HCR-20 Risk Assessment scale

-Voluntary admission
-Involuntary admission

-Inpatient Department
-Patient
-Family
-Auditing Council

Administrator
Family

Addiction Questioner

Addiction Profile assessment scale

-Voluntary admission
-Involuntary admission

-Inpatient Department
-Patient
-Family
-Auditing Council

Resident psychiatrist
Family

Consent for admission

Direct question and answer (Y/N)

-Voluntary admission
-Involuntary admission

-Inpatient Department
-Patient
-Family
-Auditing Council

Table 4 Sipoc

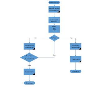
Figure 2 Detailed flow chart before improvement.

Objective was to use the sample group for

  1. Extracting possible root causes of the noncompliance to the law and use the current data as a base for improvement.
  2. Using the improved data derived from the improved process as a base for the control to be plotted on the control chart (Table 5) & (Table 6).

Project Name

Six sigma breakthrough project to enhance compliance to the updated Egyptian Mental Health Law.

Process Name

Increase the compliance to the mental health law in the hospital admission process through the proper application of the objective tools.

Data Plan prepared by

Quality Improvement Unit, Quality Management Department

Time interval

From 1st Feb 2017 to 1st December 2017

Potential error

Operational definition

Responsible person for data recording

When to collect data

How data is recorded

Where data is recorded

Senior Psychiatrist

Assessment of symptoms` severity

-The medical director
-A copy sent to counsel

Emergency reception room

BPRS assessment scale form

-Medical Records
-Copy to the counsel

Psychologist

Assessment of Cognitive Functions

-The medical director
-A copy sent to counsel

Pre- Admission room 1

GAF assessment scale form

Medical Records
-Copy to the counsel

Specialized Nurse

Assessment of Risk Probability

-The medical director
-A copy sent to counsel

Pre-Admission room 1

HCR-20 assessment scale form

-Medical Records
-Copy to the counsel

Administrator

Addiction questionnaire

-The medical director
-A copy sent to counsel

Pre-Admission room 2

Addiction Questionnaire scale form

-Medical Records
-Copy to the counsel

Resident Psychiatrist

Asking for the consent for admission (Y/N)

-The medical director
-A copy sent to counsel

Pre-Admission room 3

Written Consent form (Y/N)

-Medical Records
-Copy to the counsel

Table 5 Data collection forms)

Month

Frequency of defects

Tally

Feb 2017

15

////////// ////

Mar 2017

9

///// ////

Apr 2017

12

////////// /

May 2017

18

//////////// ////

Jun 2017

14

/////////////

Jul 2017

36

/////////////// //

Aug 2017

42

///////////////////////

Sep 2017

20

///////// ///////

Oct 2017

9

// ////

Nov 2017

25

//////////////// ///

Table 6 Check sheet

Individual X- Chart before Improvement

  1. The process is stable as, there is no outlier point in the control chart.
  2. The process has variation and questioned for capability Figure 3.

Figure 3 Individual X- chart before improvement.

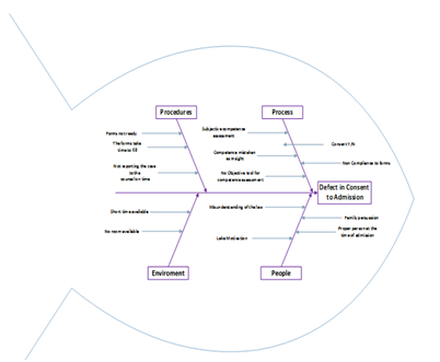
Analyze phase

(Figures 46) & (Table 7)

Figure 4 Brain storming .

Figure 5 Pareto diagram.

Figure 6 Fish bone analysis.

Defects Reported with Diagnosis

frequency

Schizophrenic`s Patients

82

Bipolar Disorder`s Patients

36

Depression`s Patients

20

Personality disorders’ Patients

24

Addiction`s Patients

28

Obsessive Compulsive Neurosis`s Patients

10

Table 7 Pareto Table

Improve phase

The Root causes analysis revealed that, Schizophrenia is the most prevalent diagnosis with the reported defects as regards the type of admission (Involuntary admission). The factors related to the defect in admission of such a diagnostic group are the misinterpretation of the concept of the insight, usually lacking in those patients with the other different concept, the Competence. The remedy of this problem needs either an objective instrument for the assessment of the competence to consent for admission or the assessment by the presence of a more expert psychiatrist, a consultant level.

Remedy selection matrix

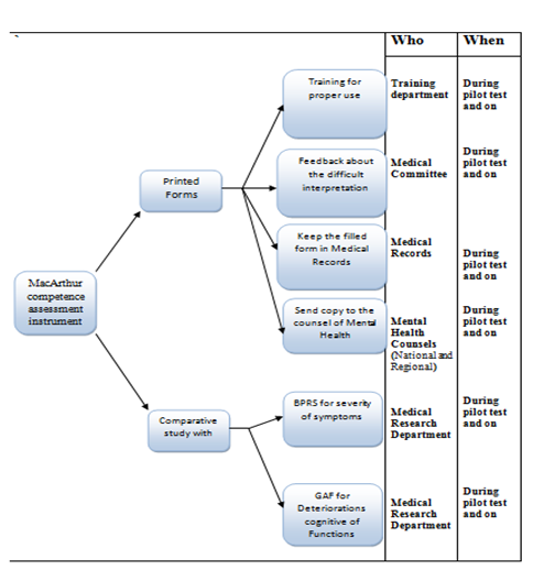
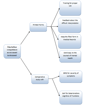
  1. The selected solution is a forensic instrument named MacArthur competence assessment toll for objective evaluation of competence according to the requirements of the Egyptian Mental Health law (Table 8).
  2. The instrument is a scale would be available in a printed form with the resident psychiatrist for the objective competence assessment and examining the patient`s ability to give an informed consent for the admission t the mental ill hospital (Figures 710).

Criteria of selection

Weight

Objective Competence assessment
By Resident Psychiatrist
Using Forensic Instrument Form

Evaluation by Consultant Psychiatrist

Cost

10

9

1

Effectiveness

10

9

9

Benefit

10

9

9

Risk

5

4

1

Total Score

290

195

Table 8 Remedy selection matrix

Figure 7 New detailed flow chart after improvement.

Figure 8 Tree diagram for the remedy.

Figure 9 Planning matrix.

Figure 10 Barriers and aids chart.

Failure mode and effect analysis (FMEA)

Function: a tool for objective competence assessment for consent to admission (Table 9).

Process step/input

Potential failure mode

Potential failure effect

Potential causes

occurrence

severity

detection

RNP

Design action

Design validation

Objective assessment of Competence using the MacArthur form

Non proper application of MacArthur form

Risk of wrong admission categorization (Involuntary)

No full participation of team

3

10

2

60

The resident Psychiatrist has to go through the MacArthur form to assess competence based consent

-Auditing by the consultant
-Auditing by the counsel

Table 9

Proving effectiveness and pilot testing

The project team prior to the final implementation of the new improved process decided to test its effectiveness in order to unmask the following:

  1. Feasibility for implementation of the new improved process decided in the reality context
  2. Explore resources that might be needed for the full implementation of the process.
  3. The acceptance of the users for the new process and the level of commitment needed by each user to reach full implementation.
  4. The barriers identified as to the full implementation of the process.
  5. The effectiveness of the new process to meet its desired improved outcomes
  6. The team selected the pilot testing in view of its accuracy and realistic features.

Implementation

After the pilot testing the project team is ready to begin full scale implementation. Before implementation of the new improved process the project team addressed the following issues leaned from the pilot study:

  1. Barriers determined.
  2. Countermeasures addressed.
  3. Process prove efficacy under ideal performance conditions.
  4. Leadership and commitment for the full implementation phase in order to define the accountability.

Changes inflicted by implementation requires

  1. Clear plans for deployment and Empowerment.
  2. Change management plan.
  3. Clearly written and documented procedures.

Preparations

  1. Involvement of process owners (Admission team)
  2. Training for the end users (Resident Psychiatrists) to obtain the desired outcome.

Change in processes that involve:

  1. Change in the working methodologies.
  2. Roles plays are essential (Table 10 & Figure 11).

Control variable

How measured

Where measured

Standard

Who analyze

Who acts

What done

During admission process; the Clinical versus the objective assessment of competence

MacArthur objective assessment form

Preadmission room 3

relevant Score is written to explain the type of admission

Resident Psychologist

Resident Psychologist

Systematic questions and filling the form and calculating a score

Table 10 Control Phase

Figure 11 Individual X-Control chart after improvement.

The control chart is displaying that

  1. The process is Stable after the improvement
  2. The process gets more capable and the variation is minimized (Figure 12).

Figure 12 Audit the control feedback loop.

New Sigma Level to be calculated

  1. According to data collected in the pilot testing and early implementation:
  2. Total number of units = 100
  3. Opportunities for defect per unit = 4
  4. Numbers of defects (non-compliance) = 4
  5. DPU= 5/100 = 0.05
  6. DPO = 5/100 × 1/3 = 0.016
  7. DPMO = 166
  8. Sigma level = 3.83 (Yield 99%) compared to sigma level before improvement that was 3.55 (Yield 98%).

Summary and conclusion

  1. After legalization of the Egyptian Law of the Care of the Mentally Ill Patient, this is the first effort to measure competence of making admission`s decision in Egypt with the use of standard and objective assessment tools.1
  2. The current project is aiming for improvement the compliance to the new Egyptian law by objective assessment of the competence.
  3. The project improved the performance of the psychiatrists in taking consent for the admission to the mental ill hospitals.

Recommendations

The compliance to the conditions of the Updated Egyptian Mental Health Law5 through an objective assessment tools though proved it effectiveness to improve the performance and reduce the money leak in the mental health facilities, yet it requires more training and continuous improvement using this new tool (MacArthur assessment tool) and to search for more types of improvements in the process of admission.

Acknowledgements

None.

Conflict of interest

The author declares that there are no conflicts of interest.

References

Creative Commons Attribution License

©2019 Elghazali, et al. This is an open access article distributed under the terms of the, which permits unrestricted use, distribution, and build upon your work non-commercially.