Submit manuscript...
eISSN: 2469-2794

Forensic Research & Criminology International Journal

Review Article Volume 2 Issue 5

The Internal Machinations of Cocaine: The Evolution, Risks, and Sentencing of Body Packers

Andrew O Hagan, Isobelle Claire Harvey

Department of Science and Technology Nottingham Trent University, UK

Correspondence: Andrew OHagan, Department of Science and Technology Nottingham Trent University, Clifton Lane, Nottingham NG11 8NS, United Kingdom, Tel 447-950-875-563

Received: July 29, 2016 | Published: September 14, 2016

Citation: Hagan AO, Harvey IC. The internal machinations of cocaine: the evolution, risks, and sentencing of body packers. Forensic Res Criminol Int J. 2016;2(5):191-203. DOI: 10.15406/frcij.2016.02.00071

Download PDF

Abstract

Body Packers or Drug Mules, as they are often referred to, represent a method of drug trafficking that has gained popularity since the 1970’s. It appears to be most popular as a method of transporting powder drugs such as Cocaine and Heroin; as it is a surreptitious method of couriering, there is little mystery as to why the method was developed. This review aims to decipher why there is the necessity for this dangerous and flawed method of trafficking, focusing on cocaine in particular. The paper will review the evolution of cocaine body packing, how legislation and the cartels worked together to force the development of drug mules, and the effect this method of trafficking has on the individuals who become the packers, or ‘mules’. A thorough understanding of the development and risks associated with this most dangerous practice, may contribute to the efforts to eradicate this method of cocaine trafficking.

Keywords: cocaine, trafficking, body packing, forced development

Introduction

What is a body packer or drug mule? Body packers traffic drugs via the ‘corporal concealment of illicit drugs either by swallowing packets of drugs or inserting them in body cavities’.1 Whilst drug mules employ internal and external trafficking methods.2 The terms body packers and drug mules shall be used interchangeably throughout the review. Cases have been reported of ‘packages stored in the rectum, vagina and … the ear’,3 there are also those who will ingest the packages. These will pass through the gastro-intestinal tract until they can be expelled via defecation. ‘This process should take long enough for the person to get through customs, and it is not uncommon for constipating agents to be used to aid this method’.4 If the body packer completes the journey without complications (which is not uncommon) they will proceed by expelling the packages and the cocaine will be recovered and sold illicitly. However, as mentioned before there can be complications involved in the process. There are dangers associated with body packing that are not commonly known Figure 1.5

Figure 1 Small Cocaine Packages Evacuated by a Patient.5

There is proof of a correlation between drug use and drug trafficking, with those who abuse likely to also smuggle. “Trafficking was often motivated by a need to support consumption”.6 The study conducted on previous drug traffickers by Campbell and Hansen linked continued trafficking to five areas:

  1. Punishment (by authorities or other traffickers)
  2. Self-image and identity
  3. Social ties
  4. Life course changes and
  5. Drug use/abuse6

Their focus was on the difficulty their subjects found when trying to leave the organisation. But the study mainly highlighted the incentives that people are subjected to when asked to become a trafficker, be they body packers or no. However, “drug couriers smuggle for reasons other than drug abuse and dependence, such as for earning a lot of money or simply because of ignorance or trust in another person”.7 People who are recruited through the latter examples are vulnerable to the dangers of body packing, as without prior knowledge of the drugs they are carrying and their toxicity, they could be completely unaware of just how much danger they are in. Anyone who inserts these packages into their body is at high risk of so called, “Body Packer Syndrome”4 which is a common occurrence with this method of trafficking. It is a blanket term used to encompass ‘the intestinal blockages and packaging rupture (which can lead to drug toxicity)’,4 common with Cocaine body packers. This potential outcome requires customs, and hospitals surrounding both the target airport and the departure airport (for those who decide not to carry the packages); to have procedures in place to deal with drug mules who may already be suffering from the aforementioned condition. In such cases immediate action must be taken to retrieve the packages without damage to the carrier, and deliver them to the authorities. But why are these procedures necessary?

A fairly recent development in trafficking, cases of cocaine body packing were first discovered around 1975.1 But why has this technique been developed? Cocaine is a Class A substance under the Misuse of Drugs Act (MDA) 1971.8 Under the same act, section three states that “the importation of a controlled drug… is hereby prohibited”.9 Illicit suppliers have been present, in varying degrees, since the introduction of Cocaine to the UK. Once taken out of common place medicines and libations, Cocaine could solely be procured via prescription. It was initially the General Practitioners (GPs) and Psychiatrists of Great Britain that supplied cocaine to the public, after Cocaine was placed on the schedule of the Poisons and Pharmacy Act 1908.10 There was flagrant abuse of this system and it is said the “the credit for reintroducing cocaine to the British system must go to a Nigerian addict… in 1954”.10 ‘This man and two others persuaded a GP to stock cocaine for prescription. The Nigerian addict and two others took large prescriptions of the drug and were suspected to have distributed the drug to others.10

Increased restrictions thereafter were created so that only “specially licensed doctors”10 could prescribe cocaine. This change coincides with the spike in illicit cocaine trafficking, distribution and supply during the 1970’s, a prime example of the evolution of drug trafficking. Much like a hydra in Greek mythology, cutting off one head causes two more to grow, and drug trafficking is a beast that constantly develops and grows new ways to circumnavigate the restrictions placed on trafficking by the government and other authorities. Relentlessly, these authorities have sought out these methods to identify trafficking routes. Fairly recently, severe restrictions were placed on oversea trafficking, in the main cutting off that avenue of operation. New methods of trafficking have sprung into being, developed to maintain a continuous supply of cocaine for distribution within the UK, with much success. Body packing is an example of new trafficking approaches used by both organized and amateur crime.1 Body packers will ingest packages of cocaine that will amount to around ‘1kg of cocaine divided into smaller packages containing 3-12g each’.11 These packages were initially “balloons, condoms, aluminum foil, or latex gloves. However, these first packets often tended to burst resulting in the loss of drugs and subsequent death of the body packer”.12 The ‘lethal dose of cocaine ranges from 1 to 3 g’,12 so even one ruptured package could lead to acute cocaine toxicity and, if immediate action is not taken, death Figure 2.13

Figure 2 Examples of Internal Cocaine Packages.13

“(A) Photograph of current taped body packs. (B) 3-D reconstruction of similar packs on CT with a good display of the radiolucency of the small packs. (C) Same packs as in (A) and (B) in abdominal window. (D) After changing (C) into lung window the small packs become detectable, as does their radiolucent rim. (E) Photograph of a black rubber coated condom pack (left) and a taped and heat-sealed transparent pack (right). (F) 3-D-reconstruction of both packs in (E) with a clear depiction of the different densities”.13

As this method of drug trafficking has become more sophisticated and developed over time, new packaging has been produced. Now, “drug packets are machine produced and therefore uniform in size and weight. These newer packets consist of highly compressed drugs in several layers of latex”.12 Many published articles have found that the development of this new packaging has reduced fatalities and even the chance of packaging rupture during transit. If the body packers are successful in transporting cocaine through customs they will be distributed to suppliers and dealers. In 2015, street level cocaine costed approximately 52-70euro14 (£38.7-£52.0) depending on the purity. Which means one body packer on average would be carrying £42,000 worth of cocaine within their bodies. That is if the cocaine was of street level purity which at the price mentioned above would be in the region of 10%. However, the cocaine smuggled by the body packers would normally be found to have a purity of at least 80%. Making 1kg valued at over £300,000.15 This is an attractive prospect as the method presents itself as less detectable and highly lucrative. These factors were probably reasons for the initial development of body packing as a method of cocaine trafficking.

In this review there will be a focus on the treatment of body packers when either arrested at customs, or those who voluntarily proceed to the nearest hospital before transit. There have been developments that have evolved alongside the increasing popularity in the use of body packers for cocaine trafficking. These new methods of treatment include non-surgical pathways which have been developed to retrieve the packages without increased risk of rupture. The treatment of the body packers, pre and post retrieval, is imperative to understanding this route of trafficking. Further to this there will be a review on the judicial process and how body packers are prosecuted, if there are allowances, and why. Understanding this process may identify areas that can be used to educate potential candidates for body packing about the dangers and results of their actions. This education could be used to reduce the appeal of becoming a body packer; but further information on the types of persons who could be induced to become a body packer will have to be identified. A look at research done into risk groups and past body packers will be necessary. This review will perhaps allow a new course of action, against the use of body packers, to be identified.

Discussion

An (R) evolutionary battle

Briefly mentioned in the introduction, body packing is a fairly modern method of trafficking cocaine. To understand why this method of trafficking was developed, an understanding of the history of cocaine trafficking must be established. Body packing appears to be a neoteric method of transcontinental trafficking. Therefore, efforts will be focused on international trafficking and how it has evolved. Cocaine was originally a legal substance, it was first discovered by the developed world in Venezuela in 1499.16 Coca leaf “grows most vigorously in hot damp forest clearings, though the most desirable leaves, those with the best taste, come from plants grown on drier hillsides.”16 As the coca plant grows in hot climates, it indicates why it took so long for cocaine to be introduced to Britain. Nearly 400 years later in 1841 Sir William Hooker was appointed as director of Kew Gardens.17 “Hooker sent Kew-trained botanists and gardeners around the world.”17 He was looking for plants “that appeared to have the faintest economic potential”.17 He wanted to grow plants that could produce commercial products such as medicines. But it wasn’t until 1857 that a scientist by the name of Pizzi produced a sample of purified cocaine.17 Cocaine was recognized as a stimulant as early as the 1860’s;17 but cocaine only became a true commercial product when, in 1884, Karl Koller produced a paper proclaiming that he had “discovered that cocaine was an effective local anaesthetic”.17 Two years after this discovery, a drug producer by the name of Merck began producing “cocaine by the ton”17 as research and medicinal interest for the substance peaked. Germany was a powerhouse of cocaine manufacture in the late 1800’s. ‘Merck was importing raw, semi-refined cocaine from Peru by 1887, and from then until 1913 Merck’s company produced 76 tons of pure cocaine. This was the equivalent of 3 tons a year, whilst official reports stated that only 1 ton was required for medicinal use per year’.18 So it could be assumed that the excess 2 tons were being used by the commercial market for the production of coca wines, soft drinks and food stuffs, or perhaps even illicit use Figure 3.19

Figure 3 Advertisement for Hall’s Coca Wine.19

By the 20th century, Cocaine could be purchased without prescription and was sold openly on the streets’.20 Cocaine was being used as an additive in different libations and over the counter remedies. “Medicinal wines” had been in production since 1868, and were originally sold in pharmacies.19 The ready availability of cocaine throughout the mid-1800s to early 1900s meant that no illicit trafficking of cocaine was required. It was only as restrictions were placed upon the sale and availability of cocaine that the illicit market flourished. As less cocaine was required for kosher uses, importation of cocaine was increasingly scrutinized. This lead to an eruption of illicit trafficking. The dilemma for cocaine trafficking is illustrated in one term, legislation. The first restrictions on Cocaine arose with the creation of the Pharmacy and Poisons Act (PPA) 1908, where Cocaine was mentioned in the inclusion ‘Alkaloids, all poisonous vegetable alkaloids and their salts’.10 In the early 1900’s the British population alongside others, were beginning to become disillusioned with the “wonder drug”.21 Scientists across the globe were being more verbal in their view of cocaine’s iniquity.7 The PPA also indicated that amounts of “1 or more percent of coca alkaloids”7 had to be controlled by pharmacies, which in turn had to be approved by the authorities.7 However, at that time the purchaser did not have to provide a written prescription,7 even for the most “potent preparations”7 which indicates that cocaine was still relatively easy to acquire. It can be safely assumed that whilst a black market was probably already established at this time; it is unlikely that such illicit trade would have been sought, since cocaine had very few strictures.

War, as ever, was a contributing factor to change. In 1916 accounts arose of cocaine being “peddled by prostitutes”10 with the aim of delivering the drug to Canadian soldiers. These prostitutes most likely embody the origins of illicit drug trafficking. The act of these women supplying soldiers with prohibited substances indicates a silent but very cognisant black market, which even then was attuned to the needs of its dependents. The Defence of the Realm act was amended with regulation 40B which stated that “the gift or sale of intoxicants (an intoxicant being ‘any sedative, narcotic or stimulant’) to a member of His Majesty’s Forces, with intent to make him drunk or incapable, was punishable by imprisonment up to six months”.10 However, this only restricted the sale and gifting of cocaine, there was no such ruling on the possession of cocaine. Later, an Army Council Order “forbade the sale of cocaine, and other drugs, to any member of the forces unless ordered by a doctor”.10 These rulings did not seem to impact upon the cases of intoxicated soldiers, and so it was appealed that those in possession of drugs should also be held liable for the penalty of supply.10

These amendments finally formed the consensus that only “authorized persons”, such as medical practitioners, or those with permits from the secretary of state should be allowed to possess cocaine and its preparations in concentrations above 0.1%.10 These directives were initially outlined under the Hague Convention, but did not come fully come into force until 1920.10 In 1925, the Hague Convention was used to place legislative powers upon the prohibition of importation and exportation of cocaine to signatory countries.22 However, the European manufacturers were getting around this problem by shipping their goods to non-signatory countries such as Japan.22 Having discovered this, international bodies called for the 1931 Geneva Convention. This convention not only addressed cocaine but heroin and their derivatives.23 The convention stated that all the signatories must: estimate how much of the substances they would require for legitimate purposes annually, whether these numbers were for domestic use or export, place limitations on the manufacture with regards to the estimated requisite amounts, restricting signatories from exporting their produce unless for legal means, and processes for eradicating illicit trafficking and manufacture.23 This is a primary instance of international drug trafficking regulation.

In 1936 a new Geneva Convention was held specifically to combat the illicit trafficking of dangerous drugs. This outlined that severe punishments and penalties were to be set against anyone who was proved to be either: manufacturing, converting, extracting, preparing, possessing, selling, distributing, gifting, transporting, importing or exporting, any of the controlled substances mentioned throughout past conventions,24 this included cocaine. This was the end to claims of legitimacy for excessive production of cocaine, as governing bodies were expected to prosecute anyone found to be involved with cocaine at any stage.24 This preventative action could have been the call to arms for criminal drug traffickers. The regulated and legal routes of supply had become increasingly steeped in legislation; yet the demand for cocaine was still large, and ways to secure an illegitimate supply without the bureaucracy would have started to become an attractive, and potentially lucrative, business prospect.

After the 1930’s the cocaine manufacturers were forced to rely on subterfuge to export their goods. This was mainly because “a system of import and export certificates had been devised”;25 this meant that the transportation of any drug could only be permitted if a certificate could be produced proving the cargo was destined for legitimate purpose.25 The cartels would then mislabel shipping labels for bulk batches of cocaine, whilst smaller shipments were sent via post or couriered onto outbound freighters.22 These methods were used in combinations depending upon the manufacturer,22 a fact that is still true of modern cocaine producers and distributers (albeit the methods may have changed slightly). However, these varied trafficking methods may have had limited effect because the availability of cocaine was said to decline further between the 1940’s-50’s.26 Cocaine was seen as an indulgent drug not affordable to the masses.26 As other drugs such as alcohol were cheaper and more easily attainable cocaine took a back seat, which is not to say that cocaine had disappeared. Quite the opposite, but the demand had reduced as well as the supply26 leading to the decline.

The 1970’s marked the return of illicit cocaine trafficking, the cocaine supply expanded via three factors;

  1. The application of new and effective distribution processes
  2. Technology to reduce price and increase availability
  3. Loss of institutional memory by government leaders.26

This was most noticeable in South America, where the cartels were taking advantage of the lackadaisical manner governments were taking since cocaine trafficking regressed.26 The international governing bodies responded with further legislation. Even though trafficking via aviation was a problem, the majority of bulk cocaine was, and still is, being transported the old fashioned way, across the oceans and seas. In 1988, the United Nations held a convention addressing Illicit Traffic in Narcotic Drugs and Psychotropic Substances. The focus was on the cartels using private and commercial vessels to transport cocaine.27 An exemption in legislation stopped coastal authorities from exerting their powers over foreign ships in their territory.27 Even if a ship was suspected of carrying illicit drugs they could not be intercepted; authorities could only instigate hot pursuit or constructive presence, until the vessel was docked.27 However at the 1988 convention, international cooperation was called for so that the authorities could work together to suppress any such vessel flying its flag on the high sea that was believed to be engaged in illicit activity.27 This would allow for an earlier commandeering of the accused vessels, but the provision that there must be belief of illicit activity could be problematic for authorities, increasing response time whilst evidence is collected.

The cocaine industry was estimated to be worth approximately $88 million in 2008.28 Coincidently, in 2008 UNODC reported that 712 of the 865 tons of cocaine produced, had been seized,28 but this was tempered by the fact that the purity of the cocaine was declining.28 As a result of this, it is possible that there was considerably more than 865 tons of cocaine in circulation. This is indicated by the consumption of cocaine. Figure 4,28 shows that the amount of purity adjusted cocaine available for consumption worldwide in 2008, equated to 502 metric tons. This is significantly more than the 153 tons of pure cocaine that should have remained after seizure according to UNODC.28 This indicates that adulteration of cocaine increased the amount available for consumption meeting the demands of its dependents and maintaining usage levels Figure 4. In 2013 UNODC reported that up to 902 tons of pure cocaine had been produced, of which 687 had been seized.29 The sizes of the seizures have decreased significantly in comparison to 2006-200829 as shown in Figure 5.29 Since the level of cocaine production appears to be relatively stable, this indicates that more pure cocaine is reaching its desired destination and being distributed. This further enforces that varied transportation methods are increasing the chance of distribution. It also emphasizes the resilience of the cocaine industry Figure 5.29

Figure 4 “Cocaine production, seizures, and supply to markets, 1990-2008”.28

Figure 5 “Average Size of Cocaine Seizures by Mode of Transportation, 2006-2008 and 2009-2014. Note: Excludes cases in which the mode of transportation was unknown, not applicable or specified as “other”. The values in the figure are based on 4,714 seizure cases by air, 5,817 cases by road and rail and 244 maritime cases, for 2006-2008. For 2009-2014, the figures are based on 13,058 seizure cases by air, 8,415 cases by road and rail and 843 maritime cases”.29

If this much cocaine can be seized without impacting too much on the multi-billion dollar profits entering the illicit market, then one or two shipment seizures will not affect the profits either. However, alternate methods of trafficking were obviously developed due to increased nautical legislation and seizures, such as aviation, postal services28 and body packing. Aviation is commonly used by South American, Caribbean and Central American distributers to transport their illicit materials to Europe.28 In 2008 there was a decrease of seizures28 indicating that the distributors had indeed produced new methods to pass cocaine under the noses of border controls. In Squeezing the Balloon, Friesendorf states that the US air interdiction program (1980-2001) “caused the shift of the cocaine industry from Peru to Columbia and diversified drug smuggling routes and methods”.30 The US initially sought to restrict planes transporting coca leaf or paste to labs in Columbia where it could be converted ready for distribution.30 The overt methods employed for this feat by the US included the identification of suspicious planes that would be subsequently forced to the ground for searching, whilst non-compliant planes would be shot down.30 This approach worked until Coca production was relocated to Columbia and smuggling became an increasingly used method of trafficking.30

In 1987 it was estimated that there were 1300-3500 flights per year, or 3.5-20 each day;31 the 1988 drug act was meant to increase interdiction powers, but there was no evidence of any reduction in air drug trafficking.31 Between 2009 and 2014, 20% of 455 tons of cocaine (91 tons) were seized from air trafficking methods.29 If each flight carries approximately 6kg29 then the minimum number of flights trafficking cocaine would be around 15,167 or 5,056 each year. 1,500 flights more than the maximum number of flights in 1987 reflecting both increases in production and trafficking of cocaine, as well as increased trafficking prevention measures. But this does not indicate a reduction in the methods employment, quite the opposite in fact.

Both aviation and nautical trafficking methods could supply hundreds of metric tons of produce to Europe, whilst smuggling would courier much smaller amounts. However, the threat of confiscation and prosecution must have been present enough to force the development of the smaller scale smuggling methods mentioned earlier, which likely includes body packing. The continuing evolution of cocaine trafficking is a “cat and mouse” story between new legislation and the efforts of cocaine producers and distributors to find loop-holes and blind spots in the system. Both are contributing factors to this accelerating momentum behind cocaine trafficking, and the new developments in trafficking methodology that we see in today’s modern society.

One organized line of powder

Since the tenuous beginnings of the prohibition on Cocaine, there have been organized groups willing to continue the production and distribution of the addictive substance. Fuelled by the enticing monetary incentive, these groups created sophisticated production operations, trafficking routes and bureaucratic infrastructure, purely for the retail of Cocaine. The primary groups could be technically classified as semi-legal. The first “cartel was formed in Switzerland”32 around 1910;22 the cartel was formed of eight disgruntled pharmaceutical companies that wanted cocaine to be legalized.32 They named themselves the Cocaine Manufacturers Syndicate; and worked on the tenuous loophole that they could sell their product wherever it were legal.22 The syndicate had no limitations on the amount of cocaine they could produce, and took various measures to be able to do so, including forcing prices of the raw materials to be reduced by clever marketing.22

Most medical bodies worldwide had lost interest in Cocaine by 1910, as the side effects were deemed to be too many and too potent. These companies produced the drug regardless of new legislation and lack of legitimate buyers; producing tons in surplus that miraculously, and to the syndicate’s full knowledge, appeared on the black market.22 The Cocaine Manufacturers Syndicate remained successful and lucrative until the 1930’s when Japan overtook the syndicate due to pure size. By the 1930’s Japan produced 23.3% of the world’s cocaine, dwarfing the USA (21.3%), Germany (15%), the UK (9.9%) and France (8.3%).22 The Japanese were producing much in excess of the required amounts, and all were being diverted to the black market, the fact of which was only discovered at the close of World War 2.22 In 1932 amphetamines were developed that came cheaper and more readily available than cocaine.33 This removed the demand for cocaine and so production and distribution diminished until the 1970’s.33 This heralded the birth of modern South American Cocaine Cartels. In 1989, figures suggested that Bolivia accounted for 32.7%, Columbia 9.6%, Ecuador 0.1% and Peru 57.6% of all coca leaf production in the Andean region of South America.34 Modern Cocaine Cartels originate predominantly in South America, which have extensive international outposts and operations. These cartels are now so sophisticated that they can be referred to as “governments within governments…well prepared to export drugs or terror for profit”.32 Most of the European cocaine originates from Columbia28 and is progressed to Northern America and Europe via numerous trafficking methods. Transcontinental trafficking methods had to be developed by Columbian cartels to supply Europe with their produce, but as more trafficking regulations were brought into effect, the cartels had to get inventive. Figure 6,29 shows the trafficking routes used for cocaine distribution in 2015 Figure 6.29

Figure 6 Main Global Trafficking Flows of Cocaine.29

The existence of the cartels is a driving force behind the evolution of drug trafficking. The demand for illicit cocaine spawned the cartels, and they in turn rose to the challenge of delivering the desired product. As discussed in the previous section, legislation produced by well-meant governments was an evolutionary cofactor. As the legislation changed giving further powers to land, air and nautical authorities; there became an increased risk of shipment losses to the cartels. This in turn forced the cartels to create new, risky and potentially life threatening adjustments to their choice of courier. In the late 1920’s to the early 1930’s mislabeling drug shipments was the preferred method for bulk drug smuggling.22 Modern trafficking also involves sea shipments alongside aviary shipments and smuggling.22,27,28 Most aviary and sea shipments are disguised, but neither to the extent of smuggling; which is a blanket term covering many different methods of trafficking such as: luggage, strapping, clothing, post, freight and internal.3

The reason internal packing was invented is no mystery. Border agencies find body packing a much harder aspect of smuggling to control, and rely on intelligence to guide them to new trafficking routes and eventually arrests.33 It does not seem that many body packers are discovered when entering customs unless the unfortunate occurrence of package rapture has ensued. Body packers are usually discovered due to “drug induced toxic effects, intestinal obstruction, or medical assessment after detention or arrest”.35 All indicating that the worst scenario of package rupture must have occurred, causing the requirement of medical attention. Obviously intelligence does contribute; otherwise some of these persons would not be under arrest. However, it seems like more luck is involved than anything else in discovering body packers. This would prove attractive to cartels trafficking the drug, because with only one constant variable causing detection, the advantages would well outweigh the risks. A low detection rate would lead to more distributed product and increased revenue. There is also proof of improvement to cocaine internal packaging,4,5,36 which could further alleviate risk of detection, creating an almost perfect smuggling method.

Side operations

Since it has been established as to how and why body packing came into being, what must then be investigated is how the cartels convince people to enter into such a risky venture. Intriguingly, volunteers for such a method are never in short supply. In the following section the reasons why there is always another desperate, naïve, or corrupt individual, willing to ingest the materials supplied to them, will be explained. But there is yet another disturbing facet to body packing that has barely been discovered. There are individuals that cannot choose for themselves. Human slavery is as deeply immersed within the organized crime circuit as drug trafficking. It is not such an enormous leap to combine the two “enterprises” to create what would surely be viewed as a genius marketing strategy. But is there any proof of this happening?

UNODC conducted an interview with a body packer that had been sold into the possession of a man, who then forced her into the position of smuggling drugs.37 The interview reported how she and many others had been force fed the balloons holding the drugs and taken to an airport.37 Using human slaves as traffickers would be a desirable option, as the ‘couriers can be utterly dispensed with’38 and will ‘bring in a profit themselves’.38 This diversification of the original aim would more than likely increase profits for less risk and cost Figure 7.39 UNODC reported that 73% of female trafficking victims and 27% of male trafficking victims were used for crime ventures other than forced labour, sexual exploitation or organ removal.39 These other ventures would probably include drugs trafficking, using the victims of human trafficking as drug mules. There were 27,052 victims of human trafficking between 2010 and 2012.39 Therefore, there is plenty of statistical evidence to suggest that many of these men and women were used by organized crime circuits for drug trafficking. These victims would be placed alongside those who were given more of a choice in their actions.

Figure 7 Forms of Exploitation among Detected Trafficking Victims, by Region of Detection, 2010-2012.39

Powdered temptation

Throughout this review common themes have been registered; money, criminal activity and desperation are common factors behind a person entering any part of the cocaine industry. This discovery has led to the conclusion that there is no such thing as a “risk group” when it comes to deciding what types of person would be most likely to become a cocaine mule. What actually matters is the motivation or even coercion behind their actions. Constructed profiles followed by the media place Columbians who are in desperate situations2 as most likely to enter such a venture. However, more recent research has indicated a “diversification in the social, national and ethnic composition of cocaine couriers”;40 expanding to include groups such as “old men, entire families with children, young blonde students and European tourists”.40 Statistics indicate that most body packers are male but the percentage of female body packers rose from 15 to 19% between 1989 and 1995;2 if that trend has been consistent for the past twenty years then potentially 47% of all drug mules could now be female. This would again lend to the idea that there has been increasing social diversity found in drug mules. There are worldwide fluctuations in the major nationalities of arrested body packers, with different countries reporting different nationalities as major offenders.41

Since there is no specific group of persons who are likely to become body packers it is the motivations behind their reasons for becoming a drug mule that must examined. In a study by Harper et al.2 It was reported that only 18% of the people seized were carrying drugs internally, the larger proportion carried the drugs in their luggage.2 This indicates that body packing has never been a particularly popular method. However, since the study was only on reprimanded traffickers it could be suggested that body packing is a more successful method of transporting the drugs without detection. Fleetwood reports that most drug mules are not apprehended, and all research is conducted on offenders who have been imprisoned,41 which lead to studies that may not be representative. The implied success of using body packers goes some way to explain the development of the method. But, what is not accounted for is how the cocaine distributors are in a position to convince such a large and varied dynamic to undergo such an ordeal. In view of the fact that body packing is potentially life threatening there must be significant incentives in place to convince the packers to undertake such an ordeal. Harper indicated that the position of drugs mule is a ‘poorly paid, high risk, low-status role’2 that could be left to people with little or no choice left to them.2 However, the research mentioned in the introduction conducted by Campbell and Hanson, sums up the motivations of traffickers, including body packers, into five neat and all-encompassing categories as illustrated by Table 1 below.42

Punishment

“Most informants expressed fear of incarceration or of being killed by cartel or gang members”.42 This mirrors the study by Tracy Huling who interviewed incarcerated women in US, most of whom had been violently forced to smuggle drugs through American Customs.43

Self-identity/image

The allure of wealth accumulation and respect are primary factors for many who weigh decisions of entry into or exit from illicit drug trafficking’.42 Large one off payments that allow the purchase of luxury items could be a major incentive in entering or staying in “the game”. However, there are two extremes with little middle ground. It is either an underpaid low level position or a very profitable job.42 This probably depends on factors such as: the amount smuggled, the danger, position of the mule within the cartel etc.

Drug use/Abuse

Use was common among participants in the current study, and trafficking was often motivated by a need to support consumption”.42 Some potential are approached by dealers or others who are aware of their abuse and probably their coinciding financial insecurity. They use this information to entice the person into running errands for more drugs, or money to continue their habit.42

Social Ties

“Family connections and social ties lead many into the trafficking world”.42 In some instances younger generations see their older relations involved with cartels and are invested into the business later voluntarily. Others like one woman in Huling’s study are threatened by family members to take produce.43

Life Changes

Large events in a person’s life, such as the death of a friend through related actions, or marriage and children can affect whether a trafficker enters or leaves trafficking.42 Some will enter trafficking to provide an income for their families, whilst most see it as a reason to escape.42 But what’s to stop other factors from interfering?

Table 1 Common Factors Associated with an Individual’s Entry into Drug Trafficking

Desperation is a common motivator with cocaine body packers; women in particular note this as their reason for taking the job. A study on female body packers noted that the women were either in life threatening situations such as being held at gunpoint until they succumbed, or strenuous financial situations where they had dependants.43 These women were coerced by lovers, affianced relations, forced by criminal organizations linked to the misfortunes of the women’s families, or even reached out to by distributors who knew of their financial problems.43 These women would be promised little or no money,43 which backs up Harper’s indication that body packing is a diminutive position. Unfortunately there is little difference to how the narratives end, for either the victims or the active players. There is little or no information on what happens to body packers that successfully make it to those who have purchased the illicit drugs. Without extensive interviews of those involved, any comment in this review could be considered mere speculation. However, hospitals have increasingly published articles on the care and treatment of body packers who have either voluntarily presented themselves, or who have been escorted in the custody of law enforcement officers. The treatment of body packers once they have been apprehended by the authorities could be a key deterrent to those who may be considering the venture voluntarily, as the penalties for this crime are severe as illustrated in the section, Unforgiving: Body Packers and the UK Legal System, below.

Treating the packers

Although less detectable, body packing still presents an extremely high risk to those who are sold, forced or volunteer themselves to the process. As mentioned previously many body packers that are detected are admitted to hospital. One packet of cocaine for ingestion usually contains 3-12g of cocaine, and the packer will swallow enough packages to amount to 1kg.11 They will line the gullet, by drinking petroleum jelly so that the packets will slip down to the stomach more easily.15 This is within the range for acute toxicity (1-3g for Cocaine11) if the packet ruptures, therein lies the risk; package rupture is the most common cause of detection for body packers, and is more often than not, fatal (‘68% of people will lose their lives when where severe cocaine intoxication occurs’44,45). Those who are exposed to package rupture undergo what is called Body Packer Syndrome. This is where a packet containing the drug (cocaine or otherwise) has ruptured4 or the drug has permeated the packaging46,47 in a sufficient quantity to cause toxicity. The symptoms of Cocaine toxicity include: “Tachycardia, hypertension, agitation, diaphoresis, dilated pupils, hyperpyrexia, seizures, chest pain, arrhythmias and paranoia”.5,48 Hospital staff will observe a body packer throughout the duration of their admission for these signs. If they become present then surgical action may have to be taken. However, cocaine toxicity is no longer very common,49 due to increasingly sophisticated packaging techniques. Early cocaine packets were concocted from materials such as: “balloons, condoms, aluminum foil, or latex gloves”.12 The use of these correlated with a higher death rate due to cocaine toxicity after package rupture.12 This type of packaging has been replaced by machine produced packages of highly compressed cocaine covered in numerous layers of latex.12 Packages for ingestion will be “round in shape and smaller in size (<2cm)”.50 Whilst those for rectal or vaginal insertion will be “oval in shape and larger in size, measuring 4-6cm in length”.50 Although not infallible the machine produced packaging has reduced the mortality rate of the process significantly Figure 8.4,12 Although body packers presenting with cocaine toxicity has decreased, there has been an increase in those who are admitted to hospital for stomach complaints such as: nausea, discomfort, or bowel obstruction.12 This of course means that body packers are detectable when looking for the right signs. ‘Body packers will usually be presented at hospitals because they have developed complications, such as drug intoxication, intestinal obstruction and occasionally following sudden death, or after arrest by customs officers who seek medical advice on their behalf’.36 There are also those who have become nervous and presented themselves to a hospital before transit,5 exhibiting no symptoms.

Figure 8 Type 4 cocaine packets as they appear after spontaneous evacuation. This type of packet (3 × 5 cm, 4-6 g of cocaine) contains hardened cocaine and is covered by paraffin. It is highly resistant to rupture or leakage”.4

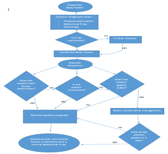
There are two potential pathways when an asymptomatic body packer arrives at hospital. For co-operative patients, those who have voluntarily presented themselves, or perhaps those who were coerced into couriering the drugs; they will undergo a physical examination and radiography to confirm their condition.5 Those who are non-cooperative (arrested) have the right to refuse treatment and examination, but they will be kept within the hospital and treated with laxatives and fluid diets until the packers spontaneously pass the packets.5 The radiography stage is imperative for any patient admitted who requires surgical treatment. “Radiological assessment is not only limited to the identification of packets but must also provide precise information about their number and exact location, both to ensure that none remains before the release of the suspect to the legal authorities and to recognize mechanical or systemic complications induced by the drug-filled ingested packets or their rupture”.50 “In the radiological report, it is… essential to specify the exact location of the packages in case of emergency surgical treatment reserved for the life-threatening complications of drug-packet ingestion”.51 However, radiology is not infallible, and there can be a problem with false negatives.49 Computer Tomography (CT) scanning can be used as a specific and sensitive method of Cocaine packaging identification.50,52 “Unenhanced CT is generally sufficient to identify the packets and their number and exact location”.50,52 This can also be used to locate ruptured packages due to the difference in density and irregularity in shape, with comparison to bowel contents etc.50 Once the patient’s status as a body packer has been confirmed and the location of the packages has been determined, the condition of the packer can be properly assessed Figure 9.5,53

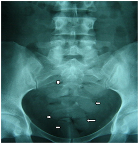
Figure 9 “Plain abdominal radiograph showing several cocaine pellets within the rectum and sigmoid colon (arrows)”.5

 

After radiography, the co-operative patients, providing no complications arise, may discharge themselves whilst still “packing”, which uncooperative patients cannot.5 The United States Department of Health Privacy Rule (2003), states: “health care providers are permitted, but not required to, disclose protected health information without the patient’s permission” to the authorities in order to “undertake an enforcement action”.5 This includes data regarding “federally regulated products or activities” and “to inform law enforcement about the commission, nature, location, victims and perpetrator of any crime”.5 Therefore the hospitals do not have to report a body packer who has willingly handed themselves in for medical treatment, to the authorities. In the UK, ‘health authorities may only disclose information on their patients to outside organisations, such as the police, when the patient has given consent or there is an overwhelming public interest’54,55 as stated under the Crime and Disorder Act 1998. Because drug trafficking affects everyone involved and even those not directly associated with the organizations; then a body packer being reported to the authorities could be deemed as within the public interest. If not, then only with the packer’s permission could the health professionals report them to the police. Further explanation will given later, but with the strict sentencing regulations adhered to by the British judicial system with regards to drug traffickers, even the most cooperative packer will be hard pressed to agree to such a release of information.

The uncooperative packers are more than likely to be those already within the care of the authorities, and subsequently cannot discharge themselves and will probably not escape the grasp of the law. These differences bring to light an obvious struggle that medico-legal professionals have to endure. Those treating the co-operative body packers would know that they were committing an offence, but would be bound by confidentiality agreements and the like, to not hand these patients over to the police. This of course immediately raises the question as to why the UK judicial system has not put into place further exemptions for legal professionals; so that they can more easily report body packers and such persons to the police or alternate authorities? It is possible that this is because most body packers admitted to hospitals are those who have already been arrested. Most research papers reviewed for this article were looking into persons who had been admitted to hospital upon arrest, when the custodial authorities believed that medical attention was required.48,56 However, again this brings attention to the fact that many research articles are conducted on drug mules who have been detained in custody,41 little is known about those who evade arrest. With patient confidentiality obviously an issue with reporting offenders, it is completely probable that many packers have been treated asymptomatically or otherwise, and have walked free. Those who have developed the complications such as drug intoxication and intestinal obstruction will have to be treated differently in order to preserve their lives, and ensure no damage is done to the drugs that can be used as evidence. ‘Initial management of suspected body packers is to determine whether or not illicit drugs are present in the gastrointestinal tract or vagina’.36 Once it has been determined where the drugs have been stored for transit then a plan for observation and assistance of expulsion can be produced.36 Intestinal obstruction seems to be more common than cocaine toxicity (which with developed packaging has fallen to less than 3%49) with most initial procedures including bowel evacuation.55 Following this, those with confirmed bowel obstruction would then be fed intravenously, no oral drinks or foods at all, until they have either passed the obstruction or underwent surgery.55 They are then released back into the custody of the arresting authorities.56

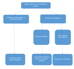
When Cocaine toxicity does occur then surgical procedures will be undertaken,49 as even a single ruptured package could be fatal. Signs of cocaine toxicity are indicative of this event and so invasive action must be taken. Drugs to counteract or become antagonists to the cocaine can be administered. “High doses of Chlorpromazine and benzodiazepine may only aid the patients until intensive treatments are available”.4 It is still likely that a patient will be submitted for surgery Figure 10.53 If cocaine packers are displaying extreme bowel disruption, cocaine toxicity and are in an unstable condition they will immediately be submitted for surgical treatment.53 The most commonly employed surgical method being Laparotomy. A study in 2008, recommended a standard operating procedure for body packers with complications. Laparotomy in the lithotomy position was initially recommended,44 then, as shown in Figure 11,44 three customised routes of surgery were selected for different eventualities.44 The study by Veyrie et al.,44 considered many different methods of cocaine package extraction. Some of these methods such as endoscopic extraction were dismissed due to a perceived high risk of package rupture.44 Tract manipulation was often employed to encourage semi-natural expulsion of the packages.44 However, this depended on the situation, in some scenarios such as when the packages had resided within the stomach for an extended period, this method was deemed too dangerous to the health of the patient and a colostomy (where part of the colon is brought through the anterior abdominal wall and an artificial opening is created57) was employed for removal.44 ‘They concluded that conservative treatment of patients not displaying cocaine toxicity could be proposed; but for all other eventualities surgery should be undertaken, in such a way that all packages are removed not just those at risk of rupture’.44 Once the packages have been retrieved, hospital staff is to have no further involvement with those packages. ‘They are directly placed into the custody of the police so that a chain of custody can immediately be established and the integrity of the packages maintained’.55 These packages are then sent for identification and quantification at a forensic science laboratory; this information can be used during the sentencing of the body packer. This is, of course, if the body packers submitted for treatment are already under the arrest of the custom authorities or police. Again, a reflection of how studies mainly revolve around those who have already been arrested; not much is known about the final stages for individuals who have voluntarily presented themselves for treatment. It is suggested that hospitals will properly dispose of the retrieved drugs packages.5

Figure 10 Flow chart indicating the course of diagnosis and management of body packers.52,5

Figure 11 Surgical standard operating procedure based on the complication presented.43

However, arrest seems to be an advantageous position for body packers who exhibit complications. If the packers are treated within a Medico-judicial treatment centre they are likely to be less at risk; as those submitted to these establishments regularly present ‘more reliable packaging techniques, and decreased mortality and drug intoxication rates’.44 This suggests that packers who evade the authorities may be subjected to a much higher risk percentage, purely due to a lack of knowledge and standard operating procedure outside medico-legal establishments. Six out of nineteen patients were victim to package rupture and cocaine toxicity during the study by Veyrie, one of whom died. If this is the frequency within a low risk environment, one can only estimate the danger of the situation in unprepared hospitals. This danger, alongside the unforgiving sentencing regimes within the UK discussed later, could be deterrent enough to body packers as long as sufficient education is provided.

Unforgiving: Packers and the UK legal system

Under Section One of the Drug Trafficking Act 1994

  1. Drug trafficking means…doing or being concerned in…
  2. Transporting or storing a controlled drug”.58

When a body packer ingests the packets and boards a commercial flight to another country, they become a trafficker, invested in supplying the produce within them to its destination. Body packers will mainly be arrested under the Customs and Excise Management Act 1979 (CEMA), when they arrive in their target country, before it is undeniably certified that the trafficker’s goods are drugs. Section 50(3) and Section 170 of the CEMA concern the detainment of illicit suppliers. Section 50(3) states that; “if any person imports or is concerned in importing any goods contrary to any prohibition or restriction for the time being in force under or by virtue of any enactment with respect to those goods, whether or not the goods are unloaded, and does so with intent to evade the prohibition or restriction, he shall be guilty of an offence under this subsection and may be detained”.59 As all Class A drugs are prohibited items under Schedule 2 of the Misuse of Drugs Act 1971 (MDA), cocaine traffickers are exposed to the threat of detainment should customs suspect them. Whilst Section 170 of the CEMA 1979 states that;

  1. Without prejudice to any other provision… if any person
  2. Is in any way knowingly concerned in carrying, removing, depositing, harboring, keeping or concealing or in any manner dealing with any such goods, and does so… to evade any such prohibition or restriction with respect to the goods he shall be guilty of an offence under this section and may be detained”.60

Section 170 appears to be more concerned with someone who may have the illicit articles on their person than Section 50(3). This would incriminate the packer specifically, rather than the organization behind their actions. Most body packers are arrested at customs due to prior intelligence33 or complications.34 The CEMA allows customs to detain the suspected body packers and submit them to medico-judicial facilities nearby for radiographic assessment. If these detainees are confirmed to be drug mules and the packages have been retrieved from mule, the MDA is then used as a guideline for the sentencing of the individual. Around the world drug trafficking is managed judicially with an iron fist. There is very little, if any, leniency for those found to be exporting or importing drugs into a country. In many countries drug trafficking is remunerated with the death sentence. In 2007, 63 countries were resolved to retain the use of capital punishment for drug trafficking offences.61 The UK by comparison provides a relatively less extreme sentence for those arrested on trafficking charges. If a person is found to be guilty of an infraction of Section 3(1) of the MDA 1971 concerning the “importation of a controlled drug”,8 that person shall be charged using a set of guidelines. Under Schedule 4, Section 4 (3) of the Misuse of Drugs Act 1971, “supplying or offering to supply a controlled drug or being concerned in the doing of either activity by another”, is charged on indictment with the charge of “life or a fine or both”, for a class A drug.62 Note that Section 4 (3) also includes “being concerned in the doing of either activity by another”.62 This of course closes the loop hole of drug mules who claim coercion, immediately enforcing an impression of zero tolerance.

Life imprisonment represents the maximum sentence that can be submitted by the courts. But there can be factors mitigating such an extensive custodial sentence. “Until a change in sentencing guidelines in 1994, all Class A traffickers were sentenced according to the estimated street value of the drug imported. After 1994, however, sentencing changed from relying on the estimated street value to weight at 100% purity”.2 “Post-1994, age, plea and weight were statistically significant predictors of sentence length for Class A traffickers”.2 ‘Older traffickers (aged 35 years and over) had a longer mean sentence length compared to younger traffickers. Traffickers who pleaded guilty had a shorter mean sentence lengths compared to traffickers who pleaded not guilty. And as the weight of the consignment increased, so did the sentence length’.2 “Nationality, role, gender and children were not statistically significant predictors of sentence length”.2

Even though these factors had an effect on the sentence length it was nothing dramatic. The UK judicial system rules in the opinion that having a long sentence and heavy fine works as a deterrent against all forms of trafficking. There are very few to no mitigating factors that can alleviate the sentence by any great length. The intransigent sentencing guidelines arise from the case of R v. Aramah 1982. Pre-1994 it was determined that the more the trafficker was couriering, the higher the penalty. The presiding judge stated that “where the street value of the consignment is in the order of £100,000 or more, sentences of seven years and upwards are appropriate. There will be cases where the values are of the order of £1 million or more, in which case the offence should be visited by sentences of 12 to 14 years. It will seldom be that an importer of any appreciable amount of the drug will deserve less than four years”.63 As discussed earlier a body packer could be carrying separate packages amounting to 1kg of 80% pure cocaine within their bodies, which can have an estimated value of £300,000.15 This would place body packers transporting Class A drugs, within the sentence bracket of 7 years and upwards. In Aramah, the judge stated that “a confession of guilt, coupled with considerable assistance to the police, can properly be marked by a substantial reduction in what would otherwise be the proper sentence”.63 As with any crime, those who admit their guilt will be looked upon favorably from the offset; as the admission indicates a sense of responsibility on the defendant’s behalf regarding their actions. Their assistance to the police would be indicative of a sense of guilt, and baring that, an indication of a person whose actions were forced. But this is, with minor exceptions, the extent of mercy granted from the UK judicial system.

In Bilinski,64 claimed to be unaware that the drug he was transporting was heroin, instead insisting that he thought it to be cannabis.64 “The trial judge in sentencing the appellant to 12 years’ imprisonment said the fact that the appellant thought he was importing cannabis illegally and did not know it was heroin was irrelevant and the courts would not regard that fact as reducing moral blameworthiness”.64 This is a prime example of the obstinacy of the legal system. Drug trafficking is seen as extremely damaging to whole countries, inciting violence and illicit activities. Claiming ignorance to the type of drug being trafficked does not any less impact on the severe effect caused by those drugs reaching their distributors. Those found trafficking Class A drugs will be sentenced harshly regardless. Ignorance is commonly disregarded as an exclusion factor. A crime review focused on the sentence of a woman from Ghana, who had dependants back in her home country.65 She had been arrested upon the discovery at customs of a statue containing 787 grams of cocaine; which had been provided to the woman by her nephew who had paid for her plane ticket.65 The woman was sentenced to 10 years imprisonment but it was submitted that “drug couriers with dependent children who came from underdeveloped countries should be treated more leniently than other offenders, domiciled in the United Kingdom”.65 In this case it was stated that the deterrent of the sentence was not effective and that it was now being opposed on people who were susceptible and low-level.65 Due to the particulars of that case the court reduced the woman’s sentence to 8 years.65 This is again not an extreme reduction, and the length of the sentence indicates the tolerance that modern society has for drug trafficking and its eventual effects.

Not even those forced into trafficking are exempt from the unforgiving sentencing guidelines. ‘Women in America who had been exploited into drug trafficking were all convicted without mitigating circumstances’.43 Many were threatening with harm to themselves, their families or even their townships.43 But only one woman was acquitted and the other had her case dismissed due to public outcry. All and any others received full sentences.43 This example of ruthlessness from the United States is mirrored in the UK’s management of traffickers. This would, of course, include body packers. The evidence that leniency is a hard won, and evasive respite is all too obvious. One has to wonder whether those who undertake such an ordeal are aware of the potential outcomes. Or whether their desperation causes them to lose all thoughts as to future consequences. Body packers will face the same sentences as the other varying types of trafficker. The obvious lack of leniency within the judicial system regarding traffickers means that an arrested body packer’s journey shall conclude in a lengthy custodial sentence. This indicates the desperation of the people involved in the venture. What is worth the risk of over a decade of imprisonment? The next high, the money, the kudos? Or is it that most of these people are those who have been forced into becoming a drug mule? The inflexibility of the UK legal system appears to be an insufficient deterrent. It raises the question of what could stop this method of trafficking. If the medical or legal aspects of body packing cannot deter these drug mules and those who employ them, what will?

Conclusion

Like any illicit drug, Cocaine is “ultimately a consumer good, typically produced and distributed through illegal markets operated by people motivated by profit”.66 Because of the price incentives in the illicit trade, successful suppression in one area causes the trade to be displaced, resurfacing elsewhere.31,67 This can be applied quite easily to body packers; the method was borne from increases in aviary and nautical supply suppression, the traffickers required a method that was efficient but less conspicuous. But no assumption should be made about the success of the classical methods. All these trafficking methods are used in combination, producing complex trafficking patterns that international bodies struggle to control. But no matter how many pieces of legislation are leveled against cocaine trafficking, any impediment is overcome; which can be realized through the consistent levels of supply, availability and misuse.29 “In the UK, we have labored under the illusion that enforcement is effective”,67 but ‘ever increasing custom seizures have had no impact on cocaine availability’.67 “UK drug markets, as with drug markets in other countries of the world, have proved resilient, adaptive and impervious to law enforcement”.67 This will be partially if not wholly due to the successes of cocaine trafficking in its various forms. Considering body packers/drug mules, it is almost certain that if increased restrictions were placed against their use, another method would soon arise. However, perhaps eradicating the use of body packers is not the answer. Throughout this review the surgical management and sentencing of body packers and traffickers in general has been evaluated. The danger presented by this method speaks for itself, and the merciless sentencing guidelines are such because they are meant to act as a deterrent. However, “the majority is unaware of the severity of the penalties that they face on arrest”,67 what use is a deterrent when those most exposed to the potential repercussions are unaware of the outcome of their actions. This of course is not an excuse for those involved. Nevertheless, when looking into the types of people often enmeshed in drug trafficking, most are vulnerable, impoverished and easily coerced. Indeed, there shall be those who enter into body packing for the chance to advance their rank within a cartel or continue to fund an addiction; but it still indicates how meaningless these people are to the greater cocaine industry. Sentencing them obviously has no impact on the availability of cocaine or the success of cocaine cartels;29 so why should efforts be concentrated on the eradication of a trafficking method, which only further harms the body packers who may already be in desperate circumstances.

It is more likely that focusing efforts on the epicenter of the cocaine industry shall have increased affects. Government initiatives appear to focus on eliminating trafficking routes and cocaine crops, rather than on the people immediately involved in these processes. “The majority of drug crop cultivators are impoverished and marginalized peasants, whose livelihoods and security depend on drug crop cultivation in the absence of legitimate, viable economic alternatives. However, addressing the development needs of these communities has not been a primary concern for the UNODC or consumer nations”.67 If the crop producers were provided with a legitimate source of income fit to support them,67 then the financial incentive to grow cocaine crops would be eradicated, if not significantly reduced. Removal of the initial crop would surely reduce sales and trafficking of cocaine.68 This focusing of interest can also be applied to the conditions of those coerced/enticed into body packing. There are similarities between those who become body packers and those who are crop cultivators. Both groups are poor, desperate and more than likely threatened into their roles within the cocaine industry.1,41,43,67 If initiatives were proposed that provided these people with more security, increased opportunities to help them find legitimate work etc. then it is possible there would be a reduction in the number of body packers; as those targeted by cartels due to their problematic positions in life, would be less frequently available. As with most methods of trafficking there will always be someone who can be coerced or who will even volunteer to become a body packer.68 It is more likely that the solution to the eradication of body packing is linked to the inconceivable task of abolishing the cocaine industry altogether. Increased education and practical intervention, to target people who could be incentivized to become packers, should be made available; until the cocaine industry can be dissolved.

Acknowledgments

None.

Conflicts of interest

None.

References

  1. Bulstrode N, Banks F, Shrotria S. The Outcome of Drug Smuggling by 'Body Packers' the British Experience. Ann R Coll Surg Engl. 2002;84(1):35‒38.
  2. Harper R, Harper G, Stockdale J. The Role and Sentencing of Women in Drug Trafficking Crime. Legal and Criminological Psychology. 2010;7(1):101‒114.
  3. Beck NE, Hale JE. Cocaine Body Packers. Br J Surg. 1993;80(12):1513‒1516.
  4. Pidoto RR, Agliata AM, Bertolini R, et al. A new method of packaging cocaine for international traffic and implications for the management of cocaine body packers. J Emerg Med. 2002;23(2):149‒153.
  5. Neves FF, Cupo P, Muglia VF, et al. Body packing by rectal insertion of cocaine packets: a case report. BMC Research Notes. 2013;6(178):1‒3.
  6. Campbell H, Hansen T. Getting out of the Game: Desistance from drug trafficking. Int J Drug Policy. 2012;23(6):481‒487.
  7. Hergan K, Kofler K, Oser W. Drug smuggling by body packing: what radiologists should know about it. Eur Radiol. 2004;14(4):736‒742.
  8. Misuse of Drugs Act, Chapter 38, Schedule 2, 1971.
  9. Misuse of Drugs Act , Chapter 38, Section 3, 1971.
  10. Spear HB, Mott J. Cocaine and Crack within the British System: A History of Control. In: Bean P (Ed.), Cocaine and Crack: Supply and Use. (1st edn), The Macmillan Press, London, UK, 1993; p. 29‒58.
  11. Cawich SO, Williams EW, Simpson LK, et al. Treating cocaine body packers: The unspoken personal risks. J Forensic and Leg Med. 2008;15(4):231‒234.
  12. De Bakker JK, Nanayakkara P, Geeraedts LM, et al. Body packers: a plea for conservative treatment. Langenbecks Arch Surg. 2012;397(1):125‒130.
  13. Flach PM, Ross SG, Ampanozi G, et al. “Drug mules” as a radiological challenge: Sensitivity and specificity in identifying internal cocaine in body packers, body pushers and body stuffers by computed tomography, plain radiography and Lodox. Eur J Radiol. 2012;81(10):2518‒2526.
  14. European Drug Report: Trends and Developments. European Monitoring Centre for Drugs and Drug Addiction. Publications Office of the European Union, Europe, 2015; p. 1‒86.
  15. O’Hagan A. Controlled Drugs Expert and Senior Lecturer: Telephone Conversation with Isobelle Harvey, USA. 2015.
  16. Karch SB. The Inca and Spanish Conquests. In: Karch SB (Ed.), A Brief History of Cocaine ‒ From Inca Monarchs to Cali Cartels: 500 Years of Cocaine Dealing. (2nd edn),Taylor & Francis, USA, 2006; p. 1‒8.
  17. Karch SB. Botanists, Naturalists and Pedestrians. In: Karch SB (Ed.), A Brief History of Cocaine ‒ From Inca Monarchs to Cali Cartels: 500 Years of Cocaine Dealing. (2nd edn), Taylor & Francis, USA, 2006; p. 17‒30.
  18. Karch SB. A Beautiful White Powder. In: Karch SB (Ed.), History of Cocaine ‒ From Inca Monarchs to Cali Cartels: 500 Years of Cocaine Dealing. (2nd edn), Taylor & Francis, USA, 2006; p.101‒110.
  19. Karch SB. Celebrity Endorsements. In: Karch SB (Ed.), History of Cocaine ‒ From Inca Monarchs to Cali Cartels: 500 Years of Cocaine Dealing. (2nd edn), Taylor & Francis, USA, 2006; p. 31‒42.
  20. Karch SB. A New Disease Emerges. In: Karch SB (Ed.), History of Cocaine ‒ From Inca Monarchs to Cali Cartels: 500 Years of Cocaine Dealing. (2nd edn), Taylor & Francis, USA, 2006; p.79‒84.
  21. Karch SB. Genies and Furies. In: Karch SB (Ed.), History of Cocaine ‒ From Inca Monarchs to Cali Cartels: 500 Years of Cocaine Dealing. (2nd edn), Taylor & Francis, USA, 2006; p. 51‒68.
  22. Karch SB. The First Cocaine Cartels. In: Karch SB (Ed.), History of Cocaine ‒ From Inca Monarchs to Cali Cartels: 500 Years of Cocaine Dealing. (2nd edn), Taylor & Francis, USA, 2006; pp. 111‒116.
  23. Convention for Limiting the Manufacture and Regulating the Distribution of Narcotic Drugs, and Protocol of Signature. Europe, 2013; p. 1‒4.
  24. Convention of 1936 for the Suppression of the Illicit Traffic in Dangerous Drugs. Europe, 1936; p. 1‒22.
  25.  Karch SB. The "Legitimate Buisness of Poisoning Hindoos". In: Karch SB (Ed.), History of Cocaine ‒ From Inca Monarchs to Cali Cartels: 500 Years of Cocaine Dealing. (2nd edn), Taylor & Francis, USA, 2006; pp. 131‒138.
  26. Karch SB. Cocaine Pandemic? In: Karch SB (Ed.), History of Cocaine ‒ From Inca Monarchs to Cali Cartels: 500 Years of Cocaine Dealing. (2nd edn), Taylor & Francis, USA, 2006; pp. 161‒170.
  27. Gilmore WC. Drug trafficking by sea: The 1988 United Nations convention against illicit traffic in narcotic drugs and psychotropic substances. Marine Policy. 1991;15(3):183‒192.
  28. World Drug Report. United Nations Office on Drugs and Crime, Europe, 2010; pp. 1‒313.
  29. World Drug Report. United Nations Office on Drugs and Crime, Europe, 2015; pp. 1‒162.
  30. Friesendorf C. Squeezing the Balloon? Crime, Law and Social Change. 2005;44(1):35‒78.
  31. Hanchett KM. Role of the Federal Aviation Administration in the Control of Aviation Drug‒Trafficking. The J Air L & Com. 1991;56(4):999‒1026.
  32. Karch SB. Introduction. In: Karch SB (Ed.), History of Cocaine ‒ From Inca Monarchs to Cali Cartels: 500 Years of Cocaine Dealing. (2nd edn), Taylor & Francis, USA, 2006; p. 1‒23.
  33. European Monitoring Centre for Drugs and Drug Addiction. A Definition of Drug Mules for use in a European Context, Europe, 2012; p. 1‒45.
  34. Abruzzese R. Coca‒leaf production in the countries of the Andean subregion. Bull Narc. 1989;1(1):95‒98.
  35. Khan FY. The Cocaine 'Body‒Packer' Syndrome: Diagnosis and Treatment. Indian J Med Sci. 2005;59(10):457‒458.
  36. Stewart A, Heaton ND, Hogbin B. Bodypacking ‒ a case report and review of the literature. Postgrad Med J. 1990;66(1):659‒661.
  37. Drug mules: Swallowed by the illicit drug trade. United Nations Office on Drugs and Crime, Europe. 2015.
  38. Cornell SE. The Interaction of Drug Smuggling, Human Trafficking and Terrorism. In: Jonsson A (Ed.), Human Trafficking and Human Security. (1st edn), Routledge, USA, 2009; p. 48‒66.
  39. Global Report on Trafficking in Persons. United Nations Office on Drugs and Crime, Europe. 2014;10:33‒37.
  40. Zaitch D. Trafficking cocaine. Colombian drug entrepreneurs in the Netherlands. Kluwer Law International, London, 2002; pp.1‒135.
  41. Fleetwood J. Drug mules in the international cocaine trade: diversity and relative deprivation. Prison Service Journal. 2010;192(1):3‒8.
  42. Huling T. Women Drug Couriers: Sentencing Reform Needed for Prisoners of War. Crim Just. 1995;9(4):15‒19.
  43. Veyrie N, Servajean S, Aissat A, et al. Value of a Systematic Operative Protocol for Cocaine Body Packers. World J Surg. 2008;32(7):1432‒1437.
  44. Schaper A, Hofmann R, Ebbecke M, et al. Kokain‒Bodypacking. SelteneIndication zur Laparotomie. Chirurg. 2003;74:626‒631
  45. Caruana DS, Weinbach B, Goerg D, et al. Cocaine‒Packet Ingestion. Ann Intern Med. 1984;100(1):73‒74.
  46. Introna F, Smialec JE. The “mini packer” syndrome. Fatal ingestion of drug containers in Baltimore, Maryland. Am J Forensic Med Pathol. 1989;10(1):21‒24.
  47. Beckley I, Ansari NAA, Khwaja HA, et al. Clinical management of cocaine body packers: the Hillingdon experience. Can J Surg. 2009;52(5):417‒421.
  48. Schaper A, Hofmann R, Bargain P, et al. Surgical Treatment in Cocaine Body Packers and Body Pushers. Int J Colorectal Dis. 2007;22(1):1531‒1535.
  49. Sica G, Guida F, Bocchini G, et al. Imaging of Drug Smuggling by Body Packing. Semin Ultrasound CT MR. 2015;36(1):39‒47.
  50. Booker RJ, Smith JE, Rodger MP. Packers, pushers and stuffers‒‒managing patients with concealed drugs in UK emergency departments: A clinical and medicolegal review. Emerg Med J. 2009;26(5):316‒320.
  51. Schmidt S, Hugli O, Rizzo E, et al. Detection of ingested cocaine‒filled packets‒Diagnostic value of unenhanced CT. Eur J Radiol. 2008;67(1):133‒138.
  52. Mandava N, Chang RS, Wang JH, et al. Establishment of a definitive protocol for the diagnosis and management of body packers (drug mules). Emerg Med J. 2011;28(1):98‒101.
  53. British Medical Association. Confidentiality Tool Kit Card Nine: Legal and Statutory Disclosures.
  54. Crime and Disorder Act, The Stationery Office Limited, Ireland, 1998; pp. 1‒406.
  55. Gómez Antúnez M1, Cuenca Carvajal C, Farfán Sedano A, et al. Complications of intestinal transporting of cocaine packets. Study of 215 cases. Med Clin (Barc). 1998;111(9):336‒337.
  56. The College of Emergency Medicine. Caring for Adult Patients Suspected of having Concealed Illicit Drugs: Best Practice Guideline. The College of Emergency Medicines, London, UK, 2014.
  57.  Colostomy. In: Martin E (Ed.), Oxford Concise Medical Dictionary (Kindle Edition). (6th edn), Oxford University Press, USA. 2015.
  58. Drug Trafficking Act. 1994, Chapter 37, Section17.
  59. Customs and Excise Management Act, Chapter 2, Section, 1979; 50(3): p. 1‒48.
  60. Customs and Excise Management Act, Chapter 2, Section, 1979; 170.
  61. Edwards G, Babor T, Darke S, et al. Drug Trafficking: Time to Abolish the Death Penalty. Journal of Groups in Addiction & Recovery. 2009;104(8):1267‒1279.
  62. Misuse of Drugs Act, Chapter 38, Schedule 4, 1971; pp. 1‒42.
  63. Aramah RVJ. Court of Appeal. 76 Cr. App R: 190. 1986.
  64. Bilinski RVE. Court of Appeal. 86 Cr. App R: 146. 1988.
  65. Thomas DA. Sentencing: importing Class A drugs ‒ couriers ‒ whether change in sentencing policy desirable. Crim L. 2005;243‒245.
  66. Strang J, Babor T, Caulkins J, et al. Drug policy and the public good: evidence for effective interventions. The Lancet. 2012;379(9810):71‒83.
  67. Buxton J. The UK Drug Problem in Global Perspective. Soundings. 2009;13(1):7‒19.
  68. O'Hagan A, McNicholl S. Treading the Fine White Line: Cocaine Trafficking. Forensic Res Criminol Int J. 2015;1(2):1‒18.
Creative Commons Attribution License

©2016 Hagan, et al. This is an open access article distributed under the terms of the, which permits unrestricted use, distribution, and build upon your work non-commercially.