Submit manuscript...
eISSN: 2373-6372

Gastroenterology & Hepatology: Open Access

Review Article Volume 2 Issue 2

Role of Psychosocial Factors on the Course of Inflammatory Bowel Disease and Associated Psychotherapeutic Approaches. A Fresh Perspective and Review

Van de star T, Banan A

University of South Carolina School of Medicine, USA

Correspondence: Van de star, University of South Carolina School of Medicine Greenville, Health Sciences Administration Building, 701 Grove Road, Greenville, SC 29605, USA, Tel 919-685-6886

Received: April 28, 2015 | Published: May 26, 2015

Citation: Van de star T, Banan A (2015) Role of Psychosocial Factors on the Course of Inflammatory Bowel Disease and Associated Psychotherapeutic Approaches. A Fresh Perspective and Review.Gastroenterol Hepatol Open Access 2(2):00038. DOI: 10.15406/ghoa.2015.02.00038

Download PDF

Abstract

In this review article we seek to provide a fresh prospective on the role of psychosocial factors such as stress, anxiety, and depression, in the course of Inflammatory Bowel Diseases (IBD). IBD patients suffer from depression and anxiety at higher rates than the general population. Psychological stressors adversely affect the course of IBD through activation and possible dysfunction of the Brain-Gut-Axis. The mechanisms by which psychological factors increase mucosal inflammation, disrupt the intestinal barrier, and thereby worsen IBD symptoms are not well understood. This is a new and upcoming area of research that needs more attention because of its importance in managing and treating patients with IBD while also reducing costs associated with these disorders. Therefore, in this article we also seek to explore treatment options that target these psychological factors. Interventions include both pharmacological and non-pharmacological psychotherapeutic approaches. Whereas some of these therapies improve IBD symptoms, many also improve depression, anxiety, stress symptoms, fatigue, relapse rate, and Quality of Life (QOL) in both adults and children with IBD. These psychological factors are important determinants of health related quality of life (HRQOL) and therefore are important symptoms to treat alongside the IBD symptoms.

Keywords: stress, quality of life (QoL), depression, anxiety, antidepressants, psychosocial treatment, IBD

Abbreviations

IBD, inflammatory bowel diseases; CD, crohn’s disease; UC, ulcerative colitis; HRQoL: Health Related Quality Of Life; QOL: Quality Of Life; ACTH, adrenocorticotropic hormone; HPA Axis, hypothalamic pituitary adrenal axis; CRF, corticotrophin releasing factor; BGA, brain gut axis; SFT, solution focused therapy; PST, problem solving therapy; MBSR, mindfulness based stress reduction; TCA, tricyclic antidepressants

Introduction

Inflammatory bowel diseases (IBD), which include Crohn’s disease (CD) and Ulcerative Colitis (UC), are chronic and relapsing diseases resulting from “an inappropriate inflammatory response to intestinal microbes in a genetically susceptible host”.1,2,3 IBD involves chronic mucosal inflammation and increased intestinal permeability.4,5 Periods of remission alternate with periods of acute flare and both occur with abnormal symptoms.6 Disease flares are accompanied by intense symptoms such as bloody diarrhea, abdominal pain, distention, and fatigue that affect daily functioning and activity.7,8 Not being able to predict when these flare ups will occur generates a sense of helplessness in IBD patients who feel that they cannot control their own lives.9 On top of this, IBD patients have a higher prevalence of prescription drug use than matched controls in the general population, and many take multiple medications and undergo GI surgery.7,10 It is known that exposure to stress is a major risk factor in the pathogenesis of IBD, and that it not only has effects on the course of IBD, but also on the psychological well-being of IBD patients.9,11 Indeed, IBD patients suffer from mental disorders such as depression and anxiety significantly more often than the general population.2,12,13 They also have maladaptive coping styles, fears, worries and feelings of guilt.8,9,14 Likewise, IBD patients have a lower health related quality of life (HRQoL) than the general population, which is influenced by extreme fatigue, and the early age of onset and chronic course of IBD.2,3,15,16 The worldwide incidence of UC lies between 0.5-24.5/100 000 persons, while that of CD falls between 0.1-16/100 000 persons.17 The prevalence of IBD is estimated to be 396/100 000 persons and increases until 50-59 years with females being slightly higher represented.10,17 Nearly 1.4 million people in the United States and 2.2 million in Europe suffer from IBD.18 The all-round debilitating nature of this disease can also be seen in employment and medical costs. Approximately 31.5% of IBD patients with symptoms in the past 12 months were not in the labor force.19 Whereas annual medical costs for CD patients were $18,963 versus $5300 for matched controls and $15,020 for UC patients versus $4982 for matched controls.20 These numbers stress the importance of exploring alternative treatment options for IBD patients that include not only management of IBD symptoms but also address the psychological problems that these patients face in their everyday lives. If stress, anxiety, and depression affect not only the course of IBD but also patients’ mental well-being, then providing interventions that target these specific psychosocial factors should improve psychological well-being and positively affect the course of IBD. To investigate these options, the association between stress and IBD, and mood disorders and IBD, must be explored. This will be the first key aim of this article. The second aim is to investigate all current psychotherapy treatments that IBD patients have undergone in clinical trials and their success in reducing either IBD or psychological symptoms. Accordingly, our overall goal here is to provide a fresh perspective of the available information in this review.

Psychosocial Factors

Stress

Stress can be defined as “any influence that disturbs the natural equilibrium of the body”.21 This acute threat to the body’s homeostasis may be physical, psychological, internal or external.11 Patients with IBD have been shown to have lower psychological wellbeing and higher distress than controls.9 This stress induces changes in GI function, such as increased intestinal permeability and visceral sensitivity, and altered GI gut motility, which could lead to IBD symptoms.2,11,22 Especially early life stress, such as maternal separation, has a large impact on inflammation, intestinal barrier function and dysfunction of the hypothalamic-pituitary-adrenal (HPA) axis in rodents and animals.23 This psychological distress is higher in IBD patients during active disease than during remission.9,24 There seems to be a bidirectional relationship between stress and active disease: being symptomatic may increase stress, and psychological stress may exacerbate symptomatic disease.1,4,21 Flare up of active disease in IBD is related to stressful life events, such as domestic stress, and high perceived stress during the previous 3 month period, as shown by a study comparing 174 IBD patients experiencing a flare to 209 IBD patients without a flare up.25 Psychological stress can also be a side effect of treatment, such as corticosteroids.2 Stress induces, aggravates and influences the course of IBD occurs through its effect on the brain-gut-axis (BGA), which consists of all the connections between the brain and the gut and include the HPA axis, autonomic nervous system, central nervous system, corticotrophin-releasing factor system, and the intestinal response.11,23 Dysregulation of the BGA contributes to the pathogenesis of IBD.11 Moreover, IBD patients seem to experience increased BGA activity in response to stress.26 IBD patients with inactive disease have increased vagal responses, mucosal oxidative injury, inflammatory cells, mast cell activation and degranulation, mitochondrial swelling, and damage of intestinal epithelial cells, in response to stress compared to controls.26 Additionally, the interaction between the BGA, immune system, and gut microbiota plays a role in the development of gut disorders such as IBD.11 Gut bacteria are modified by stress but also contribute to gut motility, permeability and visceral sensitivity and may communicate with the brain.11,23 Furthermore, many studies have focused on one component of the BGA, namely the HPA axis, which is activated by stress and may be impaired or hypo reactive in IBD patients.23 Stress activates the sympathetic nervous system and the hypothalamic-pituitary-adrenal-axis (HPA), and inhibits vagal nerve efferents.21,23 In response, corticotrophin-releasing factor (CRF) is released from the hypothalamus and has important effects on the gut such as modulation of inflammation and gut motility, increase of gut permeability, and contribution to visceral hypersensitivity.11,23 CRF also stimulates the pituitary gland to secrete adrenocorticotropic hormone (ACTH) which then stimulates the adrenal cortex to release glucocorticoid.26 Even in healthy people, a psychological stressor such as public speech has been shown to increase small intestinal permeability through activation of the stress axis by increasing cortisol levels.4 This effect was dependent on mast cell activation, which has been shown to play an important role in stress related gut dysfunction, mainly through their CRF surface receptors and subsequent release of pro inflammatory mediators.1,23 Likewise, pro-inflammatory cytokine Il-6 levels were found to be increased in IBD patients as compared to controls after a calculation stress test, which may contribute to the continued HPA axis stimulation, inflammatory response and possible exacerbation of IBD.26 Moreover, the negative feedback in the HPA axis may be dysfunctional in IBD. Patients with IBD have significantly higher ACTH levels compared with controls while both groups had high cortisol levels.26 There was no difference in cortisol levels between IBD patients with high and low daily perceived stress or high and low self-efficacy or high and low stress-management ability, while controls did show these differences.26 In addition, the balance between the prefrontal cortex and amygdala which regulates feedback on the HPA axis and autonomic nervous system may be disturbed in IBD patients such that it promotes inflammation.23 In addition to the ANS, neuroendocrine, and immune system, the brain and gut also communicate in a bidirectional manner through the enteric nervous system or “little brain of the gut”, which consists of a dense network of neurons in the intestinal wall.22,27 That is, the ENS influences the brain and the brain influences the ENS– for example when the brain experiences stress it stimulates the lower gut and the result is diarrhea, abdominal pain or dyspepsia.11 Thus, the mechanisms by which stress affects IBD most likely include activation of mast cells, release of pro-inflammatory cytokines, mucosal oxidative injury, mitochondrial injury, and increase of CRF levels, which all lead to impaired intestinal barrier function.11,23,28,29 This increased intestinal permeability due to stress may allow antigens to cross the intestinal barrier and lead to inflammation and GI symptoms, according to animal studies.11,23

Mood disorders

Depression or major depressive disorder can be defined as a depressed mood or loss of interest or pleasure that may include significant weight loss, insomnia or hypersomnia, psychomotor agitation or retardation, fatigue, feelings of worthlessness or excessive guilt, diminished ability to think or concentrate, and recurrent thoughts of death.30 Whereas anxiety is a symptom of a variety of anxiety disorders, it often includes persistent, excessive or unrealistic worries about the future, everyday things, or people.30 Although many studies do not necessarily use these specific diagnostic criteria, they will use self-reports, questionnaires, or inventories that target the appropriate symptoms. The prevalence of depression in IBD patients is greatly increased in comparison to the general population.2,12 One cross-sectional study with 204 IBD patients and 124 healthy controls, found rates of depression and anxiety reported by IBD patients double that of healthy controls.13 Whereas, Diaz et al.31 found that 35.2 - 55.9% of IBD patients in their study depressive symptoms, and 17.6-58.8% had high anxiety. Panara et al.2 found an incidence of 20.1% for depression in IBD patients, while female gender, active disease, and aggressive disease were all independently associated with the development of depression in IBD patients.2 Likewise, IBD patients with active disease were demonstrated to have significantly increased levels of anxiety and depression than patients with inactive disease.7 IBD symptoms such as frequent stools, abdominal pain and bloating can lead to depression and anxiety.1 The persistence of these GI symptoms, even after remission, contributes to these psychiatric complaints.2 Additionally, perceiving that the medical team cannot control the disease can lead to increased anxiety in IBD patients.24 Anxiety was related to perceived psychological stress and new diagnosis of IBD in UC patients, and to perceived stress, abdominal pain, and lower socioeconomic status in CD patients. Depression on the other hand was related to perceived stress, endoscopically active disease, and hospital admission in UC patients, and to perceived stress and increasing age in CD patients.13 The pediatric population is also psychosocially effected by IBD. One third of 34 adolescents with IBD had at least mild-depressive symptoms compared to controls, where one out of 10 had mild and none had moderate or severe depressive symptoms.32 Parents of adolescents with IBD believe their children experience more anxious/depressed mood, withdrawn/depressed mood, social problems, thought problems, somatic complaints and lower competence than controls, even though the adolescents themselves do not report these differences. Self-report does show more emotional problems in adolescents with IBD.33 Likewise, self-report in children with IBD showed impaired psychosocial functioning compared to controls, while parents of these children reported lower HRQoL, physical health, psychosocial health, social functioning, and school functioning.34 The onset of depression and anxiety often occur in the first year after the diagnosis of IBD.12 As such, children with CD diagnosed within the past 6 months showed decreased QoL compared to 1 year, 2.5 years, 5 years and >5 years post diagnosis groups.35 However, in UC patients, depression and anxiety were experienced significantly more often before the diagnosis of UC than would be expected by chance.12 Indeed, depression increases susceptibility to inflammation as shown in rodent models.23 This effect was absent in CD patients, who most often experienced anxiety and depression after CD.12 On the contrary, using data from the Nurses’ Health Study of two prospective cohorts, Anathakrishnan et al.36 recently found that out of 203 UC cases and 170 CD cases, depressive symptoms doubled the risk of CD but not UC; where recent depressive symptoms had a stronger association than remote ones.36 This study enrolled only females and the average age was 45, but it was controlled for confounding factors.

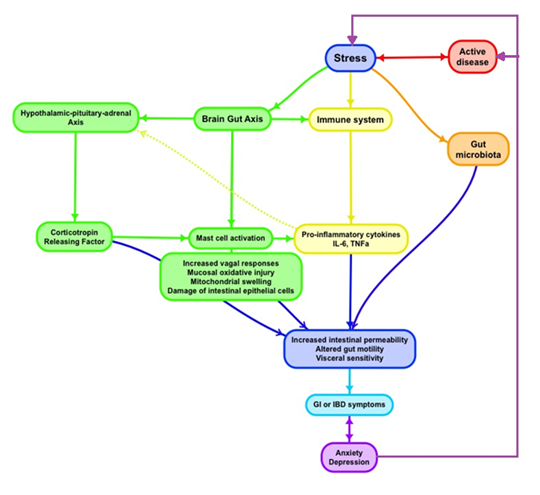
Depression, anxiety and stress are related to low QoL in IBD patients, which affects the frequency of relapses and thus course of IBD.15,37 However, one study found that depression and anxiety at baseline were not related to number of relapses over a 12 month period in IBD patients compared to controls.38 Although HPA axis dysregulation also plays a role in depression and anxiety, research on the exact pathways and mechanisms is currently lacking.28 Therefore, in addition to treating IBD patients for their co morbid psychiatric conditions to improve their psychological well-being, it is imperative to acknowledge these conditions because of their possible exacerbating effects on the course of IBD.23 Figure 1 demonstrates the different pathways through which stress, anxiety, depression, IBD symptoms and inflammation interact. Many authors suggest screening patients with IBD for psychiatric illnesses or distress, and assessing the need for psychotherapy on an individual basis.39,40 Panara et al.2 suggest practical short self-reports or standardized questionnaires administered by the health care provider such as the 5-item Anxiety and Depression Detector, to be considered a as a quality of care standard in patients with IBD.2 Kunzendorf et al.41 developed the Leubeck semi structured Interview for Psychosocial Screening (LIPS) to screen IBD patients for increased psychosocial stress and thus the need for further psychological diagnostic testing or therapeutic support.41

Figure 1 The interactions between psychosocial factors and inflammation.

Stress affects the body in multiple ways, including altering gut microbiota, and activating the immune system and brain gut axis. A specific component of the brain gut axis, namely the HPA axis specifically leads to the increase of CRF which activates mast cells. Mast cells are also activated by other components of the brain gut axis and in turn increase pro-inflammatory cytokines. These immune system derivatives provide negative feedback to the HPA axis. The brain gut axis also increases vagal responses, mucosal oxidative injury, mitochondrial swelling and damages intestinal epithelial cells. All these components taken together lead to increased intestinal permeability, altered gut motility, and visceral sensitivity. This leads to IBD symptoms which in turn can lead to increased anxiety and depression in patients. These psychosocial symptoms can also exacerbate IBD symptoms, which can lead to active disease. Active disease in turn can lead to increased stress, as can depression and anxiety.

Psychological interventions

According to gastroenterologists, psychological problems are easy to overlook in IBD patients.42 Nearly one third of IBD patients (31%) indicated a need for psychological intervention compared to only 13% in Rheumatoid Arthritis patients, and the need was based on worries and concerns about IBD and anxiety.43 Of 231 IBD patients, 95 (42.6%) had high levels of anxiety or depression indicative of a psychiatric disorder, whereas only 17 patients (17.9%) received psychological treatment and 21 patients (21%) received psychotropic medication, in the past 4 weeks.7 See Figure 2, thus the need for psychological treatment is clearly not being met. This is disappointing considering that psychological interventions may not only help IBD patients with depressive and anxious symptoms or psychiatric co morbidity, they may also reduce stress (perception) and thereby decrease number of flare ups or prolong remission.26 Additionally, in children with IBD, feelings of underachievement due to their illness (80%), inability to play with friends (50%), play sports (67%), leave the house (60%), lack of support from teacher (50%), and school absences (60%) may contribute to children’s QoL and can be addressed during psychosocial therapeutic interventions.44 This would possibly increase school functioning, which has been shown to have significant deficits in children with IBD both during active disease and remission compared to controls.34 A review of recently published evidence based guidelines for the treatment of IBD revealed that the majority of them (10 out of 13) included recommendations on psychological factors.45 Although many of these guidelines stated that psychosocial factors such as mental disorders or stress are not involved in IBD’s etiology, they agreed that these factors may influence the course of IBD in a negative manner. Thus these guidelines include the recommendation of screening patients with IBD for mental disorders and distress, to offer appropriate psychosocial care when needed, and to communicate with mental health specialists during this process. Furthermore, many authors recommend the use of psychotherapy in IBD patients with mood disorders.13,23,37 Including psychosocial factors in the treatment of pediatric patients with IBD has also been recommended.35,46

Figure 2 Psychological interventions.

Of IBD patients enrolled in one study, 31% indicated the need for psychological intervention. In another study, 42.6% of IBD patients had high levels of anxiety or depression indicative of a psychiatric disorder, whereas only 17.9% received psychological treatment, and 21% received psychotropic medication, in the past 4 weeks. A Cochrane Review of 21 studies revealed that psychotherapy had no effect on QoL, emotional status or remission in adults at 12 months post treatment, but did improve QoL and depression in adolescents in the short term.40 No difference between UC versus CD was detected. However, the small sample sizes, low quality of studies, lack of blinding, and sham therapies (versus waitlist controls), cannot be ignored. Despite lack of quantitative significance for adults in this meta-analysis, clinical significance cannot be ruled out. Since established guidelines clearly indicate the importance of including psychosocial treatment in IBD management, IBD patients express a need for these interventions, and many IBD patients have psychiatric co morbidities that are not being appropriately treated, it is imperative to find clinically significant interventions for these patients. Therefore, available psychotherapeutic intervention studies for IBD patients published since 2004 and accessed through PubMed are investigated and described below.

Cognitive behavioral therapy

IBD patients who received more than six 1 hour-counseling sessions that included both cognitive behavioral therapy and solution-focused therapy, had significantly fewer relapses the following year compared to the year before psychotherapy and compared to their matched controls.47 The 24 IBD patients who underwent these counseling sessions also had fewer outpatient attendances and a reduction in steroid and other IBD medication usage the year following therapy compared to their matched controls. Thus counseling may not only affect the patient’s quality of life but also the course of IBD.47 A 7-session active treatment consisting of either cognitive behavioral therapy or gut directed hypnotherapy reduced risk of relapse by 57% in patients with IBD versus 18% in those who received supportive therapy (active control). This prolonged period of remission may improve quality of life.6 When patients with quiescent Crohn’s who were psychologically healthy, underwent six weekly 60 minute Project Management sessions based on cognitive behavioral principles, they improved their QoL, self-efficacy and perceived stress, but not medication adherence, versus Treatment as Usual.48 PM treatment included skills training, relaxation training and a dietician consult, which had a positive impact on actual disease symptoms, but no impact on emotional/social concerns.

Adolescents with IBD who had mild to moderate subsyndromal depression underwent 9-11 sixty minute sessions of CBT based on the Primary and Secondary Control Enhancement Training Physical Illness (PASCET-PI) protocol, supplemented by 3 parent sessions.49 PASCET-PI included behavioral activation, cognitive restructuring and problem solving skills, and targeted depression and cognitions and behaviors related to IBD. Compared to the control group, PASCET-PI reduced depression severity by 40% and significantly improved global functioning from moderate to mild levels of impairment despite having excluded patients with major depressive disorder.49 A study with a similar set up randomized 41 adolescents with IBD and a children’s depressive inventory score above 9, to either 9-11 sessions of the PASCET-PI and 3 parent sessions, or treatment as usual (TAU).46 The sessions also specifically included hypnotherapy and psycho-education and were shown to significantly increase psychosocial functioning to “unimpaired” versus TAU which kept global functioning at “moderately impaired” 12 months post treatment. However, depressive symptoms based on self- and parent reports, non-significantly decreased in the experimental condition. Currently, Bennebroek Bockting et al.50 are running a multi-center randomized clinical trial in which 40 IBD patients with low QoL will undergo 8 weekly one hour sessions of CBT, utilizing a CBT manual specifically made for IBD patients, and 40 patients will serve as waitlist control.50 The authors stress the importance of finding treatments, such as CBT, that will improve IBD patients’ QoL since this may be both a cause and effect of IBD.

Psychodynamic therapy

Forty CD patients who underwent 20 hours of psychodynamic psychotherapy without the use of a manual, and 10 relaxation treatment sessions over a 1 year period, showed a significant higher decrease in hospital and sick-leave days compared to 24 controls.51 No significant effects on psychological indices were found, but the treatment group reported few psychological symptoms at baseline; patients who wanted psychological treatment or who had psychiatric co morbidity were excluded.

Solution focused therapy

Solution Focused Therapy (SFT), a brief intervention consisting of only five sessions over a 3 month period, which had CD patients focus their attention on possible solutions, was compared to Problem Solving Therapy (PST) of 10 sessions in which CD patients learns how to structurally solve stressful problems and treatment as usual (TAU).16 Results demonstrated that SFT lowered fatigue and health care costs while non-significantly improved QoL more than PST or TAU.

Hypnotherapy

A case series of 8 female patients with inactive IBD, who underwent seven 30 minute sessions of gut directed hypnotherapy over a 3 month period, showed significantly increased QoL scores in all four domains of functioning: bowel symptoms, systemic symptoms, emotional functioning, and social functioning.5 Following this case series, Keefer Kriebles et al.52 conducted a clinical trial in which UC patients in remission were randomized to either Gut-directed Hypnotherapy or active attention control.52 After 7 weekly 40 min sessions, patients in the Hypnosis group reported an increase in physical quality of life. This effect lasted throughout 20 weeks post treatment, when the hypnosis group also showed a significant improvement of the IBDQ bowel health subscale. Additionally, small to medium effect sizes were observed for self-efficacy and disease specific QoL. Acceptability and feasibility of treatment were high in both groups. Another study by Taft et al.53 again randomized 54 UC patients to either 7 weekly sessions of gut-directed hypnotherapy (HYP) or attention control, and found that 68% of HYP patients stayed in remission for 1 year versus 40% of control patients, and that HYP patients had on average 78 days longer before relapse than controls.53 This time however no effect on QoL, medication adherence, or perceived stress was observed. Likewise, 12 Gut directed hypnotherapy sessions consisting of tactile and visualization components and a daily 30 minute audio recording showed improvement in severity of CD in 14 out of 15 patients with severe or very severe CD.54 This treatment also reduced outpatient hospital visits (67%) and steroid usage (60%).54

Stress management

A group of 15 IBD patients who underwent 8 individual session with a psychologist focusing on techniques to reduce stress and tension and improve coping skills, progressive muscular relaxation, relaxation practice, self-instruction and problem solving, showed significantly reduced tiredness, constipation, abdominal pain, distended abdomen both post treatment and at 12-month follow up.55 Even IBD patients in the self-directed stress management, where they used a written guide on stress management procedures without a therapist, showed a significant reduction in tiredness and abdominal pain, post treatment and at 12 month follow up.55 The conventional medical control group did not show any significant changes. One year later, mind-body therapy, which includes stress management and relaxation techniques, self-care strategies, cognitive behavioral techniques, and integration of health-promoting behaviors (moderate exercise and healthy diet), showed improvements in health perception measures and psychosocial well-being in CU patients after 60 hours of treatment over 10 weeks compared to waitlist controls.56 No effects on objective disease measures were found perhaps due to the fact that the patients were in remission. In another study, UC patients underwent either a comprehensive lifestyle modification program focused on stress management and including relaxation techniques, cognitive behavioral therapy, psycho education, diet recommendations, and light exercise, or usual care (waitlist control).57 At 3 months post treatment there was a significant improvement in Physical Function and reduction in anxiety. However, at 12 months post treatment these effects disappeared, in addition to the absence of any significant difference between groups in the percentage of patients requiring hospitalizations due to UC, medical consultations due to UC, or health-related QoL. Likewise, a stress management program consisting of three sessions of psycho education, problem-solving and relaxation, and 6-9 individual sessions of cognitive behavioral therapy followed by 1-3 booster sessions at 6 and 12 months post treatment was administered to 58 UC and 56 CD patients with active disease or relapse who did not have any psychiatric condition.58 The intervention did not improve objective disease course, severity, or relapse rates, but did significantly improve QoL in UC patients compared to controls throughout 18 months post treatment.

Relaxation Training

Guided imagery, or interrupting and replacing stressful thoughts by focusing on calm mental images, reduced state-anxiety and improved health related quality of life (HrQoL), pain, mood, and stress levels in IBD patients compared to waitlist controls.21 This occurred after only three relaxation training sessions and daily practice with an auto disc at home for a 5 week period.

Mindfulness Based Therapy

A double blind controlled trial randomized 53 UC patients in remission to either Mindfulness-Based Stress Reduction (MBSR) for 8 weekly sessions and daily homework, or time/attention control for the same amount of sessions and homework but without MBSR components.59 MBSR significantly affected IL-10 and ACTH levels, increased QoL, and decreased perceived stress, in flared subjects compared to flared controls. However, number and severity of flare ups, anxiety, depression, and other markers of inflammation were not affected by MSBR. Additionally, six 40 minute sessions of Multi-convergent therapy (MCT), which combines mindfulness meditation with cognitive behavioral therapy, increased QoL significantly in IBD patients with IBS type symptoms in clinical remission compared to waitlist control.60 Currently, Schoultz et al.3 are seeking to investigate Mindfulness Based Cognitive Therapy (MBCT) which includes both mindfulness skills and cognitive therapy exercises for 16 hours during an 8 week period.3 Mindfulness is defined as “the awareness that emerges through paying attention on purpose, in the present moment, and non judgmentally to the unfolding of experience moment by moment”. The authors state that previous studies have found that mindfulness based interventions lower anxiety, depression and psychological distress in patients with chronic medical conditions, including UC – and therefore hypothesize that MBCT will benefit IBD patients.

Group therapy

IBD patients randomized to a social support group received monthly sessions, focused on problems and concerns of patients with IBD, for 18 months and showed statistically significant improvement in emotional and social aspects of QoL.61 Another treatment consisting of 10 weekly two hour group sessions covering psycho education, relaxation, problem solving techniques, social skill training, and cognitive restructuring, significantly improved emotional functioning, including anxiety and depression, in IBD patients compared to waitlist controls for up to 12 months post treatment.31 However, nine weekly sessions of alternating group therapy with lectures on psycho education, did not significantly improve HRQoL or coping ability at 6 or 12 months post treatment in 24 IBD patients compared to 20 controls.62 Interestingly, patients with 3 years or less of disease duration did show improvement on both coping and HRQoL. Group therapy may be especially helpful in adolescents. Adolescents with IBD who were randomized to Family-Based Group Behavioral Treatment (n=20) versus Usual Care (n=20) demonstrated significantly increased patient –reported medication adherence of mesalamine.63 The other drug that was included in this study, 6-mercaptopurine/azathioprine, did show this effect and thus this invention may be especially helpful with complex medication regimes, such as mesalamine. Treatment included 4 weekly sessions with a therapist with only the last session including both parents and patients together, and covered education, organizational intervention, behavioral modification problem solving skills, monitoring adherence, and family functioning. Nevertheless, this short treatment program had a 99% attendance rate and both parents and adolescents (70-100%) found the treatment to be helpful and acceptable. Likewise, a group therapy program based on cognitive behavioral approaches, which included coping strategies, relaxation techniques, proactive peer behavior and positive thinking, was administered to 22 adolescents with IBD and compared to a waitlist control group (n=18).64 Results showed that group therapy significantly increased utilization of predictive coping skills, self-esteem, and body image.

Antidepressants

Polypharmacy in IBD patients is of great importance when considering prescribing antidepressants, because of its effect on drug-drug interactions and medication adherence.10 Indeed, medication compliance is severely compromised in patients with IBD, with 40% of patients not regularly taking their prescribed medications.3 Yet, antidepressants and anxiolytics/sedatives/hypnotics usage is higher in IBD patients than in the general population.10,65 Nearly half of IBD patients in a 25,538,901 person cross-sectional study with 104,582 IBD patients had a narcotic analgesic prescription.10 In a study investigating the opinions and attitudes of 18 gastroenterologists towards usage of antidepressants by IBD patients, the majority thought that antidepressants did not alter the course of IBD, but did improve patient’s QoL.42 However, it has been found that antidepressants improve mental status while also decreasing inflammation through the NF-kB pathway, in addition to their effect on pro- inflammatory cytokines.3,66,67 15 out of 15 IBD patients (100%) taking antidepressants believe it improved their QoL, mainly seen by a reduction in anxiety, anxious mood, stress, and an increase in the ability to relax (10 patients).67 While depressed mood was reduced in 8 of these patients (53.3%), 3 patients (20.0%) stated that antidepressants reduced symptom frequency and disease flare up, and 5 patients (33.3%) believed antidepressants had improved the course of their IBD. Additionally, a retrospective observational study found that tricyclic antidepressants (TCA) moderately improved symptoms in a cohort of 81 IBD patients in remission or mild inflammatory disease activity.68 This effect was significantly greater in UC patients than CD patients. Another retrospective case-matched design investigated the course of IBD in 29 patients one year before and one year after starting antidepressant medication for a mood disorder.69 They found that the number of relapses and associated use of corticosteroids, and number of endoscopies after initiation of treatment were significantly reduced compared to controls, with no change in hospital admissions or outpatient appointments.

Treatment Guidelines

The IBD population is diverse, including several diseases and affecting a wide range of persons. It is therefore important to tailor the treatments towards specific patient populations. In Figure 3, It has been noted that the way in which stress or life events contribute to the hypersensitivity of the gut in IBD patients may be patient-dependent.22 Secondly, IBD’s course is gender dependent – females have a higher risk of relapse, and females tend to have more psychological symptoms.1 Females with IBD also have an increased risk of developing depression and tend to have depressive coping skills.2,70 Thirdly, patients with active disease have an increased risk of developing depression and are more likely to experience higher distress, lower psychological well-being, impaired HRQoL and a lesser sense of life control.2,9,71 Even adolescents with active disease have high depressive symptom scores.32 Due to the lack of awareness of potential psychological stressors or problems, adolescents are an important patient population for intervention.33 Lastly, UC and CD patients may respond differently to stress and therapeutic interventions as shown by disease course and QoL, and therefore must be individually catered towards when deciding on therapy.58 From the studies that separate UC and CD, UC patients seem to respond to therapies more than CD. However development of CD may be more influenced by psychological factors such as depressive symptoms than UC.36 Secondly, health care providers play the leading role in the treatment of IBD, and thus have the power to change it for the better by acknowledging the whole patient, body and mind. Many gastroenterologists are already aware of the increased levels of anxiety and depression in the IBD population.42 Merely seeming more in control of the disease as health care providers can increase patient’s self-esteem and decrease anxiety and psychological distress.24,39 Likewise, even though some forms of therapy may not objectively improve disease symptoms, for example the number of bowel movements, they can subjectively improve these symptoms.21,56 That is, how patients perceive their disease or symptoms predicts QoL better than objective data. Therapies that are able to alter these perceptions may show great promise for improvement of both mental and physical health.

Figure 3 Treatment guidelines.

Patient dependent treatment is imperative in IBD patients because of the many variables that influence outcome and disease course. Adolescents with IBD have high depressive scores and tend to lack overall awareness of stressors. IBD patients with active disease are at increased risk of developing depression, more likely to experience higher distress, have a lower psychological wellbeing, impaired HRQoL, and a lesser sense of life control. UC patients tend to respond better to therapy, whereas CD patients are more influenced by psychological factors. Female IBD patients experience more psychological symptoms, have a higher risk of relapse, an increased risk of developing depression, and depressive coping skills.

Discussion

Stress influences patients with IBD in multiple ways, through various pathways. Not only does stress impact patients’ QoL, but it also influences inflammation, and thus the course and development of IBD. The bidirectional relationship between stress and flare ups must be kept in mind when treating patients with IBD. Interestingly enough, events do not have to be objectively stressful; they only have to be perceived as stressful by the patient in order to influence symptoms. This then starts a chain reaction of events that eventually lead to activation of the BGA or more specifically the HPA axis. These pathways and their feedback systems seem to be impaired in patients with IBD. Inhibiting exposure to stress is not realistic considering that it can often be unexpected, is part of everyday life, and IBD symptoms are a cause, but how an individual copes and perceives it may be changed, in particular by psychotherapeutic interventions. Anxiety and depression are also increased in IBD patients, including adolescents, and have a negative impact on QoL and likely the course of IBD. For a summary of the effects on psychosocial variables, IBD variables, and health care variables for each therapeutic intervention Table (1,2,3) . As can be seen, some treatments improved psychosocial symptoms and QoL without improving IBD symptoms, while others improved IBD symptoms or course without improving QoL or anxiety and depression. The latter is probably due to exclusion criteria, limiting the studies to only investigating the treatment effects on patients without psychosocial comorbidities, or lower scores of these psychological factors at baseline. Importantly, psychotherapy is also beneficial to patients without psychiatric comorbidity or distress.48

Psychosocial factors

Cognitive behavioral therapy    

Psychodynamic therapy    

Solution focused therapy    

Hypno- therapy    

Stress management    

Guided imagery    

Mindfulness based therapy    

Group therapy    

Anti-depressants

Quality of life

+

0

0

+

+

+

+

+

+

Psychosocial wellbeing / functioning

+

Depression

+

0

0

+

Anxiety

0

+

+

0

+

+

Self Esteem and Body Image

+

Perceived Stress

+

0

+

+

+

Emotional functioning

+

Global functioning

+

Fatigue

+

+

Coping skills or ability

+

Table 1 Effects of psychotherapeutic interventions on psychosocial variables
+ Significantly improved variable
0 No significant effect was observed on variable
Empty box → Variable was not tested

Cognitive behavioral therapy    

Psycho-dynamic therapy    

Solution focused therapy    

Hypno-therapy    

Stress management    

Guided imagery    

Mindful-ness based therapy

Group therapy    

Anti-depress-ants    

IBD factors

GI symptoms

+

+

Length of remission/ number of flare ups

+

+

0

0

+

Inflammatory cytokines

+

Severity of disease

+

0

IBD medication/

+

+

corticosteroid usage

Table 2 Effects of psychotherapeutic interventions on IBD variables
+ Significantly improved variable
0 No significant effect was observed on variable
Empty box → Variable was not tested

Cognitive behavioral therapy    

Psycho-dynamic therapy    

Solution focused therapy    

Hypno-therapy    

Stress manage-ment    

Guided imagery    

Mindful-ness based therapy    

Group therapy    

Anti-depress-ants

Healthcare

factors

Health related costs

+

Medication adherence

0

0

+

Sick days/ Hospital days

+

Outpatient attendances /

+

+

0

0

Medical consultations

Hospital admissions

0

0

0

Table 3 Effects of psychotherapeutic interventions on healthcare variables
+ Significantly improved variable
0 No significant effect was observed on variable
Empty box → Variable was not tested

Noncompliance and smoking cessation are variables that could be improved with therapy.48 Therapy also allows patients to discuss coping strategies, disease related themes, and close family relationships, and to deal with difficult questions that arise; for example 64% of pediatric patients with IBD wonder “Why me?”.44,58 Many of the above studies have found long lasting effects from brief therapeutic interventions which may contribute to reduced health care utilization and costs and decreased productivity loss in managing IBD, for example reduction of outpatient attendances, sick-leave and hospital days.6,20,31,47,51,55,58 Yet, some have found only a short term benefit with a diminished positive effect of therapy over time.57,60 Booster sessions seem useful in extending the positive effects of therapy in the long-term. Even though no variables were worsened by therapeutic interventions, psychotherapy may be less accessible, require more effort, and costs may not be covered by insurance.39 Numerous IBD patients are already taking antidepressants in addition to their IBD medications. Antidepressants improve anxiety, depression and QoL while having a dampening effect on inflammation and thereby decreasing number of relapses. They also are able to reduce the utilization of other medications such as corticosteroids. Antidepressant therapy is easily accessible, less expensive in short term, and requires minimal effort, while on the other hand, symptoms often return after treatment, it has side effects, it adds to the medication list of IBD patients, and costs may not be covered by insurance agencies.39

Conclusion

Comparing therapy types with each other to determine which would provide the greatest benefit for each variable to IBD patients is currently not possible because not every study investigated the same variables and there are not enough studies to back up results. Therapy in general seems to improve at least a number of psychosocial variables in addition to improving the course of IBD, while posing no risk to patients. Given that multiple interventions excluded patients with psychiatric comorbidity or experiencing psychological distress, these samples were not representative of IBD patients in general and the therapeutic effects of the intervention may not be observed to their fullest extent.48 One variable in particular, namely QoL, is improved in many of the therapeutic interventions, even in treatments led by patients themselves, mere social support, or something as simple as five sessions of Solution focused therapy and therefore makes the perfect target for therapy due to its ability to change and its important consequences on inflammation and psychosocial well-being. Furthermore, many psychotherapy treatments are feasible, well-tolerated and highly acceptable to IBD patients indicated by self-report measures or attendance and low dropout rates.6,59 The timeline of when psychological symptoms arise must not be ignored; many of these symptoms, if not experienced before diagnosis, often arise within 6 months of diagnosis, even in children.35 Certain psychological treatments also seem to have an increased effect when administered shortly (<3 years) after onset of IBD. Therefore early screening and intervention is important in the IBD population. There are limitations to the extent to which conclusions can be drawn based on the reviewed studies. Many studies had small sample sizes, were not adequately powered, or were qualitative or retrospective in nature.47,66 In addition, some studies lacked control groups, follow up measurements, or objective markers of inflammation.5 Nearly all studies in this review utilized self-reports or questionnaires to diagnose or score anxiety and depression.58 Additionally, some studies did not have a guide or script for therapists to follow to ensure high inter-rater reliability.58 Moreover, many therapeutic interventions combined multiple forms of therapy, which does not allow conclusions to be drawn on which particular therapy is most effective. In conclusion, IBD treatment should address both IBD and psychological symptoms by including treatment as usual for IBD such as anti-inflammatory medications, and psychotherapy or antidepressants. While the first option improves mainly objective IBD symptoms, the latter two improve both IBD and psychological factors. This increase in the number of treatment options for IBD patients increases the chance of success in improving symptoms (Figure 4).

Figure 1 Treatment options for IBD patients.

IBD treatment options can be broadened by including psychosocial interventions targeted at both the mental and physical wellbeing of IBD patients. Whereas treatment as usual many times includes GI surgery and anti-inflammatory medications, new treatment options will include antidepressants and various forms of psychotherapy that have been shown to either reduce IBD symptoms, improve mental health status, or both.

Future research

There is clearly the need for randomized controlled trials that control for all the above points; i.e. have a large enough sample with adequate power, have attention control groups, utilize objective data and not personal accounts of inflammation, have proper diagnostic tools such as the DSM-V to diagnose psychiatric comorbidity, ensure that the therapeutic intervention follows a manual, and have long-term follow ups. Secondly, research must be done on the ways in which early life stress affects inflammation and gut permeability in humans, since this would stress the importance of early screening and intervention in children at risk for developing IBD. Perhaps there is not only an opportunity to treat patients with psychological comorbidities or distress after IBD diagnosis, but also persons with depressive and anxious symptoms or with high psychological distress who are at genetic risk to develop IBD, to help delay onset.36 The mechanisms through which anxiety and depression influence inflammation, the BGA, and course of IBD must also be investigated. Additionally, stress and mood disorders are not the only psychological factors influencing patients’ everyday lives. More research needs to be done in the psychiatric field to investigate the role of other mental disorders on IBD. Lastly, combination therapy, using antidepressants together with psychotherapy, has not yet been researched in IBD patients and could be very effective as has been demonstrated in both children and adults.72,73

Acknowledgements

None.

Conflicts of interest

The author declares there is no conflict of interest.

References

  1. Filipovic BR, Filipovic BF. Psychiatric comorbidity in the treatment of patients with inflammatory bowel disease. World J Gastroenterol. 2014;20(13):3552–3563.
  2. Panara AJ, Yarur AJ, Rieders B, et al. The incidence and risk factors for developing depression after being diagnosed with inflammatory bowel disease: a cohort study. Aliment Pharmacol Ther. 2014;39(8):802–810.
  3. Schoultz M, Atherton IM, Hubbard G, et al. The use of mindfulness-based cognitive therapy for improving quality of life for inflammatory bowel disease patients: study protocol for a pilot randomized controlled trial with embedded process evaluation. Trials. 2013;14:431.
  4. Vanuytsel T, van Wanrooy S, Vanheel H, et al. Psychological stress and corticotropin releasing hormone increase intestinal permeability in humans by a mast cell- dependent mechanism. Gut. 2013;63(8):1293–1299.
  5. Keefer L, Keshavarzian A. Feasibility and acceptability of gut-directed hypnosis on inflammatory bowel disease: a brief communication. Int J Clin Exp Hypn. 2007;55(4):457–466.
  6. Keefer L, Kiebles JL, Martinovich Z, et al. Behavioral interventions may prolong remission in patients with inflammatory bowel disease. Behav Res Ther. 2011;49(3):145–150.
  7. BennebroekEvertsz F, Thijssens NA, Stokkers PC, et al. Do inflammatory bowel disease patient with anxiety and depressive symptoms receive the care they need? J Crohns Colitis. 2012;6(1):68–76.
  8. Rakovec-Felser Z. The biopsychosocial model of treatment the patients with inflammatory chronic bowel disease. Coll Antropol. 2011;35(2):453–461.
  9. Graff LA, Walker JR, Clara I, et al. Stress coping, distress, and health perceptions in inflammatory bowel disease and community controls. Am J Gastroenterol. 2009;104(12):2959–2969.
  10. Buckley JP, Kappelman MD, Allen JK, et al. The burden of co medication among patients with inflammatory bowel disease. Inflamm Bowel Dis. 2013;19(3):2725–2736.
  11. Konturek PC, Brzozowski T, Konturek SJ. Stress and the gut: pathophysiology, clinical consequences, diagnostic approach and treatment options. J Physiol Pharmacol. 2011;62(6):591–599.
  12. Kurina L, Goldacre M, Yeates D, et al. Depression and anxiety in people with inflammatory bowel disease. J Epidemiol Community Health. 2001;55(10):716–720.
  13. Goodhand JR, Wahed M, Mawdsley JE, et al. Mood disorders in inflammatory bowel disease: relation to diagnosis, disease activity, perceived stress, and other factors. Inflamm Bowel Dis. 2012;18(12):2301–2309.
  14. Flett GL, Baricza C, Gupta A, et al. Perfectionism, psychosocial impact and coping with irritable bowel disease: a study of patients with Crohn’s disease and ulcerative colitis. J Health Psychol. 2011;16(4):561–571.
  15. Iglesias-Rey M, Barreiro-de Acosta M, Caamano-Isorna F, et al. Psychological factors are associated with changes in the health-related quality of life in inflammatory bowel disease. Inflamm Bowel Dis. 2014;20(1):92–102.
  16. Vogelaar L, Van’t Spijker A, Vogelaar T, et al. Solution focused therapy: a promising new tool in the management of fatique in Crohn’s disease patients psychological interventions for the management of fatigue in Crohn’s disease. J Crohns Colitis. 2011;5(6):585–591.
  17. Lakatos PL. Recent trends in the epidemiology of inflammatory bowel diseases: up or down? World J Gastroenterol. 2006;12(38):6102–6108.
  18. Loftus EV Jr. Clinical epidemiology of inflammatory bowel disease: Incidence, prevalence, and environmental influences. Gastroenterology. 2004;126(6):1504–1517.
  19. Longobardi T, Jacobs P, Bernstein CN. Work losses related to inflammatory bowel disease in the United States: results from the National Health Interview Survey. Am J Gastroenterol. 2003;98(5):1064–1072.
  20. Gibson TB, Ng E, Ozminkowski RJ, et al. The direct and indirect cost burden of Crohn’s disease and ulcerative colitis. J Occup Environ Med. 2008;50(11):1261–1272.
  21. Mizrahi MC, Reicher-Atir R, Levy S, et al. Effects of guided imagery with relaxation training on anxiety and quality of life among patients with inflammatory bowel disease. Psychol Health. 2012;27(12):1463–1479.
  22. Vermeulen W, De Man JG, Pelckmans PA, et al. Neuroanatomy of lower gastrointestinal pain disorders. World J Gastroenterol. 2014;20(4):1005–1020.
  23. Bonaz BL, Bernstein CN. Brain-gut interactions in inflammatory bowel disease. Gastroenterology. 2013;144(1):36–49.
  24. Banovic I, Gilibert D, Andronikof A, et al. The causal representation of outpatients with Crohn’s disease: is there a link between psychological distress and clinical disease activity? Psychosoc Med. 2013;10:Doc08.
  25. Bernstein CN, Singh S, Graff LA, et al. A prospective population-based study of triggers of symptomatic flares in IBD. Am J Gastroenterol. 2010;105(9):1994–2002.
  26. Kuroki T, Ohta A, Sherriff- Tadano R, et al. Imbalance in the stress-adaption system in patient with inflammatory bowel disease. Biol Res Nurse. 2011;13(4):391–398.
  27. Foster JA, McVey Neufeld KA. Gut-brain axis: how the microbiome influences anxiety and depression. Trends Neurosci. 2013;36(5):305–312.
  28. Farhadi A, Keshavarzian A, Van de Kar LD, et al. Heightened response to stressors in patients with inflammatory bowel disease. Am J Gastroenterol. 2005;100(8):1796–1804.
  29. Overman EL, Rivier JE, Moeser AJ. CRF induces intestinal epithelial barrier injury via the release of mast cell proteases and TNF-α. PLoS One. 2012;7(6):e38835.
  30. American Psychiatric Association. Diagnostic and statistical manual of mental disorders. (5thed), Arlington, VA; American Psychiatric Publishing. 2013.
  31. DíazSibaja MA, Comeche Moreno MI, Mas Hesse B. Protocolized cognitive-behavioural group therapy for inflammatory bowel disease. Rev Esp Enferm Dig. 2007;99(10):593–598.
  32. Castaneda AE, Tuulio-Henriksson A, Aronen ET, et al. Cognitive functioning and depressive symptoms in adolescents with inflammatory bowel disease. World J Gastroenterol. 2013;(19):1611–1617.
  33. Visit T, Aronen ET, Simola P, et al. Psychosocial symptoms and competence among adolescents with inflammatory bowel disease and their peers. Inflamm Bowel Dis. 2010;16(1):27–35.
  34. Kunz JH, Hommel KA, Greenley RN. Health-related quality of life of youth with inflammatory bowel disease: a comparison with published data using the PedsQL 4.0 generic core scales. Inflamm Bowel Dis. 2010;16(6):939–946.
  35. Hill R, Lewindon P, Muir R, et al. Quality of life in children with Crohn disease. J Pediatr Gastroenterol Nutr. 2010;51(1):35–40.
  36. Anathakrishnan AN, Khalili H, Pan A, et al. Association between depressive symptoms and incidence of Crohn’s disease and ulcerative colitis: results from the Nurses’ Health Study. Clin Gastroenterol Hepatol. 2013;11(1):57–62.
  37. Mittenmaier C, Dejaco C, Waldhoer T, et al. Impact of depressive mood on relapse in patients with inflammatory bowel disease: a prospective 18 month-follow-up study. Psychosom Med. 2004;66(1):79–84.
  38. Mikocka-Walus AA, Turnbull DA, Moulding NT, et al. Does psychological status influence clinical outcomes in patients with inflammatory bowel disease (IBD) and other chronic gastroenterological diseases: an observational cohort prospective study. Biopsychosoc Med. 2008;2:11.
  39. Graff LA, Walker JR, Bernstein CN. It’s not just about the gut: managing depression and anxiety in inflammatory bowel disease. Pract Gastroenterol. 2010;34:14.
  40. Timmer A, Preiss JC, Motschall E, et al. Psychological interventions for treatment of inflammatory bowel disease. Cochrane Database Syst Rev. 2011;16(2):CD006913.
  41. Kunzendorf S, Jantschek G, Straubinger K, et al. The Luebeck interview for psychosocial screening in patients with inflammatory bowel disease. Inflamm Bowel Dis. 2007;13(1):33–41.
  42. Mikocka Walus AA, Turnbull DA, Moulding NT, et al. “It doesn’t do any harm, but patients feel better”: a qualitative exploratory study on gastroenterologists’ perspectives on the role of antidepressants in inflammatory bowel disease. BMC Gastroenterol. 2007;7:38.
  43. Miehsler W, Weichselberger M, Offerlbauer-Ernst A, et al. Which patients with IBD need psychological interventions? A controlled study. Inflamm Bowel Dis. 2008;14(9):1273–1280.
  44. Moody G, Eaden JA, Mayberry JF. Social implications of childhood Crohn’s disease. J Pediatr Gastroenterol Nutr. 1999;28(4):S43–S45.
  45. Häuser W, Moser G, Klose P, et al. Psychosocial issues in evidence-based guidelines on inflammatory bowel diseases: a review. World J Gastroenterol. 2014;20(13):3663–3671.
  46. Thompson RD, Craig A, Crawford EA, et al. Longitudinal results of cognitive behavioral treatment for youths with inflammatory bowel disease and depressive symptoms. J Clin Psychol Med Settings. 2012;19(3):329–337.
  47. Wahed M, Corser M, Goodhand JR, et al. Does psychological counseling alter the natural history of inflammatory bowel disease? Inflamm Bowel Dis. 2010;16(4):664–669.
  48. Keefer, L, Doerfler B, Artz C. Optimizing management of Crohn’s disease within a project management framework: results of a pilot study. Inflamm Bowel Dis. 2012;18(2):254–260.
  49. Szigethy E, Kenney E, Carpenter J, et al. Cognitive-behavioral therapy for adolescents with inflammatory bowel disease and subsyndromal depression. J Am Acad Child Adolesc Psychiatry. 2007;46(10):1290–1298.
  50. Bennebroek Evertsz F, Bockting CL, Stokkers PC, et al. The effectiveness of cognitive behavioral therapy on the quality of life of patients with inflammatory bowel disease: multi-center design and study protocol (KL!C study). BMC Psychiatry. 2012;12:227.
  51. Deter HC, Keller W, von Wietersheim J, et al. Psychological treatment may reduce the need for healthcare in patients with Crohn’s disease. Inflamm Bowel Dis. 2007;13(6):745–752.
  52. Keefer L, Kiebles JL, Kwiatek MA, et al. The potential role of a self-management intervention for ulcerative colitis: a brief report from the ulcerative colitis hypnotherapy trial. Biol Res Nurs. 2012;14(1):71–77.
  53. Keefer L, Taft TH, Kiebles JL, et al. Gut-directed hypnotherapy significantly augments clinical remission in quiescent ulcerative colitis. Aliment Pharmacol Ther. 2013;38(7):761–771.
  54. Miller V, Whorwell PJ. Treatment of inflammatory bowel disease: a role for hypnotherapy? Int J Clin Exp Hypn. 2008;56(3):306–317.
  55. Garcia-Vega E, Fernandez- Rodriguez C. A stress management programme for Crohn’s disease. Behav Res Ther. 2004;42(4):367–383.
  56. Elsenbruch S, Langhorst J, Popkirowa K, et al. Effects of mind-body therapy on quality of life and neuroendocrine and cellular immune functions in patients with ulcerative colitis. Psychother Psychosom. 2005;74(5):277–287.
  57. Langhorst J, Mueller T, Luedtke R, et al. Effects of a comprehensive lifestyle modification program on quality-of-life in patients with ulcerative colitis: a twelve-month follow up. Scand J Gasteroenterol. 2007;42(6):734–745.
  58. Boye B, Lundin KE, Jantschek G, et al. INSPIRE study: does stress management improve the course of inflammatory bowel disease and disease-specific quality of life in distressed patients with ulcerative colitis or Crohn’s disease? A randomized controlled trial. Inflamm Bowel Dis. 2007;17(9):1863–1873.
  59. Jedel S, Hoffman A, Merriman P, et al. A randomized controlled trial of mindfulness-based stress reduction to prevent flare-up in patients with inactive ulcerative colitis. Digestion. 2014;89(2):142–155.
  60. Berrill JW, Sadlier M, Hood K, et al. Mind fullness-based therapy for inflammatory bowel disease patients with functional abdominal symptoms or high perceived stress levels. J Crohns Colitis. 2014;8(9):945–955.
  61. Oliveira S, Zaltman C, Elia C, et al. Quality-of-life measurement in patients with inflammatory bowel disease receiving social support. Inflamm Bowel Dis. 2007;13(4):470–474.
  62. Oxelmark L, Magnusson A, Löfberg R, et al. Group-based intervention program in inflammatory bowel disease patients: effects on quality of life. Inflamm Bowel Dis. 2007;13(2):182–190.
  63. Hommel KA, Hente EA, Odell S, et al. Evaluation of a group-based behavioral intervention to promote adherence in adolescents with inflammatory bowel disease. Eur J Gastroenterol. Hepatol. 2014;24(1):64–69.
  64. Grootenhuis MA, Maurice-Stam H, Derkx BH, et al. Evaluation of a psychoeducational intervention for adolescents with inflammatory bowel disease. Eur J Gastroenterol Hepatol. 2009;21(4):430–435.
  65. Haapamäki J, Tanskanen A, Roine RP, et al. Medication use among inflammatory bowel disease patients: excessive consumption of antidepressants and analgesics. Scand J Gastroenterol. 2013;48(1):42–50.
  66. Rahimi HR, Shiri M, Razmi A. Antidepressants can treat inflammatory bowel disease through regulation of the nuclear factor-κB/nitric oxide pathway and inhibition of cytokine production: A hypothesis. World J Gastrointest Pharmacol Ther. 2012;3(6):83–85.
  67. Mikocka-Walus AA, Gordon AL, Stewart BJ, et al. A magic pill? A qualitative analysis of patients’ views on the role of antidepressant therapy in inflammatory bowel disease (IBD). BMC Gastroenterol. 2012;12:93.
  68. Iskandar HN, Cassell B, Kanuri N, et al. Tricyclic antidepressants for management of residual symptoms in inflammatory bowel disease. J Clin Gastroenterol. 2014;48(5):423–429.
  69. Goodhand JR, Greig FL, Koodun Y, et al. Do antidepressants influence the disease course in inflammatory bowel disease? A retrospective case-matched observational study. Inflamm Bowel Dis. 2012;18(7):1232–1239.
  70. Mussell M, Bocker U, Nagel N, et al. Reducing psychological distress in patients with inflammatory bowel disease by cognitive-behavioral treatment: exploratory study of effectiveness. Scand J Gastroenterol. 2013;38(7):755–762.
  71. Larsson K, Lööf L, Rönnblom A, et al. Quality of life for patients with exacerbation in inflammatory bowel disease and how they cope with disease activity. J Psychosom Res. 2008;64(2):139–148.
  72. Walkup JT, Albano AM, Piacentini J, et al. Cognitive behavioral therapy, sertraline, or a combination in childhood anxiety. N Engl J Med. 2008;359(26):2753–2766.
  73. Spijker J, van Straten A, Bockting CL, et al. Psychotherapy, antidepressants, and their combination for chronic major depressive disorder: a systemic review. Can J Psychiatry. 2013;58(7):386–392.
Creative Commons Attribution License

©2015 Van, et al. This is an open access article distributed under the terms of the, which permits unrestricted use, distribution, and build upon your work non-commercially.