Submit manuscript...
eISSN: 2576-4462

Horticulture International Journal

Research Article Volume 7 Issue 2

Assessment and Identification of water potential area for fodder production through irrigation techniques in Borana and Guji Zones, Oromia, Southern Ethiopia

Demisachew Tadele, Jaldesa Doyo

Yabello Pastoral and Dry Land Agricultural research Center, Ethiopia

Correspondence: Demisachew Tadele Ayana, Soil and water Engineering, Oromia Agricultural Research Institute, IQQOYabello Pastoral & Dry land Agriculture Research Center,Ethiopia, Tel +25191917092197/+251986475389

Received: November 09, 2022 | Published: April 24, 2023

Citation: Tadele D, Doyo J. Assessment and Identification of water potential area for fodder production through irrigation techniques in Borana and Guji Zones, Oromia, Southern Ethiopia. Horticult Int J. 2023;7(2):34-43. DOI: 10.15406/hij.2023.07.00273

Download PDF

Abstract

The project entitled, “Assessment and identification of water potential areas in Borana and Guji zone” to assess and identify the water potential with enough catchment and suitable command area that can improve the sustainable fodder production of the land and livestock supporting the Borana and Guji Pastoral and agro pastoral System. The Borana and Guji rangelands were well-known for fodder production potential, However, this production is declined from year to year due to different factors such as; Physical factors namely; grazing pressure, human activity, bush encroachment and climate variability as well as Policy attention and good government are the others most important factors. The land use change and climate variability are the key factor for affecting pastoralists’ and agro pastoralists’ livelihoods that cause food and feed insecurity both Borana and Guji zone. Therefore, the main objectives of assessment confidential into three classes, firstly, to assess the water potential areas of Borana and Guji rangelands, secondly, to identify and classify water potential sources and their limitations both zones that thematic areas of mercy corps, Thirdly, to improve communities’ livelihoods and increasing adaptive capacity of societies to climate variability and environmental and others social negative events in study areas. The assessment was conducted two zones of Borana and Guji Zones. During the assessment four main offices were selected for interview at zonal, woreda and PA level, those offices were Irrigation office, Land use office, Pastoral Development office and Water office, these cascaded to woredas accordingly. After selected and discussed with those main offices, we had been observed two main important offices that could play a crucial role of arranging and facilitation for the assessments. We assessed twelve woredas and identified thirty nine water potential sites from Borana zone while four woredas of Guji zone were assessed and eleven sites were identified as irrigation potential. The result indicated 50 sites were identified as water potential in Both Borana and Guji Zones for fodder production through irrigation techniques. Our result showed that 78% of water potential sites were found in Borana zone, while 22% of irrigation potential sites were found in Guji zone. We identified four water potential or sources through different reservoir construction techniques such as micro earthen dams 22 sites, rivers 8 sites, ponds 15 sites and depth wells 5 sites. Our Result showed that 44% of water potential sources were MEDs, 16% were river streams, while 30% shows pond and 10 % shows depth well respectively. The total of 13272 household head can serviced from more than 6636 hectares, while 18280 household heads can be benefited from 9140 hectares from studied sites’ in Guji zone. Totally, about 31552 household head could be diversify and improve their livelihood through irrigation from 15776 hectares of land. We identified 50 sites, from the selected site 78% found in Borana zone, while 22% found in Guji zone. In Borana Zone, the micro earthen dam is the major source of water, than pond water and river water sources respectively. Finally, depth well is ranked fourth. We concluded that there are water potential sources for irrigation for forage /fodder and others purpose production in Borana and Guji Zone in studied areas. Therefore, we recommended that the different development agencies, NGOs, Government and private should involve in fodders and others production purpose through irrigation support to improve pastoralists’ and agro pastoralists’ livelihoods in Borana and Guji zone. Due to time limitation and security issues, assessment was not cover each of potential sites of Borana and Guji Zones. Further study will be recommended to cover each potential site of Borana and Guji zones.

Keywords: sieve dam, structures, erosion, rehabilitation

Introduction

The assessment and identification of fodder production potential areas in Borana and Guji zone were vital important. The pastoral and agro pastoral areas are the different problems, such as, land use, land degradation, Bush encroachment, conflict, recurrent drought and livestock market instability in study areas. Some of problems may explain shortly, land degradation is due to human activities like overgrazing, grassland and forestry land to cultivate land, bush land and settlement area. Bush encroachment has resulted in a decrease in livestock number per household that exposing household lead to great food and feed insecurity and reduced household income, and ultimately lowering their living standards. The drivers of these problems can be classified mainly into two main categories; firstly, Physical drivers are those such as grazing pressure, human activity and climate variability. Secondly, policy and good government are the others most important drivers. The main objective of this assessment were confidential into three classes, firstly, to assess the irrigation potential areas of Borana and Guji rangelands, secondly, To identify and classify irrigation potential sources both zones that thematic areas of mercy corps, Thirdly, to improve communities’ livelihoods and increasing adaptive capacity of societies to climate variability and environmental and others social negative events in study areas. Therefore, identifying and mapping the well potential for both water source and suitable land/soil resource for fodder production and predicting market potential was given to Yabello pastoral Dry land agricultural research center.  Hence this draft report is presented as the part of detail assessment and identified potential area of water.

Material and methods

Location of study areas

The study was carried out in Borana and Guji zone of southern part of Oromia National Regional State. The Borana lowland is usually known as the southern rangelands. The rangeland lies west of Genale River and east of the Segan River. The southern limit of the rangeland goes up to the Ethio-Somali and Ethio-Kenyan borders, its northern limit is bounded by the cultivated lands, and Jemjem high forests.1 It extends from 4˚ to 5˚ latitude and 38˚ to 40˚ longitude and the maximum and minimum altitudes of the watershed are 1970 and 1550m above sea level, respectively. Accordingly, the relief or variation of elevation between the highest and lowest point is 420 meter above sea level.2 The terrain of the central Borana Plateau includes a central mountain range, scattered volcanic cones and craters and gently undulating and flat plains.  Pastoral and agro-pastoral occupation has been the main livelihood activity.

Climate: The climate is arid and semi-arid with relatively cool annual average temperatures ranges from 19-24°C and a mean annual rainfall ranging from 300 mm in the lowland up to 1000 mm in the higher elevations. It is worth pointing out that the annual precipitation distribution is bimodal, with 60% falling from April to May and 30% from October to November. The rangelands of southern Ethiopia are arid and semi-arid with pockets of sub-humid zones.2

Rainfall is bimodal with the long (gannaa) rains expected between March and May and the short rains (hagaya) in October and November.3 The short rains of hagaya are followed by a long dry season (boona hagaya). Erratic rainfall results in greater variability in forage supply; range production is greater during above-average years compared to the below-average years, while drought years have almost zero production.4 To survive with inconsistent range productions, the Borana pastoralists combined mobility and sedentary livestock management. Water from the deep hand dug well complexes is an important resource for regulating stocking rates.5

Geology and Soil: The geology of the study area is dominated by 40% quaternary deposits, 38% basement complex formations, and 20 % volcanic.6 However, the main soils of the region comprise 53% red sandy loam soil, 30% black clay and volcanic light colored silty clay and 17% silt and Vertisols.2 According to Angassa and Baars,7 soils of the study sites are shallow red sandy loam in the uplands and Vertisols in the bottomlands. The area is notable for its red soils, which have little organic matter. Soil develops over time in response to interactions of parent material, weathering and accumulation of organic matter.2 Overall, rangeland soils of East Africa are regarded as having low fertility. This is principally attributed to the very old age of common parent materials.8

Flora: The study area/sites falls within the Trees, shrubs, forbs and herbaceous in the different agro ecological location, sub humid, semi-arid and arid areas. The sub humid zones in Guji Zone are two Districts; namely Wadera and some part of Goro Dola, semi-arid zones Yabello, Gomole, Arero, some part of Miyo and Dire districts of Borana zone, while the Arid zones, Elewaya, Taltale, Dillo, Wachile and Dhas have different dominant woody/trees, herbaceous species according to their climate and edaphic classification.

Research methodology

This assessment focused on assessing and identifying water potential and enough command area for fodder production through irrigation techniques. The selected sites were for this research has similar attribute and same variable. The key differences among the selected sites are the color of reservoirs or water potential and landscapes/slopes, as well as soil types. Data collection for the selected sites was studied at both office and field level. At the beginning of this study, basic secondary information was taken from the different bureau and individual: at zone level, district level, pastoral association level and then, the primary data was collected during field visit by team of multidisciplinary professional’s researchers including Zonal and District level experts.

Assessment approaches

Figure 1

Figure 1 Approaches and number water potential sites in both zones.

Site selection

The twelve and  four districts namely; Yaballo, Gomole, Elwaye, Taltale, Dubulik, Dirre, Miyo, Dilo, Dhas, Guchi, Arero and Moyale of Borana zone and Liban, Goro Dola, Gumi Eldallo and Wadera of Guji zone containing water potential sites that fulfill the minimum requirement for fodder production through irrigation techniques were identified at the period of assessment. During the assessment the four major offices selected at both zonal for interview for information gathering and contributed in assessment.

Data collection methods

The three methods for data set were used. The first set consisted of primary data collected using structured questionnaires selected through purposive sampling desk interview at Zonal and Woredas level showed in the Figure 2 to identify the potential kebeles found in the area.

Figure 2 Potential area identifications and assessment approaches skeletons.

The second data set visual observation and close reconnaissance at field level and judgment in the field at expert level, thirdly, collected data using Arc GIS and remote sensing. (Figure 3)

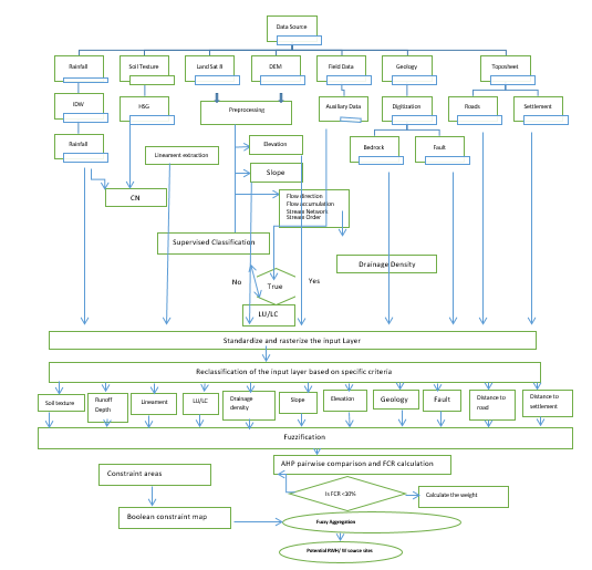
Figure 3 Flow chart of the methodology for the delineation of rainwater/river harvesting potential zones.

After that, the primary data was collected during field visit by team of multidisciplinary professional’s researchers including Zonal and District level experts. Close reconnaissance for judgment at expert level in the field was used for information gathering during potential site assessments. General assessment about constraint, cost and labor intensity requirements of the potential area were conducted during close reconnaissance field survey. The collected data are analyzed, interpreted and the result is presented in the coming sections.

The secondary data shows as clue where the potential water sources and suitable lands are exists in both zones. After secondary data primary data were collected at field level for factors parameter identifications and ranking the existing water sources and available lands. (Figure 4)

Figure 4 The interactive influence of factors and rank.

Standardized layer reclassification and rating were done each determine the relative importance of the criterion layers. Each criteria layer had its own impact on the outcome, through a quantitative rating. Pair-wise comparison method was used for the assignment of weight for criteria layers.9

Results and discussion

The assessed zones were Borana and Guji zones. Thirty nine sites were identified from twelve woredas in Borana zone as potential water sources for forage production through irrigation, while eleven potential water source for forage production were identified from four woredas in Guji zone. The result indicated that 50 sites were identified for irrigation potential in Both Borana and Guji Zones. Our result showed that 78% of water potential sources located in Borana zone, while 22% located in Guji zone. (Figure 5) We identified four water potential sources such as; 22 Micro earthen dams sites, 8 sites from river, sites 15 from the Ponds and 5 sites from depth wells. (Figure 5 and Table 1) Result showed that 44% of command areas were from Micro earthen dam 16% of command area were from river stream, while 30% and 10% of potential water source from farm pond and depth well respectively. But depth well does not recommended as potential water source for irrigation because of highly salinity content. This assessment report has different attribute base on zonals, woredas and kebeles as well as studied sites, physical features such as climate, landscapes, soil types and vegetation composition or state of study areas.

Figure 5 Total frequency and percentage of identified sites of Borana and Guji zones.

Months

Jan

Feb

Mar

Apr

May

Jun

Jul

Aug

Sep

Oct

Nov

Dec

MMMxT

28.4

29.1

28.2

26.0

24.9

24.7

24.0

25.0

26.3

25.6

25.9

26.8

MMMiT

12.7

14.2

15.7

16.2

15.5

14.7

14.1

14.2

14.9

15.6

14.4

13.1

MMAT

20.5

21.5

21.6

21.0

20.1

19.2

19.1

20.0

20.3

20.4

20.1

19.8

Table 1 Mean monthly temperatures at Yabello Pastoral and Dry land Agricultural Research Center meteorological station (˚C)
Note: MMMxT, mean monthly maximum temperature; MMMiT, mean monthly minimum temperature; MMAT, mean monthly air temperature

Borana zone assessment

The assessment was conducted in twelve woreadas of Borana zone namely; Arero, Dhas, Dirre, Dilo, Dubluk, Elweya, Gomole, Guchi, Miyo, Moyale, Teltelle and Yabello thirty nine water potential sites were identified for sustainable feed and fodder production. The catchment and command area was the primary criteria to select water source potential assessment. This includes namely; River, micro earthen dam and farm pond but not focused ground water sources potential. The assessment considered the following matters; the potential sources should be applicable for newly construction and to maintain the already exist one, easy to use, durable and cost effective as well as social welfare. The technical aspect, the ground water in arid and semi-arid climate zone does not use for irrigation. Even though they were assessed but they are not recommended for irrigation due to highly salinity content s such as Dilo, wachile and Guchi of Borana zone. The surface water source is merely recommended in terms of cost and technical aspect for irrigation in lowlands areas.

Arero woreda: Arero woreda has semi-arid climate of Borana rangelands, the parts of this areas are vulnerable to climate variability (drought). It is not only climate prone but also conflict prone area. The soil color of Badhasa dureti site are red soil (wayama), sandy and black soil (koticha) and its condition is degraded, the vegetation attributes are shrubs, woody, forbs and grasses. During the assessment Arero was not merely assessed due to conflict prone. The assessed site was Badhasa -dureti at Haro Dimtu kebele. The potential source is micro earthenen dam. It could service more than 270 household head and it has a net command area of 135 hectares. The working head of GPS coordinate is (0474694E and 0527120N), while elevation is 1399 m above sea level. The average annual rainfall is 615 mm. The area is highly populated by pastoralists and visible land tenure system. It has many plant species with highly dominant plants species such as woody, shrubs and herbaceous. The dominant trees species found in site; Acacia tortilis Acacia etabaica and Terminalia brownie, Dalbergia microphylla, some dominant shrubs in areas Acacia melliffera and Acacia brevispica. Some dominant herbaceous species such as; Abutilon hirtum, Aristida kenyensis, Cenchrus ciliaris and Chlorophytum gallabatense. (Appendix I & II).

No

Zones

Woredas

Kebeles

Sites  name

Sources

1

Borana

Yabalo

Utallo

Utallo

Deph well

2

Borana

Yaballo

Dida yabalo

Barchuma

MED

3

Borana

Yabalo

Dikale

Dambi

MED

4

Borana

Yabalo

Cholkasa

Bake

 Farm Pond

5

Borana

Yabalo

Dadimi

malka bora

MED

6

Borana

Gomole

Haro Bake

Hara biqiltu

MED

7

Borana

Gomole

Harboro

Fulo Roba

MED

8

Borana

Gomole

Dabala sadden

Dabala buyyo

MED

9

Borana

Elwaye

Chari

Hara burra

Farm  pond

10

Borana

Elwaye

 Saba

Mansa Gerdowa

MED

11

Borana

Elwaye

Arboro

chabi arburo

MED

12

Borana

Elwaye

Birindari

Sagan river

sagan river

13

Borana

Taltale

Marmaro

marmaro

deph well

14

Borana

Taltale

Wondo

wayu wando

Weito River

15

Borana

Taltale

Gadhile

chalanchalu

MED

16

Borana

Taltale

Bule korma

Tupe

pond

17

Borana

Taltale

Bule korma

hagawa

MED

18

Borana

Taltale

Bila

Jiso

MED

19

Borana

Dubuluk

Bokosa

Bokosa

MED

20

Borana

Dubuluk

Gale

hara Dimtu

Pond

21

Borana

Dirre

Fullo-romso

hiddi romso

MED

22

Borana

Dirre

Hara ALLO

Haro-Bora

Pond

23

Borana

Dirre

Dida mega

fulo romso

farm Pond

24

Borana

Dirre

Magado

magado

deph well

25

Borana

Dilo

Goray

malka sadeka

deph well

26

Borana

Dillo

dugda dhera

sabboko

deph well

27

Borana

Miyo

Teso

saba

MED

28

Borana

Miyo

Boku

har adi

farm Pond

29

Borana

Miyo

miyo

Safara

farm pond

30

Borana

Miyo

Buladi

mansa abba chure

MED

31

Borana

Miyo

miyo

sarara

farm pond

32

Borana

Moyole

Bede

Bede

farm  Pond

33

Borana

Moyole

Bokola

ketala

farm pond

34

Borana

Moyole

Arganne

Arganne

farm pond

35

Borana

Moyole

Bokola

hammarole

farm pond

36

Borana

Moyole

Dambi

Burkuke

farm pond

37

Borana

Moyole

Bokola

laga suri

MED

38

Borana

Guchi

irdari

irdari

farm pond

39

Borana

Arero

Har dimtu

Badhasa dureti

MED

40

Guji

Liban

koba adi

camel

Ganale river

41

Guji

Liban

Miyesa

malka arganno,and malka wene

Ganale river

42

Guji

Liban

Siminto

Debe Adama

MED

43

Guji

Liban

Kate Arba Boru

Warsale

MED

44

Guji

Liban

Alge

laga hida

MED

45

Guji

Gumi eldalo

malka allu

malka allu

Dawa river

46

Guji

gumi eldalo

 bulbuli

laga bulbuli

MED

47

Guji

Wadera

Sokora malka Garbi

Kajima

Hawata river

48

Guji

Wadera

Wabe sigida

Dambi

Hawata river

49

Guji

Goro Dola

Chana mansa

Malka Harrorressa

Ganale river

50

Guji

Goro Dola

 Balabal

Haro mign

MED

Appendix I List of assessed sites

No

Dominant trees

Dominant shrubs

Dominant herbaceous

 

Vernacular  name

Vernacular name

Vernacular name

1

Saphanasa

Saphanasa

Alalo 

2

Dhadacha

Fullensa

 Biila

3

Wachu

Harrorressa

Mata guddessa

4

Fullensa

Dheeka

Digiteria menjena

5

Rukessa

Daboobesa

Gurbi daalati

Appendix II List of plants species that found in study areas

Dhas woreada; Dhas woreda has semi-arid climate of Borana rangelands, this areas is vulnerable to climate variability (drought) and there unconditional border conflict. This is area has different attribute in soil color and vegetation’s. Soil color in this site are red soil (wayama), sandy soil and black soil (koticha) and it has a moderate vegetation cover. The vegetation attributes are different shrubs and herbaceous species. The assessed site was Hidha Irbi at Gorile kebele. The identified water source is micro earthenen dam. The water source can irrigate more than 300 hectares of land and it could service 600 household heads. The GPS coordinate (0471240 E and 0449598N), while elevation is 1414 m at sea level. The areas are occupied by pastoralists and have communal land tenure system. Some of dominant woody species found in areas such as; Commiphora habessinica, Commiphora schimperi, Delonix elata and Acacica Senegal. Some of shrubs specie are; Acacia melliphera, Acacia reficiens and Acacia zanzibarica. Some dominant herbaceous are listed below; Digiteria menjena, Chloris roxburghiana, Chrysopogon aucheri, Eragrostis capitulifera and Pennisetum mezianum.

Dire woreda; Dire woreda has arid, semi-arid and sub humid climate, and four kebeles namely; Magado, Hara allo, Fulo-romso and Dida mega were selected purposively for the assessment. The assessed kebeles were arid, semi-arid and sub humid climate Magado, Hara allo and Dida mega and Fulo-romso respectively, this areas are vulnerable to climate variability or drought Magado in particular. This area has different attribute in soil color and vegetation’s.

The water table is near ground surface. This hypothesis was estimated based on the knowledge of the depth and variation of the water table levels in the wet and dry seasons as a result, crucial in determining water potential for irrigation purpose. As reported in Tadele and Dananto.10,11 Cistern and hand dang wells are the major indicators of ground water table’s level from surface. Water table levels can be estimated from observations in wells or springs availability present in/ or around the area.

Some socio-economic factors that could play an important role also assessed. Among the factors are: the availability of labour and motivation of the local population on watershed management activity particularly, soil and water conservation work through rehabilitating the landscape to control the source of sediment, and reducing siltation enterance through the gully system to the reservoirs. Especially, in Yabello woreda the already constructed micro earthenen dam found around Kedale needs campaign for watershed management works. Otherwise, according to Coppock et al.,12 rainwater washes across these bare surfaces and carries away the sandy and clay-loam topsoil that then accumulates in farm ponds and other similar reservoirs.

A comprehensive approach of treating the gully head followed by placement of sieve structures and gabions in the principal gully was employed at Kobo watershed near Yabelo with great success. The Kobo strategy included planting of perennial grasses such as Rhodes grass, vetiver grass and elephant grass in and around the gully head in the upstream and construction of appropriate sediment trap using easily applicable technology called sieve dams. Such like approaches are very recommendable in most of reservoir constructed particularly earthen micro dam and farm ponds.

Soil color in this site are reddish soil (wayama), black soil (koticha) and sandy soil and its moderate vegetation cover (Figure 9). The vegetation attributes are different shrubs and herbaceous species. The assessed sites were Iddi romso, Haro-bora, Fullo romso and Magado from Fulo romso, hara allo, Dida Mega and Magado respectively. The water sources are micro earthenen dam, farm ponds and depth well/hole. This irrigation potential could services 600, 100, 200, 120 household and can irrigate 300,50,100 and 60 hectares of command area such as; Romso, Haro-bora, Fullo romso and Magado respectively. The GPS reading for those sites are: 0418565 E and 0448891N, 043 2306 E and 438955N, 448416E and 419313N and 0415901E and 0407244N, while elevation is 1648 m, 1423m, 1417m and 790m at sea level respectively. Even if the rules and arrangement connected with the land ownership system is communal land cultivation is highly practiced. Those farm ponds and micro earthenen dams already exist but need some maintenance as well as new site which are a potential if water harvesting work implemented were identified. Accordingly, the points shown in maps are the exact location of proposed head work for micro earthenen dam and existential of the water points for farm ponds. Soil types, catchment area for farm ponds, water source potential for rivers, and command areas was the critical criterion considered during site selections whereas road access and community interest and some complexity exist in the pastoralists were the minor criterion get consideration for irrigation potential area selection. The catchment and command area of the selected potential sites are more than 200ha for each delineated areas. During close reconnaissance suitability and possible potential areas were identified. The more information there is available about the site conditions in the area being considered for irrigation potential area for fodder production. Information most commonly included in site reconnaissance was:

- Soil - depth of soil and its capacity to retain moisture, texture, degree of compaction, and drainage. Especially, most of the micro earthen dam and farm ponds are mostly affected by soil texture10 and degree of compaction. There are highly infiltrations and seepage of reservoirs as result drying out of farm ponds unless compaction or lining materials on water harvesting structures using different layers such as ash, mound materials and salts. The physical feature of study sites in Dirre look like as follow,

- Vegetation - composition and ecological characteristics of natural and introduced vegetation.  This used to forecast especially in connection with a particular other fodder species production.

Identifying the dominant grass species is the most crucial to forecast the type of fodder to be cultivated using irrigation water. Based on that point of view some of some of dominant woody, shrubs and herbaceous are listed belo; some of dominant woody species found in areas such as; Acacia tortilis and Acacia nillotica. Some of shrubs specie are; Acacia melliphera and Acacia reficeinces. Some dominant herbaceous are listed below; Digiteria menjena, Chloris roxburghiana, Chrysopogon aucheri, Eragrostis capitulifera and Pennisetum mezianum.

Dubluk woreda; Dubuluk woreda has semi-arid climate of Borana rangelands, this areas is vulnerable to climate variability (drought). This is area has different attribute in soil color and vegetation’s. Soil color in this site are red soil (wayama), sandy soil and black soil (koticha) and its moderate vegetation cover. The vegetation attributes are different shrubs and herbaceous species. The assessed sites were Hara Bokosa and Hara Dimtu from Bokosa and Gale kebeles. Micro earthenen dam is major water source for both irrigation and livestock’s. It could service 400 household and it can irrigate more 200 hectares of land. The GPS reading points of selected working head (0506446N and 0423472E), 0 3 04 716E and 04 91 600N,while elevation is 1476 m at sea level 1467m Hara Bokosa and Hara Dimtu respectively.

Identifying the dominant grass species is the most crucial to forecast the type of fodder to be cultivated using irrigation water. Based on that point of view some of some of dominant woody, shrubs and herbaceous are listed belo; some of dominant woody species found in areas such as; Acacia tortilis and Acacia nillotica. Some of shrubs specie are; Acacia melliphera and Acacia reficeinces. Some dominant herbaceous are listed below; Digiteria menjena, Chloris roxburghiana, Chrysopogon aucheri, Eragrostis capitulifera, Cynodon dactlon and Pennisetum mezianum.

Elwaye woreda: Elwaye Woreda has semi-arid and arid climate of Borana rangelands, this areas is vulnerable to climate variability. This is area has different attribute in soil color and vegetation’s. Soil color in this site are sandy soil and black or koticha and the rangeland condition more degraded and less vegetation cover. There is enough water potential but the command area is found at very high elevation which needs water motor pumps. Pump or constructing canals to take water in to command area needs again detail assessment and feasibility study to identify the appropriate working head.

The vegetation attributes are different shrubs and herbaceous species. The assessed sites were Haro bura, Mansagerdowa, Chabi harburo and Sagan River selected from Chari, Saba, Arboro and Birindari PA /kebeles respectively. The water potential sources found in the area are micro earthenen dam, Sagan River and farm pond. The Chabi harburo micro earthenen dam could service 420 household from 210 hectares. The visited sites along Sagan river 400 hectares that have a potential to service 800 household head that already started by Elwaye irrigation office for maize production, but maize was susceptible for disease, see Figure 5. The Bura site has 70 hectares for forage production that would benefited 140 household, whereas the Mansi -gerdowa site has 300 hectares net command land for irrigation for production that would benefited 600 household head from kebele. The GPS coordinate of chari harburo and sagan river sites (0393371 E and 0558219N) respectively, while elevation of sagan river site (Birindari PA) is 849 m at sea level. The occupations of the area are pastoralists and farmland newly introduced. Some of the top five dominant woody, Acacia tortilis, Ficus thonningii Acacia goetzei, shrubs (Acacia mellifera, Accaia, reficiens, Grewia tembensis, Grewia bicolor, Grewia tenax, Capparis tomentosa and herbaceous such as Abutilon hirtum, Asparagus racemosus, Andropogon chinensis and Aristida kenyensis.  

Gomole woreda: Gomole Woreda has semi-arid climate of Borana rangelands, which is vulnerable to climate variability (drought). This is area has different characteristic in soil color and vegetation’s. The soil color of this site are red soil (wayama), sandy soil and black (koticha) and the rangeland condition more degraded and less vegetation cover. From the Gomole woreda three water potential sites were identified. The identified sites are namely; Hara bikiltu, Fulo-roba and Dambala buyo from Haro bake, Harboro and Dabala sadden respectively. The type’s reservoir found in three sites is micro earthenen dam. The Bikiltu micro earthenen dam site could service more than 100 household which means able to irrigate 50 hectares of land. The Fulo-roba micro earthenen dam site has 120 hectares command areas that would benefited 240 household, whereas Dabala buyyo labu basin site has 350 hectares command area for production that would benefited 700 household head. The GPS reading of Bikiltu and Dabala buyyu sites working heads are (03820487 E and 0504007N,and 0438674 E and 0535333N), while elevation of Hara bikiltu and Dabala buyyo sites are1513 m and 1429 m above sea level respectively. The occupation of the area are pastoralists and agro pastoralists. Some of the top five dominant woody such as Acacia tortillis, Acacia bussei, Acacia goetzei, Acacia nilotica, Acacia siyal, Acacia etabaica and Terminalia brownii are important. The dominant shrubs species such as Rhus natalensis, Grewia tembensis, Grewia bicolor, Capparis tomentosa and herbaceous such as Aristida adoensis Athroisma boranense Bothriochloa radicans, Cenchrus ciliaris, Cynodon dactylon Andropogon chinensis and Aristida kenyensis. However, Hara Bikiltu needs series maintainace and rehabilitations.

Guchi woreda: Guchi Woreda has similar climate condition with that of Borana rangelands, area is vulnerable to climate variability and conflict. This is area has different characteristic in soil color and vegetation. Soil color of this site are red soil (wayama), brown soil, and black (koticha) and the rangeland condition of an area is more degraded and less vegetation cover. During the assessment only one site was identified due to serious security problem of the area. The selected site was Irdari, which have enough water source of farm pond. The Irdari site has 100 hectares of command areas that could benefited about 200 household head. The GPS reading of the working head of Irdari site is 432703E and 485382N, while elevation of Irdari site 1123 m. The occupation of an area is pastoralists. Some of the top five dominant woody such as Acacia tortillis,Acacia Senegal, Acacia bussei, Acacia nilotica and Acacia siyal. The dominant shrubs species such as Rhus natalensis, Grewia tembensis, Grewia bicolor, and herbaceous such as Bothriochloa radicans, Cenchrus ciliaris, Cynodon dactylon Andropogon chinensis and Aristida kenyensis.

Miyo woreda: Miyo woreda has semi-arid and sub humid climate of Borana rangelands, area is vulnerable to climate variability (drought). This is area has different attribute in soil color and vegetation’s. Soil color of this site are red soil (wayama), brown soil, sandy soil and black (koticha), some part of rangeland condition of an area is severely degraded and less vegetation cover, but in some part the rangeland condition is moderate and good vegetation cover. From the Miyo woreda five sites were identified namely; Saba, Hara adi, Safara, Mansa abba churre and Sara from these kebeles, Teso, Boku, Miyo, Buladi and Miyo respectively. From five sites of water source, the two of them are micro earthenen dams and three of them are ponds. The Saba Teso micro earthenen dam site could service 300 household head from 150 hectares. The Hara adi site has 30 hectares for forage production that would benefited 60 household head, whereas Mansa abba churre site has 100 hectares of cultivable land for irrigation that would benefited 200 household head. The Sarara and Safara sites have small command areas and could service about 60 household head. The GPS reading of five sites are 0449747 E and 0406851N, 0462379E and 0425936N, 0457612E and 0417473N, 0454585E and 04154407N, 0383527 E and 0415407N of Saba, Hara adi, Safara, mansa abba chure and sarara respectively. The occupation of an area is pastoralists and agro-pastoralists. Some of the top five dominant woody such as Acacia tortillis, Acacia dreponolobium, Acacia nilotica, Croton macrostachyus, Gardenia ternifolia and Boscia mossambicensis. The dominant shrubs species such as Rhus natalensis, Euphorbia cuneata, Grewia tembensis, Harmsia sidoides, and herbaceous such as Bothriochloa radicans, Cenchrus ciliaris, Cyperus bulbosus Cynodon dactylon, Digitaria milanjiana, Digitaria naghellensis and Entada leptostachya. There is the reservoir already found in the area which needs a little bit mantainace and rehabilitations.

Moyale woreda: Moyale Woreda has semi-arid and arid climate of Borana rangelands, area is vulnerable to climate variability (drought) and sober conflict. This is area has different attribute in soil color and vegetation’s. Soil color of this site are red soil (wayama), sandy soil and black (koticha), some part of rangeland condition of an area is severely degraded and less vegetation, but in some part of rangeland the condition is moderate and good vegetation cover due to conflict buffer zone. From the Moyale Woreda six sites were identified namely; Bede, Ketala, Arganne, Hammarole, Burkuke and Laga sure from the kebeles of; Bede, Bokola, Arganne, Bokola, Dambi and Bokola respectively. From the six potential sources, one is micro earthenen dam but five sites’ potential sources are farm ponds. The Laga sure micro earthenen dam site could service/assisted 700 household head from 350 hectares command land. The GPS reading of six sites is 0406260E and 0498242N, 0405662E and 0492983N, 0399864E and 0481562N, 0399864E and 0486586N, 0402145E and 0491828N, 0405312E and 0486478 N of Bede, Bokola, Arganne, Bokola, Dambi and Bokola respectively. The occupation of an area is pastoralists and agro-pastoralists. Some of the top five dominant woody such as Acacia tortillis, Acacia dreponolobium, Acacia siyal and Acacaia bussie. The dominant shrubs species such as Rhus natalensis, Acacia melifera, Commiphora tenuis, Erythrochlamys spectabilis, Harmsia sidoides, and herbaceous such as Bothriochloa radicans, Cenchrus ciliaris, Cyperus bulbosus Cynodon dactylon, Digitaria milanjiana, Digitaria naghellensis and Entada leptostachya, and Eragrostis capitulifera. The already existing farm ponds is close to collapsing or left with short lifespan.

Teltele woreda: Teltele Woreda has semi-arid and arid climate of Borana rangelands, in which most of area is vulnerable to climate variability. This is area has different attribute in soil color and vegetation’s. Soil color of this site are sandy soil, brown soil and black (koticha). Some part of rangeland condition of an area is severely degraded and less vegetation duet to bush encroachment. But in some part of rangeland the condition is moderate and good vegetation cover. From Teltele Woreda six sites were identified for forage and other production namely; Marmaro, Wayu wondo, Chalanchalu,Tupe, hagawa and Jiso assessed from the kebeles; Marmaro, Wondo, Gadhile, Bule korma, Bule korma and Bila respectively. The potential sources of six sites are micro earthen dam, river and farm pond. Among the selected sites, Chalanchalu, Hagawa and Jiso are micro earthenen dam (MED), Wayu wond site potential is river, one source is pond and mormaro site source is from depth well. The Wayu wando command site estimated to service 3000 household from 1500 hectares. The Jiso Bila micro earthenen dam site benefited 240 household from 120 hectares. The Hagawa micro earthenen dam can benefit more than 200 HH from 100 hecteres, while Chalachalu MED site estimated to serviced 62 household from 31 hectares. The geographical positioning system readings of six sites see the appendix I. The occupation of an area are pastoralists and agro-pastoralists. Some of dominant plants species, woody/trees such as Acacia goetzei, Acacia tortillis, Acacia Senegal, Balanites rotundifolia, Balanites aegyptiana and Acacia siyal. The dominant shrubs species such as, Rhus natalensis, Acacia melifera, Commiphora tenuis, Acacia reficiens, Euclea divinorum, Grewia bicolour and Grewia penicillata, and herbaceous such as Andropogon chinensis, Chloris roxburghiana Eragrostis papposa, Cenchrus ciliaris, Cynodon dactylon, Digitaria milanjiana, Digitaria naghellensi, and Eragrostis capitulifera. The picture below shown some of physical features of selected sites from Teltele woreda showns.

The physical feature of hagawa MED site of Bule korma PA and Jiso MED site of Bila PA and team discussed on site.

Yabello woreda: Yaballo Woreda has Semi-arid climate of Borana rangelands, area is vulnerable to climate variability. This is area has different attribute in soil color and vegetation’s. Soil color of this site are red soil, sandy soil and black. The rangeland condition of an area is severely degraded and less vegetation due to bush encroachment, climate variability and land use patterns and settlement, cultivation and overgrazing.  From Yaballo Woreda five sites were identified for forage and others production purpose namely; Utallo, Barchuma-Kadalle, Dambi, Bake and Malka bora and from the kebeles such as; Utallo, Dida-yaballo, Dikale, Cholkasa and Dadim respectively. The water sources of five sites are micro earthen dam, depth well and pond, in detail see appendix I. The Barchuma command area estimated to service 800 household from 400 hectares, this site was already started production through irrigation. About 200 hectares have being used and 200 hectares are left, the different color of crops have been producing in this particular area, such as Cabbages, Tomato, Potato, Carrot, Onion, Maize, Banana and Cassava. The Dambi site is high water potential spring from labu basin that approximately estimated to service 2000 household from 1000 hectares. However, comprehensive approach of treating the gully head followed by placement of sieve structures and gabions in the principal gully was employed at Kobo watershed near Yabello with great success. The Kobo strategy included planting of perennial grasses such as Rhodes grass and Vetiver grass in the upstream sediment trapped by the sieves. Such like approaches are very recommendable in most of reservoir constructed particularly earthenen micro dam and farm ponds. Because most of the catchment is highly degraded.

Land ownership, tenure system and its complexity: most of the identified water potential area needs readjustment and convincing of community living in and around the command areas.  In most parts, there are an assumption of some public services such as road, cultivation land and grazing land possibly of occupied by water especially after earthenen micro dam construction.

The GPS reading of five sites see the appendix I. The occupation of an area is agro-pastoralists. Some of dominant woody/trees species found in the selected areas are Acacia goetzei, Acacia tortillis, Acacia ethibacea, Acacia nilotica and Acacia siyal. The dominant shrubs species such as, Rhus natalensis, Acacia drepanolobium, Commiphora spp, Acacia reficiens, Euclea divinorum, Grewia bicolour and Grewia penicillata, and herbaceous such as Andropogon chinensis, Chloris roxburghiana Eragrostis papposa, Cenchrus ciliaris, Cynodon dactylon, Digitaria milanjiana, Digitaria naghellensi, and Eragrostis capitulifera.

Guji zone assessment

The assessment was conducted in four woredas of Guji Zone namely; Goro Dola, Gumi -Eldalo, Liban and Wadera. Eleven water potential sites were assessed and identified for fodder production through irrigation techniques. Assessed suitable lands for irrigation were based on potential sources namely; River, micro earthenen dam and farm pond but not focused for ground water sources. The assessment considered the following matters; suitable command and catchment area, potential water sources, applicability and easily to use, durability, and cost effective as well as social welfare. The technical aspect, the ground water source in arid and semi-arid climate classification does not use for irrigation potential due to highly salinity content and discharge source and durability.

Goro dola woreda: Goro-dola Woreda has sub-humid and semi-arid climate of Guji zone, area with less vulnerable to climate variability due to having three water potential sources like Ganale, Hawata and Dawa River basins. These areas have different attribute in soil color and vegetation’s. Sandy soil is the most dominant in the site with reddish soil color based on visual observation. The rangeland condition is degraded with moderate herbaceous vegetation cover. There are some problems regarding to land degradation such as; settlement, cultivation and grazing system.

From Golo-dola woreda, three sites were identified and assessed in terms of water potential for feed and fodder production purposes. Those, sites are; Haro mign, Malka allu and malka harorressa from the kebeles of Balanbal, Malka allu and Chanamansa respectively. The reservoirs of three sites are micro earthenen dam and River stream from Dawa and Gannale, in detail see appendix I. The Balabal site estimated to service 230 household from 115 hectares of land. Irrigation practices were already started at Malka haroresa site using the water sources from Ganale River. The different color of crops such as; Cabbages, Tomato, Potato, Carrot, Onion, Maize, Banana, sugar cane, green cheese and Papaya have been producing in these particular area, and serving more 3000 households.

The GPS coordinate of three sites see the appendix I. The occupation of an area is agro-pastoralists. The dominant woody/trees species found in selected sites include Acacia goetzei, Croton macrostachyus, Dalbergia microphylla, Terminalia brownie, Delonix elata “Roka and Acacia bussei found scatter. The dominant shrubs species such as, Capparis tomentosa, Rhus natalensis, Acacia Senegal, Acacia brevispica, Acacia mellifera, Commiphora spp and Grewia spp, are densely found. The herbaceous dominants species includes Bothriochloa insculpta, Cenchrus ciliaris, Cynodon dactylon, Digitaria milanjiana, Digitaria naghellensi, and others unknown herbaceous species were found in the sites. Maize and different horticultural cultivation practices using irrigation techniques are already started (Fig 19). But it is not that much effective in changing the agro-pastoralist livelihood and income generations. According to the community living around the water points they are very interested of implementing fodder production through irrigation for their livestock feeds and fodder but needs technical and financial support from government and non-governmental organizations to do so. These could be realized by constructing long thin stretch for taking water from the source to command area using canal gravity. May be at some point simple diversion could be applicable for small groups of agro-pastoralists. Elephant grass, Rhodes grass and some other are very adapted to the environments. There are some indicators for the above statements including soil types, climatic conditions and landscapes of the catchments. Multipurpose agroforestry is also the other way of diversifying the agro pastoralist livelihood and income generations.

Gumi eldalo woreda: Gumi-eldalo Woreda is found in arid and semi-arid climate of Guji zone, which is vulnerable to climate variability and conflict over the land resource competition. These is area has different attribute in soil color and vegetation’s. Soil color of the site is, black soil, reddish soils with sandy soil texture were visually observed during the assessment. Some part of these rangeland conditions is degraded but in other part it’s found in moderate condition herbaceous vegetation cover. The landscapes, cultivation, bush encroachment and overstock are the major problems in the study area, some part of this rangeland have taken by Somale regional state,so that is why this rangeland become evaded.

From Gumi-eldalo woreda, two sites were identified for feed and fodder production purpose namely; Bulibuli and Malka allu from the kebeles such as; Bulibuli and Malka allu respectively. The major water potential sources found in the study are micro earthen dam and Dawa River stream, in detail see appendix I. The Bulibuli command area could be serve more than 100 household from 50 hectares, this stream has high water potential but there is no enough command areas. The other limitation of this site is siltation and pressure of stream follows that limit duration of micro earthenen dad. The Malka allu command site is high potential stream from Dawa River that approximately estimated to service 3700 household head from 1850 hectares.

The GPS coordinate of two sites see the appendix I. The occupation of an area is agro-pastoralists. Some of dominant plants species, woody/trees such as Acacia goetzei, Erythrina melanacantha, Pappea capensis, Lannea rivae, Dalbergia microphylla, Terminalia brownie,Delonix elata “Roka and Acacia bussei. The dominant shrubs species such as, Acacia drepanolobium, Rhus natalensis, Acacia Senegal, Acacia brevispica, Acacia reficiens, Acacia mellifera, Acacia dropanolobium, Acacia nubica, and Grewia spp, and herbaceous dominants species such as, Bothriochloa insculpta, Barleria spinisepala, Pennisetum mezianum, Cenchrus ciliaris, Cynodon dactylon, Digitaria milanjiana, Digitaria naghellensi, Chrysopogon aucheri and others unknown herbaceous species were found in the sites. The picture 12, below shown the physical features of selected sites in Gumi-eldala – woreda.

Liban woreda: Liban woreda is found in semi-arid climate of Guji zone, in which the area is vulnerable to climate variability like drought. These is area has different attribute in soil color and vegetation’s. Soil color of this site are sandy soil with black soil and reddish soil color visually observed during assessment. Some part of this rangeland condition is degraded but in other part is moderate condition herbaceous vegetation cover. The land use patterns such as; Settlement, cultivation, bush encroachment and overstock are more important factors for environmental degradation.

From Liban Woreda, five sites were identified for feed and fodder production purpose namely; Malka came, Malka arganno, Debe-adama, Warsalle and Laga hidda from the kebeles such as; Koba adi, Miyessa, Siminto, Kate Arba Boru and Alge respectively. The water potential sources of five sites are micro earthenen dam and Ganale River. The source of Malka came and Malka arganno are Gannale River, and source of Debe-adama, Warsalle and Laga hidda sites is micro earthen dam, see appendix I. The Malka arganno site would estimate to service more than 4500 household from 2250 hectares. Malka came that estimated more than 400 hectares that would service 800 househead. Malka came has high potential source, but there is no enough net command areas. The Debe adama site is high water potential stream micro earthenen dam that approximately estimated to service 400 household head from 200 hectares. The Kate arba Boru and Alge command sites are high potential stream MED that approximately estimated to service each more than 300 household head from 150 hectares. The GPS coordinate of two sites see the appendix I. The occupation of an area is agro-pastoralists. Some of dominant plants species, woody/trees such as Acacia goetzei, Erythrina melanacantha, Pappea capensis, Lannea rivae, Dalbergia microphylla, Terminalia brownie,Delonix elata, Combretum molle, “Roka and Acacia bussei. The dominant shrubs species such as, Acacia drepanolobium, Euclea divinorum, Rhus natalensis,l, Acacia brevispica “Roka”, Acacia mellifera, Acacia dropanolobium, and Grewia spp, and herbaceous dominants species such as, Bothriochloa insculpta, Barleria spinisepala, Pennisetum mezianum, Cenchrus ciliaris, Cynodon dactylon, Digitaria milanjiana, Digitaria naghellensi, Chrysopogon aucheri and others unknown herbaceous species were found in the sites.

Wadera woreda: Wadara Woreda is found in sub humid climate of Guji zone. This is area has little different soil color and vegetations species. Soil color of this site are red soil and sandy soil were visual observed. The rangeland condition is moderate herbaceous and good tree plants cover.

From Wadera Woreda, two sites were identified for forage and others production purpose namely; Kajima and Dambi that were selected from kebeles such as; Sokora mal garbi and Wabe sigda respectively. The potential sources of two sites is Hawata river, see appendix I. The Kajima site was estimated to service more than 450 household head from 225 hectares. Dambi site was estimated more than 400 hectares that would service 800 household head. The GPS coordinate of two sites see the appendix I. The occupation of an area is agrarian and agro-pastoralists. Some of dominant plants species, woody/trees such as, Croton macrostachyus, Terminalia browni and others unknown trees. The dominant shrubs species such as, Dodonea angustifolia, Rhus natalensis and Caucanthus auriculatus and Solanum incanum, and herbaceous dominants species such as, Cynodon dactylon and many other species are un identified its scientific name.

Conclusion

Pastoral and agro Pastoral in Borana and Guji zones have common problems in stud areas. Where grasslands and savannas are turned into Bush, shrubs land, cropland and settlement as well as climate variability strike for many times due to human activity and natural events in study areas. The fifty sites were identified from Borana and Guji zones, about 78% percent of study site is found Borana zone, while 22% is found in Guji zone. We concluded that there are potential sources of irrigation for forage /fodder and others purpose production in Borana and Guji Zone in studied sites. Depth well does not recommended as irrigation potential due to highly salinity content. Due to time limitation and security issues, assessment was not cover each of potential sites both Borana and Guji Zones. Therefore, further study will be suggested to cover each potential site of Borana and Guji zones. we recommended for different development agencies NGOs, Government, communities and private to involve in fodders and others production purpose through irrigation support to improve pastoralists’ and agro pastoralists’ livelihoods. We also firmly recommended that the policy makers should change their developmental strategies that focus on improve feed and food insecurity of pastoralists and agro pastoralists’ through irrigation.

Recommendation / way forwards

we recommended for different development agencies including NGOs, Government, communities and private to involve in fodders and others production purpose through irrigation support to improve pastoralists’ and agro pastoralists’ livelihoods. We also firmly recommended that the policy makers should change their developmental strategies that focus on improve feed and food insecurity of pastoralists and agro pastoralists’ through irrigation.

Irrigation activities are more recommendable than bush thinning activities to easily improve pastoral and agro-pastoral communities’ livelihoods, as well as timely manage feed and food insecurity of the people.

Acknowledgments

None.

Conflicts of interest

All authors.

References

  1. Alemayehu M. The Borana and the 1991–92 Drought: A rangeland and livestock resource study. Institute for Sustainable Development (ISD), Addis Ababa, Ethiopia. 1998.
  2. Coppock DL. ed., The Borana plateau of southern Ethiopia: synthesis of pastoral research, development, and change, 1980–91 (No. 5). ILRI (aka ILCA and ILRAD). 1994.
  3. Upton. Production policies for pastoralists: The Borana case. Agricultural Systems. 1986;20(1):17–35.
  4. Cossins NJ, Upton M. The impact of climatic variation on the Borana pastoral system. Agricultural Systems. 1988;27(2):117–135.
  5. Helland J. Some issues in the study of pastoralists and the development of pastoralism [Kenya, Niger]. ILCA Kenya Working Document (ILCA). 1980.
  6. Tefera S, Snyman HA, Smit GN. Rangeland dynamics in southern Ethiopia: (1) Botanical composition of grasses and soil characteristics in relation to land–use and distance from water in semi–arid Borana rangelands. J Environ Manage. 2007;85(2):429–442.
  7. Angassa A, Baars RM. Ecological condition of encroached and non‐encroached rangelands in Borana, Ethiopia. African Journal of Ecology. 2000;38(4):321–328.
  8. Pratt DJ. Status report on rangelands and range development in the Sidamo and Harerge province of Ethiopia. 1987.
  9. Drobne S, Lisec A. Multi–attribute decision analysis in GIS: weighted linear combination and ordered weighted averaging. Informatica. 2009;33:459–474.
  10. Tadele D. Dananto M. Quantifying the impact of integrated watershed management on groundwater availability in Gerduba watershed, Yabello district, Ethiopia. International Journal of Water Resources and Environmental Engineering. 2018;10(7):90–99.
  11. Tadele, D, Moges A, Dananto M. Impact evaluation on survival of tree seedling using selected in situ rainwater harvesting methods in Gerduba Watershed, Borana Zone, Ethiopia. Journal of Horticulture and Forestry. 2018;10(4):43–51.
  12. Coppock DL, Norton BE, Tezera S, et al. Sieve structures to control gully erosion on the borana plateau, Ethiopia. 2015.
Creative Commons Attribution License

©2023 Tadele, et al. This is an open access article distributed under the terms of the, which permits unrestricted use, distribution, and build upon your work non-commercially.