Submit manuscript...
eISSN: 2576-4497

Hospice & Palliative Medicine International Journal

Mini Review Volume 6 Issue 3

Navigating cultural diversity and conversation barriers in palliative care: a mini review

Rawan Nassif

Department of Family of Community Medicine, King Abdulaziz University, Saudi Arabia

Correspondence: Rawan Nassif, King Abdulaziz University, Faculty of Medicine in Rabigh, Saudi Arabia, Tel +00966126400000

Received: September 21, 2023 | Published: October 3, 2023

Citation: : Nassif R. Navigating cultural diversity and conversation barriers in palliative care: a mini review. Hos Pal Med Int Jnl. 2023;6(3):74-79. DOI: 10.15406/hpmij.2023.06.00220

Download PDF

Abstract

Navigating cultural diversity while providing palliative care is crucial to ensure that healthcare providers offer their patients the best possible care. Palliative care is increasingly confronted with cultural diversity. To achieve quality care, clinicians must be culturally competent and receive cross-cultural training. Culturally competent clinicians are those who adhere to organizational policies, undergo cross-culture training, and utilize the latest advances to enhance communication, improve health outcomes, and reduce racial and ethnic health disparities.

Objective: The main aim of this review is to understand the complexities and challenges associated with navigating cultural diversity in palliative care. This entails recognizing and addressing religious beliefs, family roles, and other culturally rooted practices and perceptions that could influence the delivery of palliative care.

Findings: Various cultural barriers have been identified that healthcare providers face, including communication barriers, religious beliefs, family roles, beliefs about suffering and pain, alternative medicines, trust in healthcare providers, radical and ethnic bias, and gender bias. Technological advances, organizational policies, and targeted education can mitigate these cultural and cross-cultural communication barriers. Enhanced training fosters understanding and ensures that diverse populations receive respectful end-of-life and palliative care. Such strategies promote trust, enhance patient-provider relationships, and lead to improved health outcomes.

Conclusion: Navigating cultural diversity in palliative care is crucial. Despite the presence of various technological advancements, the ongoing necessity for healthcare providers to possess cultural competence and sensitivity remains evident. Continuous training, education, and heightened awareness are essential. The implementation of IA tools, revisions to organizational policies, and the enhancement of medical training can contribute to achieving cultural competence in healthcare. Looking ahead, we aspire to see improved personalized care that harmonizes medical expertise with cultural understanding, ultimately reducing disparities and elevating care standards universally.

Keywords: Palliative care, communication barriers, cross-culture, cultural barrier in palliative care, cultural diversity in end-of-life care, cultural sensitivity, competencies

Introduction

Palliative care, a standard approach for patients with chronic diseases, is complex and multidimensional, necessitating nuanced approaches to patient-provider communication.1,2 Culture is a multifaceted tapestry woven with ethnicity, identity, traditions, and beliefs. Healthcare providers must effectively address the needs of culturally diverse patients who often experience racial and ethnic health disparities. Clinicians must equip themselves with the knowledge and skills required to engage with patients in a culturally sensitive manner, avoiding generalizations and stereotypes.1 Truly effective care is tailored to address each patient's distinct physical, emotional, social, spiritual, and cultural nuances. In this realm, trust is paramount. Additionally, clear and culturally informed communication is essential to bridge linguistic gaps and prevent cultural misinterpretations.1

In the latest research published by BMC Palliative Care, innovations in digital health technology for palliative care have been highlighted. Evidence suggests that a growing number of healthcare practitioners are embracing various healthcare technologies, including AI, telecommunication, mobile apps, and teleconferencing. These technologies have significantly enhanced communication among health providers while ensuring adherence to policies and ethical standards. They also facilitate the sharing of information among palliative care providers, leading to improved access to palliative care resources, enhanced communication, streamlined data collection and management, and the provision of effective guidance to patients and their families. Research indicated that patients receiving palliative care have shown increased confidence in digital health technologies, hold more positive beliefs and trust in palliative care, and express higher levels of satisfaction with their clinicians.3

Objective

This mini-review aims to identify possible cultural barriers and their impact on palliative care. It seeks to address both recent advancements and persistent challenges in navigating cultural diversity within palliative care. The ultimate goal is to illuminate this critical issue and propose actionable strategies for improvement.

Inclusion and exclusion criteria

  1. Data is extracted from articles, systematic reviews, meta-analyses, and qualitative studies that specifically focus on cultural diversity within the context of palliative care.
  2. Only studies from peer-reviewed databases, such as BMC, PubMed, NVBI, WHO, and other reputable governmental websites were considered.
  3. Studies that explicitly address challenges, barriers, and strategies related to navigating cultural diversity during serious illness conversations within a palliative care setting were included.
  4. Articles published within the last decade were selected to ensure the relevance and currency of the study.
  5. Articles published in English or those with available English translations were included.
  6. Studies with significant methodological flaws, insufficient data, and inappropriate content were excluded from the review.

The review

According to the World Health Organization (WHO), palliative care significantly improves the quality of life and effectively addresses the issues associated with life-threatening illnesses.4 However, a significant challenge lied in the limited access to palliative care services, as only a small portion of individuals in need can access them. Palliative care plays a crucial role in alleviating suffering by appropriately addressing physical, spiritual, and psychological pain. It required a collaborative effort from healthcare professionals, including nurses, physicians, support workers, pharmacists, psychotherapists, paramedics and volunteers. Unfortunately, a notable issue is that only a small percentage of people who desire this care are able to express their end-of-life preferences. For instance, a mere 105 of Latinos have documented their preferences for their end-of-life care.5

Statics

Global need for palliative care (Figure 1)

Figure 1 A bar chart demonstrating the global demand for palliative care.

Globally, an estimated 56.8 million people require some form of palliative care, and among them, 25.7 million are in their last year of life.4

Access to palliative care (Figure 2)

Figure 2 Percentage of population with access to palliative care.

The figure highlights that only 14% of individuals in need of palliative care actually receive it. This means that a staggering 86% of the population require access to essential palliative care annually but lack the necessary support.4

Disease distribution (Figure 3).

Figure 3 Disease distribution in population receiving palliative care.

Cardiovascular diseases account for 38% of the leading conditions requiring palliative care, closely followed by cancer at 345. Chronic respiratory diseases constitute 10.3%, AIDS 5.75 and diabetes 4.6% of the population in need of such care.4

Cultural sensitivity in palliative care: why it’s a necessity?

Addressing cultural barriers in palliative care is imperative for several reasons. Many countries have richly diverse populations with unique healthcare needs, making cultural sensitivity a critical aspect of care provision.6 The complexities of navigating cultural diversity within palliative care are evident in various nations. For example, the United States, with its diverse melting pot of ethnicities, languages, and religions, faces significant communication barriers stemming from this diversity. Canada and Australia also grapple with unique challenges when providing culturally sensitive palliative care to their indigenous populations. In the United Kingdom, cities like London and Birmingham add complexity to end-of-life conversations due to their multicultural makeup.6

Developing nations like India and South Africa, characterized by a multitude of languages and cultural practices, face challenges that are often exacerbated by disparities in healthcare access. Even European countries like Germany and France are experiencing increasing challenges in this regard to rising immigrant populations. Furthermore, countries like Brazil and the United Arab Emirates have their own regional and expatriate-related complexities that must be considered. Given these diverse scenarios, addressing cultural barriers in palliative care becomes imperative to ensure that all individuals, regardless of their cultural backgrounds, receive the compassionate and effective care they need.6

Ignoring cultural barriers in palliative care isn’t just a matter of ethical concern; it represents a systemic failure that poses a significant risk to patients well-being.7 Misunderstandings regarding cultural norms related to pain, trust, or family roles often result in adverse outcomes, a consequence that carries even greater gravity for individuals already confronting life-limiting illnesse.7 This issue extends beyond mere cultural insensitivity; it constitutes an ethical breach that directly contradicts fundamental principles of medical ethics, including autonomy and justice. To genuinely offer equitable and effective care, the healthcare system must embrace a comprehensive approach, encompassing cultural competence training for providers, policy adjustments that acknowledge diverse norms, and ongoing research to identify and address emerging barriers.7

Cultural Barriers (Figure 4).

Figure 4 Types of cultural barriers in palliative care.

Disparities in the use of palliative care services (Figure 5).

Figure 5 Racial distribution of hospice use among people with dementia.

In a retrospective cohort study conducted in 2023 by Lauren J. Hunt,8 and their team, concerning trends of racial disparities in hospice disenrollment among people with dementia (PWD) have emerged. The study aimed to estimate these disparities based on race and ethnicity. Interestingly, despite similar risks of disenrollment between high and low-quality hospices, marginalized racial groups exhibit higher rates of disenrollment compared to Whites. This study underscores the pressing need for a two-fold approach: enhancing access to high-quality hospice care and improving individualized care within all hospices to address these troubling racial disparities.8

Communication barriers

In the realm of palliative care, communication barriers encompass a broad spectrum, ranging from language and cultural differences to emotional complexities and systemic issues. Language barriers and cultural norms can give rise to misunderstandings between healthcare providers and patients, hindering effective communication. Emotional states such as fear or denial can obstruct rational discussions, leading to the avoidance of crucial topics. The insufficient training of healthcare professionals in palliative care communication exacerbated the communication gap. Systemic issues like bureaucratic processes and limited resource often result in hurried consultations and incomplete information exchange.

Psychological factors, including cognitive dissonance and biases, further distorts communication dynamics. Additionally, cultural variations in expressing pain or conveying end-of-life wishes add an additional layer of complexity to the situation. Collectively, these barriers undermine the quality of care provided and contribute to patient dissatisfaction.9

Differing attitudes towards death and dying

In palliative care, cultural attitudes towards death can pose significant communication barriers. For instance, in some Asian cultures, discussing death is considered taboo, as it may be believed to invite bad luck. Conversely, Native American cultures may find such discussions spiritually comforting. When healthcare providers are unaware of these cultural nuances, they may inadvertently cause distress or miss opportunities to provide spiritual comfort. This issue extends beyond mere cultural sensitivity; it represents a medical and ethical imperative. Failing to recognize and adapt to these cultural attitudes can lead to harmful communication, ultimately compromising the quality of end-of-life care. Therefore, understanding and respecting these cultural differences are paramount for effective and respectful palliative care.10

Religious beliefs

Religious beliefs play a pivotal role in either facilitating or impending effective communication within palliative care settings. Religion goes beyond mere rituals and practices; it shapes an individual’s entire worldview, ethical stance, and attitudes toward suffering, death, and afterlife. Consequently, when healthcare providers overlook or fail to account for their patients’ religious beliefs, they risk encountering barrires to effective communication and ethical transgressions.11

For instance, in some Christian denominations, suffering may be viewed as a form of spiritual purification or a test of faith. A healthcare provider who is unaware of this perspective might find it perplexing when a patient declines certain pain management options. Similarly, within the Muslim faith, the use of medications derived from animals not slaughtered according to Halal guidelines can pose a significant issue. If a healthcare provider prescribes drugs that a patient considers religiously impressable, it can compromise the patient’s spiritual well-being and trust in the care provided.11

Family roles

Families and their roles in palliative care can pose a significant barrier, complicating communication between healthcare providers and patients. In many cultures, the family unit, rather than the individual, serves as the primary decision-making entity, especially in matters as profound as life and death. For example, in Latino cultures, the concept of ‘familisimo’ places a strong emphasis on family involvement in healthcare decisions.12

A healthcare provider operating under the assumption of individual autonomy may find it perplexing when a patient defers decisions to family members. Similarly, in many Asian cultures, it is common for older family members to receive medical information first and make healthcare decisions on behalf of the patient. A healthcare provider who disregards this cultural norm risks alienating the family and eroding trust, which is crucial for effective palliative care.

The barrier here lies in the difference in family roles across cultures and the healthcare system’s often rigid adherence to a one-size-fits-all approach. This lack of cultural flexibility can lead to ethical dilemmas, misunderstandings, and suboptimal patient care.11,12

Beliefs about pain and suffering

Cultural variations in the perception and management of pain present complex communication barriers in palliative care, which can significantly impact the quality of care and patient well-being.13 For instance, in some Eastern philosophies like Buddhism, pain and suffering are considered inherent aspects of human existence, and they are approached with mindfulness and meditation. Clinicians who may not be well-informed about this cultural perspective might find it perplexing when a patient shows reluctance towards pharmacological interventions for pain relief. In Western cultures, where the biomedical model often prevails, the emphasis is frequently placed on eliminating pain through medical means. A healthcare provider with this biomedical mind set may need assistance in understanding why a patient from a different cultural background does not prioritize pain relief in a similar manner. Recognizing and understanding cultural beliefs about pain and suffering is vital for improving communication and respecting patient autonomy.13

Alternative medicine

Alternative medicine in palliative care often finds its roots in cultural beliefs, presenting both opportunities and challenges. For instance, Traditional Chinese Medicine (TCM) places a significant emphasis on the ‘Yin’ and ‘Yang’ balance, leading patients to opt for herbal remedies or acupuncture alongside conventional treatments.14 In Native American cultures, spiritual rituals may take precedence over pharmacological approaches. Healthcare providers must skill fully navigate these cultural nuances. Dismissing alternative medicine is not only culturally insensitive but also ethically questionable, as it can erode trust and autonomy. Conversely, blindly accepting it without scientific scrutiny risks compromising the quality of care provided. Equipping healthcare providers with cultural competence, the ability to subject alternative therapies to scientific scrutiny, and ethical judgment ensures inclusive, effective, and ethically sound palliative care.14

Trust in healthcare providers

Trust in healthcare providers is a critical component in palliative care, but it is profoundly influenced by culture. For example, in African-American communities, historical events such as the Tuskegee Syphilis Study have bred mistrust, which can significantly affect treatment acceptance and communication. Conversely, some South Asian cultures may exhibit unwavering trust in healthcare professionals due to social hierarchies, which can hinder critical discussions.15 These cultural variations have a direct impact on the patient-provider relationship and, consequently, the quality of care provided. Lack of confidence can lead to treatment non-adherence and withdrawal, while blind trust may result in uninformed consent and neglect of alternative options, raising ethical concerns. Recognizing and addressing cultural dynamics related to trust is essential for ethical and effective palliative care.16

Discussion

Possible solutions to address some of the barriers in palliative care communication include shifting the paradigm to view serious illness communication as an opportunity to understand patients personally and honour what matters to them. It is essential to focus on strengthening the therapeutic relationship and ensuring a partnership in all treatment decisions.15,17 The use of structured conversation guidelines can inspire and improve clinician comfort and self-efficacy. Moreover, fostering acceptance of inter-professional roles, allowing nurses and social workers to initiate conversations, can enhance communication.18 Integrating discussions about values and goals earlier in the care process can effectively reduce these barriers. Creating a safe space for patients to express their goals, values, hopes, and fears without pressure is vital. Personalizing care by integrating patients' values and goals into decision-making process in equally crucial.19 Clinicians can take a proactive approach to communication by initiating conversations earlier in the illness course and revisiting them over time. Shifting the content of discussions to focus more on the patient's goals, values, hopes, and worries is recommended. Additionally, establishing consistent team workflows that reflect shared responsibility and accountability for serious illness communication can greatly improve the quality of care provided.19

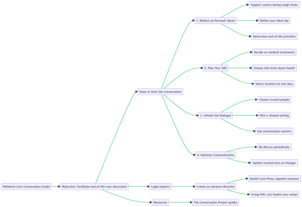
Palliative conversation starter guide (Figure 6).

Figure 6 Palliative conversation starter guide.

Palliative care emphasizes the importance of understanding and respecting individual end-of-life preferences, and initiatives like The Conversation Project play a crucial role in bridging cultural barriers and fostering open dialogue about these preferences.20

The guide outlines four primary steps:

  1. Self-reflection: Individuals are encouraged to reflect on their values, define what constitutes a ‘good day’, and identify their priorities for the end of life.
  2. Preparation: This step involves determining medical treatment preferences, deciding the desired level of information about one's condition, and selecting an ideal location for one's final days.
  3. Initiating the conversation: It is essential to choose trusted individuals for this dialogue, select a conducive environment, and use effective conversation starters to communicate one's wishes.
  4. Continuous communication: Regularly revisiting the conversation ensures that evolving wishes are clearly understood. 20

Potential recent advances (Figure 7).

Figure 7 Potential recent advances.

Technological innovations are paving the way for more personalized and culturally sensitive palliative care. For instance, machine learning holds the potential to revolutionize patient experiences. Imagine an AI system that, based on a patient’s cultural background, offers guidance to clinicians on how to approach sensitive topics.21 In some cultures, direct discussions about terminal illnesses may be considered taboo. In such cases, AI can suggest an alternative approach, such as engaging with a family member first. However, it is crucial to proceed with caution to ensure that such systems do not unintentionally stereotype or misinterpret cultural nuances.22

Virtual reality (VR) offers a transformative approach to cultural training, enhancing awareness and empathy-key components of cultural competence. Culturally diverse workplaces, which yield 19% more revenue, can benefit from VR's immersive simulations tailored for cultural training.23 These simulations provide a safe environment for users to learn and engage with different cultures in professional settings. VR's advantages in cultural training include improved communication, increased cultural empathy, first hand experiences, and reduced biases. For instance, NC State University's DELTA program uses VR to teach students how to navigate cross-cultural business incidents. VR applications in cultural training encompass cross-cultural negotiations, first impression training, conflict resolution, and delivering critical assessments. As global interactions increase, VR's role in fostering cultural understanding becomes indispensable.23

While translation tools are undoubtedly valuable, they cannot always capture the full depth of a person’s background or emotions. Sometimes, what people feel or mean is intricately tied to their culture, making it challenging to achieve perfect translation. In the study, a culturally tailored 7-minute video decision aid was introduced to Asian smokers to encourage the use of smoking cessation medications. When comparing the intervention group (who viewed the video) to the control group (who received usual medical care), there was no significant difference in the decision to use cessation medications within 1 month or 6 months. However, the challenges lie in ensuring that these aids go beyond mere procedural guidance and genuinely resonate with the diverse patient base. Similarly, community health workers, especially in rural areas play a vital role in bridging the gap between traditional beliefs and modern medicine. Their contributions are pivotal, highlighting the need to standardize care while preserving cultural respect.24

Conclusion

In contemporary healthcare settings, navigating cultural diversity in palliative care is of utmost importance. With an increasingly diverse patient demographic, healthcare providers must ensure that they deliver the highest quality of care tailored to each individual’s cultural background. Achieving this goal involves clinicians obtaining cross-cultural training, developing cultural competencies, adhering to organizational policies, engaging in continuous learning, and leveraging the latest advances to enhance patient communication. The integration of AI and IT in healthcare settings has proven to improve patient outcomes and bridge the gap in racial and ethnic health disparities. The adoption of advanced IT solutions such as telemedicine, artificial intelligence, and virtual reality has brought about a revolution in palliative care. As these cutting-edge IT solutions become more integrated into palliative care, the future promises enhanced and more personalized patient experiences, ensuring optimal care for all.

Acknowledgments

None.

Conflicts of interest

The author declare that there are no conflicts of interest.

References

  1. Elise C Carey. Cultural aspects of palliative care. Up To Date. 2022.
  2. Langley J, Jelicic NJ, Hill T, et al. Intersectoral communication amongst healthcare providers regarding care plans: a scoping review. Palliative Care and Social Practice. 2022.
  3. Mills J, Fox J, Damarell R, et al. Palliative care providers use of digital health and perspectives on technological innovation: a national study. BMC Palliative Care. 2021;20(1).
  4. Palliative care. World Health Organization:WHO. 2020.
  5. Maxwell T PhD. Overcoming barriers to palliative care among culturally diverse communities. Mc Knights Home Care. 2021 .
  6. Pandey M, Maina R, Amoyaw J, et al. Impacts of english language proficiency on healthcare access, use, and outcomes among immigrants: a qualitative study. BMC Health Services Research. 2021;21(1).
  7. Givler A. The importance of cultural competence in pain and palliative care. StatPearls - NCBI Bookshelf. 2023.
  8. Hunt L, Gan S, Smith AK, et al. Hospice quality, race, and disenrollment in hospice enrollees with dementia. Journal of Palliative Medicine. 2023;26(8):1100–1108.
  9. Saretta M, Doñate-Martínez A, Alhambra-Borrás T. Barriers and facilitators for an effective palliative care communication with older people: A systematic review. Patient Education and Counseling. 2022;105(8):2671–2682.
  10. Dosani N, Bhargava R, Arya A, et al. Perceptions of palliative care in a South Asian community: findings from an observational study. BMC Palliative Care. 2020;19(1).
  11. Givler A. The importance of cultural competence in pain and palliative care. StatPearls - NCBI Bookshelf. 2023.
  12. Ed MCM. Cultural values of latino patients and families. Dimensions of Culture.
  13. Givler A. The importance of cultural competence in pain and palliative care. StatPearls - NCBI Bookshelf. 2023.
  14. Zorgo S, Purebl G, Zana Á. A qualitative study of culturally embedded factors in complementary and alternative medicine use. BMC Complementary and Alternative Medicine. 2018;18(1).
  15. Laumed. Why is cultural diversity important in Healthcare? Lincoln American University.
  16. Alu. How to improve cultural competence in health care. School of Public Health. 2022.
  17. Levit L. Patient-Centered communication and shared decision making. Delivering High-Quality Cancer Care - NCBI Bookshelf. 2013.
  18. Wittenberg E, Reb A, Kanter E. Communicating with patients and families around difficult topics in cancer care using the comfort communication curriculum. Seminars in Oncology Nursing. 2018;34(3):264–273.
  19. Paladino J, Sanders J, Fromme EK, et al. Improving serious illness communication: a qualitative study of clinical culture. BMC Palliative Care. 2023;22(1).
  20. The conversation project. Institute for healthcare Improvement. 2023.
  21. May S, Bruch D, Gehlhaar A, et al. Digital technologies in routine palliative care delivery: an exploratory qualitative study with health care professionals in Germany. BMC Health Services Research. 2022;22(1).
  22. Eric Wicklund. How can I be used in palliative care? Health Leaders Media. 2022.
  23. Viar. VR for culture training: understanding cultural differences. Viar360. 2020.
  24. Ortiz Gutiérrez S, Cruz Avelar A. Translation and cross-cultural adaptation of health assessment tools. Actas Dermo-Sifiliográficas. 2018;109(3):202–206.
Creative Commons Attribution License

©2023 :. This is an open access article distributed under the terms of the, which permits unrestricted use, distribution, and build upon your work non-commercially.