Submit manuscript...
International Journal of
eISSN: 2573-2838

Biosensors & Bioelectronics

Short Communication Volume 5 Issue 3

New approach to iterative reconstruction for CT images with limited scan angles – II

Anush Kolakalur, Branislav Vuksanovic

University of Portsmouth, UK

Correspondence: Branislav Vuksanovic, School of Energy and Electronic Engineering, University of Portsmouth, Portsmouth, UK

Received: April 29, 2019 | Published: May 21, 2019

Citation: Kolakalur A, Vuksanovic B. New approach to iterative reconstruction for CT images with limited scan angles – II. Int J Biosen Bioelectron. 2019;5(3):89-92. DOI: 10.15406/ijbsbe.2019.05.00159

Download PDF

Abstract

Computed Tomography (CT) is an x-ray imaging procedure in which a narrow beam of x-rays is aimed at a patient and quickly rotated around the body to generate cross-sectional images, so called “slices” of the body.1 These slices are called tomographic images and contain more detailed information than conventional x-rays. A number of successive slices can then be combined together to form a three-dimensional image to enable easier identification and location of various structures, organs and abnormalities within the body or any other object under the scan. The procedure of 3Dimage generation from acquired slices is known as “image reconstruction”. Image reconstruction has fundamental impacts on image quality and therefore on radiation dose.2‒4 For a given radiation dose it is desirable to reconstruct images with the lowest possible noise without sacrificing image accuracy and spatial resolution. Reconstructions that improve image quality can be translated into a reduction of radiation dose because images of the same quality can be reconstructed at lower dose. Two major categories of reconstruction methods exist, analytical reconstruction and iterative reconstruction (IR).1,5‒7

Introduction

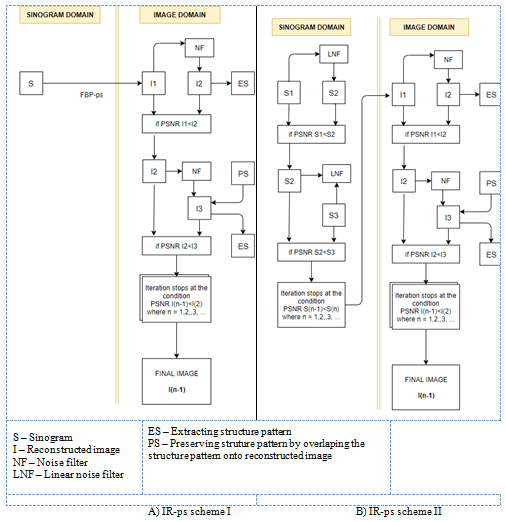
Iterative image reconstruction techniques for computer tomography (CT) are finite iterations of forward-projections and backward projections. One of the major concerns related to this method is deterioration of the reconstructed images due to various image structure deformations during this procedure. This is usually manifested by blotchy and pixilated appearances of the reconstructed image with the effects becoming more pronounced for low and ultra-low scan angles. This work extends a recently proposed approach for the reconstruction of CT images that focuses on ensuring the structural details are preserved and reduce the image deterioration and deformation. The proposed scheme is called an iterative reconstruction through preserved structures (IR-ps). The original, recently presented work8 by the same authors applied this (IR-ps) scheme only in the image domain segment of IR technique. This short, position paper proposes the application of this scheme (IR-ps) both in the sinogram and image domain segments simultaneously as indicated in Figure 1A & 1B.

Figure 1 Two IR-ps schemes.

IR-ps scheme I

In this scheme8 the raw image data (sinogram) was filter back projected (FBP) and an initial “guess” image obtained. The previous step used an improved FBP known as FBP-ps which were developed using pattern recognition concepts and called preserving structures (ps) approach. The main motive behind developing an approach to extract and preserve the structural details for an IR scheme is to solve the universal problem that researchers face while attempting to improve an IR scheme which is the crucial structural details loss that occurs between the iterative steps of the IR scheme. FBP-ps reconstructed image is noise filtered using simple combination of wiener-median filter before applying the ‘ps’ approach. Both the reconstructed images – one before applying ‘ps’ approach and one after applying ‘ps’ approach – are compared using PSNR metrics. The higher PSNR valued image is further noise filtered and ‘ps’ approach applied. This iteration stops when the image before noise filtering has higher PSNR than the after-noise filter image. The final reconstructed image is the one which has higher PSNR after the iterations stop. This scheme is less advanced IR scheme since the iteration occurs only in the image domain segment.

IR-ps scheme II

Unlike the previous IR-ps scheme I, in this scheme the sinogram domain data is first noise filtered using a simple median filter. The iterations go on until the before-noise-filtering sinogram has higher PSNR value than the after-noise-filtered sinogram. This sinogram is then forward projected to the image domain. From here on the process is the same as explained in the previous scheme, IR-ps Scheme I.

Testing and results

The algorithms were implemented in Matlab and the experiments carried out using CT reconstructed images available on – https://isbweb.org/data/vsj/. The website contains image slices of human upper limb, lower limb, and spine. In this work, the image slices from the upper limb, specifically, the humeral bones were used. The results achieved using proposed IR-ps methods are evaluated via SSIM (Structural Similarity) index. The SSIM percentage difference between IR and IR-ps ranges from 0.03 to 30.46% suggesting notable improvement in quality of reconstructed images. The SSIM index for the proposed schemes, given in Table 1 is always higher compared to SSIM obtained for the IR scheme. This suggests that the structural details extracted via the iterative steps of the IR scheme are successfully preserved. Figure 2 The percentage difference plot for conventional IR scheme reveals the loss of crucial structural details for reduction of scan angles. The higher SSIM for IR-ps scheme II also indicates reduced losses of those details for the same conditions (Figure 3). The results, of IR-ps I and II are compared in Figure 3. The IR-ps scheme II reconstructed images have lost more structural details than its counterpart. This is because at limited scan angles, negative or zero values measurements are introduced in the raw data (sinogram). This is usually referred to as over filtering effect.9

Scan angles

IR Scheme

IR-ps scheme II

Percentage difference

360

0.998505

0.998816

0.03

180

0.988729

0.998192

0.96

120

0.955173

0.996811

4.36

90

0.914479

0.99603

8.92

72

0.824694

0.99031

20.08

60

0.753734

0.983353

30.46

Table 1 Results of IR and IR-ps Scheme II for different angles

Figure 2 Percentage difference of IR and IR-ps Scheme II.

Figure 3 Comparing reconstructed image at 72 scan angles from IR-ps scheme I and II.

Conclusion

As indicated by the higher SSIM index values, both schemes proposed in this work perform better than the conventional IR scheme. This can be attributed to noise filters used in those schemes as a correction method for the introduction of non-positive measurements in the raw data at limited scan angles. Further work will focus on development of advanced IR-ps scheme with correction methods able to efficiently process these non positive raw measurements.

Acknowledgements

None.

Conflict of interest

Author declares that there is no conflict of interest.

References

Creative Commons Attribution License

©2019 Kolakalur, et al. This is an open access article distributed under the terms of the, which permits unrestricted use, distribution, and build upon your work non-commercially.