Submit manuscript...
International Journal of
eISSN: 2381-1803

Complementary & Alternative Medicine

Mini Review Volume 7 Issue 1

The Dynamic Detecting and Analyzing System on Acupoint Subcutaneous Electrical Impedance

LIU Tang-Yi,1 LIU Daming2

1College of Acupuncture and Moxibustion, Shanghai University of TCM, China
2Shanghai University of Electric Power, China

Correspondence: LIU Tang-yi, College of Acupuncture and Moxibustion, Shanghai University of TCM, China Shanghai, 201203, 1200 Cailun Road, Shanghai, China, Tel 86-21-51322436

Received: March 02, 2017 | Published: May 12, 2017

Citation: Tang-yi L, Daming L (2017) The Dynamic Detecting and Analyzing System on Acupoint Subcutaneous Electrical Impedance. Int J Complement Alt Med 7(1): 00213. D DOI: 10.15406/ijcam.2017.07.00213

Download PDF

Abstract

Objective: To develop an apparatus to detect acupoint subcutaneous electrical impedance (Abbr: ASEI).

Design: The dynamic detecting and analyzing system on ASEI applied detecting system of MCS-51 and precise microampere level constant current source as the main element to collect data, it realizes to detect dynamically ASEI.

Results: ASEI is megohm level. Its repeatability and stability of ASEI is very well. ASEI is a variable relating to the acupuncture treatment process.

Conclusion: The result of elementary test shows that the system has better repeatability and human ASEI is related to individual difference, physical condition and acupuncture therapeutic method, etc.

Keywords: acupoint characteristic, acupoint subcutaneous electrical impedance, dynamic detecting

Strengths and limitations of this study

  1. This system can detect acupoint subcutaneous electrical impedance, but not acupoint skin electrical impedance.
  2. It can detect and record continuously experimental data.
  3. The detection process can be done along with acupuncture manipulation, so that it can research the effect of acupuncture manipulation to acupoint subcutaneous electrical impedance.
  4. It can feedback acupoint subcutaneous electrical impedance during all the acupuncture treatment process. So it can provide a good method to research acupoint characteristic.
  5. Comparing to traditional acupoint skin electrical impedance method, this detecting process and result can’t be effected by those subjective and objective factors.
  6. The data of acupoint subcutaneous electrical impedance can reflect perfectly the acupoint physical characteristic.

The electrical specificity of the acupoints is an important part of the specificity of the acupoint, which has long been the focus of research in the science of acupuncture and moxibustion.1-3 Due to many reasons as everyone knows (the skin temperature, the humidity, the size of the probe and the pressure, etc.) 4 there are many unstable factors in the detection of acupoints skin resistance, making it very difficult for conventional detection method to get the stable, reproducible data, which is not conducive to carry out the further research. Therefore, we regard ASEI as the research object, use insulated needle as a detection electrode, to develop a new system to carry out this research.

The circuit structure design

This system is composed of constant current source, signal conditioning circuit, limiting protective circuit, online detection current circuit, AD conversion circuit and data interface circuit.

Constant current source

Constant current source is achieved by operational amplifier with current negative feedback.and, according to the special needing of ASEI, 20uA precise current source is required, which is continuously adjustable in the current 0-30uA.

 Signal conditioning circuit

The main part of signal conditioning circuit is differential amplifier circuit, which uses the Analog Devices AD620 (Figure 1). The precision of the AD620 is very high, requiring only one external resistor to set the gain, and the gain range is from 1 to 10000. The internal AD620 is a typical three amplifier, and the input system has 2 input buffers, to increase the output resistance (10G Ω above) and amplify signals. Also the part contains a precision subtraction, to do a differential amplifier, getting a high enough CCMR. In this design, the signal gain is 0dB, so RG is infinite.

Figure 1 The internal structure of AD620.

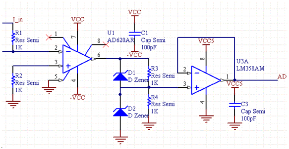
In order to reduce the influence on human body with the clutter signal, we put 2 resistances of high precision 1KΩ in the measurement circuit (Figure 2), to reduce the absorptive ability of ground circuit on human clutter signals, so that the precision subtraction can cancel human clutter and make it convenient to measure the current.

Figure 2 The internal structure of AD620.

 Limiting protection circuit

Tolerance range for the protection of the MCU AD port does not exceed, we increase a group of voltage regulator tube in each of the inputs of VCC and GND, and symmetrical increase, to ensure that the range of current distribution is symmetrical, having little impact on the measurement results.

Online detection current circuit

Online detecting current circuit comprises a 1KΩ sampling resistor and a precision instrumentation amplifier (Figure 3), converting electrical current to voltage signals by the precision resistance online, after AD620 magnifying the differential mode signal 100times, output to the SCM AD port, and now the RG is 499Ω.

Figure 3 Online detection current circuit.

 AD conversion circuit and data interface circuit

AD conversion is completed directly by the microcontroller, which is called STC12C5A60S2 microcontroller, and the microcontroller is with 10-bit AD. The data is translated to the computer via USB, and so it uses the TTL to USB conversion circuit to finish the conversion of data signals.

Software design

Overall architecture design

The system is composed of PC program which is wrote by Labview and lower machine which apply MSC-51 single-chip.

PC program design

PC program is mainly made up of three modules such as serial port communication,file record and data chart display module.

 Serial port communication modules: Labview uses "Instrument I / O Assistant" modules. The module can be configured simply to complete the communication between the next bit machine and Labview. Here is the configuration: Taking "request-response" approach to complete upper and lower machine communication of them. The way of communication is defined as follows: When the host computer sends commands to the next "p", the next crew will present the data collected in accordance with the"sampling resistor divider value | Human resistor divider value" sent back this format.

 Data chart display module: The procedure uses two main kinds of waveform to display the module, namely waveforms and waveform diagrams. Waveform diagrams and chart can be displayed with a constant velocity waveform image. However, the waveform chart provides a record of backtracking, so t ASEI recording show up through the waveform chart and connected with the data through the communication module, then complete the chart display. In the design, the refresh rate of using data is 10Hz / s.

File record module: File is more complex in this design, file collection results (acquisition time, value) separated with tabs, patient information with a “l” character split into the file header.

 Lower computer

Lower computer uses a STC12C5A60S251 produced by STC series, which comes with a 10-bit microcontroller AD and meet the needs of this data collection. MCU has an internal full-duplex UART ( supports simultaneous send and receive). The serial port can work in a wide frequency range in a variety of modes. Port P3.0 (RXD, No. 10 pin) is used to receive serial port and port P3.1 (TXD pin No. 11) is used to transmit serial. Two Special Function Register SBUF and SCON are provided for access and controlling software serial. Serial buffer register SBUF is actually two registers. The SBUF operation will transmit the data in, and the SBUF operation will read the data out. These two operations correspond to a different register. Serial communication module sets the baud rate via timer/counter. 51 series has two timer / counters, four operating modes, which is graded from 0 to 3. Mode 1 uses 8-bit UART serial communication mechanisms.

baudrate= 2 SMOD 32 )×( f osc 12 )×[ 1 2 k initialvalue ] MathType@MTEF@5@5@+= feaagKart1ev2aaatCvAUfeBSjuyZL2yd9gzLbvyNv2CaerbuLwBLn hiov2DGi1BTfMBaeXatLxBI9gBaerbd9wDYLwzYbItLDharqqtubsr 4rNCHbGeaGqiVu0Je9sqqrpepC0xbbL8F4rqqrFfpeea0xe9Lq=Jc9 vqaqpepm0xbba9pwe9Q8fs0=yqaqpepae9pg0FirpepeKkFr0xfr=x fr=xb9adbaqaaeGaciGaaiaabeqaamaabaabaaGcbaqcfaOaamOyai aadggacaWG1bGaamizaiabgkHiTiaadkhacaWGHbGaamiDaiaadwga cqGH9aqpdaWcaaqaaiaaikdadaahaaqabKqbGeaacaWGtbGaamytai aad+eacaWGebaaaaqcfayaaiaaiodacaaIYaaaaiaacMcacqGHxdaT caGGOaWaaSaaaeaacaWGMbWaaSbaaKqbGeaacaWGVbGaam4Caiaado gaaKqbagqaaaqaaiaaigdacaaIYaaaaiaacMcacqGHxdaTdaWadaqa amaalaaabaGaaGymaaqaaiaaikdadaahaaqcfasabeaacaWGRbaaaK qbakabgkHiTiaadMgacaWGUbGaamyAaiaadshacaWGPbGaamyyaiaa dYgacqGHsislcaWG2bGaamyyaiaadYgacaWG1bGaamyzaaaaaiaawU facaGLDbaaaaa@650C@

SMOD of which are monolithic power control register (PCON) in the seventh -- the baud rate multiplier bit. fosc is crystal oscillator frequency. In mode 1, k=8, the initial value is the initial value of timer/ counter.

The communication protocols used in the design of are as follows: baud rate of 9600b / s, no parity, 8 data bits, 1 stop bit.

Stability verification of system

In this study, the stability of the system can be verified. We recruited 20 college student volunteers, to detect ASEI. Methods: The system constant current source is selected as 10uA, temperature 20 °C, humidity 65%, the use of ordinary disposable sterile acupuncture needles, in Zusanli and Shangjuxu motivated needles, needle depth of 3cm, and then the detection electrode are connected to the needle handle, the system starts to detect. Tests carried out twice, once detected the next day, the T-test for paired data, statistical software SPSS10.0, the ASEI is 112 ± 5.6KΩ, P = 0.882. Results showed that the two detected data no significant difference.

The test confirmed that the device of the system about acupoint internal resistance have stability. It provides the premise and guarantee to the application of the system.

In this study, we found an interesting phenomenon in most of the subjects during the detection process, in order to observe the effect of acupuncture manipulation to ASEI, we applied different acupuncture manipulation, and found the change of ASEI is significantly different to different acupuncture manipulation. Just show as Figure 4. In Figure 4(1), we can find when apply reinforcement manipulation, ASEI fall down at first, after manipulation, it rise up again. On the contrary, in Figure 4(2), if we apply reduction manipulation, the value will change In a reverse manner. This result shows the system is very suitable to the characteristics of traditional acupuncture when used to detect ASEI, because acupuncture reinforcement and reduction manipulation is one very important determinant to the clinical efficacy of acupuncture.

Figure 4 Different acupuncture manipulation of the internal resistance of acupoints.

Discussion

The concept of acupoints skin's resistance is put forward by Yoshio Nakatani of Japan raised in the 1950s, It causes attention of the academia at home and abroad greatly.5-6 In order to improve the accuracy and repeatability of detection of acupoint skin’s resistance, people constantly developed new test technique,7-9 but till now, people has not solve the conventional acupoint skin’s resistance test problems completely. Therefore, the author puts forward the concept which named as" ASEI ",4,10 and research this system. The system not only to achieve a dynamic and real time ASEI test, but also the test result will not be unaffected by the environment, skin condition, testers’ personnel's subjective factors during the detection process. And impact of test results is good reproducibility. In particular, during the process of acupuncture, the system shows the dynamic monitoring function on ASEI. It is very important significance to study the relationship between acupuncture effects and ASEI.

Contributor ship statement

  1. LIU Tang-yi:the Corresponding author of this paper, he is the designer and inventor of the system, and he is also the director of this project.
  2. LIU Daming: He is incharge of hardware and software technology.

Funding

The ministry of education of science and technology research key project (China, 210076); Shanghai Education innovation research key projects (China, 10ZZ76).

Sharing statement

We can only provide frame chart of software and hardware of this system and those to interesting reader. And after we begin research about “acupoint subcutaneous electrical impedance”, we will provide those experimental data to all interesting reader. We will not open the detail program code of this system.

Acknowledgments

For this paper, I will thank my colleague just like as Professor Yang Huayuan, Xu gang for their contributing in all direction to this paper. And I will also acknowledge “The ministry of education of science and technology research key project” and “Shanghai Education innovation research key projects” to provide research fund for this project.

Conflicts of interest

Author declares there are no conflicts of interest.

References

  1. Rosenblatt S L.The Electrodermal Characteristics of Acupuncture Points. Am J Acup. 1982;10(2):131‒137.
  2. Lee MS, Jeong SY, Lee YH, et al. Differences in electrical conduction properties between meridians and non-meridians. Am J Chin Med. 2005;33(5):723‒728.
  3. Ahn AC, Martinsen OG. Electrical Characterization of Acupuncture Points: Technical Issues and Challenges. J Altern Complement Med. 2007;13(8):817‒824.
  4. Liu TY, Yang HY, Kuai L, et al. Problems in traditional acupoint electric characteristic detection and conception of new acupoint detection method. Zhongguo Zhen Jiu. 2007;27(1):23‒25.
  5. Roland Eickhorn, Schimmel HW. Electrophysiological Diagnosis at Terminal Points of Acupuncture Meridians. Biomedical Therapy. 1999;17(3):111‒113.
  6. YANG Weishen. Investigation of the Lower Resistance Meridian (14): Reasoning on the Histological Basis of Acupuncture Meridian. Acta Scientiarum Naturalium Universitatis Pekinensis. 2008;44(3):277‒280.
  7. Voll R. Twenty years of electroacupuncture diagnosis in Germany: a progress report. Am J Acupuncture. 1975;3:7‒17.
  8. Yang Weisheng, Zhang renj. Meridian low resistance measurement method. Acta Scientiarum Naturalium Universitatis Pekinensis. 1978;14 (1):128‒134.
  9. ZHOU Yu, WANG Jiesheng, et al.study on Volt-ampere Property of Meridional Points and the Prospect of its Clinical Application. Shanghai J Acu-mox. 2005; 24(3): 30-34
  10. Liu Tang Yi, Yang Hua Yuan, Quai le. A Design of acupoint electric characteristic sensing needle. Zhongguo Zhen Jiu. 2007;27(9):703‒706.
Creative Commons Attribution License

©2017 Tang-yi, et al. This is an open access article distributed under the terms of the, which permits unrestricted use, distribution, and build upon your work non-commercially.