Submit manuscript...
eISSN: 2574-8092

International Robotics & Automation Journal

Research Article Volume 5 Issue 2

Patient skin temperature monitor over internet of things

Nishesh Yadav

Research and Development Engineer, Visvesvaraya Technological University, India

Correspondence: Nishesh Yadav, Research and Development Engineer, Visvesvaraya Technological University, Magneti Marelli India Pvt. Ltd., AnantRaj Tech. Park, 101 1st Floor CP-1, Sector 8, IMT Manesar Manesar, Haryana 122051, India, Tel +919620361511

Received: February 23, 2018 | Published: April 1, 2019

Citation: Yadav N. Patient skin temperature monitor over internet of things. Int Rob Auto J. 2019;5(2):43-47. DOI: 10.15406/iratj.2019.05.00171

Download PDF

Abstract

This paper emphasizes more on the technical details of monitoring Patient’s Core Body Temperature continuously without any intervention. This can be done by measuring Patient’s Skin (Surface) temperature by attaching temperature sensing probe to patient’s skin. The work is basically realized based on Internet - Of - Things (IoT) over Wi-Fi using ESP8266–ESP12 Module which allows user to monitor patient Skin Temperature Online and also give indication of Hypothermia and Hyperthermia Offline for alerting patient attendant.

Keywords: ESP12, body core temperature, arduino 1.6.5 IDE, temperature sensors

Introduction

Skin temperature monitoring is not the accurate way for measuring Core Body Temperature, as it varies according to ambient temperature, but still gives a fair estimate of Body Core Temperature. Body temperature can be measured from many locations on your body. The  mouth, ear,  armpit, and rectum are the most commonly used places. Temperature can also be measured on your forehead. An abnormally low body temperature (hypothermia) can be serious, even life-threatening. Low body temperature may occur from cold exposure, shock, alcohol or drug abuse. Keeping in mind the importance of measuring the body temperature, we need to be precise over this activity.1

Designated PCB is designed internally and fabricated and the temperature sensor is incorporated in it. Conversion of Body temperature from the raw analog values are handled properly using DSP algorithm so that proper sampling is done and data fetched is correct. Body Temperature is remotely sent over internet falling under the category of Internet of Things-IOT. For this real-time scenario we take one digital temperature sensor, interfaced to a Wi-Fi module to send live data to a remote location anywhere in the world over internet.2,3

Platform overview and specifications

This Device is designed around ESP8266–ESP12 Wi-Fi Module operating on 3.3V power Supply and programmed through Arduino IDE. (Figures 1‒4)

Figure1 Wi-Fi module PCB overview.

Figure 2 Wi-Fi module.

Figure 3 Wi-Fi module pin overview.

Figure 4 Controller overview.

Component description

Power Supply & other related accessories:

  1. One 230-5 V DC adapter
  2. One -Regulator IC LM-1117 (For 3.3v regulated output)
  3. One micro USB connector
  4. Two Capacitors (10 micro farad )
  5. One Red LED with 680 Ohm resistor to indicate 3.3V regulator output OK.

Switches:

  1. One Buzzer Mute switch with 10k ohm resistance and 0.1 µF ceramic Capacitor to avoid debouncing.
  2. One Reset switch with 10k ohm resistance and 0.1 µF ceramic Capacitor to avoid debouncing.

ESP programming connector:

ESP programmed with Arduino IDE using UART serial Communication on 3.3v logic.

ESP8266 Module: ESP8266 ESP12 is 16 pin Module with one ADC pin.

Display & Alarm:

  1. One GREEN LED with 680 Ohm resistor to indicate Wi-Fi Connected/Normal Temperature.
  2. One RED LED with 680 Ohm resistor to indicate Hyperthermia.
  3. One YELLOW LED with 680 Ohm resistor to indicate Hypothermia.
  4. Buzzer to indicate abnormal temperature triggered with BC547 Transistor.

Temperature sensor LM235 IC:

Figure 5

Figure 5 Temperature sensor overview.

Block diagram:

Figure 6

Figure 6 System overview.

Software implementation flow:

Figure 7

Figure 7 Implementation flow.

On Power ON this device will try to connect to the configured Wi-Fi network with fixed Local IP 192.168.1.150 and service Port number 80. If connected successfully the GREEN Led will initially blink 3 times before going stable; otherwise device will operate in Offline Mode (Table 1).

Condition

Range

Green

Red

Yellow

Buzzer

After 2mins of reading

Centigrade

LED

LED

LED

Normal skin temperature

33 to 35°C

On

Off

Off

Off

Hypothermia

< 32.5°C

Off

Off

On

Beep

Hyperthermia

>35.5°C

Off

On

Off

Beep

Table 1 It shows the range when device is connected in wi-fi network

In Online Mode when device is connected with Wi-Fi network, the GREEN LED will start blinking when data is requested from device. This device acts as a webserver in online mode and can be accessed directly through any web browser with IP address or configured DNS name (nsittemp.ddns.net).4‒6

Limitation for estimating core body temperature by measuring skin temperature:

Figure 8, 9

Figure 8 Measurement strategy.

Figure 9 Comparison between methods.

Count   of   sensors   needed   for measurement:

Figure 10

Figure 10 Skin temperature Vs ambient temperature.

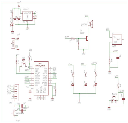
Circuit diagram:

Figure 11

Figure11 Circuit details.

Layout:

Figure 12

Figure12 PCB schematic.

Device view:

Figures 13‒16

Figure13 PCB imprinted.

Figure14 PCB with components added1.

Figure15 PCB with components added2.

Figure16 Overall working system.

Acknowledgments

The first author greatly appreciates funding from FORMAS via Linnaeus University in Sweden.

Conflicts of interest

Author declares that there are no conflicts.

References

  1. Li Yong. The Research of Monitoring System for Body Temperature of Medical Use. Modern Electrical Technology. 2006. 89 p.
  2. DALLAS Semiconductor. DS18B20 Programmable Resolution 1-Wire Digital thermometer 2007. 20 p.
  3. Dobrescu R, Popescu D, Dobrescu M, et al. Intergration of WSN-based platform in a homecare monitoring system. Latest Trends on Communications and Information Technology. 2008. p. 165‒170.
  4. Jamkar RG, Chile RH. Microcontroller based Temperature Indicator and Controller. Journal of Instrument. Society of India. 2004;34(3):180‒186.
  5. Carlo Alberto Boano, Matteo Lasagni, Kay Romer, et al. Accurate Temperature Measurements for Medical Research using Body Sensor Networks. IEEE. 2011.
  6. Adam Tenforde. The effects of cooling core body temperature on overall strength gains and post exercise recovery.
Creative Commons Attribution License

©2019 Yadav. This is an open access article distributed under the terms of the, which permits unrestricted use, distribution, and build upon your work non-commercially.