Submit manuscript...
Journal of
eISSN: 2373-6445

Psychology & Clinical Psychiatry

Research Article Volume 3 Issue 4

Examination of Two Emotion Regulation Strategies in a Lebanese Community Sample: Validation of the Arabic Emotion Regulation Questionnaire (ERQ)

Rana Merhi,1 Shahe Kazarian S2

1Department of Social Sciences, Lebanese American University, Lebanon
2Department of Psychology, American University of Beirut, Lebanon

Correspondence: Rana Merhi, Department of Social Sciences, Lebanese American University, Lebanon, Tel 961-9-547254

Received: March 16, 2015 | Published: September 16, 2015

Citation: Merhi R, Kazarian SS (2015) Examination of Two Emotion Regulation Strategies in a Lebanese Community Sample: Validation of the Arabic Emotion Regulation Questionnaire (ERQ). J Psychol Clin Psychiatry 3(4): 00147. DOI: 10.15406/jpcpy.2015.03.00147

Download PDF

Abstract

This study aims at examining two emotion regulation strategies as assessed by the Arabic translation of the Emotion Regulation Questionnaire (ERQ), and their relation to life satisfaction in a Lebanese community sample. The Arabic ERQ and the Arabic version of the Satisfaction with Life Scale were completed by 221 Lebanese adults. The factor structure of the ERQ and its correlations with sociodemographic variables and subjective well-being were evaluated. Two moderately reliable factors representing emotional suppression and cognitive reappraisal were extracted. Suppression scores were not associated with sociodemographic variables, whereas reappraisal scores were correlated with sex. As expected, reappraisal and suppression scores were not associated with life satisfaction scores. The Arabic ERQ is considered a valid measure of emotional suppression and cognitive reappraisal in the case of Lebanon. The availability of the Arabic translation of the ERQ allows further research on emotion regulation in Lebanon and the Arab Middle East.

Keywords:arabic erq, emotional suppression, cognitive reappraisal, subjective well-being, lebanese adults

Abbreviations

ERQ, emotion regulation questionnaire; EFA, exploratory factor analysis; CFA, confirmatory factor analysis; MCAR, missing completely at random; CR, critical ratio

Introduction

Examination of two emotion regulation strategies in a lebanese community sample: validation of the arabic emotion regulation questionnaire (ERQ)

Emotion regulation is the psychological process of control and/or expression of felt emotion.1 Two emotion regulation strategies, referred to as emotional suppression and cognitive reappraisal, have received considerable scientific inquiry in the West.2 Emotional suppression is a response-focused emotion regulation strategy involving conscious and continuous inhibition of emotional expression during emotional arousal.2‒6 Cognitive reappraisal, on the other hand, is an antecedent focused emotion regulation strategy entailing reconstruction of the emotion-eliciting situation in non-emotional terms for the purposes of modulating the experience of emotion.2,4‒7

The Emotion Regulation Questionnaire (ERQ) is a widely used measure of emotional suppression and cognitive reappraisal.5 Gross and John,5 using exploratory factor analysis (EFA) and confirmatory factor analysis (CFA), have reported a two reliable factor structure with no cross loading items. The ERQ moreover has been translated, and its factor structure validated in different languages such as Finnish,8 French,9 Italian,10 and Norwegian.11 While a two-factor solution has been supported across cultures, the internal consistencies of the emotional regulation strategies have not been universally high. For example, an internal consistency of .78 has been reported for the cognitive reappraisal subscale of the English version of the ERQ5 whereas an internal consistency of α =.68 has been reported for the cognitive reappraisal subscale of the Finnish version of the measure.8

ERQ-derived emotional suppression and cognitive reappraisal scores have been related to the affective and cognitive components of subjective well-being.2,4‒6,11,12 Cognitive reappraisal has been shown to correlate positively with positive emotions, optimism, self-esteem, and life satisfaction,6,11 and negatively with negative emotions such as depression.2,5 Similarly, emotional suppression has been shown to correlate with increased experience of negative emotion and decreased experience of positive emotion and life satisfaction.4,11 The differential relation of the emotion regulation strategies to affective and cognitive appraisal of subjective well-being in Western culture is seemingly consistent with theoretical expectations.5, 10 As an individual difference variable, emotional suppression diminishes positive affect and subjective well-being because it taxes psychological resources in that once the unwanted emotions are triggered continuous effortful management on the suppressor’s part is required.2,4,5 Cognitive reappraisal, on the other hand, preserves the individual’s cognitive and affective resources as it involves taking action before the emotional response occurs.2,4,5

The present study is focused on examining the cultural appropriateness of the ERQ as a measure of two emotion regulation strategies, emotion suppression and cognitive reappraisal in the Lebanese context. A major reason for undertaking the study is that very little is known about the use of emotion regulation strategies in the Arab Middle East in general, and in Lebanon particularly. While it has been theorized that collectivist Arab culture encourages suppression of emotion that is likely to threaten group harmony,13,14 empirical studies on emotion regulation strategies in the Arab Middle East continue to be lacking.

In the present study, the factor structure and internal consistency of the Arabic translation of the ERQ was evaluated in Lebanon, a country in which the self is embedded in social relationships and group harmony (even at the expense of the individual).15 Since the ERQ was developed in the West, examination of the factor structure of the Arabic translation of the scale allows validation of its measurement equivalence in the Lebanese context. As has been done in other linguistic versions of the scale,10 it was important to establish rather than assume that Lebanese attach meanings to the items of the ERQ similar to those in the West.

In the present study, emotional suppression and cognitive reappraisal scores derived from the Arabic translation of the ERQ were related to sociodemographic factors. Past research on the English version of the ERQ has focused on the relation of the two emotion regulation strategies to sex and age. Sex differences have been shown for emotional suppression (males engaging more in this emotion regulation strategy than their female counterparts) but not cognitive reappraisal.5,10,11 Similarly, older adults have been shown to engage less in emotional suppression than their younger counterparts.5,11 In addition to age and sex, the relations of ERQ scores were extended to education and marital status.

Finally, the validity of the Arabic translation of the ERQ was evaluated in terms of correlations of ERQ-derived emotional suppression and cognitive reappraisal scores with life satisfaction as assessed by the Arabic version of the Satisfaction with Life Scale.16,17 We expected no significant correlations between cognitive appraisal of well-being and the two emotion regulation strategies of cognitive appraisal and emotional expression, since personality traits have been theorized to be poorer predictors of subjective well-being in collectivist cultures than in Western cultures.18

Material and methods

Sample and procedure

A convenient sample of 221 Lebanese adults (55.5% female) with a mean age of 33.98 years (SD=11.71, range = 21 to 75), were recruited from the Greater Beirut Area. The majority of the participants were single (51.4%) followed by married (41.4%) and divorced/separated (4.5%). Also, the majority had a university level of education (63.3%) followed by a secondary or lower level of education (24.3%), with a vocational level of education reported the least (12.4%). In relation to income, the majority reported a monthly income exceeding $1501 (33.0%) followed by a monthly income of $500-$1000 (28.4%), $1001-$1500 (19.4%) and $500 and less (19.4%). Finally, 34.9% of the participants indicated they were Christian followed by Sunni Muslim (34.8%), Shiite Muslim (18.1%) and Druze (8.3%).

Participants were approached individually and invited to complete a battery of tests including the Arabic versions of the Emotion Regulation Questionnaire5 and the Satisfaction with Life Scale16,17 in a counterbalanced order to minimize order effects. All participants signed informed consent forms for participation in the study.

Measures

The Arabic translation of the Emotion Regulation Questionnaire5 is a 10-item self-report measure of two emotion regulation strategies: emotional suppression (4 items, e.g., ‘I keep my emotions to myself’) and cognitive reappraisal (6 items, e.g., ‘I control my emotions by changing the way I think about the situation I’m in’). Items were rated on a 7-point Likert rating scale (1 = strongly disagree, 7 = strongly agree), higher scores reflecting higher use of the emotion regulation strategy. Gross and John5 reported internal consistency of α =.73 for the original English ERQ-derived emotional suppression subscale and α =.79 for the cognitive reappraisal subscale. The original ERQ was translated into the Arabic language by two independent translators using back translation methodology.

The Arabic translation of the Satisfaction with Life Scale16,17 is a 5-item measure of one’s global life satisfaction, the cognitive component of subjective well-being. Items are rated on a 7-point Likert rating scale (1 = Very strongly disagree to 7 = Very strongly agree), higher scores indicating higher life satisfaction. The SWLS did not require translation as an Arabic version had already been validated in Lebanon 17. The internal consistency of the Arabic version of the SWLS in the present study was α =.77, a finding consistent with the internal consistency of α =.76 reported by Bassil.17

Results

Factor structure and reliability of the arabic translation of the ERQ

Using SPSS version 19, principle factor analysis with principle axis extraction method was conducted on the 10 items of the Arabic translation of the ERQ. The Kaiser-Meyer-Olkin (KMO) value of .73 exceeded the required value of .6 and Bartlette’s Test of Sphericity was significant (p < .001), supporting the factorability of the correlation matrix.19,20 Following Gross and John,5 principle factor analysis with Varimax rotation revealed the presence of two factors with loadings of 1.72 and 1.34, and accounting for 30.5% of the total variance. Table 1 provides the factor analysis results for the Lebanese adults. As can be seen, factor loading of items were .27 and higher. Items on the first empirically derived factor represented the Cognitive Reappraisal emotion regulation strategy and items on the second factor represented Emotional Suppression. One item (Item 5) loaded on both empirically derived factors, suggesting that ‘thinking about a stressful situation to help stay calm’ was construed by the Lebanese adults in the present sample as both a cognitive reappraisal and emotional suppression emotion regulation strategy. Principle factor analysis with Oblique rotation produced results comparable to those obtained with Varimax rotation. 

S. No

Item Content

I

II

1

When I want to feel more positive emotion (such as joy or amusement), I change what I’m thinking about.

0.4

-0.04

2

I keep my emotions to myself.

0.03

0.37

3

When I want to feel less negative emotion (such as anger or sadness), I change what I’m thinking about.

0.27

0.09

4

When I am feeling positive emotions, I am careful not to express them.

-0.09

0.46

5

When I am faced with a stressful situation, I make myself think about it in a way that helps me stay calm.

0.33

0.35

6

I control my emotions by not expressing them.

0.19

0.74

7

When I want to feel more positive emotion, I change the way I’m thinking about the situation.

0.67

0.02

8

I control my emotions by changing the way I think about the situation I’m in.

0.61

0.22

9

When I am feeling negative emotions, I make sure not to express them.

0.25

0.5

10

When I want to feel less negative emotion, I change the way I’m thinking about the situation.

0.68

0.13

Table 1 Factor loadings of Arabic ERQ (n = 209)

The internal consistencies of the empirically derived cognitive reappraisal and emotional suppression factors were α=.66 and α=.62, respectively, values that are lower than α=.79 and α=.73 values reported for the English version of the ERQ. Item deletion from either subscale failed to improve the reliabilities of the two emotion regulation strategies as assessed by the Arabic version of the ERQ.

Intercorrelations of the Arabic version of the ERQ

Emotional suppression scores correlated r = .24, p < .01 with cognitive reappraisal scores, suggesting that those reporting use of emotional suppression are more likely also to report use of cognitive reappraisal. The finding of a mild correlation between the use of the two emotion regulation strategies is discrepant with findings in which the two emotion regulation strategies have been found to be independent.2

Confirmatory factor analysis (CFA)

Prior to conducting confirmatory factor analyses (CFA) missing data, multivariate outliers and multivariate normality were examined. The pattern of missing data was examined using SPSS Missing Values Analysis. Little’s MCAR test was nonsignificant (χ2 (73) = 83.58, ns) indicating that the data was missing completely at random (MCAR).20 Since the data was missing completely at random list wise deletion was undertaken whereby the 11 (5%) cases with missing data on the ERQ were deleted. The remaining sample size was 209 and was considered fair.21 Using Mahalanobis distance, three non-influential multivariate outliers were identified, and were kept in the analysis.20 Multivariate normality was examined using AMOS 18.0 and SPSS regression. While six items revealed severe skewness (Z skewness > 3), severe kurtosis was not found for any of the items as indicated by univariate kurtosis values of less than 7 (Zkurtosis < 7) and a critical ratio (C.R.) value associated with the index of multivariate kurtosis of less than 10.22,23 Using SPSS Regression, the plot of standardized residuals against predicted values indicated that the assumptions of linearity and homoscedasticity were met.20 Although multivariate normality could not be assumed, Maximum Likelihood (ML) estimation method is known to be sensitive to excessive kurtosis and robust to minor departures in normality caused by skewness.24 Thus, the dataset was judged to have only minor departures in normality and CFA was deemed appropriate.

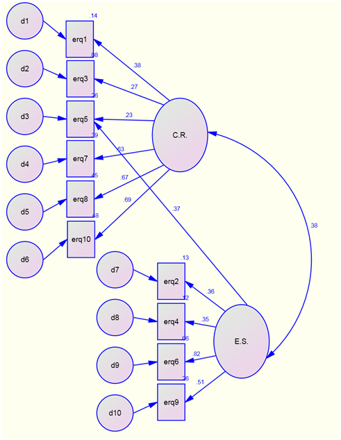
Based on the results of the exploratory factor analysis, a confirmatory factor analysis (CFA) was conducted with maximum likelihood estimation method. A two factor model was specified in which ERQ items 2, 4, 5, 6, and 9 loaded onto the latent variable of Emotional Suppression, and items 1, 3, 5, 7, 8, and 10 loaded onto the latent variable of Cognitive Reappraisal. Item 5 was allowed to cross-load on both latent variables, and no correlated measurement error was assumed in the model. For model specification, Emotional suppression (ERQ 2) and cognitive reappraisal (ERQ 1) were used as marker indicators for Emotional Suppression and Cognitive Reappraisal respectively. Emotional suppression and cognitive reappraisal were allowed to correlate since exploratory factor analysis indicated a positive relationship between the two latent variables. The model was over identified with 33 df.

The model fit the data well (χ2 (33) = 50.65, p<.05). Although a significant χ2 rejects the null hypothesis that the model is a good fit of the data, χ2 is based on the stringent hypothesis that the model perfectly fit real-world data. As such, other fit indices are relied on in the evaluation of model fit 24. Comparative Fit Index (CFI) = .94, Tucker-Lewis Index (TLI) = .92, and Root Mean Square Error of Approximation (RMSEA) = .05 (90% CI = .02-.08) were all indicative of good fit.24 Completely standardized parameter estimates are presented in Figure 1. All unstandardized factor loadings, standard errors, and variances were statistically significant (p < .05). Factor loading estimates revealed that some items were not strongly related to their purported latent factors. Item 3 portrayed the lowest relation to Cognitive Reappraisal (R2s = .08) followed by item 1 (R2s = .14), and items 2 and 4 portrayed the lowest relation to Emotional Suppression (R2s = .13 both). This indicates that such items may not reliably be good measures of Cognitive Reappraisal and Emotional Suppression in the current sample of Lebanese adults. The remaining items were strongly related to their respective factors (range of R2s = .26-.67).

Figure 1 Confirmatory Factor Analysis result of the Two-factor model of Arabic Emotion Regulation Questionnaire.

Arabic translation of the ERQ and subjective well-being

The means and standard deviations for the two emotion regulation strategies and life satisfaction are presented in Table 2. While Lebanese adults on average were somewhat low on life satisfaction (M = 2.77, SD = 0.98) and emotional suppression (M = 2.38, SD = 0.79), they were higher than average on cognitive reappraisal (M = 4.20, SD = 0.96). A repeated measures Analysis of Variance (ANOVA) showed a significantly higher reported usage of cognitive reappraisal than emotional suppression for the total sample (F (1, 208) = 609.12, p < .001).

S. No

 

Descriptive

Correlations

 

Measure

M

SD

1

2

3

1

Emotional Suppression

2.38

0.79

-

.25**

0.08

2

Cognitive Reappraisal

4.2

0.96

-

0.11

3

Life Satisfaction

2.77

0.98

 

 

-

Table 2 Descriptive statistics and correlation among measures used in the present study

As expected, Arabic ERQ-derived emotional suppression and cognitive reappraisal scores did not correlate significantly with life satisfaction scores as assessed by the Arabic version of the SWLS, suggesting that use of either emotion regulation strategy contributes little to cognitive appraisal of subjective well-being.

Arabic translation of the ERQ: sociodemographic factors

Correlations between Arabic ERQ-derived emotional suppression scores and age, sex, education, and marital status were all non-significant. Arabic ERQ-derived cognitive reappraisal scores, on the other hand, correlated significantly with sex (n = 209, r = -.14, p < .05), but not education (r = .02, ns), age (r= .04, ns) or marital status (r= .03, ns). Due to unequal sample sizes, the Mann-Whitney test was used to test for differences in Cognitive Reappraisal scores between males and females. Results indicated that Lebanese females made significantly more use of cognitive reappraisal than Lebanese males (= 4.977.00, p < .05, r = -0.14).

Discussion

To our knowledge, this is the first application of an Arabic translation of the ERQ in the Lebanese cultural context. As in other linguistic versions of the scale, exploratory and confirmatory factor analyses supported a two-factor solution representing the two emotion regulation strategies, emotional suppression and cognitive reappraisal for the Arabic version of the ERQ. These findings support the cross-cultural invariance of the factor structure of the ERQ. The internal consistencies of the two factors however, were lower than those reported for the English version of the scale but comparable to the reliability reported for the cognitive reappraisal subscale of the Finnish version.8 Moreover, and unlike the English ERQ, some of the items did not relate strongly to their respective factors, as was revealed through confirmatory factor analysis, and one item appeared to be measuring both emotion regulation strategies. The somewhat lower reliabilities, the poor relation of some of the items to their factors, and the double loading of item 5 suggest the need for further refinement of the Arabic version of the ERQ.

In the present study, Lebanese adults living in the Greater Beirut Area reported more use of cognitive reappraisal than emotional suppression for the regulation of their emotions, a finding comparable to that reported in Finland.8 This finding was however, at odds with the theoretical expectation of higher use of emotional suppression in the presumed rootedness of the Lebanese self within the identity of the Lebanese collectivist society, and the cultural imperative of maintaining harmony within the group even at the expense of the self agency.13,14,25,26 Acculturation to Western values due to globalization and media exposure is one possible explanation for the greater use of cognitive reappraisal than emotional suppression among Lebanese Beiruty adults.

The Lebanese adults in the present sample were predominantly educated urbanite Beiruties and thus more likely to be acculturated to Western values and practices. A comparative study involving urban and rural contexts may further elucidate the role of acculturation in the differential use of emotion regulation strategies.

In the present study, emotional suppression and cognitive reappraisal were independent of age, education and marital status, the finding on age being inconsistent with those reported in previous studies.2,11 Similarly, Lebanese females in the present study reported more use of cognitive reappraisal than Lebanese males, and no differences in emotional suppression were found between males and females. Such results are inconsistent with those reported in previous ERQ studies in which men were consistently found to score higher on emotional suppression than were females, and no gender differences were observed in cognitive reappraisal.5,10,11 While the results on emotion regulation strategies and sociodemographic characteristics require replication, a variety of factors such as sampling and country differences may account for the inconsistencies in findings. For example, whereas the Haga et al.,11 study was focused on Norwegians, Australians and American college youth, the present study was focused on Lebanese adults.

Finally, emotional suppression and cognitive reappraisal in the present study as expected were not predictors of life satisfaction, findings that are contrary to those reported in previous studies in Europe and the United States.2,11 Taken together, these findings suggest that as individual difference variables, emotional suppression and cognitive reappraisal strategies are predictive of life satisfaction in Western countries2,11 but are of lesser value in the prediction of life satisfaction among urbanite Lebanese adults. The cognitive appraisal of subjective well-being among urbanite Lebanese may be more dependent on factors other than emotion regulation strategies such as relatedness and social harmony. Nevertheless, this culturally-grounded speculation requires further empirical testing in the form of direct familial and social relatedness measures.

The present study was limited by its focus on a convenient sample of urbanite Lebanese adults, the reliance on self-report methodology and the correlational nature of the research. The present study was also limited by its focus on only two emotion regulation strategies to the exclusion of other strategies that may be indigenous to Lebanese culture. Nevertheless, the availability of the Arabic translation of the ERQ provides the instrumentation for future research on emotion regulation in Lebanon and other countries in the Arab Middle East.

Acknowledgments

None.

Conflicts of interest

Author declares there are no conflicts of interest.

Funding

None.

References

  1. Gross JJ. The emerging field of emotion regulation: An integrative review. Review of General Psychology. 1998;2(3):271‒299.
  2. John OP, Gross JJ. Healthy and unhealthy emotion regulation: Personality processes, individual differences, and life span development. J Pers . 2004;72(6):1301‒1334.
  3. Butler EA, Egloff B, Wilhelm FH, et al. The social consequences of expressive suppression. Emotion. 2003;3(1):48‒67.
  4. Gross JJ. Emotion regulation: Affective, cognitive, and social consequences. Psychophysiology. 2002;39(3):281‒291.
  5. Gross JJ, John OP. Individual differences in two emotion regulation processes: Implications for affect, relationships, and well-being. J Pers Soc Psychol. 2003;85(2):348‒362.
  6. Gross JJ, Richards JM, John OP (in press) Emotion regulation in everyday life. In: Snyder DK, Simpson JA, Hughes JN (Eds.), Emotion regulation in families: Pathways to dysfunction and health. American Psychological Association, Washington DC, USA.
  7. Gross JJ, John OP. Individual differences in emotion regulation. In: JJ Gross (Ed.), Handbook of Emotion Regulation. The Guilford Press, New York, USA. 2007. p. 351-372.
  8. Vuorela M, Nummenmaa L. Experineced emotions, emotion regulation, and student activity in a web-based learning environment. European Journal of Psychology of Education. 2004;21(4):423‒436.
  9. D'Argembeau A, Van der Linden M. Individual differences in the phenomenology of mental time travel: The effect of vivid visual imagery and emotion regulation strategies. Conscious Cogn. 2006;15(2):342‒350.
  10. Balzarotti S, John OP, Gross JJ. An Italian adaptation of the emotion regulation questionnaire. European Journal of Psychological Assessment. 2010;26(1):61‒67.
  11. Haga SM, Kraft P, Corby EK. Emotion regulation: Antecedents and well-being outcomes of cognitive reappraisal and expressive suppression in cross-cultural samples. Journal of Happiness Studies. 2009;10(3):271‒291.
  12. Matsumoto D, Hee Yoo S, Fontaine J. Mapping expressive differences around the world: Emotional display rules and individualism versus collectivism. Journal of Cross Cultural Psychology. 2008;39:55‒74.
  13. Dwairy M. Addressing the repressed needs of the Arabic client. Cult Divers Ment Health. 1997; 3(1):1‒12.
  14. Dwairy M. Toward psycho-cultural approach in Middle Eastern societies. Clin Psychol Rev. 1999;19(8):909‒915.
  15. Kazarian SS. Family functioning, cultural orientation, and psychological well-being among university students in Lebanon. J Soc Psychol. 2005;145(2):141‒152.
  16. Diener E, Emmons RA, Larsen RJ, et al. The satisfaction with life scale. J Pers Assess. 1985;49(1):71‒75.
  17. Bassil MW. Father-child relationships, humor styles, and psychological well-being among Lebanese university students. Unpublished master’s thesis, American University of Beirut, Beirut, Lebanon. 2008.
  18. Suh E, Diener E, Oishi S, et al. The shifting basis of life satisfaction judgments across cultures: Emotions versus norms. Journal of Personality and Social Psychology. 1998; 74(2):482‒493.
  19. Field A. Discovering statistics using SPSS (5th edn), Sage Publications, London. 2005.
  20. Tabachnick BG, Fidell LS. Using multivariate statistics (5th edn), Pearson/Allyn and Bacon, Boston. 2007.
  21. Comrey AL, Lee HB. A first course in factor analysis. (2nd edn), In: Hillsdale NJ (Ed.), Lawrence Erlbaum Associates. 1992.
  22. Byrne BM. Structural equation modeling with AMOS: Basic concepts, applications & programming. (2nd edn), Routledge, London. 2010.
  23. Kline RB. Principles and practice of structural equation modelling. (3rd edn), The Guilford Press, London. 2011.
  24. Brown TA. Confirmatory factor analysis for applied research. In: Kenny DA & Little TD (Eds.), Methodology in the Social Sciences. The Guilford Press, London. 2006.
  25. Abu-Saad I. Individualism and Islamic work beliefs. Journal of Cross Cultural Psychology. 1998;29(2):377‒383.
  26. Dwairy M, Van Sickle TD. Western psychotherapy in traditional Arabic society. Clinical Psychology Review. 1996;16(3):231‒249.
Creative Commons Attribution License

©2015 Merhi, et al. This is an open access article distributed under the terms of the, which permits unrestricted use, distribution, and build upon your work non-commercially.

Citations