Submit manuscript...
Journal of
eISSN: 2373-4426

Pediatrics & Neonatal Care

Short Communication Volume 15 Issue 2

To treat or not to treat beyond three days: Acetaminophen for treatment of the patent ductus arteriosus in premature infants

Somia Shaheen MD, Kiran Bhat MD, FAAP

St. Joseph’s University Medical Center, USA

Correspondence: Somia Shaheen, MD, Dept. of Pediatrics, St. Joseph’s University Medical Center, 703 Main St, Paterson, NJ, 07503, USA, Tel 469-631-4023

Received: May 15, 2025 | Published: May 29, 2025

Citation: Shaheen S, Bhat K. To treat or not to treat beyond three days: Acetaminophen for treatment of the patent ductus arteriosus in premature infants. J Pediatr Neonatal Care. 2025;15(2):98-99. DOI: 10.15406/jpnc.2025.15.00592

Download PDF

Abstract

Premature infants often experience a delay in the physiologic closure of the patent ductus arteriosus (PDA). Lack of spontaneous closure may be associated with significant morbidity and mortality in infants.1–3

Historically, the standard pharmacologic treatment for a hemodynamically significant PDA has been the administration of either ibuprofen or indomethacin.4 The use of these medications has been limited by potential side effects and, therefore, may not be safe therapeutic options for some premature infants, including those with renal impairment, severe intraventricular hemorrhage, and necrotizing enterocolitis. In recent years, there has been increasing evidence to support the use of acetaminophen for facilitating PDA closure in preterm infants.5 Intravenous acetaminophen has a wide therapeutic index, and its safety for use is well established. However, as with all medications, acetaminophen is not entirely without risk and has the potential adverse effect of hepatotoxicity.6 It is, therefore, important to identify the optimal duration of treatment and to avoid prolonged exposure to acetaminophen when it is not indicated. Treatment regimens for the use of acetaminophen for PDA closure vary with neonatal reference guides, recommending treatment for a three to seven- day course.2 There is a lack of information in the literature to support the optimal duration of treatment, three versus seven days, or how to identify those infants in which a longer course may be beneficial.

In this study, we attempted to identify the optimal duration of treatment. The results of our study show that the beneficial effect of intravenous acetaminophen on PDA closure is established by three days. It is less likely to be effective if, by three days of treatment, there has been no change in the PDA size on the echocardiogram. We concluded that the optimal duration of treatment for a PDA with IV acetaminophen is three days. Although acetaminophen has a narrow spectrum of side effects, preterm babies should not have prolonged exposure to it when it is unnecessary.

Introduction

Patent ductus arteriosus (PDA), in which there is a persistent communication between the descending thoracic aorta and the pulmonary artery that results from failure of normal physiologic closure of the fetal ductus, is one of the more common congenital heart defects in preterm neonates.1–3 Historically, Indomethacin and ibuprofen have been the most common medications to facilitate the closure of patent ductus arteriosus in preterm infants.

However, adverse effects and variable efficacy have highlighted a need for alternative options. Recently, acetaminophen has emerged as a potentially safer and more effective alternative.

While there is considerable knowledge about the efficacy and safety of IV acetaminophen use, there is a lack of consensus regarding the duration of treatment. Neonatal pharmaceutical reference guides suggest three to seven days of treatment at 15 mg/kg/dose intravenous every 6 hrs. Therefore, the decision to treat for three versus seven days is associated with significant practice variation and without known benefit to support a longer versus shorter course of treatment. The aim of this study is to identify the response to treatment within three days.

Methods

This was a retrospective cohort study which was approved by our Institutional Review Board (IRB). The medical charts of all premature infants born from January 2018 to March 2022 at St Joseph’s Medical Center who were treated with intravenous acetaminophen for PDA closure were reviewed. The infants were treated with intravenous acetaminophen at the recommended dose of fifteen milligrams per kilogram per dose every six hours for a period of three to seven days.2 If available, echocardiographic findings were also reviewed before starting treatment and on the third and seventh days.

A PDA was defined as small, medium and large based on the 2D echocardiogram study, size and velocity of left to right shunt, color flow mapping, presence or absence of left atrial flow or left ventricular dilation and retrograde or absent flow in the descending aorta.

Statistical analysis

Data was organized as a percentage of subjects whose PDA was effectively treated at day seven versus those effectively treated at day three. A comparison of these proportions was analyzed by the Standard Difference (Z) test. The data was analyzed using Primer of Biostatistics software version 7 (McGraw-Hill, NY).

Results

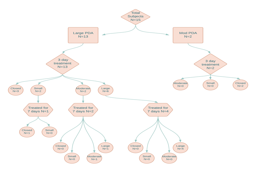
Fifteen preterm babies were included ranging from 23 weeks to 26 weeks of completed gestation. All infants were diagnosed with a significant PDA on echocardiogram and were treated with intravenous acetaminophen for three to seven days depending on response. All infants had an echocardiogram after three days of treatment and again at seven days if treatment was continued.

In our study group of fifteen babies, thirteen babies had a large PDA and two babies had a moderate PDA on initial echocardiogram. Out of the thirteen babies with a large PDA, three babies demonstrated PDA closure, two became small, two became moderate and six remained large after three days of treatment. Both babies who had a moderate PDA on initial echocardiogram demonstrated complete closure after three days of treatment.

Of the two babies with a small PDA after three days of treatment, one baby went on to receive intravenous acetaminophen for an additional four days to complete a seven day course and demonstrated closure. Two of the babies with a moderate PDA were continued on a seven day course of treatment out of which one remained moderate and one was now large on the repeat echocardiogram. Of the six babies who had a PDA that remained large after three days of treatment only four went on to receive seven days of treatment, but demonstrated no response and continued to be large.

In summary, out of the ten babies with a response, nine demonstrated a decrease in size on echocardiogram that was seen after three days of treatment and only one baby who had a small PDA after three days, demonstrated a response after 7 days of continued treatment. The proportions of subjects whose PDA was effectively treated in three days versus seven days was statistically significant (z = 2.056; p = 0.04). (Figure 1)

Figure 1 Flow diagram illustrating results.

Limitations

The sample size was too small and insufficient for statistical analysis due to a lack of previous studies on this topic. Scope of discussion is limited because the topic was not discussed in the past, the findings of this study offer new, potentially useful information for this patient population. Finally, we could not control for every possible factor, and the observational nature of this design leaves the possibility of residual confounding.

Conclusion

Our results are consistent with the literature that acetaminophen effectively promotes the closure of the PDA in a subset of premature infants. The results of our study demonstrate that, when effective, PDA closure or a decrease in PDA size can be seen on echocardiograms after three days of treatment. In those babies without closure but with a decrease in size after three days, there may be a benefit to continuing acetaminophen for an additional four days to complete a seven-day course of treatment. However, our sample size was too small and insufficient for statistical analysis. We conclude that the optimal acetaminophen treatment duration for PDA closure in premature infants should be identified after three days of treatment. If no response is noted by this time, there is no additional benefit to extending treatment to complete seven days.

Acknowledgments

Authors' contribution: Dr. Shaheen has contributed to the concept, data collection, and writing. Dr. Bhat has contributed mainly in writing the article.

Author disclosure: Dr. Shaheen has disclosed no financial relationships relevant to this article. Dr. Bhat has disclosed no financial relationships relevant to this article. This commentary does not contain a discussion of an unapproved/investigative use of a commercial product/device.

Conflicts of interest

All the authors have no conflicts of interest to disclose.

Funding

No funding was secured for this study.

References

Creative Commons Attribution License

©2025 Shaheen, et al. This is an open access article distributed under the terms of the, which permits unrestricted use, distribution, and build upon your work non-commercially.