Research Article Volume 7 Issue 4
1Student of the Bachelor of Medicine, University of Quintana Roo, Mexico
2Mexican Institute Social Security Quintana Roo, Mexico
3Professor at the University of Quintana Roo, Mexico
Correspondence: Maria Valeria Jiménez Baez, Av. Politécnico Nacional s/n Entre Tepic and Kinic 77509 Cancun, University of Quintana Roo, Mexico, Tel 9988742354
Received: May 20, 2020 | Published: July 21, 2020
Citation: Yeh JIP, Chable PEP, Félix AIG, et al. Acute lymphoblastic leukemia in pediatric epigenetic approach. MOJ Anat Physiol. 2020;7(4):94-102. DOI: 10.15406/mojap.2020.07.00298
Introduction and objectives: Acute lymphoblastic leukemia (ALL) in pediatric patients is an issue that affects the quality of life of the patient and his family, so it is urgent to know the physiology, presentation, and functionality of the cell population that allows determining the more effective treatments. The objective is to review the evidence derived from cohort studies and clinical trials on ALL in pediatric patients.
Method: A retrospective study carried out based on the search for cohort studies and clinical trials in the last 10 years in MEDLINE, EMBASE, and Cochrane Controlled Trials Register whose keywords [Acute and Lymphoblastic Leukemia], [epigenetical], [Drug Therapy], [Pediatric].
Results: 87 articles were found based on titles and abstracts, of which 16 focus on the age group and criteria of interest. Of the 10% of the known etiology, genetic alterations are more important. However, there are epigenetic modifications that are important for leukemia to occur, such as DNA methylation, histone modification, and regulation by non-coding RNAs.
Discussion/conclusions: Acute lymphoblastic leukemia in a heterogeneous pathology and the study of its molecular biology is very useful to identify therapeutic targets and have greater effectiveness in treatment and increase disease-free survival with a longer-term than the current one. In each proposed treatment scheme, it is sought that there be greater effectiveness and less toxicity as in the AIEOP-BFM ALL or IDA-FLAG schemes.
Keywords: acute lymphoblastic leukemia, epigenetics, molecular genetics
Acute lymphoblastic leukemia (ALL) is the most frequent neoplasm that affects children under 16 years old and mainly children during the first years of age. It is characterized by the uncontrolled proliferation of immature lymphoid cells called lymphoblast’s, which predominate in the bone marrow (OM) and alter normal hematopoiesis and represents one of the main causes of morbidity. To the development of this disease as well as the oncogenic process that causes the maturation blockade of hematopoietic progenitors, however, it is considered that genetic alterations are not sufficient for a leukemic transformation and that epigenetic changes are required.1–3 ALL constitutes 80% of all diagnosed leukemia’s and presents two peaks of frequency by age, the first one from two to five years and the second around the sixth decade of life.4 ALL is divided into 2 subtypes, depending on the affected lymphoid parent: it can be B or T lymphocytes. However, T-ALL is less frequent and corresponds to 15% of childhood acute leukemia’s and 25% in adults, but it is the most studied subtype due to the complexity it presents.1 And the classification given by the British American British group (FAB) according to the criteria of cellular morphology is three types; L1, L2, and L3. Approximately 70 to 85% of all is of the L1 type, however, the current classification is based on the immunophenotype.2,5
In recent years, numerous advances have been made in understanding the cell biology of ALL, allowing prognostic factors to be established, both clinical and cytomorphic, in addition to genetic and epigenetic alterations.6 Epigenetic alterations are inheritable changes that cause modifications in gene expression and that do not imply alterations in the DNA sequence. Among the most studied epigenetic mechanisms are DNA methylation, histone modification, nucleosome remodeling, and the regulation of Non-coding RNAs.3 Similarly, advances in treatment have been achieved reaching up to 90% remission and an increase in the survival of children, in the case of adults the cure rate is lower.2 The accurate diagnosis of ALL occurs mainly by two main pillars: the clinical one and the cytopathological characterization of malignant blood cells that can be observed in the bone marrow to integrate treatment with greater effectiveness and to observe the evolution of the disease.7,8
ALL is a disease that is due to genetic and epigenetic alterations that include several cytogenetic abnormalities causing alterations in the proliferation, differentiation, apoptosis, and transcription of genes associated with leukemogenesis.4 The translocations that occur in the genes produce aberrant proteins that interfere with normal function or that inappropriately increase a function causing alterations in the blood production line (Table 1 & 2).5,9 Pre-B ALL is mainly characterized by the expression of cytoplasmic immunoglobulin’s (cIg) and markers such as CD79a, CD19, HLA-DR and CD10; B-cell ALL by expression of surface immunoglobulins (sIg) and heavy chains; finally, ALL T cells are characterized by the expression of cytoplasmic CD3, CD7, CD5 or CD2.2 Cytogenetics and molecular genetics. ALL is a quite complex and very diverse pathology due to the large number of genes that can cause it when they undergo alterations. Hyperdiploidy (>50 chromosomes) and hypodiploidy (<44 chromosomes) and chromosomal translocations are the most frequent genetic alterations in this condition. In pediatric B-cell lineage leukemias, translocations t (12; 21) (TEL-AML / ETV6-RUNX1) represent up to 25% of cases, t (1; 19) (E2A-PBX1 / TCF3-PBX1) 13% and t (9; 22) (BCR-ABL) of 3-5% although in some places it has been seen that it can present a frequency of up to 19%, in patients under 26 months of age it has been seen that translocation of t (4; 11) (MLL-AF4) represent 23%, this is the best characterized and most frequent genetic abnormalities, and it is estimated that it causes 50% of leukemias due to translocations worldwide. On the other hand, T-cell ALL is characterized by the presence of mutations in NOTCH1 in up to 60% of cases and TLX1-HOX11 in 5-10% and TLX3-HOX11L2 (20%).2,3,10
|
Author |
Year |
Patients |
Results |
Conclusion |
|
|
1 |
Berry DA et al.22 |
2017 |
13,637 |
The EFS hazard ratio (HR) for achieving MRD negativity. The respective HRs in OS are 0.28 (95% BCI, 0.19-0.41) and 0.28 (95% BCI, 0.20-0.39). The effect was |
The value of having achieved MRD negativity is substantial in both pediatric and adult patients with ALL. A caveat is that an accelerated approval of a particular new drug using an intermediate end point, such as MRD, would require confirmation using traditional efficacy end points. |
|
2 |
Li-Min Ma et al.15 |
2019 |
3,224 ALL cases and 4077 matched controls. |
The results showed that there was significant association between MTR A2756G polymorphism and risk of pediatric ALL in overall population (AG vs. AA: OR=1.13, 95%CI=1.02–1.26, P=0.02; AG+GG vs. AA: OR=1.13, 95%CI=1.02–1.25, P=0.01; G allele vs. A allele: OR=1.10, 95%CI=1.01–1.20, P=0.03). In the stratification analyses by ethnicity, quality score and control source, significant association was found in Caucasians, population-based designed studies and studies assigned as high quality. |
This meta-analysis suggests that MTR A2756G polymorphism may influence the development risk of pediatric ALL in Caucasians. Future large scale and well-designed studies are required to validate our findings. |
|
3 |
Liao F et al.21 |
2016 |
3,508 cases and 12,446 controls with multiethnic |
Liao F. Medicine (Baltimore). 2016 May we conducted a meta-analysis to investigate the association status of the top independent SNPs (rs7088318 and rs4748793) with ALL susceptibility by combining the data from 6 independent studies, totally including 3508 cases and 12,446 controls with multiethnic populations. Consistent association with ALL risk of both SNPs were observed (odds ratio [OR] 1.28 and 1.29, 95% confidence interval [CI] 1.20-1.36 and 1.19-1.40, respectively). Considering clinic characteristics, rs7088318 is more related to patients with African ancestry (OR 1.48, 95% CI 1.21-1.80) and hyperdiploid subtype (OR 1.42, 95% CI 1.25-1.61). Moreover, several SNPs (eg, rs45469096) were identified to be in high linage disequilibrium with rs7088318, and affected PIP4K2A expression in lymphocytes probably by altering the binding affinity of some transcriptional factors. |
We systematically investigated the relationship between SNPs at PIP4K2A locus and ALL susceptibility, and further found potential causal variant candidates, thus better elucidating the role of PIP4K2A gene in leukemogenesis. |
|
4 |
Qiao Z et al.13 |
2017 |
2,681 children with ALL and 3854 matched controls from 11 investigations. |
This meta-analysis finally included 2681 children with ALL and 3854 matched controls from 11 investigations. The quantitative synthesis results found no significant association between TSER variation and susceptibility to pediatric ALL in overall comparisons under 5 genetic models (2R/3R vs 3R/3R: OR = 0.95, 95% CI = 0.84–1.07, P = 0.41; 2R/2R vs 3R/3R: OR = 0.99, 95% CI = 0.84–1.16, P = 0.90; 2R2R vs 3R/3R+2R/3R: OR=1.05, 95% CI = 0.92–1.21, P = 0.45; 2R/3R+2R/2R vs 3R/3R: OR = 0.97, 95% CI = 0.87–1.09, P = 0.63; 2R vs 3R: OR = 1.03, 95% CI = 0.92–1.15, P = 0.61). Similarly, there was no significant association existed in the stratification analyses according to ethnicity, control source, and quality score. |
This meta-analysis shows that TSER variation is not related to the development risk of pediatric ALL. |
|
5 |
Kelly MJ, et al.20 |
2014 |
5,844 |
78 treatment groups (patient n=5844). The average event-free survival (EFS) was higher by 6% per 5 years (p<0.001). Adjusting for year, EFS differed by radiation strategy. Compared to the reference group (CRT for all) which had a year-adjusted EFS of 65% (95% confidence interval, CI: 61% to 69%) the adjusted EFS was significantly worse (rate difference (RD) = -9%, 95% CI: -15% to -2%) among studies that used a risk-directed approach to CRT (p=0.004). The adjusted EFS for the other strategies were not significantly different compared to the reference group: CRT for central nervous system positive patients only (RD = -3%, 95% CI: -14% to 7%, p=0.49); CRT omitted for all patients (RD = 5%, 95% CI: -4% to 15%, p=0.33). CRT may not be necessary with current chemotherapy for T-ALL. |
These associations, however, are susceptible to bias and caution should be applied in drawing definitive conclusions on the comparative effectiveness of alternative CRT strategies. |
|
6 |
Ram R, et al.19 |
2012 |
2,489 |
This study aims to evaluate the efficacy and safety of pediatric-inspired regimens given to adolescents and young adults (AYA), usually defined as 16-39 years, with ALL. Systematic review and meta-analysis of comparative trials of AYA patients with ALL given induction chemotherapy with either pediatric-inspired regimens or conventional-adult chemotherapy was conducted. Relative risks (RR) with 95% confidence intervals (CIs) were estimated and pooled. Our search yielded 11 trials, including 2,489 patients. AYA patients given pediatric-inspired regimens had a statistically significant lower all cause mortality rate at 3 years (RR 0.58; 95% CI 0.51-0.67). Complete remission rate after induction chemotherapy and event free survival were superior in the pediatric-inspired regimens arm (RR 1.05; 95% CI 1.01-1.10 and RR 1.66; 95% CI 1.39-1.99, respectively). Relapse rate was also lower in patients given pediatric-inspired regimens (RR 0.51; 95% CI 0.39-0.66) with comparable nonrelapse mortality between the two groups (RR 0.53, 95% CI 0.19-1.48). |
Pediatric-inspired regimens are superior to conventional-adult chemotherapy in AYA ALL patients. Further randomized controlled studies to investigate this approach in adult ALL patients are warranted. |
|
7 |
Lin S, et al.12 |
2014 |
1,803 ALL cases and 4146 controls |
The aim of this meta-analysis was to further assess the relationship between MTHFR C677 > T polymorphisms and pediatric ALL for Chinese children. Studies about the MTHFR C677 > T polymorphisms and pediatric ALL risk were searched in the Medline, PubMed, EMBASE, Wanfang and CNIK databases. The genotype of the case and control group were extracted and pooled by meta-analysis. The association between ALL risk and C677 > T polymorphisms was demonstrated by odds ratio (OR) and its 95% confidence interval (CI). Twelve articles were included in this study with 1803 ALL cases and 4146 controls. In recessive genetic model (TT vs. CC + CT), the OR was 0.37 (95%CI: 0.31-0.43); in dominant genetic model (TT + CT vs. CC) the OR was 0.94 (95%CI: 0.82-1.06); and in the homozygous model the OR was 0.84 (95%CI: 0.69-1.03). |
The results indicated that Asian children with TT genotype of MTHFR gene may have less risk of developing ALL. |
|
8 |
Chow YP, et al.14 |
2017 |
108 |
Our analysis identified a total of 1795 upregulated probes which corresponded to 1527 genes (pfp < 0.01; FC>1), and 1493 downregulated probes which corresponded to 1214 genes (pfp < 0.01; FC<1) respectively. S100A8 appeared as the top most overexpressed gene (pfp < 0.01, FC=1.8) and is a potential target for further validation. Based on gene ontology biological process annotation, the upregulated genes were most enriched in cell cycle processes (enrichment score=15.3), whilst the downregulated genes were clustered in transcription regulation (enrichment score=12.6). Elevated expression of cell cycle regulators (e.gkinesins, AURKA, CDKs) was the key genetic defect implicated in relapsed ALL, and serve as attractive targets for therapeutic intervention. |
We identified S100A8 as the most overexpressed gene, and the cell cycle pathway as the most promising biomarker and therapeutic target for relapsed childhood B-ALL. The validity of the results warrants further investigation. |
Table 1 Studies reviewed
Prognostic factor |
classification |
Age |
High risk |
<1 year |
|
> 10 years |
|
Usual risk |
|
Between 1 and 9 years |
|
Sex |
Female gender: |
Better prognosis |
|
Male gender: |
|
Risk of testicular relapses |
|
Immunophenotype |
Early pre-B or early pre-B ALL: better response to treatment |
Mature T and B cell ALL: |
|
Unfavorable prognosis |
|
Race |
Afro-descendants or Hispanics have a lower cure rate than children of other races |
Cytogenetic alterations |
|
Hyperploidy |
Chromosomes 4, 6, 10, 14, 17, 18, 21 y X |
Hypodiploidyt(12;21)(p13;q22) |
TEL-AML1(ETV6-RUNX1) |
t(9;22)(q34;q11.2);CromosomaPh |
BCR-ABL1. Asociado con mal pronóstico |
t(1;19)(q23;p13.3) |
E2A-PBX1(TCF3-PBX1) |
t(4;11) |
MLL-AF4 |
t(11;19) |
IL3-IGH |
t(5;14)(q31;q32) |
|
1p32,t(1;14)(p32;q11),t(1;14) |
TLX3(HOX11L2) |
1p34,t(1;7)(p34;q34) |
TAL1 |
8q24 |
Lymphocyte specific protein tyrosine kinase; LCK |
9q34,(t(7;9)(q34;q32) |
MYC |
TAL2 |
|
10q24 |
TAN1/NOTCH1 |
t(11;14)(p15;q11) |
HOX11 |
t(11;14)(p15;q11) |
LMO1(RBTN1oTTG1,11p15) |
14q32 |
LMO2(RBTN2oTTG2,11p13) |
19p13 |
TCL1 |
t(7;19)(q35;p13) |
LYL1 |
t(8;14)(q24;q32) |
|
t(10;14)(q24;q11), t(7;10)(q35;q24) |
MYC/IG |
inv(7)(p15q34),t(7;7)(p15;q34),t(7;14)(p15;q11) |
TLX1(HOX11) |
t(6;7)(q23;q34) |
HOXA @ cluster |
MYB |
Table 2 Main factors associated with prognosis in childhood acute lymphoblastic leukemia
The most affected genes are those that participate in the differentiation of lymphocytes (PAX5, IZKF1, EBF1, and LMO2), tumor suppressors, and cell cycle regulators (DKN2A/CDKN2B, PTEN, and RB1), transcription regulators and coactivators (TBL1XR1, ETV6, and ERG). Genes showing an autosomal dominant pattern of inheritance are the TP53, PAX5, and GATA2 genes and with the identification of germline mutations e.g. L349P and N385fs in ETV6, it was also observed that ALL can present a recessive inheritance pattern (Table 3).2
Lineage |
Cytogenetic abnormalities |
Genes |
Frequency % |
Forecast |
|
Other populations (%) |
Mexican Children (%) |
||||
Cells B |
Hyperdiploidy |
20-30 |
22.9, 8+ |
Favorable |
|
Hypodiploidyt |
5-6 |
0+ |
Unfavorable |
||
(12;21)(p13;q22) |
TEL-AML1 |
25 |
7.4-14 |
Favorable |
|
E2A-PBX1 |
|||||
t(1;19)(q23;p13) |
BCR-ABL1 |
13 |
7.1-11.5 |
Unfavorable* |
|
MLL-AF4 |
|||||
t(9;22)(q34;q11) |
3-5 |
2-5, 19 + |
Unfavorable |
||
t(4;11)(q21;q23) |
6 |
1.4, 11++, 23** |
Unfavorable |
||
Cells T |
9q34 |
NOTCH1 |
It is unknown |
It is unknown |
Unfavorable |
10q24 |
HOX11 |
||||
Table 3 Genetic abnormalities most frequently detected by cytogenetics and molecular biology in ALL
*Identified in 50% of Mexican cases with a low risk of relapse
**In children with ALL <26 months.,br>
+ Population of Veracruz.
++ MLL gene translocations, Veracruz
DNA methylation. Approximately 70% of the promoter regions have CpG islands. The hypermethylation of DNA in promoter regions is generally related to the silencing in gene expression of tumor suppressor genes, while in other genes hypomethylation also causes alterations in their function. The enzymes responsible for adding methyl groups to DNA are known as DNA methyltransferases (DNMTs), and at least three have been discovered. DNMT1 is responsible for maintaining DNA methylation during replication, through methylation of the newly synthesized CpGdinucleotides. DNMT3a and DNMT3b establish de novo methylation during embryogenesis and repair errors made by DNMT1 during DNA synthesis.3,4 Abnormal hypermethylation in promoter regions affects not only the expression of coding genes but also the expression of non-coding RNAs, which can contribute to malignant transformation of cells (Figure 1).
Some of the alterations that are more related to tumor suppressor genes are p53, but although it occurs in 50% of tumors, in ALL they are found in less than 3%; however, there is at least one alteration of some p53 pathway gene at the epigenetic level in 78% of ALL patients.3
Histone modification in ALL. Histones are proteins involved in the organization of DNA within the nucleus. There are five types of histones: H1 / H5, H2A, H2B, H3, and H4. Histones H2A, H2B, H3, and H4 form the nucleosomes that pack DNA, while histone H1 is found in the spaces between nucleosomes, and histone H5 is present in specific regions of DNA. The state of chromatin and gene transcription depends on histones. Numerous modifications are known, such as acetylation, methylation, and phosphorylation, which cause gene repression or activation. The predominant and most studied modifications are lysine acetylation and lysine/arginine methylation. The objective of this review is having the more information about epigenetics and treatment in scientific evidence.
Eligibility
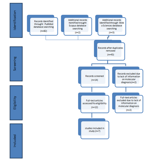
After the search, the filters according to the criteria such as the chosen keywords, with a search period of 2015 to 2020, the consultation was made on June 30, 2020. Including the descriptors [Acute and lymphoblastic leukemia], [epigenetics], [Pharmacological therapy], [Pediatric]. In the databases, Medline, Scopus and Cochrane Controlled studies, systematic review, meta-analysis, randomized controlled clinical trials, conducted in humans, in any language. Search process is shown in Figure 1.
They were identified with the descriptors [Acute and Lymphoblastic Leukemia], [epigenetical], [Drug Therapy], [Pediatric]. In the PUBMED database 82 articles, in Scopus 2 articles and in other databases 3, 43 studies were eliminated for duplication, choosing 14 articles of which when reviewing title and abstract 2 did not correspond, remaining with 12 articles when being revised to text Two that did not correspond were eliminated completely (Graph 1).
Clinically, patients with ALL start acutely with the signs and symptoms in a very varied way from the first days to a few weeks when there is a compromise of the normal function of the bone marrow (OM), as a consequence there is an uncontrolled proliferation of immature white blood cells. OM and the blood and infiltration of these into other tissues. The most common symptoms include fever caused by leukemia or from infections secondary to the presence of neutropenia, fatigue, anemia (pallor), thrombocytopenia bleeding, bone pain from infiltration, petechiae, and ecchymosis. In more serious clinical conditions, dyspnea, hepatomegaly, splenomegaly, lymphadenopathy, infiltration of the mediastinum, and testis are observed, and when it invades the meninges, clinical manifestations of the central nervous system such as headache, vomiting, and paralysis of certain nerves can be observed. The prognosis for children older than 2 years is quite favorable, since a remission of 90% and a cure of 75% can be achieved, and patients with a poor prognosis are younger than this, with translocations of t (4; 11 ) (MLL-AF4), leukocytes greater than 100,000 cells and the presence of the Philadelphia chromosome.10,11
Lin et al.12 reported the association between methylenetetrahydrofolate reductase (MTHFR) C677>T polymorphisms and risk of pediatric acute lymphoblastic leukemia in Asia. 1803 ALL cases and 4146 controls. In recessive genetic model (TT vs. CC + CT), the OR was 0.37 (95%CI: 0.31-0.43); in dominant genetic model (TT + CT vs. CC) the OR was 0.94 (95%CI: 0.82-1.06); and in the homozygous model the OR was 0.84 (95%CI: 0.69-1.03). The results indicated that Asian children with TT genotype of MTHFR gene may have less risk of developing ALL. Qiao et al.13 reported the TSER polymorphism is not associated with risk of pediatric ALL included 2681 children with ALL and 3854 matched controls in meta-analysis, results found no significant association between TSER variation and susceptibility to pediatric ALL in overall comparisons under 5 genetic models (2R/3R vs 3R/3R: OR = 0.95, 95% CI = 0.84–1.07, P = 0.41; 2R/2R vs 3R/3R: OR = 0.99, 95% CI = 0.84–1.16, P = 0.90; 2R2R vs 3R/3R+2R/3R: OR = 1.05, 95% CI = 0.92–1.21, P = 0.45; 2R/3R+2R/2R vs 3R/3R: OR = 0.97, 95% CI = 0.87–1.09, P = 0.63; 2R vs 3R: OR = 1.03, 95% CI = 0.92–1.15, P = 0.61). Similarly, there was no significant association existed in the stratification analyses according to ethnicity, control source, and quality score.
Chow et al.14 reported a meta-analysis of gene expression in relapsed childhood B-acute lymphoblastic leukemia, identified a total of 1795 upregulated probes which corresponded to 1527 genes (pfp < 0.01; FC>1), and 1493 down regulated probes which corresponded to 1214 genes (pfp < 0.01; FC< 1) respectively. S100A8 appeared as the top most over expressed gene (pfp< 0.01, FC=1.8) and is a potential target for further validation. Based on gene ontology biological process annotation, the upregulated genes were most enriched in cell cycle processes (enrichment score=15.3), whilst the downregulated genes were clustered in transcription regulation (enrichment score=12.6). Elevated expression of cell cycle regulators (e.g kinesins, AURKA, CDKs) was the key genetic defect implicated in relapsed ALL, and serve as attractive targets for therapeutic intervention. We identified S100A8 as the most overexpressed gene, and the cell cycle pathway as the most promising biomarker and therapeutic target for relapsed childhood B-ALL. The validity of the results warrants further investigation.
Li-Min Ma et al.15 Methionine synthase A2756G polymorphism influences pediatric acute lymphoblastic leukemia risk: a meta-analysis. 3224 ALL cases and 4077 matched controls. The results showed that there was significant association between MTR A2756G polymorphism and risk of pediatric ALL in overall population (AG vs. AA: O =1.13, 95%CI=1.02–1.26, P=0.02; AG+GG vs. AA: OR=1.13, 95%CI =1.02–1.25, P=0.01; G allele vs. A allele: OR=1.10, 95%CI=1.01–1.20, P=0.03). In the stratification analyses by ethnicity, quality score and control source, significant association was found in Caucasians, population-based designed studies and studies assigned as high quality. MTR A2756G polymorphism may influence the development risk of pediatric ALL in Caucasians.
The treatment of ALL is established based on the risk of relapse that patients have, which is mainly determined by age and leukocyte blood count (CSL) at diagnosis, infiltration to other organs, immunophenotype, and the presence of cytogenetic alterations and molecular.2 Worldwide there are collaborative research groups that support the study of ALL in children (the German group Berlin-Frankfurt-Münster (BFM), the North American Children Oncology Group (COG), or that of St Jude and the Italian AssociazioneItaliana Oncology Emato -Pediatric Logic (AIEOP), among others). The protocols generally include the following stages: induction to remission, prophylaxis to the central nervous system with or without radiotherapy, which seeks to cause cell death of neoplastic tissue; consolidation/intensification, in this it is intended to eliminate or remove the remnant of damaged cells and treatment of continuation or maintenance that seeks to prevent possible relapses by monitoring the neoformation and appearance of new neoplastic cells and in some specific cases hematopoietic stem cell transplantation and other therapies.11,16 The most used treatments in any of these stages have been: chemotherapy, stem cell transplant, radiotherapy and focused therapy.8,16 The chances of severe relapses due to drug resistance are high and a second complete hematological remission is only reached in 25% to 45% of patients receiving rescue chemotherapy (Table 3).5,17,18
Ram19 reported in 2,489 adolescents and young adults with ALL have a better outcome when treated with pediatric-inspired regimens: comparative trials of AYA patients with ALL given induction chemotherapy with either pediatric-inspired regimens or conventional-adult chemotherapy was conducted. AYA patients given pediatric-inspired regimens had a statistically significant lower all-cause mortality rate at 3 years (RR 0.58; 95% CI 0.51-0.67). Complete remission rate after induction chemotherapy and event free survival were superior in the pediatric-inspired regimens arm RR 1.05; 95% CI 1.01-1.10 and RR 1.66; 95% CI 1.39-1.99, respectively. Relapse rate was also lower in patients given pediatric-inspired regimens RR 0.51; 95% CI 0.39-0.66 with comparable nonrelapse mortality between the two groups RR 0.53, 95% CI 0.19-1.48. Pediatric-inspired regimens are superior to conventional-adult chemotherapy in AYA ALL patients. Further randomized controlled studies to investigate this approach in adult ALL patients are warranted.
Kelly et al.20 5844 patients cranial radiation for pediatric T-lineage ALL. The average event-free survival (EFS) was higher by 6% per 5 years (p<0.001). Adjusting for year, EFS differed by radiation strategy. Compared to the reference group (CRT for all) which had a year-adjusted EFS of 65% (95% confidence interval, CI: 61% to 69%) the adjusted EFS was significantly worse (rate difference (RD)=-9%, 95% CI: -15% to -2%) among studies that used a risk-directed approach to CRT (p=0.004). The adjusted EFS for the other strategies were not significantly different compared to the reference group: CRT for central nervous system positive patients only (RD=-3%, 95% CI: -14% to 7%, p=0.49); CRT omitted for all patients (RD=5%, 95% CI: -4% to 15%, p=0.33). CRT may not be necessary with current chemotherapy for T-ALL. These associations, however, are susceptible to bias and caution should be applied in drawing definitive conclusions on the comparative effectiveness of alternative CRT strategies.
Liao F et al.21 studied 3,508 cases and 12,446 controls with multiethnic a meta-analysis to investigate the association status of the top independent SNPs (rs7088318 and rs4748793) with ALL susceptibility by combining the data from 6 independent studies Consistent association with ALL risk of both SNPs were observed (odds ratio [OR] 1.28 and 1.29, 95% confidence interval [CI] 1.20-1.36 and 1.19-1.40, respectively). Considering clinic characteristics, rs7088318 is more related to patients with African ancestry (OR 1.48, 95% CI 1.21-1.80) and hyperdiploid subtype (OR 1.42, 95% CI 1.25-1.61). Moreover, several SNPs (eg, rs45469096) were identified to be in high linage disequilibrium with rs7088318, and affected PIP4K2A expression in lymphocytes probably by altering the binding affinity of some transcriptional factors. We systematically investigated the relationship between SNPs at PIP4K2A locus and ALL susceptibility, and further found potential causal variant candidates, thus better elucidating the role of PIP4K2A gene in leukemogenesis.
Berry22 reported in a meta-analysis the association of Minimal Residual Disease (MRD) With Clinical Outcome in Pediatric and Adult included 13,637 cases. The respective HRs in OS are 0.28 (95% BCI, 0.19-0.41) and 0.28 (95% BCI, 0.20-0.39). The value of having achieved MRD negativity is substantial in both pediatric and adult patients with ALL. A caveat is that an accelerated approval of a particular new drug using an intermediate end point, such as MRD would require confirmation using traditional efficacy end points.
*Not being in the basic list of medications, a decision will be made to substitute another medication with the group and manager of the leukemia clinic.
The use of methotrexate is the most common type of chemotherapy in management protocols, this factor is important in maintenance chemotherapy.5 For the treatment of refractory leukemias or relapses, the same initial scheme can be used or the IDA-FLAG scheme can be used, where Fludarabine and Ara-C (FA) are combined, together with the Colony Stimulating factors (G-CSF) resulting in the combination FLAG. Finally, drug idarubicin is added.23,24
The results indicated that Asian children with TT genotype of MTHFR gene may have less risk of developing ALL. TSER polymorphism is not associated with risk of pediatric ALL. Similarly, there was no significant association existed in the stratification analyses according to ethnicity, control source, and quality score. Gene expression S100A8 as the most over expressed gene and the cell cycle pathway as the most promising biomarker and therapeutic target for relapsed childhood B-ALL. The validity of the results warrants further investigation. MTR A2756G polymorphism may influence the development risk of pediatric ALL in Caucasians.
Acute lymphoblastic leukemia in a heterogeneous pathology that is still being studied because many factors can trigger it and the study of its molecular biology has allowed us to understand the severity and have a prognosis of the patients, it is also very useful to identify therapeutic targets and achieve a greater effect on treatment together with a minimum side effect and increase disease-free survival. In each proposed treatment scheme, it is sought that there be greater effectiveness and less toxicity as in the AIEOP-BFM ALL or IDA-FLAG schemes.
None.
The authors declare there is no conflict of interest.
None.
©2020 Yeh, et al. This is an open access article distributed under the terms of the, which permits unrestricted use, distribution, and build upon your work non-commercially.