Submit manuscript...
MOJ
eISSN: 2573-2951

Bioequivalence & Bioavailability

Review Article Volume 5 Issue 4

Analysis in magneto crystalline anisotropy energy and intrinsic coercivity for body-centered cubic crystal lattices

Amrit Panthi, Bipin Lamichhane, Dhiraj Basnet, Anusha Lamichhane

Department of Electrical Engineering, Institute of Engineering (IOE), Tribhuvan University Kathmandu, Nepal

Correspondence: Amrit Panthi, Department of Electrical Engineering, Institute of Engineering (IOE), Pulchowk Campus, Tribhuvan University Kathmandu, Nepal, Tel +977 9840066285

Received: July 12, 2018 | Published: August 13, 2018

Citation: Panthi A, Lamichhane B, Basnet D, et al. Analysis in magneto crystalline anisotropy energy and intrinsic coercivity for body-centered cubic crystal lattices. MOJ Bioequiv Availab. 2018;5(4):214-216. DOI: 10.15406/mojbb.2018.05.00104

Download PDF

Abstract

Magnetic diploe moment can be modeled in a similar manner to a loop of wire carrying current I. Energy stored in that dipole moment can be obtained by integrating the torque produced by that current carrying current loop. The summation of magnetic dipole moment over the volume Δv yields a new property of material called magnetization. The property of aligning domains within a permanent magnet itself with its internal field and in absence of external field is called spontaneous magnetization. In other words, a permanent magnet should sustain flux by virtue of its own internal field that requires spontaneous alignment of the magnetic dipole moments, or spontaneous magnetization. Magnetic materials are made in such a way that they have properties in one preferred axis that is easily possible using anisotropic materials because of their lattice structure. Magneto Crystalline anisotropy energy refers as the change in energy required to rotate the magnetic dipole µm by an angle ɸ that is required to rotate µm from a preferred axis (ɸ=0). Body centered cubic crystal lattice structure with six preferred direction of magnetization is depicted in this paper.1

Keywords: magneto crystalline, energy, crystal lattices, magnetization, flux density, electromagnets

Energy stored in a dipole moment2

The torque developed by a small area δA MathType@MTEF@5@5@+= feaagKart1ev2aaatCvAUfeBSjuyZL2yd9gzLbvyNv2CaerbuLwBLn hiov2DGi1BTfMBaeXatLxBI9gBaerbd9wDYLwzYbItLDharqqtubsr 4rNCHbGeaGqiVu0Je9sqqrpepC0xbbL8F4rqqrFfpeea0xe9Lq=Jc9 vqaqpepm0xbba9pwe9Q8fs0=yqaqpepae9pg0FirpepeKkFr0xfr=x fr=xb9adbaqaaeGaciGaaiaabeqaamaabaabaaGcbaqcfaOaeqiTdq Maamyqaaaa@38EF@ depends upon the area of the strip and its magnetic flux density.3

δT=iδABsinϕ MathType@MTEF@5@5@+= feaagKart1ev2aaatCvAUfeBSjuyZL2yd9gzLbvyNv2CaerbuLwBLn hiov2DGi1BTfMBaeXatLxBI9gBaerbd9wDYLwzYbItLDharqqtubsr 4rNCHbGeaGqiVu0Je9sqqrpepC0xbbL8F4rqqrFfpeea0xe9Lq=Jc9 vqaqpepm0xbba9pwe9Q8fs0=yqaqpepae9pg0FirpepeKkFr0xfr=x fr=xb9adbaqaaeGaciGaaiaabeqaamaabaabaaGcbaqcLbsacqaH0o azcaWGubGaeyypa0JaamyAaiabes7aKjaadgeacaGGcbGaai4Caiaa cMgacaGGUbGaeqy1dygaaa@42C6@  (1)

Integrating the equation 1

T=iABsinϕ MathType@MTEF@5@5@+= feaagKart1ev2aaatCvAUfeBSjuyZL2yd9gzLbvyNv2CaerbuLwBLn hiov2DGi1BTfMBaeXatLxBI9gBaerbd9wDYLwzYbItLDharqqtubsr 4rNCHbGeaGqiVu0Je9sqqrpepC0xbbL8F4rqqrFfpeea0xe9Lq=Jc9 vqaqpepm0xbba9pwe9Q8fs0=yqaqpepae9pg0FirpepeKkFr0xfr=x fr=xb9adbaqaaeGaciGaaiaabeqaamaabaabaaGcbaqcLbsacaGGub Gaeyypa0JaaiyAaiaacgeacaGGcbGaai4CaiaacMgacaGGUbGaeqy1 dygaaa@3F79@  (2)

Current time’s area in a magnetic circuit can be symbolized as the Magnetic Dipole Moment.

μ m =iA MathType@MTEF@5@5@+= feaagKart1ev2aaatCvAUfeBSjuyZL2yd9gzLbvyNv2CaerbuLwBLn hiov2DGi1BTfMBaeXatLxBI9gBaerbd9wDYLwzYbItLDharqqtubsr 4rNCHbGeaGqiVu0Je9sqqrpepC0xbbL8F4rqqrFfpeea0xe9Lq=Jc9 vqaqpepm0xbba9pwe9Q8fs0=yqaqpepae9pg0FirpepeKkFr0xfr=x fr=xb9adbaqaaeGaciGaaiaabeqaamaabaabaaGcbaqcLbsacqaH8o qBlmaaBaaajuaibaqcLbmacaWGTbaajuaibeaajugibiabg2da9iaa dMgacaWGbbaaaa@3E2C@
T= μ m Bsinϕ MathType@MTEF@5@5@+= feaagKart1ev2aaatCvAUfeBSjuyZL2yd9gzLbvyNv2CaerbuLwBLn hiov2DGi1BTfMBaeXatLxBI9gBaerbd9wDYLwzYbItLDharqqtubsr 4rNCHbGeaGqiVu0Je9sqqrpepC0xbbL8F4rqqrFfpeea0xe9Lq=Jc9 vqaqpepm0xbba9pwe9Q8fs0=yqaqpepae9pg0FirpepeKkFr0xfr=x fr=xb9adbaqaaeGaciGaaiaabeqaamaabaabaaGcbaqcLbsacaWGub Gaeyypa0JaeqiVd0wcfa4aaSbaaKqbGeaajugWaiaad2gaaKqbagqa aKqzGeGaamOqaiGacohacaGGPbGaaiOBaiabew9aMbaa@439B@

The energy constituted within a dipole having torque ‘T’ can be derived from the equation (3)

E= T.d ϕ MathType@MTEF@5@5@+= feaagKart1ev2aaatCvAUfeBSjuyZL2yd9gzLbvyNv2CaerbuLwBLn hiov2DGi1BTfMBaeXatLxBI9gBaerbd9wDYLwzYbItLDharqqtubsr 4rNCHbGeaGqiVu0Je9sqqrpepC0xbbL8F4rqqrFfpeea0xe9Lq=Jc9 vqaqpepm0xbba9pwe9Q8fs0=yqaqpepae9pg0FirpepeKkFr0xfr=x fr=xb9adbaqaaeGaciGaaiaabeqaamaabaabaaGcbaqcLbsacaWGfb Gaeyypa0tcfa4aa8qaaOqaaKqzGeGaamivaiaac6cacaWGKbaaleqa beqcLbsacqGHRiI8aiabew9aMbaa@4035@  (3)
E= μ o μ m Mcosϕ MathType@MTEF@5@5@+= feaagKart1ev2aaatCvAUfeBSjuyZL2yd9gzLbvyNv2CaerbuLwBLn hiov2DGi1BTfMBaeXatLxBI9gBaerbd9wDYLwzYbItLDharqqtubsr 4rNCHbGeaGqiVu0Je9sqqrpepC0xbbL8F4rqqrFfpeea0xe9Lq=Jc9 vqaqpepm0xbba9pwe9Q8fs0=yqaqpepae9pg0FirpepeKkFr0xfr=x fr=xb9adbaqaaeGaciGaaiaabeqaamaabaabaaGcbaqcLbsacaWGfb Gaeyypa0JaeyOeI0IaeqiVd02cdaWgaaqcfasaaKqzadGaam4Baaqc fasabaqcLbsacqaH8oqBjuaGdaWgaaqcfasaaKqzadGaamyBaaqcfa yabaqcLbsacaWGnbGaci4yaiaac+gacaGGZbGaeqy1dygaaa@496E@  (4)

The energy obtained from a magnetic dipole assuming it to be a current carrying loop is obtained as in equation (4).

Magneto crystalline anisotropy

Some of the materials itself has preferred directions for magnetic moments. These alignments of the magnetic dipole moments in the lattice are called magneto crystalline anisotropy.4 Equation (4) implies that the work done to rotate the µm with magnetization ‘M’. This work done is minimum when µm and M are aligned to each other.

Equation (4) can be written as;

E= μ o μ m M(12si n 2 ϕ 2 ) MathType@MTEF@5@5@+= feaagKart1ev2aaatCvAUfeBSjuyZL2yd9gzLbvyNv2CaerbuLwBLn hiov2DGi1BTfMBaeXatLxBI9gBaerbd9wDYLwzYbItLDharqqtubsr 4rNCHbGeaGqiVu0Je9sqqrpepC0xbbL8F4rqqrFfpeea0xe9Lq=Jc9 vqaqpepm0xbba9pwe9Q8fs0=yqaqpepae9pg0FirpepeKkFr0xfr=x fr=xb9adbaqaaeGaciGaaiaabeqaamaabaabaaGcbaqcLbsacaWGfb Gaeyypa0JaeyOeI0IaeqiVd02cdaWgaaqcbasaaKqzadGaam4Baaqc basabaqcLbsacqaH8oqBlmaaBaaajeaibaqcLbmacaWGTbaajeaibe aajugibiaad2eacaGGOaGaaGymaiabgkHiTiaaikdacaGGZbGaaiyA aiaac6gajuaGdaahaaWcbeqcbasaaKqzadGaaGOmaaaajuaGdaWcaa GcbaqcLbsacqaHvpGzaOqaaKqzGeGaaGOmaaaacaGGPaaaaa@5196@  (5)

Magneto Crystalline Anisotropy Energy Ek can be defined as the additional energy required to rotate µm from a preferred axis (ɸ=0).

E k =2 μ o μ m M(si n 2 ϕ 2 ) MathType@MTEF@5@5@+= feaagKart1ev2aaatCvAUfeBSjuyZL2yd9gzLbvyNv2CaerbuLwBLn hiov2DGi1BTfMBaeXatLxBI9gBaerbd9wDYLwzYbItLDharqqtubsr 4rNCHbGeaGqiVu0Je9sqqrpepC0xbbL8F4rqqrFfpeea0xe9Lq=Jc9 vqaqpepm0xbba9pwe9Q8fs0=yqaqpepae9pg0FirpepeKkFr0xfr=x fr=xb9adbaqaaeGaciGaaiaabeqaamaabaabaaGcbaqcLbsacaWGfb WcdaWgaaqcbasaaKqzadGaam4AaaqcbasabaqcLbsacqGH9aqpcaaI YaGaeqiVd02cdaWgaaqcbasaaKqzadGaam4BaaqcbasabaqcLbsacq aH8oqBjuaGdaWgaaqcbasaaKqzadGaamyBaaWcbeaajugibiaad2ea caGGOaGaai4CaiaacMgacaGGUbWcdaahaaqcbasabeaajugWaiaaik daaaqcfa4aaSaaaOqaaKqzGeGaeqy1dygakeaajugibiaaikdaaaGa aiykaaaa@5204@  (6)

There are six preferred direction of magnetization in a body centered cubic crystal lattice.

[0, 0, 1] - Positive z direction
[0, 1, 0] - Positive y direction
[1, 0, 0] - Positive x direction
[0, 0, -1] - Negative z direction
[0, -1, 0] – Negative y direction
[-1, 0, 0] – Negative x direction

In order to increase the periodicity in equation (6), we modify the equation (6) as;

E k =2 μ o μ m M(si n 2 2ϕ) MathType@MTEF@5@5@+= feaagKart1ev2aaatCvAUfeBSjuyZL2yd9gzLbvyNv2CaerbuLwBLn hiov2DGi1BTfMBaeXatLxBI9gBaerbd9wDYLwzYbItLDharqqtubsr 4rNCHbGeaGqiVu0Je9sqqrpepC0xbbL8F4rqqrFfpeea0xe9Lq=Jc9 vqaqpepm0xbba9pwe9Q8fs0=yqaqpepae9pg0FirpepeKkFr0xfr=x fr=xb9adbaqaaeGaciGaaiaabeqaamaabaabaaGcbaqcLbsacaWGfb qcfa4aaSbaaKqaGeaajugWaiaadUgaaSqabaqcLbsacqGH9aqpcaaI YaGaeqiVd0wcfa4aaSbaaKqaGeaajugWaiaad+gaaSqabaqcLbsacq aH8oqBjuaGdaWgaaqcbasaaKqzadGaamyBaaWcbeaajugibiaad2ea caGGOaGaai4CaiaacMgacaGGUbqcfa4aaWbaaSqabKqaGeaajugWai aaikdaaaqcLbsacaaIYaGaeqy1dyMaaiykaaaa@5219@  (7)

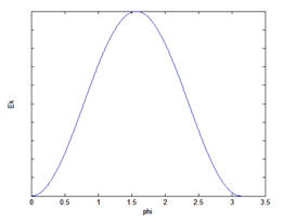
Plot for equation (7) is provided below;
Figure 1 shows the variation of Magneto Crystalline Anisotropy Energy 6with changing phi. Phi is represented in Figure 2.

Figure 1 Magnetocrystalline anisotropy energy in a cubic crystal lattice structure.
Figure 2 An illustration of magnetomenter.

Equation (7) can be represented as

E k =k sin 2 2ϕ MathType@MTEF@5@5@+= feaagKart1ev2aaatCvAUfeBSjuyZL2yd9gzLbvyNv2CaerbuLwBLn hiov2DGi1BTfMBaeXatLxBI9gBaerbd9wDYLwzYbItLDharqqtubsr 4rNCHbGeaGqiVu0Je9sqqrpepC0xbbL8F4rqqrFfpeea0xe9Lq=Jc9 vqaqpepm0xbba9pwe9Q8fs0=yqaqpepae9pg0FirpepeKkFr0xfr=x fr=xb9adbaqaaeGaciGaaiaabeqaamaabaabaaGcbaqcLbsacaWGfb qcfa4aaSbaaKqaGeaajugWaiaadUgaaSqabaqcLbsacqGH9aqpcaWG RbGaci4CaiaacMgacaGGUbqcfa4aaWbaaSqabKqaGeaajugWaiaaik daaaqcLbsacaaIYaGaeqy1dygaaa@4590@  (8)

Here, k is commonly described as a crystallographic constant that is experimentally identified using a tool called torque magnetometer. Magnetocrystalline Anisotropy tries to maintain the alignment of its domains whereas the external electromagnets5 try to oppose the anisotropy. These two forces create a torque that is measured by the magnetometer. The data from the device can be used to obtain the crystallographic constant of a material.7–12 The action of two forces creating a net torgue is shown in the Figure 3.

Figure 3 Illustration of Magnetization force (M) of the sample and the magnetizing field force of the electromagnet (H).

Considering a bulk of iron sample that is already spontaneously magnetized in its posative x axis direction or simply towards [1, 0, 0]. But whenever a sufficient external magnetizing field is applied to the sample then all the magnetic moments would align along with the magnetizing field of the electromagnet.14–16

Assuming Φ to be the angle of saturated magnetic field ‘M’ of the sample with posative x axis and Φh be the angle of the magnetizing field ‘H’ with posative x axis [1, 0, 0].

The component of M that acts along the direction of the applied field H is given as

M H =Mcos( ϕ h ϕ) MathType@MTEF@5@5@+= feaagKart1ev2aaatCvAUfeBSjuyZL2yd9gzLbvyNv2CaerbuLwBLn hiov2DGi1BTfMBaeXatLxBI9gBaerbd9wDYLwzYbItLDharqqtubsr 4rNCHbGeaGqiVu0Je9sqqrpepC0xbbL8F4rqqrFfpeea0xe9Lq=Jc9 vqaqpepm0xbba9pwe9Q8fs0=yqaqpepae9pg0FirpepeKkFr0xfr=x fr=xb9adbaqaaeGaciGaaiaabeqaamaabaabaaGcbaqcLbsacaWGnb qcfa4aaSbaaKqaGeaajugWaiaadIeaaSqabaqcLbsacqGH9aqpcaWG nbGaci4yaiaac+gacaGGZbGaaiikaiabew9aMLqbaoaaBaaajeaiba qcLbmacaWGObaaleqaaKqzGeGaeyOeI0Iaeqy1dyMaaiykaaaa@48D4@  (9)

Here, M H MathType@MTEF@5@5@+= feaagKart1ev2aaatCvAUfeBSjuyZL2yd9gzLbvyNv2CaerbuLwBLn hiov2DGi1BTfMBaeXatLxBI9gBaerbd9wDYLwzYbItLDharqqtubsr 4rNCHbGeaGqiVu0Je9sqqrpepC0xbbL8F4rqqrFfpeea0xe9Lq=Jc9 vqaqpepm0xbba9pwe9Q8fs0=yqaqpepae9pg0FirpepeKkFr0xfr=x fr=xb9adbaqaaeGaciGaaiaabeqaamaabaabaaGcbaqcLbsacaWGnb qcfa4aaSbaaKqaGeaajugWaiaadIeaaSqabaaaaa@3A36@ is the component of saturated magnetic field M along the direction of applied field H.

Applied field energy per unit volume after when H is at an angle of ( ϕ h ϕ) MathType@MTEF@5@5@+= feaagKart1ev2aaatCvAUfeBSjuyZL2yd9gzLbvyNv2CaerbuLwBLn hiov2DGi1BTfMBaeXatLxBI9gBaerbd9wDYLwzYbItLDharqqtubsr 4rNCHbGeaGqiVu0Je9sqqrpepC0xbbL8F4rqqrFfpeea0xe9Lq=Jc9 vqaqpepm0xbba9pwe9Q8fs0=yqaqpepae9pg0FirpepeKkFr0xfr=x fr=xb9adbaqaaeGaciGaaiaabeqaamaabaabaaGcbaqcLbsacaGGOa Gaeqy1dywcfa4aaSbaaKqaGeaajugWaiaadIgaaSqabaqcLbsacqGH sislcqaHvpGzcaGGPaaaaa@3FE9@  is given as

E H = μ 0 MHcos( ϕ h ϕ) MathType@MTEF@5@5@+= feaagKart1ev2aaatCvAUfeBSjuyZL2yd9gzLbvyNv2CaerbuLwBLn hiov2DGi1BTfMBaeXatLxBI9gBaerbd9wDYLwzYbItLDharqqtubsr 4rNCHbGeaGqiVu0Je9sqqrpepC0xbbL8F4rqqrFfpeea0xe9Lq=Jc9 vqaqpepm0xbba9pwe9Q8fs0=yqaqpepae9pg0FirpepeKkFr0xfr=x fr=xb9adbaqaaeGaciGaaiaabeqaamaabaabaaGcbaqcLbsacaWGfb qcfa4aaSbaaKqaGeaajugWaiaadIeaaSqabaqcLbsacqGH9aqpcqGH sislcqaH8oqBjuaGdaWgaaqcbasaaKqzadGaaGimaaWcbeaajugibi aad2eacaWGibGaci4yaiaac+gacaGGZbGaaiikaiabew9aMLqbaoaa BaaajeaibaqcLbmacaWGObaaleqaaKqzGeGaeyOeI0Iaeqy1dyMaai ykaaaa@4F97@  (10)

Now, the total energy stored in the sample will be the sum of E H MathType@MTEF@5@5@+= feaagKart1ev2aaatCvAUfeBSjuyZL2yd9gzLbvyNv2CaerbuLwBLn hiov2DGi1BTfMBaeXatLxBI9gBaerbd9wDYLwzYbItLDharqqtubsr 4rNCHbGeaGqiVu0Je9sqqrpepC0xbbL8F4rqqrFfpeea0xe9Lq=Jc9 vqaqpepm0xbba9pwe9Q8fs0=yqaqpepae9pg0FirpepeKkFr0xfr=x fr=xb9adbaqaaeGaciGaaiaabeqaamaabaabaaGcbaqcfaOaamyram aaBaaajuaibaGaamisaaqcfayabaaaaa@38F8@  and E k MathType@MTEF@5@5@+= feaagKart1ev2aaatCvAUfeBSjuyZL2yd9gzLbvyNv2CaerbuLwBLn hiov2DGi1BTfMBaeXatLxBI9gBaerbd9wDYLwzYbItLDharqqtubsr 4rNCHbGeaGqiVu0Je9sqqrpepC0xbbL8F4rqqrFfpeea0xe9Lq=Jc9 vqaqpepm0xbba9pwe9Q8fs0=yqaqpepae9pg0FirpepeKkFr0xfr=x fr=xb9adbaqaaeGaciGaaiaabeqaamaabaabaaGcbaqcfaOaamyram aaBaaajuaibaGaam4Aaaqcfayabaaaaa@391B@ .
So, adding equations (8) and (10), we get

E=k sin 2 2ϕ μ 0 MHcos( ϕ h ϕ) MathType@MTEF@5@5@+= feaagKart1ev2aaatCvAUfeBSjuyZL2yd9gzLbvyNv2CaerbuLwBLn hiov2DGi1BTfMBaeXatLxBI9gBaerbd9wDYLwzYbItLDharqqtubsr 4rNCHbGeaGqiVu0Je9sqqrpepC0xbbL8F4rqqrFfpeea0xe9Lq=Jc9 vqaqpepm0xbba9pwe9Q8fs0=yqaqpepae9pg0FirpepeKkFr0xfr=x fr=xb9adbaqaaeGaciGaaiaabeqaamaabaabaaGcbaqcfaOaamyrai abg2da9iaadUgaciGGZbGaaiyAaiaac6gadaahaaqabKqbGeaacaaI YaaaaKqbakaaikdacqaHvpGzcqGHsislcqaH8oqBdaWgaaqcfasaai aaicdaaKqbagqaaiaad2eacaWGibGaci4yaiaac+gacaGGZbGaaiik aiabew9aMnaaBaaajuaibaGaamiAaaqcfayabaGaeyOeI0Iaeqy1dy Maaiykaaaa@5086@  (11)
Differentiating the equation (11) in order to obtain the minimum total energy.

dE dϕ =2 k 1 sin4ϕ μ 0 MHsin( ϕ h ϕ) MathType@MTEF@5@5@+= feaagKart1ev2aaatCvAUfeBSjuyZL2yd9gzLbvyNv2CaerbuLwBLn hiov2DGi1BTfMBaeXatLxBI9gBaerbd9wDYLwzYbItLDharqqtubsr 4rNCHbGeaGqiVu0Je9sqqrpepC0xbbL8F4rqqrFfpeea0xe9Lq=Jc9 vqaqpepm0xbba9pwe9Q8fs0=yqaqpepae9pg0FirpepeKkFr0xfr=x fr=xb9adbaqaaeGaciGaaiaabeqaamaabaabaaGcbaqcfa4aaSaaae aacaWGKbGaamyraaqaaiaadsgacqaHvpGzaaGaeyypa0JaaGOmaiaa dUgadaWgaaqcfasaaiaaigdaaKqbagqaaiGacohacaGGPbGaaiOBai aaisdacqaHvpGzcqGHsislcqaH8oqBdaWgaaqcfasaaiaaicdaaKqb agqaaiaad2eacaWGibGaci4CaiaacMgacaGGUbGaaiikaiabew9aMn aaBaaajuaibaGaamiAaaqcfayabaGaeyOeI0Iaeqy1dyMaaiykaaaa @54F1@  (12)

The intrinsic coercivity of a material is the value of H that causes M to suddenly reverse in opposite direction.

This intrinsic coercivity can be obtained by differentiating equation (12).

d 2 E d ϕ 2 =8 k 1 cos4ϕ μ 0 MHcos(ϕ) MathType@MTEF@5@5@+= feaagKart1ev2aaatCvAUfeBSjuyZL2yd9gzLbvyNv2CaerbuLwBLn hiov2DGi1BTfMBaeXatLxBI9gBaerbd9wDYLwzYbItLDharqqtubsr 4rNCHbGeaGqiVu0Je9sqqrpepC0xbbL8F4rqqrFfpeea0xe9Lq=Jc9 vqaqpepm0xbba9pwe9Q8fs0=yqaqpepae9pg0FirpepeKkFr0xfr=x fr=xb9adbaqaaeGaciGaaiaabeqaamaabaabaaGcbaqcfa4aaSaaae aacaWGKbWaaWbaaeqajuaibaGaaGOmaaaajuaGcaWGfbaabaGaamiz aiabew9aMnaaCaaabeqcfasaaiaaikdaaaaaaKqbakabg2da9iaaiI dacaWGRbWaaSbaaKqbGeaacaaIXaaajuaGbeaaciGGJbGaai4Baiaa cohacaaI0aGaeqy1dyMaeyOeI0IaeqiVd02aaSbaaKqbGeaacaaIWa aajuaGbeaacaWGnbGaamisaiGacogacaGGVbGaai4CaiaacIcacqaH vpGzcaGGPaaaaa@53A2@  (13)

For total reversal, the angle ϕ h MathType@MTEF@5@5@+= feaagKart1ev2aaatCvAUfeBSjuyZL2yd9gzLbvyNv2CaerbuLwBLn hiov2DGi1BTfMBaeXatLxBI9gBaerbd9wDYLwzYbItLDharqqtubsr 4rNCHbGeaGqiVu0Je9sqqrpepC0xbbL8F4rqqrFfpeea0xe9Lq=Jc9 vqaqpepm0xbba9pwe9Q8fs0=yqaqpepae9pg0FirpepeKkFr0xfr=x fr=xb9adbaqaaeGaciGaaiaabeqaamaabaabaaGcbaqcfaOaeqy1dy 2aaSbaaKqbGeaacaWGObaabeaaaaa@3988@  is 180o

At, ϕ MathType@MTEF@5@5@+= feaagKart1ev2aaatCvAUfeBSjuyZL2yd9gzLbvyNv2CaerbuLwBLn hiov2DGi1BTfMBaeXatLxBI9gBaerbd9wDYLwzYbItLDharqqtubsr 4rNCHbGeaGqiVu0Je9sqqrpepC0xbbL8F4rqqrFfpeea0xe9Lq=Jc9 vqaqpepm0xbba9pwe9Q8fs0=yqaqpepae9pg0FirpepeKkFr0xfr=x fr=xb9adbaqaaeGaciGaaiaabeqaamaabaabaaGcbaqcfaOaeqy1dy gaaa@384C@ =0, d 2 E d ϕ 2 MathType@MTEF@5@5@+= feaagKart1ev2aaatCvAUfeBSjuyZL2yd9gzLbvyNv2CaerbuLwBLn hiov2DGi1BTfMBaeXatLxBI9gBaerbd9wDYLwzYbItLDharqqtubsr 4rNCHbGeaGqiVu0Je9sqqrpepC0xbbL8F4rqqrFfpeea0xe9Lq=Jc9 vqaqpepm0xbba9pwe9Q8fs0=yqaqpepae9pg0FirpepeKkFr0xfr=x fr=xb9adbaqaaeGaciGaaiaabeqaamaabaabaaGcbaqcfa4aaSaaae aacaWGKbWaaWbaaeqajuaibaGaaGOmaaaajuaGcaWGfbaabaGaamiz aiabew9aMnaaCaaabeqcfasaaiaaikdaaaaaaaaa@3D9E@ =0

Therefore, equation (13) is reduced to

H ci = 8 k 1 μ 0 M MathType@MTEF@5@5@+= feaagKart1ev2aaatCvAUfeBSjuyZL2yd9gzLbvyNv2CaerbuLwBLn hiov2DGi1BTfMBaeXatLxBI9gBaerbd9wDYLwzYbItLDharqqtubsr 4rNCHbGeaGqiVu0Je9sqqrpepC0xbbL8F4rqqrFfpeea0xe9Lq=Jc9 vqaqpepm0xbba9pwe9Q8fs0=yqaqpepae9pg0FirpepeKkFr0xfr=x fr=xb9adbaqaaeGaciGaaiaabeqaamaabaabaaGcbaqcfaOaamisam aaBaaajuaibaGaam4yaiaadMgaaKqbagqaaiabg2da9maalaaabaGa aGioaiaadUgadaWgaaqcfasaaiaaigdaaKqbagqaaaqaaiabeY7aTn aaBaaajuaibaGaaGimaaqcfayabaGaamytaaaaaaa@4283@  (14)

H ci MathType@MTEF@5@5@+= feaagKart1ev2aaatCvAUfeBSjuyZL2yd9gzLbvyNv2CaerbuLwBLn hiov2DGi1BTfMBaeXatLxBI9gBaerbd9wDYLwzYbItLDharqqtubsr 4rNCHbGeaGqiVu0Je9sqqrpepC0xbbL8F4rqqrFfpeea0xe9Lq=Jc9 vqaqpepm0xbba9pwe9Q8fs0=yqaqpepae9pg0FirpepeKkFr0xfr=x fr=xb9adbaqaaeGaciGaaiaabeqaamaabaabaaGcbaqcfaOaamisam aaBaaajuaibaGaam4yaiaadMgaaeqaaaaa@3976@ is the intrinsic coercivity.

Equation (14) provides a measure of the direct external demagnetization force that a sample can withstand.

Conclusion

The above plot in fig.1 demonstrates that the unstable condition for µm lies at an angle of π/4. Other elements used in permanent magnets may have complex lattice structure. This model for cubic crystal structure is of iron.17–19 This process helps to understand the basics of magnetic characteristics. Similarly, a brief knowledge can be extracted about the intrinsic coercivity or maximum demagnetization force that a sample can withstand.

Acknowledgments

None.

Conflict of interest

The author declares that there is no conflict of interest involved in this study.

References

  1. Hussain Shah SA. Vibrating Sample Magnetometery: Analysis and Construction. LUMS; 2013. p. 3–44.
  2. Coillot C, Leroy P. Induction Magnetometers Principle, Modeling and Ways of Improvement. LPP; 2011. p. 1–64.
  3. Held R, Kevin R. Construction of an Inexpensive Torque Magnetometer for Magnetic Thin Film Research. Stetson University.
  4. Born M, Huang K. Dynamical Theory of Crystal Lattices. Oxford; 1954. p. 1–415.
  5. Giselher Herzer. Modern soft magnets: Amorphous and nanocrystalline materials. Acta Materialia. 2013;61(3):718–734.
  6. Kaiming Cai, Meiyin Yang, Hailang Ju, et al. Electric field control of deterministic current-induced magnetization switching switching in a hybrid ferromagnetic/ferroelectric structure. Cornell University Library; 2016. 15 p.
  7. Landau, Lev Davidovich. Electron Motion in Crystal Lattices.
  8. Maradudin AA. Some effect of point defects on the vibrations of crystal lattices. Reports on Progress in Physics. 2018;28.
  9. Gorter EW. Saturation magnetization of some ferromagnetic oxides with hexagonal crystal structures. Journals & magazines. 1957;104(5S):255–260.
  10. Mouhat F, Coudert FX. Necessary and sufficient elastic stability conditions in various crystal systems. Phys Rev. 2014.90(22).
  11. Milstein F, Hill R. Theoritical properties of cubic crystals at arbitrary pressure–III Stability. Journal of the mechanics and physics of solids. 1979;27(3):255–279.
  12. Cochran W. Crystal stability and the theory of ferroelectricity. American Physical Society. 1959;3(9):412.
  13. Chung DH. The elastic anisotropy of crystals. Journal of Applied Physics. 2004;38(5).
  14. Starostin NV, Feofilov PP. Magnetic circular anisotropy in crystals. Soviet Physics Uspekhi. 1969;12(2).
  15. VAN Vleck JH. On the Anisotropy of cubic ferromagnetic crystals. Physical Review Journals Archive. 1937;55(11):1178.
  16. Bozorth RM. Magnetostriction and crystal anisotropy of single crystals of hexagonal cobalt. Physical Review Journals Archive. 1954;96(2):311.
  17. Spoor PS, Maynard JD, Kortan AR. Elastic isotropy and anisotropy in quasicrystall ine and cubic AlCuLi. Phys Rev Lett. 1995;75(19):3462–3465.
  18. Itoh K, Zeng LZ, Nakamura E. Crystal structure of BaTiO3 in the cubic phase; 1985.
  19. Kikuchi R, Sato H. Characteristics of super lattice formation in alloys of face centered cubic structure. Acta Metallurgica. 1974;22(9):1099–1112.
Creative Commons Attribution License

©2018 Panthi, et al. This is an open access article distributed under the terms of the, which permits unrestricted use, distribution, and build upon your work non-commercially.