Submit manuscript...
MOJ
eISSN: 2573-2919

Ecology & Environmental Sciences

Research Article Volume 10 Issue 1

Accounting for carbon in a palm oil production system in Eastern Amazonia

Duber Orlando Chinguel Laban,1 Joanna Pinheiro Rodrigues,2 Leandro Leite Reche,2 Naylet Herrera Hernández,2 Luiz Kulay2

1Institute of Geosciences of the Federal University of Pará, UFPA, Campus Universitário do Guamá, Brazil
2Department of Chemical Engineering, Polytechnic School, University of São Paulo, USP, Brazil

Correspondence: Luiz Kulay, Department of Chemical Engineering, Polytechnic School, University of São Paulo, USP, Av. Prof. Lineu Prestes, 580, Zip Code: 05508-000, São Paulo, SP, Brazil

Received: February 17, 2025 | Published: February 28, 2025

Citation: Laban DOC, Rodrigues JP, Reche LL, et al. Accounting for carbon in a palm oil production system in Eastern Amazonia. MOJ Eco Environ Sci. 2025;10(1):44-50. DOI: 10.15406/mojes.2025.10.00345

Download PDF

Abstract

In eastern Amazonia, favorable environmental conditions primarily drive the expansion of oil palm plantations. This increase in cultivation has led to the growth of palm oil extraction companies in the region. However, establishing the sector has also resulted in escalating environmental impacts. This study aimed to calculate the balance of Greenhouse Gases (GHG) emitted during palm oil production, focusing on CO2 sequestration in interspecific hybrid palm plantations (HIE: Elaeis oleifera Cortes x Elaeis guineensis Jacq.).

The aerial biomass of HIE was estimated in plantations at one, three, five, and eight years of age. The biomass content at 25 years (the end of the economic cycle) was determined using the Chapman-Richards function, with a carbon conversion factor of f = 0.47. The Life Cycle Assessment (LCA) technique accounted for GHG emissions throughout palm oil production.

Over 25 years, with an area of 2,645 hectares occupied by interspecific hybrid palm, the total carbon sequestered was estimated at 0.49 kilotons of CO2eq per hectare. In comparison, the total GHG emissions from the production process were approximately 0.39 kilotons of CO2eq per hectare over the same time frame. These findings suggest that the carbon balance of hybrid palm-HIE plantations, under the assessed conditions, is favorable due to significant carbon sequestration. At the same time, the GHG emissions associated with palm oil production are comparatively low.

Keywords: oil palm, carbon accounting, climate change

Introduction

Palm oil is a significant global commodity due to its diverse applications, including food processing, cosmetics manufacturing, and biodiesel production.1,2 It is a perennial crop characterized by a long growing season and high biomass production, with an average economic lifespan of 25 years.3,4

Globally, the leading palm oil producers are Indonesia and Malaysia. In 2021, Indonesia cultivated nearly 29 million hectares (Mha) of palm oil, fabricating almost 50 million tons (Mt) of oil. Malaysia manufactured 18 million tons of oil from 5.1 million hectares in the same period. Brazil ranked tenth in the production of the commodity, generating 579,000 tons (Kt), primarily from cultivating Elaeis guineensis, from the Ternera variety, on just over 0.2 million hectares.5 However, about 31 million hectares of land in Brazil are suitable for oil palm plantations, particularly in the North Region, where the climatic and environmental conditions are quite favorable for the growth of this crop.6

According to Ritchie,7 deforested regions could benefit palm cultivation. Converting deforested areas into oil palm plantations could provide significant environmental advantages, such as carbon sequestration, partial restoration of hydrological changes caused by deforestation, and a reduction in carbon dioxide (CO2) emissions associated with the palm oil production cycle.8,9

It is important to note that studies estimating CO2 sequestration in oil palms with interspecific hybrids are limited. Most research focuses on oil palm cultivation with intraspecific hybrids, primarily in Indonesia and Malaysia.10–15 In Brazil, information about CO2 sequestration is obtained mainly from studies by Frazão et al.16, Sanquetta et al.17, Cassol et al.18, and more recently, Murphy.19

Carbon accounting in this context was conducted using the Life Cycle Assessment (LCA) method in the attributional modality and for a scope from 'cradle-to-gate.' This systemic approach considered the technological aspects and operational circumstances of the agricultural and industrial subsystems and the emissions generated by these operations.

The study sought to evaluate the potential of planting an interspecific hybrid (HIE) (Elaeis oleifera Cortes vs. Elaeis guineensis Jacq) in deforested areas of the Amazon to offset greenhouse gas (GHG) emissions throughout the oil production cycle. We expect the findings obtained from this scientific effort can support decision-making processes and further research within this production chain to reduce GHG emissions released into the atmosphere.

Materials and methods

The methodology employed in this research comprised of the following steps:

  1. Characterization of the region alongside the operational conditions of the agricultural and industrial subsystems involved in this production arrangement;
  2. Estimation of GHG emissions from each subsystem related to Global Warming environmental impact;
  3. Estimation of the carbon accumulation rate by the high-input ecosystem (HIE)
  4. Analysis of the results.

Study area

The study area is in Moju, located at 1°58’42” S latitude and 48°36’50” W longitude, in northeastern Pará, Brazil (Figure 1). This region features edaphic and climatic conditions that are favorable for the cultivation of oil palm. According to the Köppen climate classification,20,21 the area has a humid equatorial climate, with average annual rainfall between 2,000 and 2,500 mm.22,23 The soil is characterized by average clay content, ranging from 18% to 29%, and is classified as a typical dystrophic Yellow Latosol in the Brazilian Soil Classification System.24,25

Figure 1 Geographical location of the study area: Municipality of Moju (PA).

Source: IBGE vector base (2016)

Description of the production process

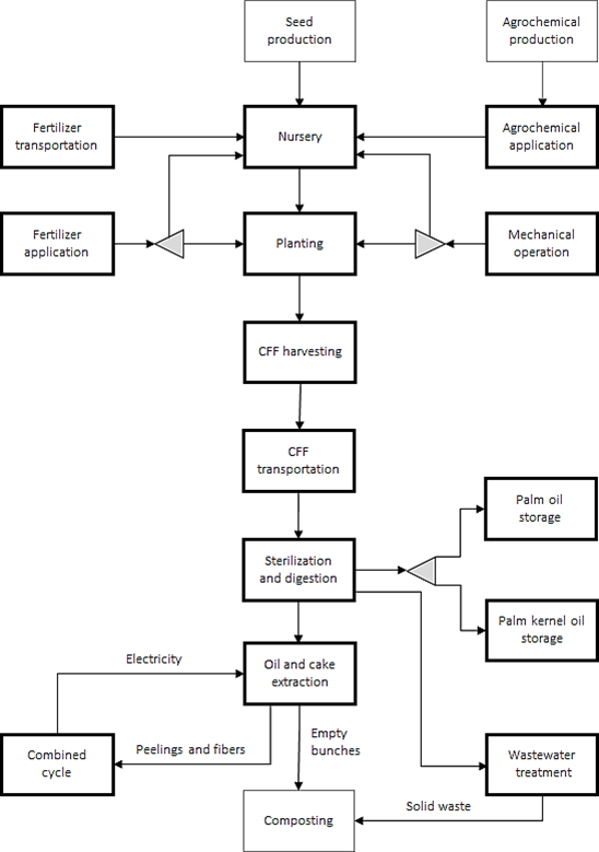
As shown in Figure 2, the palm oil production cycle consists of two main subsystems: agricultural and industrial. The agricultural subsystem includes the following activities: cultivating in nurseries, preparing the soil, managing crops, producing and applying fertilizers and agrochemicals, and harvesting and transporting fresh fruit bunches (FFB) to the processing facility.

Figure 2 Palm oil production system.

The industrial subsystem encompasses several key stages of the manufacturing chain: receiving the harvested fruit, extracting palm and palm kernel oils, generating pressed fruit cake as a byproduct, conducting electrical cogeneration through a combined steam cycle system powered by burning biomass (including fibers and shells), and treating the produced effluents. The technological and procedural details of each subsystem are discussed below.

Agricultural subsystem

The first stage of the agricultural subsystem involves preparing the soil for planting seedlings. This process includes removing vegetation and clearing the land to create a suitable planting area while leaving surface biomass that can provide nutrition for the soil. Next, in the nursery, seeds are converted into seedlings, which are then ready for planting. Water and agricultural inputs such as fertilizers and pesticides are added at this stage. Specific machinery, including tractors (with and without harrows), mowers, and loaders, is used for planting and cultural treatments.26 Fertilizers are applied as primary macronutrient sources – nitrogen (N), phosphorus (P), and potassium (K) – as well as secondary sources – boron (B), magnesium (Mg), and calcium (Ca) – and micronutrients such as zinc (Zn) and copper (Cu). These active ingredients are transported by road, covering an average distance of approximately 2,100 km. The pesticides used in the agricultural subsystem include insecticides, fungicides, and herbicides.27

Three years after planting, the palm fruit bunches (PFBs) are ready for harvesting, a process carried out manually. The harvested product is transported from the agricultural area in carts pulled by mules and buffaloes and transferred to containers at the edge of the cultivation areas. Transportation from these areas to the industrial unit is conducted by truck over a distance of about 15 km.27 Palm cultivation in the Moju region typically lasts for approximately 25 years. After this period, agricultural processing tends to become uneconomical.4

Legend: The steps or operations marked with narrow lines were not considered for modeling the system under analysis and were thus excluded from the environmental performance assessment.

Industrial subsystem

The industrial subsystem encompasses the operations that begin with the receipt of the Crude Fruit Feed (CFF) and continue until the extraction of oil and cake. The initial process involves transporting the fruit bunches to the sterilization unit using wagons with an average load capacity of 5.0 tons. This is followed by sterilization, which eliminates enzymes responsible for the fermentation of fresh fruit, detaches these elements from the bunches, softens the pulp to facilitate oil extraction, and shrinks the nuts to improve shell removal efficiency. This process occurs in batches within an autoclave that can process up to 4.0 tons of material. During sterilization, the bunches are directly exposed to superheated steam at a pressure of 3.0 kgf/cm² and 140–145°C for approximately 60 minutes, completing one cooking cycle.28

Once sterilization is complete, the loader pushes the wagons to a tipper, which feeds an electrically driven conveyor belt. The sterilized bunches are then directed to a thresher, which operates at a throughput of 4.0 to 8.0 tons per hour. This equipment separates the fruits from the remaining biomass, primarily empty bunches. This byproduct accounts for approximately 20-25% of the total mass of processed CFF and is typically repurposed as a carbon source for fertilizing fields or as energy to fuel the boiler.29

The collected fruits are delivered via a chute equipped with a screw conveyor to a bucket elevator, which transports them to the press digesters. In the digester, the fruits are subjected to temperatures between 90–95°C through direct steam contact for 25-30 minutes before pressing. This pressing process yields crude oil and a solid residue composed of fibers and nuts. The generated water is directed to an effluent collection pool, and its suspended solids are converted into fertilizer.30

The fiber (a lighter fraction of the solid extract) is sucked up and conveyed through a pipeline for use as boiler fuel. Like thebunches, any excess fibers are returned to the plantations as fertilizer. The nuts (heavier fraction) are disintegrated in a rotating cylinder before being transferred to a storage silo using a screw conveyor. The nut shells are extracted and sent to the boiler for fuel during this transit due to their high Lower Calorific Value (20.8–21.4 MJ/kg). Excess shells, like the fibers, are returned to the fields as bedding for nurseries. After shelling, the almonds proceed to a drying silo. In preparation for the oil extraction, the nuts will pass through a gravity table that separates them from any remaining shells. They are then crushed, cooked to remove moisture, and pressed to extract the oil, which occurs in an electromechanical press with an average processing capacity of 3.0 to 6.0 tons per hour of fruit. The transformation yields oil and produces a pressed fruit cake (or mass), constituting 25% of the processed bunches and initiating the palmistry process.31

Estimates of carbon emissions from this subsystem were based on the assumptions that 5.0 tons of CFF yield approximately 1,000 kg of palm oil, 57 kg of palm kernel oil, 128 kg of palm kernel cake, as well as generating 998 kg of empty bunches, 764 kg of fibers, 73 kg of husks, and 1,902 kg of liquid effluent, or the Palm Oil Mill Effluent (POME).

Preparation of an inventory of emissions and carbon accumulation

Estimation of GHG emissions associated with the process

Greenhouse gas (GHG) emissions and carbon fixation flows from palm due to photosynthesis related to the oil manufacturing cycle were determined using the Life Cycle Assessment technique in the attributional modality and through a cradle-to-gate approach. Therefore, GHG emissions associated with post-production stages (product distribution, use, and final disposal) were excluded from this analysis. The Reference Flow (RF) established for estimates corresponds to 1,000 kg of processed palm oil of sufficient quality for commercialization. Table 1 presents data and general information on the cultivation of HIE provided by the company Marborges Agroindustrial S.A.

Parameter     

Unit

Variation range

Total plantation area

ha

2,500 – 2,700

Planting density

Plants/ha

135 – 162

Total Number of plants

number

350,000 – 385,000

CFF production

Mg/ha

15.2 – 23.7

Average palm oil production

Mg/ha

3.50 – 6.00

Crop life cycle

years

25 ± 2.0

Table 1 General data and information about HIE Plantations in Eastern Amazonia

Source: Empresa Marborges Agroindustrial S.A

Except for those related to transportation operations, all data used to prepare the inventory are of primary origin. These parameters were collected from measurements taken in the field. They were then verified for consistency and homogeneity using material and energy balances and by comparing values available in the literature.

Data collection encompassed land use changes, fertilizer and agrochemical usage, process water, and fuels used to operate machinery in agricultural operations. This survey was conducted over four years, from 2012 to 2015. Although they may seem outdated, the data remained consistent and representative of the technologies and operational practices used in the agricultural and industrial subsystems when compared to the corresponding, and much more recent, parameters available in Ferreira,32 Silva,33 Sousa,34 Cardoso,35 Menezes et al.,36 and Santos et al.37

The inventory was prepared using average values from the variation intervals of those parameters. To achieve this purpose, statistical methods were applied to the historical data series after removing non-typical values (outliers) that represented extreme or infrequent conditions. Only CO2, CH4, and N2O were included in this analysis, as they represent the most significant greenhouse gas emissions in the agricultural and industrial subsystems of palm oil production and transportation operations.

The nursery's irrigation water consumption was estimated at 22,497 mm/RF. Fertilizer demands, in the form of primary macronutrients, corresponded to 40.0 kg N/RF, 33.9 kg P/RF, and 61.1 kg K/RF. Conversely, the consumption of the secondary macronutrients and the micronutrients was considered neglectable. Fuel demand was associated with irrigation in the nursery and the operation of agricultural equipment. Together, these needs amount to 14.6 kg diesel/RF. Biological pest control was modeled assuming doses of insecticides (pyrethroid-based), fungicides (Methyl Thiophanate), and herbicides (glyphosate).

The inventory of transportation emissions was obtained from the Ecoinvent database in version 3.2.38 This modeling was performed considering Euro 4 trucks powered by diesel and with a load capacity of 15 t. Furthermore, an average distance of 15 km was adopted between the palm cultivation area and the oil extraction unit.27 Table 2 describes the inventory of GHG consumption and emissions for the agricultural subsystem related to producing 1000 kg of palm oil.

Inputs (/RF)

Process stage

Unit

Average values

Fertilizer (N – P – K)

kg

135

Agrochemicals

g

370

Harvesting (mules and buffaloes)

head

0.1

Diesel (agricultural machinery)

kg

14.6

Diesel (transportation)

kg

3.09

Outputs (/RF)

Emission

Stage/Operation

Unit

Average values

 

CO2

Soil preparation

kg

49.8

Fertilizer application

kg

8.52

Transporte

kg

10.5

 

 

CH4

Soil preparation

g

41.2

Fertilizer application

g

32.7

Harvesting

kg

1.82

Transportation

g

8.7

 

N2O

Soil preparation

g

1.25

Fertilizer application

g

5.41

Transportation

mg

264

Table 2 Inventory of input consumption and GHG emissions: agricultural subsystem

Electricity is a vital energy resource in the industrial subsystem of oil extraction. Therefore, 173 kWh are needed to produce 1,000 kg of palm oil. Steam is produced by burning biomass from the CFF, generated from fibers (573 kg/RF) and husks (54.8 kg/RF). Additionally, the process produces 2,235 kg/RF of process effluents. Table 3 presents the inventory of the industrial subsystem and the associated GHGs.

Inputs (/RF)

Energy resources

Unit

Average values

Electricity

kWh

173

Fibers and husks

kg

628

Outputs (/RF)

Emission

Stage/Operation

Unit

Average values

CO2

Electricity

kg

11.1

Fibers and husks

kg

621

POME

kg

49.5

CH4

Electricity

g

3.42

POME

kg

26.8

N2O

Electricity

g

6.87

POME

mg

112

Table 3 Inventory of input consumption and GHG emissions: industrial subsystem

Total atmospheric CO2, CH4, and N2O emissions were calculated, and their contributions to global warming were assessed. This conversion involved multiplying each quantity by its corresponding impact factor. The values for each substance were sourced from the IPCC.39 After this mathematical operation, they share a standard unit (kg CO2eq/RF), allowing these contributions to be summed, resulting in a single impact result for the analyzed system.

Estimation of the rate of carbon accumulation by biomass

Ten plants aged one, three, five, and eight years were selected from the HIE crop. For this study, the following parameters were determined:

  1. Stem diameter at 50 cm from the ground: (d50)
  2. Diameter at breast height at 120 cm above the ground (dbh)
  3. Plant height (ht)
  4. Stem height (he), measured from the soil to the base of the leaves (Figure 3).

Figure 3 Measured biometric variables in oil palm.

Source: Adapted from Sanquetta et al. (2015).

Similarly, the dry mass of each element was estimated. For this purpose, approximately 500 g samples of material (leaves, stems, petioles, rachises, leaflets, arrows, meristems, inflorescences, and fruits) were collected, weighed, and transported to the laboratory for drying in an oven at a temperature of 65°C until a constant mass was reached. The biomass content at 25 years was determined using the adjusted Chapman-Richards function,40 as described in Equation 1 (Eq. 1) below.

Bi =  A m  ×  ( 1   e kt ) ( 1 1  m ) MathType@MTEF@5@5@+= feaagKart1ev2aqatCvAUfeBSjuyZL2yd9gzLbvyNv2CaerbuLwBLn hiov2DGi1BTfMBaeXatLxBI9gBaerbd9wDYLwzYbItLDharqqtubsr 4rNCHbGeaGqiVu0Je9sqqrpepC0xbbL8F4rqqrFfpeea0xe9Lq=Jc9 vqaqpepm0xbba9pwe9Q8fs0=yqaqpepae9pg0FirpepeKkFr0xfr=x fr=xb9adbaqaaeGaciGaaiaabeqaamaabaabaaGcbaqcLbsaqaaaaa aaaaWdbiaadkeacaWGPbGaaiiOaiabg2da9iaacckacaWGbbqcfa4d amaaBaaaleaajugWa8qacaWGTbaal8aabeaajugib8qacaGGGcGaey 41aqRaaiiOaKqbaoaabmaak8aabaqcLbsapeGaaGymaiaacckacqGH sislcaGGGcGaamyzaKqba+aadaahaaWcbeqaaKqzadWdbiabgkHiTi aadUgacaWG0baaaaGccaGLOaGaayzkaaWcpaWaaWbaaeqabaWdbmaa bmaapaqaa8qadaWcaaWdaeaajugWa8qacaaIXaaal8aabaqcLbmape GaaGymaiaacckacqGHsislcaGGGcGaamyBaaaaaSGaayjkaiaawMca aaaaaaa@5B62@                     (1)

Where:

Bi MathType@MTEF@5@5@+= feaagKart1ev2aqatCvAUfeBSjuyZL2yd9gzLbvyNv2CaerbuLwBLn hiov2DGi1BTfMBaeXatLxBI9gBaerbd9wDYLwzYbItLDharqqtubsr 4rNCHbGeaGqiVu0Je9sqqrpepC0xbbL8F4rqqrFfpeea0xe9Lq=Jc9 vqaqpepm0xbba9pwe9Q8fs0=yqaqpepae9pg0FirpepeKkFr0xfr=x fr=xb9adbaqaaeGaciGaaiaabeqaamaabaabaaGcbaqcLbsaqaaaaa aaaaWdbiaadkeacaWGPbaaaa@385B@ : Predicted biomass

A m MathType@MTEF@5@5@+= feaagKart1ev2aqatCvAUfeBSjuyZL2yd9gzLbvyNv2CaerbuLwBLn hiov2DGi1BTfMBaeXatLxBI9gBaerbd9wDYLwzYbItLDharqqtubsr 4rNCHbGeaGqiVu0Je9sqqrpepC0xbbL8F4rqqrFfpeea0xe9Lq=Jc9 vqaqpepm0xbba9pwe9Q8fs0=yqaqpepae9pg0FirpepeKkFr0xfr=x fr=xb9adbaqaaeGaciGaaiaabeqaamaabaabaaGcbaqcLbsaqaaaaa aaaaWdbiaadgeajuaGpaWaaSbaaSqaaKqzadWdbiaad2gaaSWdaeqa aaaa@3A7F@ : Maximum biomass obtained

t: crop age (years)

k: correction factor for the accumulation rate

m: correction factor that modifies the plant growth profile

This study analyzes the conversion of aboveground biomass carbon into biomass mass per hectare (expressed as Mg C/ha) using a factor of f1= 47%.17,41 According to Hamburg,42 considering that 50% of the population employed in the field may be excessive for E. guineensis prompted the IPCC43 to revise its standard. The conversion of carbon into CO2 was done by multiplying the total amount of carbon (C) by f2= 3.67, corresponding to the molar ratio defined between both chemical species.43 The current version of this report, IPCC,39 retains the assumptions and conventions of the previous edition.

Results and discussion

Regarding the performance of the agricultural subsystem, an impact in the form of global warming of 445 kg CO2eq/RF was observed (Table 4). In this case, the primary contributions are associated with fertilizers (345 kg CO2eq/FU). During palm cultivation, from the initial nursery stage to the completion of the HIE crop cycle, an average of 1087 kg of NPK/ha is required, and its production and application result in the release of approximately 9.0 Mg CO2eq/ha into the atmosphere, a value close to that reported by Rodrigues et al.44

Process stage             

CO2

(kg/RF)

%

contribution

CH4

(kg/RF)

%

contribution

N2O (kg/RF)

%

contribution

CO2eq

(kg/RF)

Agricultural subsystem

Fertilizers

286

82.9

8.9

2.58

49.9

14.4

345

Mechanical operation

49.8

97.5

0.86

1.69

0.39

0.76

51

Corp transportation

-

-

38.2

100

-

-

38.2

CFF transportation

10.5

97.6

0.18

1.7

0.08

0.76

10.7

Industrial subsystem

Electricity

11.1

79.6

0.72

5.15

2.13

15.3

13.9

POME

49.5

8.08

563

91.9

0.03

0.01

612

Table 4 GHG emissions and their respective impact on Global Warming

The industrial subsystem's total impact was 626 kg CO2eq/RF, with POME contributing 612 kg CO2eq/RF. This value is near the lower limit of the variation range, which spans from 625 to 1476 kg CO2eq/RF, as Choo et al.45 reported under conditions similar to those in this analysis. The high emissions from POME result from CH4 releases linked to anaerobic processes; according to Althausen,46 roughly 12.0 kg CH4 per ton of effluent is emitted during a typical process.

Regarding the combustion of bark and fibers, which produced 621 kg CO2/RF, the global warming impact factor for biogenic CO2 emissions is negligible.47 Biogenic CO2 emissions are balanced by the CO2 uptake during palm growth through photosynthesis. However, for the total greenhouse gas emissions analysis, 595 kg CO2eq/RF from trunk and leaf decomposition emissions were included, following the proposal by Rodrigues et al.44

In terms of carbon fixation, the study estimated that the aboveground biomass in HIE oil palm plantations was 108 Mg/ha at 25 years (Table 5), a figure consistent with estimates from palm plantations (non-hybrid genetic material) in Malaysia48 and Brazil.18 Variability in biomass arises from differences in genetic traits, soil and climate conditions, age, structure, and leaf arrangement.49

Age

Aboveground biomass

Carbon rate

CO2

Anos

Mg/ha

Mg/ha

Mg/ha

1

0.93

0.44

1.6

5

40.5

19

69.8

10

62.8

29.5

108

15

77.8

36.5

134

25

108

50.6

186

Table 5 Aboveground biomass accumulation and carbon sequestration in HIE per hectare

Based on the system's process conditions under analysis, an accumulation of 50.6 Mg C/ha over 25 years was estimated (Table 5). This result aligns with the value reported by Silva et al.,50 which is 44.7 Mg C/ha for a plantation of the same age in Northern Brazil and 36 Mg C/ha in Malaysia.51,52 De Lara53 states that accumulation differences depend on each ecosystem's physiology and dynamics.

Our study estimated that cumulative CO2 sequestration over 25 years is 186 Mg CO2/ha, which falls within a wide range of variation reported in the literature, around 129.3 ± 227.1 Mg CO2/ha.54 Values exceeding 230 Mg CO2eq/ha in 20-year-old commercial plantations of non-hybrid genetic material were reported by Syahrinudin55 in Indonesia. Considering this performance for the oil palm cultivation cycle, it is estimated that across the agricultural area occupied by the company with HIE (2,645 ha) and in the HIE palm production cycle (25 years), the fixation rate would be 490 kt CO2. In the same timeframe, the GHG emissions generated throughout the palm oil production cycle amount to approximately 390 kt CO2eq. Thus, the process yields benefits regarding the impact of roughly 1.25 times due to the positive balance between GHG emissions and CO2 sequestration. This estimate is consistent with studies by Rodrigues et al.,44 which reported compensation values of 1.1 and 2.0 times, respectively, for similar circumstances. Therefore, considering the composition of all quantified effects, it is clear that the balance of carbon sequestration (CO2eq) in HIE plantations is positive for cases where the area occupied by oil palm plantations was previously pastures.53,56–58

Conclusion

In the current climate change scenario, it is essential to identify various mechanisms for mitigating or offsetting GHG emissions across different ecosystems. Given their significance for regional development, one such mechanism is oil plantations in the Amazon. Oil palm plantations featuring interspecific hybrids (HIE) in pasture areas have demonstrated a strong capacity for carbon sequestration and mitigating GHG emissions throughout palm oil production (both agricultural and industrial phases).

The benefits of carbon sequestration from palms are equally important in terms of their impact on global warming. Thus, the outcome endorses decision-making processes for offsetting greenhouse gas emissions. If sustained throughout their lifecycle (at least 25 years), this would enable long-term sustainable palm oil production in Eastern Amazonia.

Acknowledgments

The authors gratefully acknowledge the support of the Coordenação de Aperfeiçoamento de Pessoal de Nível Superior/Coordination for the Improvement of Higher Education Personnel – Brazil (CAPES) – Finance Code 001.

Funding

None.

Conflicts of interest

The authors declare no conflict of interest in writing the manuscript.

References

  1. Henson IE, Ruiz R, Romero H. The growth of the oil palm industry in Colombia. J Oil Palm Res. 2011;23:1121–1128.
  2. Carlson KM, Curran LM, Asner GP, et al. Carbon emissions from forest conversion by Kalimantan oil palm plantations. Nature Climate Change. 2013;3(3):283–287.
  3. Furlan JJ. Dendê: manejo e uso dos subprodutos e dos resíduos. Belém, PA: Embrapa Amazônia Oriental.
  4. Muller AA, Furlan JJ, Celestino PA. Embrapa Amazônia Oriental e o agronegócio do dendê no Pará. Belém, PA: Embrapa Amazônia Oriental. Embrapa Amazônia Oriental. Documentos, 257. 2006.
  5. FAO – Food and Agriculture Organization of the United Nations – with major processing by Our World in Data. “Land used for palm fruit oil production – FAO” [dataset]. Food and Agriculture Organization of the United Nations, “Production: Crops and livestock products” [original data]. 2023.
  6. Embrapa Empresa Brasileira de Pesquisa Agropecuária. EMBRAPA AGROENERGIA. Produção de Biodiesel no Brasil. Documento Técnico. Brasília–DF. 2019. 25 p.
  7. Ritchie H. Palm Oil. Published online at OurWorldinData.org. 2021.
  8. Aholoukpè C, Dubos B, Flori A, et al. Estimating aboveground biomass of oil palm: Allometric equations for estimating frond biomass. Forest Ecology and Management. 2013;292(15):122–129.
  9. Numata I, Elmore AJ, Cochrane MA, et al. Deforestation, plantation–related land cover dynamics and oil palm age–structure change during 1990–2020 in Riau Province, Indonesia. Environ Res Lett.2022;17:094024.
  10. Sakata R, Arai H, Yoshioka N, et al. Effect of soil types and nitrogen fertilizer on nitrous oxide and carbon dioxide emissions in oil palm plantations. Soil Science and Plant Nutrition. 2014;61(1):48–60.
  11. Shahputra MA, Zen Z. Positive and negative impacts of oil palm expansion in Indonesia and the prospect to achieve sustainable palm oil. IOP Conf. Ser: Earth Environ Sci.2018;122:012008.
  12. Jaafar WSWM,Said NFS, Maulud KNA, et al. Carbon emissions from oil palm induced forest and peatland conversion in Sabah and Sarawak, Malaysia. Forests. 2020;11(12):1285.
  13. Uning R, Latif MT, Othman M, et al. A review of Southeast Asian oil palm and Its CO2 Sustainability.2020;12(12):5077.
  14. Wakhid N, Hirano T. Contribution of CO2emission from litter decomposition in an oil palm plantation on tropical peatland. IOP Conf Ser: Earth Environ Sci. 2021;648:012133.
  15. Paterson RRM. Comment on 'CO2fertilization effect may balance climate change impacts on oil palm cultivation. Environ Res Lett. 2023;19:018003.
  16. Frazão LA, Paustian K, Cerri CEP, et al. Soil carbon stocks and changes after oil palm introduction in the Brazilian Amazon. Global Change Biology Bioenergy. Bioproduct for a Sustainable Bioeconomy. Influence Series. Wiley Online Library. 2012.
  17. Sanquetta CR, Netto SP, Corte AP, et al. Quantifying biomass and carbon stocks in oil palm (Elaeis guineensis) in Northeastern Brazil. Forest Science Department. 2015;10(43):4067–4075.
  18. Cassol HLG, Melo LC, Mendes FS, et al. Potencial de redução das emissões de CO2 pela produção de biocombustíveis a partir de óleo de dendê na Amazônia Brasileira. Floresta, Curitiba, PR. 2016;46(1):135–144.
  19. Murphy DJ. Carbon sequestration by tropical trees and crops: a case study of oil palm. Agriculture. 2024;14(7):1133.
  20. Köppen, W. Die Wärmezonen der Erde, nach der Dauer der heissen, gemässigten und kalten Zeit und nach der Wirkung der Wärme auf die organische Welt betrachtet. Meteorologische Zeitschrift1, 215–226 (1884)
  21. Mostert–O´Neil MM, Reynolds SM, Acosta JJ, et al. Genomic evidence of introgression and adaptation in a model subtropical tree species. Eucalyptus grandis. Molecular Ecology. 2020;30(3):625–638.
  22. Alvares CA, Stape JL, Sentelhas PC, et al. Köppen's climate classification map for Brazil. Meteorologische Zeitschrift. 2013;22(6):711–728.
  23. Borges CE, dos Santos JCB, Evaristo AB, et al. Distribution and future projection of potential cultivation areas for Acrocomia aculeata(Arecaceae) worldwide: the emerging energy culture of the tropics. Theor Appl Climatol. 2021;146:1069–1078.
  24. Embrapa Empresa Brasileira de Pesquisa Agropecuária 2006. Centro Nacional de Pesquisa de Solos. Sistema Brasileiro de Classificação de Solos. 2nd edn. Rio de Janeiro. 2006.
  25. Vieira SB, Ruschel AR, Ferreira JN, et al. Goupia glabradoes not recover its timber stock after a 35–year logging cycle in the Brazilian Amazon: evidence from long–term multi–area monitoring. Acta Amazonica. 2024;54:e54ag23219.
  26. Nahum JS, dos Santos LS, dos Santos CB. Formação da dendeicultura na Amazônia Paraense. Mercator (Fortaleza). 2020.
  27. Ferreira MC, Begot TO, Juen L, et al. Effects of oil palm plantations on habitat structure and fish assemblages in Amazon streams. Environmental Biology of Fishes. 2018;101:547–562.
  28. Feroldi M, Cremonez PA, Estevan A. Dende: palm crops to biodiesel production. Revista Monografias Ambientais REMOA. 2014;13(5):3800–3808.
  29. SUFRAMA – Superintendência da Zona Franca de Manaus. Dendê – Projeto Potencialidades Regionais – Estudo de Viabilidade Econômica. 2003. 39 p.
  30. Ferreira Júnior J, Crotti BF, Gonçalves SB, et al. Avaliação do tratamento de efluente da extração do óleo de dendê e potencial de produção de biogás. 2020.
  31. Souza IS, Vieira MS, Kunrath NF, et al. Avaliação da extração de óleo de dendê por prensagem hidráulica na comunidade do Limoeiro, Acre – Brasil. Enciclopédia Biosfera. 2015;11(22):3540–3549.
  32. Ferreira MFP. Estudo dos constituintes dos produtos de pirólise visando a produção de biocombustíveis e químicos. PhD Thesis. Programa de Pós–Graduação em Engenharia de Recursos Naturais da Amazônia, ITEC, da Universidade Federal do Pará. 2020. 108 p.
  33. Silva MO, Lima SC, Araujo MKC, et al. Análise energética da produção de palma de óleo (Elaeis guineenses Jacq.) no Estado do Pará. Energia na Agricultura. 2020;35(2):295–307.
  34. Sousa MKM, Efeitos da aplicação do efluente da indústria de óleo de palma sobre o efluxo de CO2 e CHch4 em plantio de palma de óleo. Master Thesis. 2021Programa de Pós–Graduação em Ciências Ambientais do Instituto de Geociências da Universidade Federal do Pará (UFPA). 2021. 61 p.
  35. Cardoso ARB. Produção de biogás e energia elétrica a partir do efluente líquido da palma de óleo (Elaeis guineensis) no Estado do Pará. Master Thesis. Programa de Pós–graduação em Engenharia Sanitária e Ambiental, Mestrado Profissional, PPGESA/ITEC, da Universidade Federal do Pará. 2022. 46 p.
  36. Menezes JFG, Benezoli VH, Silva JAF, et al. Modelagem da produção da palma de óleo com híbrido interespecífico utilizando modelo ECOSMOS na Amazonia. ACTA Geográfica. 2023;17(46):20–38.
  37. Santos JM, Reis TBC, Nascimento JOE. Trabalho em condições análogas à escravidão nas cadeias de produção de dendê: a análise de um cenário que se perpetua na região amazônica, sob a ótica do trabalho decente. 2024;5(2);170–192.
  38. Spielmann M, Bauer C, Dones R, et al. Transport services. Ecoinvent report no. 14. Swiss centre for life cycle inventories, Dübendorf, 2007.
  39. Intergovernmental Panel on Climate Change (IPCC). The earth’s energy budget, climate feedbacks, and climate sensitivity. 2021. In: Climate Change 2021 – The Physical Science Basis: Working Group I contribution to the sixth assessment report of the intergovernmental panel on climate change. Cambridge University Press; 2023:923–1054.
  40. Pacheco GA, Santiago WJ, Martínez DS,. Análisis del crecimiento e incremento y estimación de índice de sitio para Pinus montezumae En Santiago Textitlán, Oaxaca. Foresta Veracruzana. 2016;18:21–28.
  41. Intergovernmental Panel on Climate Change (IPCC). IPCC. The Physical Science Basis. Contribution of Working Group I to the fourth assessment report of the intergovernmental panel on climate change. Cambridge University Press, Cambridge, United Kingdom and New York, NY, USA. 2007. 1007 p.
  42. Hamburg S. Simple rules for measuring changes in ecosystem carbon in forestry–offset projects. Adapt. Strat. Glob. Change. 2000;5(1) :25–37.
  43. Intergovernmental Panel on Climate Change (IPCC). IPCC 2014. Synthesis report. Contribution of working groups I, II, and III to the fifth assessment report of the intergovernmental panel on climate change. In: Core Writing Team, Pachauri RK, Meyer LA, editors. IPCC, Geneva, Switzerland. 2014. 169 p.
  44. Rodrigues TO, Caldeira–Pires A, Luz S, et al. GHG balance of crude palm oil for biodiesel production in the northern region of Brazil. Renewable Energy. 2014;62:516–521.
  45. Choo YM, Muhamad H, Hashim Z, et al. Determination of GHG contributions by subsystems in the oil palm supply chain using the LCA approach. The International Journal of Life Cycle Assessment. 2011;16(07):669–681.
  46. Althausen M. Tratamiento de efluentes de la planta de beneficio–convertir un residuo en un recurso. 2016;37(Especial Tomo II):31–37. ISSN 0121–2923.
  47. Castanheira EG, Acevedo H, Freire F. Greenhouse gas intensity of palm oil produced in Colombia addressing alternative land use change and fertilization scenarios. Applied Energy. 2014;114:958–967.
  48. Morel AC, Saatchi SS, Malhi Y, et al. Estimating aboveground biomass in forest and oil palm plantation in Sabah, Malaysian Borneo, using Alos Palsar data. Forest Ecology and Management. 2011;262(9):1786–1798.
  49. Vogel HLM, Schumacher MV, Trüby P. Biomassa e macronutrientes de uma floresta estacional decidual em itaara–rs, Brasil. Revista Árvore. Viçosa–MG, 2013;37(1):99–105.
  50. Silva OC, Stella O, Varkulya A, et al. Potencial de mitigação de gases estufa pela indústria de óleo de palma visando a captação de recursos do mecanismo de desenvolvimento limpo (MDL). In: Encontro de Energia no Meio Rural.
  51. Henson IE. The Malaysian national average oil palm: concept and evaluation. Oil Palm Bulletin. 2003;14:15–27.
  52. Kho LK, Jepsen MR. Carbon stock of oil palm plantations and tropical forests in Malaysia: A review. Singapore Journal of Tropical Geography. 2015;36(2):249–266.
  53. De Lara M. Carbono almacenado en la biomasa aérea en plantaciones de palma aceitera (Elaeis guineensis) en Shambillo–Aguaytia. Investigación y Amazonía. 2014;4(1):8–17. ISSN 2224–445X.
  54. Germer J, Sauerborn J. Estimation of the impact of oil palm plantation establishment on greenhouse gas balance. Environment Devolepment and Sustaintability. 2008;10(6):697–716. 
  55. Syahrinudin S. The potential of oil palm and forest plantations for carbon sequestration on degraded land in Indonesia. Ecology and Development Series. Cuvillier Verlag, Gottingen, Germany. 2015.
  56. Lopez DC, Steidle N. Potential crops for biodiesel production in Brazil: A Review. World Journal of Agricultural Sciences. 2011;7(2):206–217.
  57. Englund O, Berndes G, Persson M, et al. Oil palm for biodiesel in Brazil: potentials and trade–offs. World Bioenergy 2014. Conference and Exhibition on Biomass for Energy. 2014.
  58. Persson M. Conserve or convert? Pan–tropical modeling of REDD – bioenergy competition Biol. 2012;146(1):81–88.
Creative Commons Attribution License

©2025 Laban, et al. This is an open access article distributed under the terms of the, which permits unrestricted use, distribution, and build upon your work non-commercially.

Citations

Media Partner & Supporters