Research Article Volume 1 Issue 4
1College of Textiles, Donghua University, China
2The Quartermaster Equipment Research Institute of Logistical Support Department, China
3College of Material, Beijing University of Technology, China
Correspondence: Yajing Wang, College of Textiles, Donghua University, Shanghai, China
Received: March 28, 2017 | Published: April 18, 2017
Citation: Wang Y, Xiao H, Cheng H, et al. Study of the unit structure in frequency selective fabric fabricated by u-shaped velvet. J Textile Eng Fashion Techno. 2017;1(4):141-146. DOI: 10.15406/jteft.2017.01.00025
In this study, the three-dimension (3D) frequency selective fabrics (FSFs) fabricated by U-shaped velvet, using copper wires or silver filaments as the conductive unit material, were prepared. Specimens with different unit structure parameters were experimented and analyzed. Compared to FSFs with dipole unit structure, the velvet fabrics with the same unit length have two resonance peaks in the test frequency range. With an increase of inclination angle of velvet, the resonance frequency is changed slightly, accompanied by a trend of decreasing first and then stabilizing. And the resonance frequency of the FSF would shift slowly to higher frequency under the condition of increasing the linear density of conductive ply yarns. If the total length of U-shaped unit on the bottom is greater, the resonance frequency will go to the lower one. If the total length of U-shaped unit is same, specimens with the different number of unit will have the similar resonance frequencies. This work shows that the unit structure of U-shaped velvet FSFs can be designed with more parameters comparing with planar FSF.
Keywords: unit structure parameters, 3d structure, u-shaped velvet, frequency selective fabric, metal aperture, electromagnetic materials, electromagnetic function, specific resonance frequency, weft knitting, weaving process, transverse electric wave, ink-jet printing, chemical plating, screen printing, u-shaped connective conditions
FSS, frequency selective surface; FSF, frequency selective fabric; 3D, three-dimension; 2D, two-dimension
Frequency selective surface (FSS) is a periodic structure with one-dimensional or two-dimension (2D) array. The traditional FSS unit structure is a metal patch or metal aperture. With metal patch structure, FSSs would reflect the electromagnetic wave in the vicinity of the resonance frequency. The metal aperture-type FSSs transmit the electromagnetic wave around the resonance frequency.1 In recent years, the FSSs have been investigated by many researchers about the structure of single-layer,2,3 multi-layer4−7 or 3D8−10 metal unit. Changing the design of electromagnetic materials, unit size, arrangement and other parameters, metal FSSs can obtain the specific resonance frequency, such as broadband, multi frequency, better angle stability, miniaturization or other characteristics.
Combined with the FSS, the conductive fiber is used as the structural material, and the flexible FSF with electromagnetic function is manufactured by means of textile processing. This research not only has an important scientific significance, but also has an practical value in the field of radar absorbing material, communication window, fabric antenna, flexible functional clothing and so on.11,12 At present, domestic and foreign researchers have studied 2D FSF by screen printing,13,14 weaving,15 weft knitting,16,17 embroidery,18,19 selective chemical plating,20 ink-jet printing21 or other textile processing.
In this paper, we propose a novel FSF with 3D U-shaped velvet structure. Compared with the planar FSS, the U-shaped velvet FSF has a 3D design, which increases design parameters. The velvet FSF would have more flexible lightweight characteristics and more structure patterns, which a conventional FSS does not have.12,22
As members of our research group,23 proposed the U-shaped velvet FSS textiles, which are made by the technology of tufted carpet weaving. The parameter design of electromagnetic functional fabric can be divided into four parts, including the yarn material, the unit shape, the grid array and the electromagnetic wave incidence condition. In the unit design part,22 have already explored the influence of the velvet height, the unit cell size, the bottom connectivity on frequency response characteristics. In this study, the structure parameters of other unit design, such as planar and 3D shape, the linear density of the conductive ply yarn, the inclination angle of velvet and different U-shaped connective conditions, are continued to be studied.
FSF specimens with the unit structure of planar dipole and 3D U shape
U-shaped structure unit, made by conductive yarns, is derived by two ending points of the dipole unit extending along the space Z-direction, which is a kind of 3D structure. The specimen based on the unit structure of planar dipole is showed in Figure 1. And the specimen with U-shaped unit structure is showed in Figure 2. In the actual production process, FSFs of the U-shaped structure can be woven by the tufted carpet loom.
2D dipole and 3D U-shaped FSF samples were manufactured by using 2 strands of copper wire (the diameter of single strand is 0.1 mm) as structure unit, shown in (Figure 1) (Figure 2) respectively. And sample substrate was common cardboards. Of course, non-conductive fabric also can be used as substrate. Experiments of different unit length of dipole and U type periodic structure model were prepared to explore the frequency response difference. The specific parameters of FSF specimens are listed in Table 1.
No. |
Unit Cell Length L(mm) |
Spacing Dx=Dy(mm) |
Velvet Height H(mm) |
Unit Cell Structure |
Velvet Material |
Cu-L1-# |
6 |
6 |
0 |
dipole |
Copper wire |
Cu-L2-# |
9 |
6 |
0 |
dipole |
Copper wire |
Cu-L3-# |
12 |
6 |
0 |
dipole |
Copper wire |
Cu-U1-# |
6 |
6 |
6 |
Independent U type |
Copper wire |
Cu-U2-# |
9 |
6 |
6 |
Independent U type |
Copper wire |
Cu-U3-# |
12 |
6 |
6 |
Independent U type |
Copper wire |
Table 1 Sample parameters based on the model of copper wire
U-shaped velvet FSF specimens with different linear density of silver filaments in the unit structure
For independent U-shaped FSFs, a research on the linear density of silver filaments has been carried out, where the assembling number of yarns indicates the linear density of conductive yarns. Meanwhile, it determines the amount of conductive yarns in the actual weaving. The conductive yarn linear density is a significant parameter in FSF weaving process.
Silver filaments, the single yarn fineness of 10 tex, were used to build up U type FSF. The FSF specimens have the same unit size and different assembling number of silver filaments, including 4, 16 and 28yarns (corresponding to 408dtex, 1630dtex and 2852dtex respectively), as shown in Table 2. The substrate layers are polyester fabric and cellular PE plates, supporting conductive yarns to prevent collapsing, as shown in Figure 3.
No. |
Unit Cell Length L(mm) |
Spacing Dy(mm) |
Spacing Dx(mm) |
Velvet Height H(mm) |
Unit Cell Structure |
Velvet Material |
Assembling Number of Filaments |
Linear Density of Filaments (dtex) |
Ag-D1-# |
9 |
6 |
6 |
9 |
Independent U type |
Silver filament |
4 |
408 |
Ag-D2-# |
9 |
6 |
6 |
9 |
Independent U type |
Silver filament |
16 |
1630 |
Ag-D3-# |
9 |
6 |
6 |
9 |
Independent U type |
Silver filament |
28 |
2852 |
Table 2 Sample parameters based on different number of silver filaments
U-shaped velvet FSF specimens with different inclination angles of velvet
Velvet inclination is a very common phenomenon for velvet fabrics. Therefore, the velvet inclination plays an important role in this design. In the process of samples preparation, we need take 1 or 2 layers cellular PE plates (1mm thick per layer) of sample Ag-D2-# in Table 2, and then pull cellular PE plates along the extension direction of length L from the outside to the inside in turn. The purpose is to make different velvet inclination angles θ (such as θ0=0˚, θ1=15˚, θ2=40˚, θ3=60˚), which is seen in Figure 4(a) & (b). Finally, FSF specimens with inclination velvet were prepared. Velvet inclination is closely related to the shape of the carpet, which is of great value.
U-shaped velvet FSF specimens with different connectivity conditions
The unit structure of the above experimental samples is independent U type. However, there are a great many different shapes in practice, such as the cube, cylinder and so on. Therefore, it is very necessary to study different connection modes of U-shaped unit structures. Figure 5 indicates that the total length of the unit cell at the bottom is the same, and that the number of U type is different. Another kind of connectivity is continuous unit cells with the same length of single U type and different U type number, as seen in Figure 6.

By adjusting needle distance, velvet higher and other parameters of the machine, U-shaped velvet FSF specimens with different connectivity conditions were produced by the tufted carpet sample loom. Unit structures were formed by silver filaments. Common polyester yarns had a supporting role and substrates were ordinary carpet substrate cloth. The specific parameters are shown in Table 3.
U-shaped velvet FSF specimens with different connectivity conditions
The unit structure of the above experimental samples is independent U type. However, there are a great many different shapes in practice, such as the cube, cylinder and so on. Therefore, it is very necessary to study different connection modes of U-shaped unit structures. Figure 5 indicates that the total length of the unit cell at the bottom is the same, and that the number of U type is different. Another kind of connectivity is continuous unit cells with the same length of single U type and different U type number, as seen in Figure 6.
By adjusting needle distance, velvet higher and other parameters of the machine, U-shaped velvet FSF specimens with different connectivity conditions were produced by the tufted carpet sample loom. Unit structures were formed by silver filaments. Common polyester yarns had a supporting role and substrates were ordinary carpet substrate cloth. The specific parameters are shown in Table 3.
No. |
Unit Cell Length L(mm) |
Spacing Dx=Dy(mm) |
Velvet Height H(mm) |
Unit Cell Structure |
Velvet Material |
Linear Density of Filaments(dtex) |
Ag-1U-# |
6 |
6 |
9 |
Independent U |
Silver filament |
1630 |
Ag-2U-# |
12 |
6 |
9 |
Double U |
Silver filament |
1630 |
Ag-3U-# |
18 |
6 |
9 |
Three U |
Silver filament |
1630 |
Ag-U-1# |
12 |
6 |
9 |
Independent U |
Silver filament |
1630 |
Table 3 Sample parameters based on different U-shaped connectivity conditions
Experimental test
In this work, the shielding chamber was used to test the transmission coefficient of samples. Testing system included an Agilent E8257D signal generator (250KHz-40GHz), an E7405AEMC spectrum analyzer (100Hz-26.5GHz), two horn antennas (1GHz-18GHz) and an absorbing screen etc. According to GJB 6190-2008 (Measuring method for shielding effectiveness of electromagnetic shielding materials), environmental conditions, transmitting and receiving antenna position were set up. The sample transmission coefficient of 1-18GHz was tested by transverse electric wave. Figure 7 is diagram of the testing system, where the center of the transmitting antenna, the testing samples and the receiving antenna were located on the same horizontal line. And the testing sample size was 18cm×18cm.
Comparison of frequency response characteristics of the 3D U-shaped velvet FSF and planar dipole cell structure FSF
The Cu-L series samples, with different unit length of 6mm, 9mm and 12mm, were the planar dipole FSFs and the velvet high H of samples was 0mm. As contrast, the velvet high of the Cu-U series samples was 6mm and they had the same unit length of 6mm, 9mm and 12mm. In addition, the other parameters were the same. The test results are shown in Figure 8.
As it can be seen in Figure 8, the transmission coefficient of specimens at 2-18GH were tested. The unit structure of 2D FSF is the planar dipole and 3D FSF structure is U type. With the same bottom unit length L of 6mm, the planar sample Cu-L1-# does not produce resonance in the 2-18GHz band, while sample Cu-U1-# with the independent U type structure generates the resonance at 8GHz. When unit length L is 12mm, the resonance frequency of 2D FSF(Cu-L2-#) is 14.6GHz and 3D FSF(Cu-U2-#) has two resonance points, which are 6.8GHz and 17GHz. 2D FSF(Cu-L3-#) with the unit length of 18mm resonates at 11.7GHz and 3D FSF(Cu-U3-#) resonates at 6.1GHz and 14.6GHz. These can be concluded as follows:
The influence of the velvet assembling number
The linear density of yarns is an important design parameter of FSF. In this study, the velvet linear density is represented by the assembling number of silver filament. The assembling number of conductive yarns in the unit structure of the sample Ag-D series was 4, 16 and 28 respectively, and corresponding yarn linear density was 408dtex, 1630dtex, and 2852dtex. Test results of transmission coefficient are shown in Figure 9. The resonance frequency of the samples varies from 5.25GHz to 5.83GHz. With an increase of the conductive yarn linear density, the distance between the units and the unit coupling capacitance decrease. As a result, the resonance frequency is increased slowly. Because of increasing velvet linear density, the gap between velvet may affect the frequency response characteristics.
The influence of the inclination angle of velvet
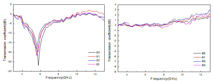
Qualitative study of velvet inclination is investigated, namely this is to explore the impact of different velvet inclination angle on transmission coefficient. In the experiment, the sample Ag-D2-# was prepared with silver filaments of 16 assembling number. The inclination angle θ of velvet is shown in Figure 4(a), where θ0, θ1, θ2 and θ3 are 0˚, 15˚, 40˚ and 60˚ respectively). The double-column model is obtained by cutting the dipole of U type, as shown in Figure 4(b). Experimental results are shown in Figure 10.

In Figure 4(a), the sample has a U type unit and the resonance frequency is in the range 5.25-5.76GHz. In Figure 4(b), the transmission coefficient of the sample with a double-column type unit is about 0dB. The analysis is as follows.\
Velvet inclination angle θ: Cheng et al.22 analyzed that the resonance point moved to the lower frequency with an increase of the velvet height or the unit length L.22 However, the increase of velvet inclination angle θ leads to two results, the equivalent height of the unit decreasing and the velvet equivalent length in the electric field increases. When θ is less than a certain angle, the impact of the equivalent height on the resonance frequency is less than the impact of the velvet equivalent length. Thus, resonance frequency moves to the low frequency. When θ is greater than a certain angle; the resonance frequency maintains a certain value. As a whole, the resonance frequency has decreased gradually and then held the resonance frequency nearby a constant value during the inclination angleθ
Double-column structure: The transmission coefficients of double-column structure unit samples with different angles remain unchanged, indicating that the influencing factor of the resonance frequency is mainly the U-shaped structure at the bottom, instead of a separate double-column structure. The U type structure is commonly applied to velvet carpet products. Ordinary non-conductive yarns are used to support and fix the unit cell structure made by the conductive yarns in FSF samples. And compact velvet arrangement can effectively solve the problem of velvet inclination.
The influence of U-shaped connective conditions on the bottom
The same total length L of the unit cell, the different number of U type: Generally, a U type, woven by the tufted carpet loom, is far less than 9mm. Hence, we need explore the impact of the number of U type under the condition of the same total length L of the unit, which determines whether samples with different cell shapes are manufactured by the tufted carpet sample loom or not. When the unit total length L of the bottom was 12mm, the sample of single-U type Ag-U-1# and the sample of double-U type Ag-2U-# were produced respectively, as seen in Figure 5. And testing results for the transmission coefficient are shown in Figure 11. The resonance point of the single-U type sample with the bottom length L of 12mm is 11.8GHz. The resonance point of the double-U type sample with the same parameters is 12GHz. From the experimental data, we can obtain that if the unit total length L is a constant value, the number of U connected elements will hardly affect the resonance frequency. That is to say, the effective unit length L of the FSS is the total length in contact with the U type. According to this characteristic, FSFs with different unit shapes, which are made up of many small U types, can be woven by the tufted carpet loom. The slight movement of the curve in the figure is related to the error of the system and the gap of arrangement.
The same length of single U, the different number of U type: The single-U length was 6mm. With the increase of the number of connected U type, the sample Ag-1U-#, Ag-2U-#, Ag-3U-#, whose unit length were 6mm, 12mm and 18mm respectively, were made. The transmission coefficient curve is studied, and the test results are shown in Figure 12. In the graph, the first resonance frequency of the three curves is around 5GHz, and the second resonance point is in 10-14GHz. The more the number of connected U type is, the smaller the resonance frequency results. Due to the increase of the U-shaped number, the unit total length of the bottom is longer, which is easy to resonate at lower frequency.
In our work, 2D and 3D samples with the same bottom unit length L and 3D samples with different parameters were prepared. Conclusions are drawn as follows:
Based on the characteristics of lightweight, soft and flexible, the velvet fabric with FSS has a variety of design in aspects of materials, unit sizes and shapes and others. According to the above experimental results, it will be easier to develop the products with specific resonance points. Besides, a large number of experiments are still.
None.
Author declares there is no conflict of interest in publishing the article.
©2017 Wang, et al. This is an open access article distributed under the terms of the, which permits unrestricted use, distribution, and build upon your work non-commercially.